Fórum témák
» Több friss téma |
Fórum » Tápegység készítése
hello!!! Segitségeteket kérem egy tápegységhez szeretnék megépiteni egy tápegységet de olyat szeretnék ami 0 - 100 v adjon le ehez keresek kapcsolási rajzot + nyomtatott nyák is legyen velle . Előre is köszönöm nektek !!!:yes:
![]() ![]()
átkapcsolás nélkül..
mekkora áramerősségre?
Ha megirnád, hogy miért kell a magas "100V". Némi teljesítményadat sem ártana ha lenne (P; I
!Az a gond, hogy egylépéspen (0-100V) kicsit sok. Szabályozótranzformátor a célodnak :nemtudom:nemfelelne e meg? PLD: egy ehez hasonlótípus?
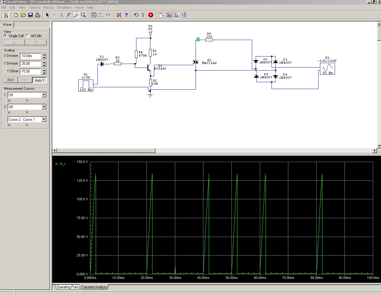
Már ilyesmin én is gondolkodtam. Megbízható kapcsolást még nem találtam rá, de tirisztorral a fázishasításos módszer talán valami extra szűrővel megoldás lehet. Tehát a 220V-ot egyenirányítani kell. Ebből lesz 100Hz-es egyenfesz. Majd jöhet a fázishasítás valami simító szűrővel. Gyakorlatilag egy mezei teljesítményszabályzó. Az egész kapcsolás elé meg balesetvédelmi szempontból egy 1:1-es leválasztó trafót szoktak tenni, biztikkel ahogy kell. Mondjuk ezt a trafó dolgot, hogy mitől biztonságosabb, nem értem. Fogalmam nincs menyire lesz stabil a feszűltség tartása. Talán egy mikrovezérlős megoldás kellene, mert az halál stabil.
Jaj!:csodalk:
Hogy lesz valamiből 100Hz-es egyenáram??? Fázisegyengető-kalapáccsal? Meg egyenáramból hogy lehet fázist hasítani? Hullámvágó optocsatolós kondenzátorral?
A kalapács se rossz,de egy graetz is megteszi. Egyenirányítás után meg 100Hz-es egyenáramot kapsz aminek még van nullátmenete elvileg.
Hétvégén szimulátorba lemodellezem. Ezt a kialakítást, amiről írtam, valami aksi töltős kapcsolásnál láttam. Egy másik megoldás a kapcsolóüzemű tápok. Ha jól emlékszem, mintha itt a hobbielektronikán is láttam volna rá kapcsolást. Elve nagyfeszültségű tranzisztorokkal, fetekkel 20-30kHz-es generátor kialakítása közvetlenül a 220V-os hálózati feszről. Azáltal hogy nagy frekin dolgozik így jóval kisebb méretű transzformátor elég hozzá, amit a félvezetők hajtanak meg.
Power Pityú oldalán számos tápkapcsolást találsz.itt
Jelzem, még nem néztem meg a mellékleteket, de a félreértést elkerülhettük volna, ha úgy írod: 100Hz-el pulzáló egyenáramot.
Idézet: „Mondjuk ezt a trafó dolgot, hogy mitől biztonságosabb, nem értem.” Ezt úgy hívják,hogy biztonsági elválastás.Lényege,hogy a trafó szekunder oldanál nem nullázunk(a földelést nem kötjük a nulla vezetőhöz),ezért ha a trafó szekunder tekercsének egyik végét +fogjuk akkor nem ráz + az áram(csak 1szerre ne fogjuk + mindkettőt!)Ellentétbe az épületekbe lévő konektorokkal ahol a nulla nem ráz de a fázis igen ,és ehez nem "kell" +fogni a nulla vezetőt,hisz ott van helyette a föld amin állunk... remélem érthető volt...
Tökéletesen érthető. Köszi.
A tirisztoros megoldás. Elég vázlatos, csak a lényeg van rajta. A szűrő kondinak legalább 300V-osnak kell lennie hogy fel ne robbanjon.
Azt hallottam, hogy mikrosütő trafójából is lehet normális tápegységet csinálni erősítőnek.
Végülis a mikrónak is kocka trafója van, de az 1000W-os mikró trafó akkora mint a 250W-os normális kocka trafó. Igazából azért érdekelne a dolog mert van egy zsák mikró trafó itthon és akkor nem akarok toroid magra költeni. A teljesítmény meg kell! egy 5.1 erősítőt akarok csinálni: Front: 2*100W Center: 50W Sub: 200W Rear: 2*25W Ez összesen 500W és ha rászámoljuk,h a trafónak egészséges lenne az RMS teljesítmény másfélszeresének lenni, tehát 750W-os táp kellene... A szűrő és egyéb áramköröket egy külön 12V-os pár wattos tápról hajtanám meg...
Ez így mind szép és jó, de a trafót méretezni is kell, nem csak vasmagból áll. Tehát hiába van neked több vasmagod, arra tekerni is kell valamit, hogy abból transzformátor legyen. És szerintem a gyári mikrónak a trafójához való vezetékek nem jók. Bár ebben nem vagyok biztos, ilyet még nem láttam belülről, nem ismerem ezeknek a vezetékeknek az átmérőit.
szerintem Nem kell toroid trafó, nem attól függ a minősége egy erősítőnek, főleg nem 1000VA esetén.
A lényeg, hogy ne kapcsolóüzemű táp legyen, mert a hangfrekis teljesítményváltozásokat az soha sem tudja követni és tönkremegy.
A trafó szerintem jó lehet, max. át kell tekercsalni
! De a teljesítményével vigyázz, mert az leginkább attól függ, hogy milyen erősítőt építesz, szóval hogy milyen hatásfokkal dolgozik!
Nembiztos, hogy bennevan ez a típus, de hátha valaki tudja majd használni ezt a
"Tekercselt vágottmagos kistranzformátor adatok"-at.
Nemgondolod h a trafó készírés fórumba kellett volna írnod?Pont ott ki lett beszélve kicsit.Elöbb ménem keresel.Ha mindenki ezt csinálná semmi értelem nem lenne az egésznek. Kérem a MODERÁTORT IDE!
Szerintem a mikróban nagyon alul van méretezve a trafó vasmagja, gondolj csak bele, a mikrót nem használod órákig, csak percekig.
dbase nincs moderátor (Topi) mert:
[pic]http://www.xpress.hu/dvd/cover/kicsi/396.jpg[/pic]
Hali!
Nem tud vki egy 0-50Vig fokozatmentes 3A-os bekötési rajzot? Előre is köszi!
Tehát egy olyan mikró trafót, amire az van írva, hogy 1000W nem tudom legalább 600W-ig kihajtani?
[link=http://users.atw.hu/vicsys/he_pic/0_50_power_supply.gif]http://users.atw.hu/vicsys/he_pic/0_50_power_supply.gif[/link]
tudom az van odaírva, hogy 2A de köss a végére még 1 végtranyát...
Az a helyzet hogy van itthon egy 250 es trafóm
és ezt az erősítőmbe szereltem. És az erősítő a monitor alatt van pont oda terveztem a dobozt, de a monitort zavarja a trafó mágneses tere. Hogyan tudnám "leárnyékolni" a trafót. Troid trafót nem akarok venni mert az nagyon sok pénz. |
Bejelentkezés
Hirdetés |






mekkora áramerősségre?







Előre is köszi!
