Fórum témák
» Több friss téma |
Mielőtt kérdezel, a következő két dolgot ellenőrizd!
I. A helyes tápfeszültségek megléte.
II. A kimeneten van-e egyenfeszültség.
Élesztés.
Igen kivéve mértem és mind a 3 tranyónál zárlatot kaptam mivel összeköttetést jelzett.Ma rendeltem meg a 3 új tranyót de csak jövő hét végére jönnek meg
Ha megjöttek és van valami változás (nagyon remélem) akkor majd jelentkezem.Addig is boldog újévet mindenkinek.
Sziasztok.
Kaptam ismerősőmtől egy Unitra WSH-110es erősitőt. Müködik is meg minden, de az egyik kivezérlés jelzője nemugy mozog ahogy kéne. A ball oldali megse mozdul csak akkor ha teljesen felhuzom a hangot, de akkor is csak egy picit. De viszont a zene mindkét oldalon rendesen szól, egyforma hangerővel. Mi lehet a baja vajon? És még annyi, hogy a ball oldala csak akkor szól, ha a hangszóró negativ vezetékét a jobb oldali negativ kivezetésbe dugom. Vezeték nincs leszakadva sehol. De ettől függetlenül sztereóben szól a zene.
Köszönöm, ezeket tudom és használom is. A nagyobb autós végfokoknál szokták írni, hogy mondjuk 2x200W , vagy 1x400W hídban és láncbakötve 800W.
Na ezt nem tudom mit jelenthet.
Addig mig vársz az alkatrészekre,mérj le minden ellenállást is,azok a tranyók nem oknélkül égtek ki.Mérd át a nyákon lévö utakat is,nincs e zárlat vagy hideg kötés.
Boldog ujévet viszont
Hello! Lehet nem pont ide tartozik, de nem találtam megfelelő témát erre a dologra. Van egy SAL WRC200 Autóerősitőm ami egy 500W-os subládát hajt egyedül hidba kötve. Pár honapja észrevettem egy olyan problémát, hogy egy bizonyos hangerön elkezdi libegtetni a hangszorót ki-be, ha még feljebb hangositom akkor minden basszusnál berántja és akkor hatalmasokat reccsen
de a zene ugyanugy megy benne tovább. Az erősitő sose volt szerelve piszkálva, forditott táp stb... mi lehet a baja? A hangszoró tökéletes, más erösitövel kiváló. Köszi!
Üdv!
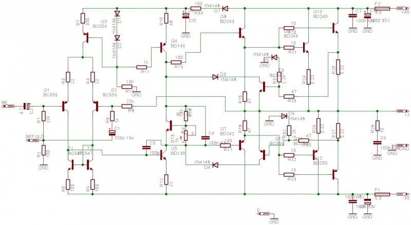
Nem tud valaki egy kapcsolást nekem BD249 és BD250 -es tranyókból csak ez a 2 tranyó legyen mert ismerem a TDA 2030-as kibővítettet de nekem csak a "tranyós" végfok kéne. esetleg ebből visszafejteni(kép)
Itt próbálkoznak a fiúk, kisebb-nagyobb sikerrel ilyet alkotni.
Szia! Remélem az alábbiakkal segítettem! Kb 130-150W 2ohm +- 30V-on!
Idézet: „Nem tud valaki egy kapcsolást nekem BD249 és BD250 -es tranyókból csak ez a 2 tranyó legyen” Szerintem a kollégánk ebből a 2! tranzisztorból szeretne kihozni valamit. Aztán az is lehet, hogy én nem értettem pontosan, mit is szeretne.
Hmmm. én úgy értelmeztem ilyen tranzisztora van! Vezérlőnek akkor is kell valami! Ha nem ic akkor tranyó!
bd 242 243 nem egy ökör ára van kb 100 ft
Ezt én is tudom, de vannak az "egyszerűséget" kedvelő fiúk, Ők ezt a "macerát" ugyancsak ki akarják kerülni.
Egyetértek
Valami olyan kéne ami csak ezt a 2 tranyót meg esetleg egy két olyat amit itthon ki lehet buherálni valamiből mert vásárolni azt körülményes mostanság.
Nézz körül, mi az, amit ki tudsz buherálni. Így hiába ajánlunk bármit, ha nem tudjuk, van-e.....
Arra gondolsz, hogy milyen silányak az alkatrészek ?
Mit kéne kiszednem? Nem is tudom miket kellene kibontanom?
Miből tudsz kiszedni alkatrészeket?
Tranzisztorokat, ellenállásokat, kondikat, mindenfélét...
Üdv!
Nekem abban kellene segítség, h van egy LG 5.1-es hangfalszettem és ezt szeretném rákötni a PC-mre. Na ezzel több gondom is akad: 1; A hangfal külön részekből áll, és mind a 6 része (mélynyomóval 1ütt) + - -val kapcsolódik egy összekötésbe (nem tudom mi a pontos megnevezése ennek az összeköttetésnek ) 2; Amennyire konyítok az elektronikához, arra rájöttem, hogy egy teljesítmény erősítőre lenne szükség, csak nem tudom pontosan, hogy hogyan kellene kinéznie úgy, hogy egy olyan beépített "összeköttetés" legyen a bemeneten amibe beletudnám kötni a hangfalakat és az erősítő kimenetén egy jack dugó lenne amit rálehetne kötni a PC-re. A hangfalak tulajdonságai: - Modell: LHS-25SCS - IMPEDANCE: 6ohm -MAX.POWER: 60W(PROGRAM) Mélynyomó tulajdonságai: -MODEL: LHS-25SCW -IMPEDNCE: 8ohm -MAX.POWER: 140W(PROGRAM) Elöre is nagyon köszönöm a segitséget, már ha van erre lehetőség! És ha még valamilyen információra szükség van akkor kérem jelezzétek és elküldöm!
Holnap átnézem a "leltárt".
Jan 4.-től már általában nyitnak a boltok. Ha nem hamarabb... Ezért felesleges szétszedned mindent, ami működik... Egy tranzisztor 15Ft körül van...
Szevasztok! Múlt év második felében láttam valamelyik topikban egy végfokot aminek az előlapja egy fa dombormű volt semmi sallang még potméter sem volt rajta. Gyönyörűen lakkozva volt és a közepén volt egy kör alakú mélyedés talán ott volt az embléma, nem tudom. Az oldala fekete hűtőborda volt ha jól emlékszem. Sajnos azt sem tudom ki volt az alkotója ennek a remekműnek. Tud Valaki segíteni? Már egy hete keresem a topikokban.
Köszi: nagy hoho
Sziasztok!
Van egy asztali erősítőm, típusa Pioneer SA-520. Az erősítőn 65W-os teljesítmény van feltüntetve 8Ohm esetén. Belenéztem, a végfok tranzisztor adatlapján 70W-ot írnak, szóval valószínű, hogy ez a 65W-os teljesítmény reális. Legalábbis gondolom én. A problémám az, hogy ezt a teljesítményt nem tudom kihozni belőle, durván 60-70%-ot, mert elkezd torzítani. Lehetséges, hogy a buffer kondik vannak kiszáradva? elég régi darab...vagy esetleg valami más lehet a gond? Válaszokat előre is köszönöm.
Lehet hogy a trafója se bírja, azt kellene megnézned, hogy az hány wattos.
Minek nézegesse hány wattos? Gyárilag kisebbre tervezték mint ami kellene bele?
Lehet az is. Vagy valamely másik... a korából adódóan, meg pláne. (az egyébként: Puffer, nem buffer) Itt a rajza, ha kellene:
A tápot kéne szerintem megnézni. Nem lehet hogy túl kicsi a trafója? De lehet pufferkondi is ahogy mondod, viszont én a trafóra gyanakszom hogy alul van méretezve...
Köszönöm a válaszokat!
Megvizsgálom a trafóját. Az erősítő adatlapja szerint 220V mellett 220W hasznos teljesítményt vesz fel. Úgy vélem ennyi is elég, hogy a 2db 70W-os tranyót kiszolgálja. Feltéve ha tényleg felveszi ezt a teljesítményt. Mivel nincs watt-mérőm, ezért csak látszólagos teljesítményt tudok majd mérni, de az is jó, ha 220VA felett lesz. Egyébként közben rájöttem, hogy nem a pufferrel lehet gond, mert az LCD kijelzőn nem észlelhető feszültségesés. Lehet ha sikerülne a maximális teljesítményt kiszedni belőle, akkor jelentkezne a puffer probléma, de úgy érzem ez még odébb van. ![]() Később még jelentkezem!
Hello, van egy STRATO A-9009 es erősitőm, amit egy haverom átalakitott, már 2 éve használom, nagyom megbizható volt eddig, nagyon erős, több bulit is csináltam már vele. De a multhéten elromlott, vagyis még most is megy de ha a potenciametert 25%nál fentébb tekerem, vagy ha a hangszinszabályozon, tobb melyet adok rá, akkor begerjed. Nem tudjátok h miért csinálja ezt? Tudom h nem irtam le tul pontosan, de nem tudom pontosan leirni h milyen a végfok, tranyo stb, mert nem en csinaltam hanem a haverom, annyit tudok rolla hogy 4x200watt 8ohmon, 4x380 4ohmon, az rms teljesitménye. ha tudtok kérlek segitsetek.
Benéztem a dobozaimba és van:
-2 Lézernyomtató panelem komplett. -1 Tv-nek a paneljai -Monitor panelja -Mátrix nyomtató -Videó -Rossz végfokok:-TDA 1015 elsült benne valami fordított táp polaritás miatt - UL 1431 Nem tudom mi a baja (Ha esetleg érdekel valakit valami írjon privátot!) és egy TDA 2030-as ic-ről honnan tudom meg hogy működik-e nem tudom h jó-e pedig ha működne meglenne az erősítőm ! |
Bejelentkezés
Hirdetés |




de a zene ugyanugy megy benne tovább. Az erősitő sose volt szerelve piszkálva, forditott táp stb... mi lehet a baja? A hangszoró tökéletes, más erösitövel kiváló. Köszi!








