Fórum témák
» Több friss téma |
Fórum » Csöves erősítő készítése
Ne feledd betartani a fórum viselkedési szabályait, és a topik megmaradásának feltételeit. [link]
A téma átmenetileg fagyasztva lett, hozzászólni nem tudsz!
Idézet: „A gondom, hogy csak viszonylag hosszú vezetékkel tudom a jelenlegi kialakításban a csatolást vezetni” Igen ez gond, a lehető legrövidebb úton kellene vezetni ! Én jártam úgy, hoyg csak egy kb 25 cm-es vezetéken lehetett a f.f katódjára vezetni az nvcs-t ( 30 W-os PP végfok) , és bizony árnyékolni kellett, mert szedett be zajt. Illetve , ha a visszacsatoló tag közvetlenül a trioda katódkomplexumára van bekötve rövid lábakkal, akkor elvileg vezethető "mezei" vezetékkel is a kimenő szekunderről, nem szabadna zajnak bekerülni a vcs-n keresztül . 1,2 kOhm az nagyon kicsi, ezek szerint egy olyan 50-120 Ohmo s ellenállásra van kötve a vcs?
Sejtettem. Mivel a kimenet úgysem érzékeny, akkor majd alul úgy kanyrítom a dobozon belül, hogy a legközelebbi helyen tudjak rácsatakozni. Amúgy milyen hatással kéne lennie a hangra (még nem hasonlítottam össze)?
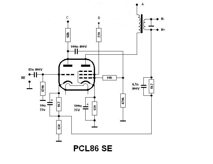
Itt a kapcsolás. Igen, 150ohm-ra.
Nem volt ez szép egy cseppet sem mikor vettem csak kapzsi voltam és megérte azt a 200 forintot a börzén valamit majd kezdek vele alapon. Kivertem a megsárgult karcos műanyag porvédő ablakot a számok előtt és lecsiszoltama rettentő ronda szürke műanyagos hatású festéket az alu házról és kicseréltem a rozsdás miniatűr csavarokat (ezeket egy optikai szalonban vettem, mert a szemüvegek szárait rögzítik ilyenekkel). :yes:
Szia ! Ha túl hosszú az a vezeték akkor probáld meg árnyékoltra cserélni ? Vagy van még egy lehetőséged , meghallgatod visszacsatolás nélkül meg azzal és eldöntöd hogy melyik tetszik jobban ? Aztán ha döntöttél akkor elszórakázol azzal a visszacsatolásal ha marad ! Az 1,2 K ohm az nekem sem vált be , de egyelőre az van még benne de tuti hogy módosítom csak most hirtelen félre van téve majd alkalom adtán foglalkozom vele . Nálam nincs ilyen jelenség de most megnéztem a képet de csak 5 cm körüli lehet a paneltől a kimenő trafóig Bővebben: Link
Figyelj tegyél már egy képet róla , ha látni lehet valamit akkor lehet többet tudunk mondani !
Kipróbálhatod azt is, hogy beteszel a hálózati trafó elé egy zavarszűrőt.
Ma szétkaptam azt a bizonyos tekerenytyűt ! aztán csak néztem minő egyszerű bármiféle potit rátenni
Így ebből kiindulván már meg is álmodtam hogy hová lessz beépíve! Ez egyébként szép állapotú csak a "tekerő" az müanyag ,viszont nincs lelakva .De te aztán jó drágán vásároltad 200-ért , hoppá az enyém már legalább 15 éve bujkál a fiók mélyén
Nekem is ez a gondom.Visszacsatolás nélkül nagyon szépen szól de van eggy kis brumm ami a visszacsatolásnál nincs de hallani még azt is ha tekerem a potit.Rákötöttem még eggy 2.2 k ellenállást a visszacsatolásra igy nincs zavarás és brumm se,de nekem visszacsatolás nélkül jobban tetszik a hangja csak ha meg tudnám szüntetni azt a fránya brummot.
Sziasztok.
Itt ez a rajz, és sajna sehol sem találok táblázatot, hogy melyik ellenállásnak mekkora a teljesítménye a rajz alapján. Valamikor tanultam, de az már rég volt... Tudnátok valamilyen segítséget adni? Továbbá... Adott egy másik rajz, ennek a bemeneti fokozatát raknám az orosz verzió tetróda meghajtásához. Ugyanis nem akarok szimmetrikus bemenetet. Ha ECC85-öt használok, akkor kell-e átszámolnom a csőhöz ellenállás értékeket, vagy maradhat az ECC81-hez adott?
Neked is ugyan ez a kapcsolás van megépítve mint amit a bakos13gab belinkelt?
Pracsolj !Bővebben: Link
Janinak a rajza van el 84 se megépitve csak csöves táppal szűrése is a Jani rajza szerint van.
Nos, nélküle hallgatom és azt hiszem kiegyezem az elhagyásával, nem érzek sok különbséget. Az árnyékolás eszembe jutott, majd meglátom ,egyelőre fut nélküle is. csinálok egy képet az aljáról is, csak szét kell szednem hozzá.
Az aljzat zavarszűrt, amin a hálózati fesz érkezik (gyári egyszerű 3 tűs, a lomexben vettem 300Ft-ért).
Ez a bele és a lila volt a nvcs., a bemenő jel a narancs vezetéken érkezik. Mindent a forrlécre vezettem, ebben a sorrendben: bemenő jel, föld, anód A(trafóról), trafó primeréhez anód A, anód B, anód C.
Aha látom a képeken. Akkor viszont azt javaslom, hogy alakíts ki egy vastag drótból egy földsínt, és mindent ahhoz földelj. Ügyelj arra, hogy a nagyáramú földön ne menjen keresztül a bemenet, vagy a visszacsatolás földje. Beteszek egy képet ebben két földsín van, mert ez dual monoblokk kialakítású. A két földsín a vastag ezüst színű, és a réz színű drót, nagyjából egymás mellett futnak, kb 2-3cm-re egymástól. A tápegységbe pedig javasolnám a fojtós szűrést, nekem is ezzel sikerült elűznöm a macit, és a jó földeléssel.
Ha lesz ma időm, akkor átalakítom és viszek két sínt a csövek között, amit majd egy ponton kötök a kondikhoz. Van még mit alakítani rajta, de szerencsére nem bonyolult.
Bocs, de akkor a bement, és a visszacsatolás földjét hova kell kötni, egymáshoz? (lehet nálam is ilyen gond van, én fém saszira szereltem, és gondosan minden földet ahhoz forrasztottam...
brum/zaj pedig van gazdagon
Egyelőre a katódellenállásokat cseréltem ki, mert ezt valószínűsítettem, a csatolókondik új Wimák… (mérve megvan a kapacitása, ami nem biztos, hogy fesz alatt is megvan ugye…) Továbbra is izzik halványan, megcseréltem a másik oldalon levő ellentétes párjával, ott is izzik (gondolom ha egyszer már felizzott, akkor az hajlamosabb lesz kisebb áramra is felizzani), amit a helyére tettem, azt is megkezdte, úgyhogy mostmár a 2 középső ilyen
Ha lesz egy kis időm, mindenhol megmérek mindent, és a végére tudok járni a tapasztalatok alapján. Viszont jól halad hozzá a full csöves előfok a RIAA-val
Értem. Most sikerült szerezzek 2mm-es alulemezt, akkor rakok egy réteget belőle a tetejére, a GU-50 már eleve így készül.
Esetleg az alu öntapadóssal lehet bohóckodni nem ?
Doncso szinten
Szerintetek lehet toroidból építeni kimenőtrafót?
Igazából azért lenne fontos, mert szebb lenne vele a végfok... (kinézetre)
PP? Annak lehet, SE-nek légrés kell, azt már nem lenne egyszerű kivitelezni.
Igen a PP-nek jó a fleta mester pont most épitett egy toroid kimenő trafós EL84PP-ét
Gitárerősítő lesz, ott meg fejen áll az egész szerelvény.
Drága Zolikám a szemüveged csal egy csöppet ! Majd vasárnap megvizsgálom , a felta mester fénykép kedvéért fejtetőre álította a szerelvényt
|
Bejelentkezés
Hirdetés |



Figyelj tegyél már egy képet róla , ha látni lehet valamit akkor lehet többet tudunk mondani ! 







Ha lesz egy kis időm, mindenhol megmérek mindent, és a végére tudok járni a tapasztalatok alapján. Viszont jól halad hozzá a full csöves előfok a RIAA-val
Doncso szinten 