Fórum témák
» Több friss téma |
Lehagytam hogy aszimmetrikus, "normál" piros LED dióda vágás van benne, érdekes amit művel, mert nészögesítet jel is jön ki belőle ,meg cápafog jel is attól függően hova tekerintem!
Hali!
Igen, köszönöm, ezek mindenképpen megszívlelendő tanácsok, s meg is fogadom őket. A potikra menő zsinórokat mindenképp rövidíteni fogom, a kapcsolókra menőket annyira már nem tudom, a doboz méretei miatt. Most találtam valami képet (fene tudja, honnan szedtem le még 2006-ban, valami orosz szöveg van a képen) ahol nem is 4db TL072-t javasolnak a GT2-höz, hanem a következőket: IC1 = TL072D IC2 = TLC2262 IC3 = TLC2262 IC4 = TL062D Köszönöm a dícsérő szavakat a dobozolásról, még azonban nincs kész, most következik a festés és feliratozás... ha kész lesz, teszek fel képet, de ez még 2-3-4 hét, minimum... Hja kérem, család mellett nem egyszerű.... Ja, még egy: külső zajoktól egyéb módon hogy tudnám megvédeni az aranyomat szerinted? Úgy értem a fém doboz minimálisan árnyékol, de tudnám ezt vajon fokozni valamivel?
Hmm, hát igen ! Ha a hangerő 1M helyére is 250K raksz máris megvannak az elveszettnek hitt voltok....
Ezt negyon benéztem!
Ja, "zajmentesítés" alatt, valami olyasmire gondolok, mint a srác itt csinált: belülről alufúliával vonta be a dobozt....
Kép
Hali!
Nos, a tonepad-os volume pedál mellett én még ezen gondolkodtam erőteljesen... Keress rá ezen az oldalon arra, hogy "Solo Pro". Vagy direktebben: Solo Pro
...és még két ellenállást felcseréltem. Na igy már minden OK!
Vagy még olyat lehetne, hogy analóg kapcsolóval pl. 4066, és ahhoz nemkéne ilyen többáramkörös lábkapcsoló, hanem digitális IC-vel meg lehet oldani a vezérlést, meg akár több csatornásra is lehetne tehát 3 vagy 4 bemenet, 1 kimenet (ha jól rémlik, 4 kapcsoló van 1 tokon belül). Meg esetleg még egy műv erősítős fokozatot beletenni...
Hú ezt kicsit összevontam az A/B átkapcsolóval , de az elv felhasználható ilyen hangerőség átkapcsolóhoz is
No meg még régebben csináltam hangerőpedált DS1802 digitális IC-vel, hogy 2 nyomógomb volt rajta, hangerő fel-le, csak valamiért nem vált be. ha nem maxra volt téve, akkor valami furcsán zizzes volt a vége ha jól emlékszem. De az csak annyiból állt hogy ic, feszstab, 2 nyomógomb. Lehet hogy pár kondival meg mondjuk műverősítővel felturbózva használható cuccot lehetne összehozni belőle.
Huhh... no, nem tudom hogy Schins kolléga mennyire akar bonyolítani, és az is igaz, hogy a "Solo-Pro" nem igazán emel a jelszinten, hanem csökkent...
Nem tudom, szerintem egy következő alkalommal kipróbálom... A megvalósításban ugyan 3PDT kapcsoló kell (9 lábas) a led miatt, ami meg ritka mint a fehér holló, ergo, lehet, hogy felejtős?
Hát a ledet le lehet hagyni, és akkor elem se kell hozzá. Viszont úgytudom hogy a 2áramköröst 2állású lábkapcsolót se adják ingyért. Digitálishoz meg sima nyomógomb elég lenne. Csak meg kéne tervezni
Nos, ha a kérdést zenei szempontból közelítjük meg, akkor azt kell mondanom, hogy nincs annál bosszantóbb, ha az emberfia a színpad közepén áll, s fogalma nincs róla, hogy most éppen be, vagy kikapcsolva van-e a pedál....
Ergo, arra a a ledre azért csak szükség van... Egyébként már én is gondolkodtam rajta, hogyan lehetne kiváltani a 3PDT kapcsolót házilag... nos, ha az ember fia tudna otthon olyan pedáldobozt gyártani, mint pl a BOSS pedálok háza, már meg is oldódna minden gondunk...
Csiszdave jól látja a dolgot valóban szükség van egy valamilyen visszajelző elemre(led) mert van egy Wah pedálom amin nincs led és egyszer egy próba alkalmával darabokra szedtem az erősítőmet mert furán volt zajos a hangkép és mikor már semmi ötletem nem volt akkr vettem észre hogy a Wah on üzzemódban van
tegnap szétszedtem a havrom hangerőpedálját csak úgy kiváncsiságból és ami fogadott az nem kicsit földhöz vágott 1 azaz 1db poti van benne és ennyi pedig nem valami gyagyi, úgyhogy abban maradtam hogy fogok egy potit amit ha "kikapcsolok" akkor megnövekedig a jelszint
Köszi!
DOD 250-be szeretnék valami durvább hangot,mert a 2 db 4148 nem tetszik. Arra is gondoltam hogy egy led + 1 shottky, vagy 2+1 shottky. Alapvetően az a bajom,hogy elkalkuláltam a dolgot, ezzel a kapcsolással nem lehet az egekbe emelni az erősítést, + gondolom a magas frekik nagyon kis jelszinttel jönnek. Azokon nincs is semmi extra hang, csak a dús mélyeken. Ha shottkyval vágok, talán négszögesebb lesz.
Hello!
Minden egyes mm rövidítés segíthet A kapcsolónál nem vészes a helyzet, a szalagkábel oda jó választás. Ha nagyon -nagyon profi módon akarsz dolgozni, a gain poti csúszka-föld vezetékét is cseréld árnyékoltra, így ha lejjebb veszed a gaint, akkor a külső zavarok ellen védettebb. Ha van 3 eres árnyékoltad, akkor az egész gain poti vezetéket.A TLC IC az mosfetes, és rail-to-rail, tehát a tápfeszültségig kivezérlehető, ez lehet neked némi torzítás csökkenéssel jár, de ahogy én azt az áramkört ismerem, nem kell kétségbe esni, persze nagyon minimálisról beszélek. Meg javulhat némiképp a jel/zaj viszony is. Ezek a Tech21 pedálok érdekes dolgok, persze nem kell mondanom, hogy a tervezőjük egy magyar származású amerikai úriember...Nem mondom, hogy egyetértek az egésszel, de egyébként aranyos cucc. Hagyd a fóliát a kárba, úgy sem tudsz kizárni sokat a körülöttünk levő elektro szmogból. Egy érdekes kísérletet elvégezhetsz, mondjuk megkeresed az első bemeneti ellenállást, 1Mohm, és pöttyints oda rövid lábbal egy párszáz kOhmost, pl 220ast. Ha csökken a zaj, akkor meglátod, hogy mit vesz fel a környezetből..Főleg az árnyékolatlanság kiszűrésére jó a módszer.Innen már lehet tudni, hogy a nagy impedanciás pontod szedi össze. Ki lehet próbálni, hogy mit ad ki az effekt csak maga kábel nélkül,aztán rátenni a kábelt, ha nő a zaj, akkor a kábel nem a legjobb stbstb..A zajokkal nagyrészt mindig lehet kezdeni valamit, csak ki kell deríteni honnan jön.A fém doboz önmagában jó árnyéknak, csak ugye, ha aluminium, akkor inkább a sztatikus eredetű dolgok ellen véd, ha vas, akkor inkább a mágneses ellen. Adni kell neki egy testvezetéket, aztán jóság van Esetleg a potik valagát is össze lehet kötni, és azt is valahová rá a testre, ki kell kísérletezni, lehet jobb lesz, lehet nem, nincs erre egzakt recept. A potiházak összekötésével el lehet kerülni azt, ha pl fém a tekerő, - bár látom nálad műanyag- és hozzáérsz, akkor zizeg.Ilyesmik jutnak eszembe, én így csinálnám, csinálom, általában jó eredménnyel. zsolti
Van dod250 klónom kínlódtam én mindennel vele, hát... nem lehet vele....
Hali!
Annyira szerintem az sem húzhatja le nagyon. Az én fejemben is azt hiszem 250k van, van felette egy LDR amit zajzárnak használok, így hatásosabb az elnyomás, de nem nagyon húzza le, pár dB. Szóval szerintem 250k nem indok arra, hogy az ott leledző 10-20V ból 1V alatti feszültség legyen. De ha azt a potit leterheled valami kis bemeneti ellenállással..akkor lehet ott 1M ohm is, az sem jelent semmit. Mit táplálsz az előfokkal? Zsolti
Hello!
Igazság szerint az alap karakterét csupán diódákkal nem tudod megváltoztatni. Igazából az az effekt arra való, hogy fogsz egy vintage marshall fejet és meglököd vele kegyetlenül. Na, úgy dögös!!! Zsolti
Hmm érdekes... nem vitték túlzásba az elektronikát. Viszont láttam olyan hangerőpedál kapcs rajzot, mibe LED meg fotoellenállás állította a hangerőt. A pedál állította a LED fényerejét, a fotoellenállás meg valahogy fesz osztósan volt megtrükközve
Dr bugi kell neked, ott dolgozhatsz, hogy legyen több mélyed
![]() Bár nekem most elég durván szól, a kombón belövök egy kellemes overdrájvot, ami használható, és úgy kenem elé a bugit, brutál még a 6 colos hangszóróval is (bugiba a gain potit cseréltem 1Mom ról 100 K ra, így vidámabb, majd kap még egy kapcsolót a gain poti elé, zúzáshoz valami ellenállatot)
Őszintén szólva amikor eredetileg megcsináltam, kőkemény négyszögjeleket mértem, ebből azt vontam le hogy zúzós lesz. Hát nem lett. Most azon filózok, hogyan csináljak belőle valahogy metal szerű hangzást a diódákkal. Vagy esetleg építek egy másikat, valószínűleg ez lesz.
Hello!
A kőkemény négyszögjelnek nincs sok köze a metál szerű hangzáshoz, inkább egy magas felharmónikus tartalmú fuzz lesz. A diódákkal nem nagyon tudsz szerintem sokat javítani, csináld azt, amit kefe13 mond. Az üt. Nagyot. Zsolti
Zsolti !
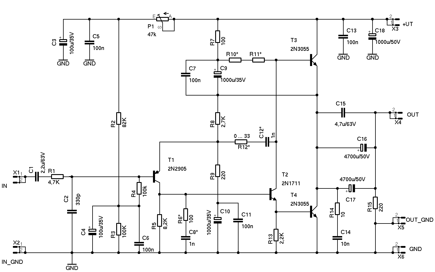
A vég egy JLH a mellékelt kapcsolásban, igazából egy barátomnak épült sztereóba és biztonságból 3 panelt martam, 1 megmaradt és szó szerint amit találtam abból dobáltam össze. Van nálam kölcsön egy PocketPod multi és olyan jól szól ezzel , hogy gondoltam JCM800-at érdemelne. A JCM kimenetén már megvan a fesz, de igen , a vég leterheli....Ha nem szükséges nem akarok még egy közbenső fokozatot, igy is sok a zaj és nem toom honnan. Ennek megszüntetése lenne a következő lépés. ?
Hali!
Dobj egy képet az előfokozatról! A végfokozat az nem ágyúval verébre kicsit? Minek kellett ez a jó minőségű A osztályú egy ilyen előfokozatnak? A bemeneti ellenállása ennek bizony 100k körül van, az már beterheli kicsit az előfokozatot, de még így sem lehet olyan gáz. Igazából szerintem ennek elégnek kell lennie, egy jó ládán már falat lehet ezzel bontani. Én is hibridet építek most, most tervezem a sasszit, kicsit a mechanika nem az erős oldalam, de nálam egy LM3886 szolgálja ki a hangszórót, pár W teljesítménnyel, egy V30assal töltött 4X12-n nem lehet megmaradni mellette. Küldj majd egy képet, hogy néz ki az elő, és milyen jellegű a zaj, mikor jön elő stbstb, biztos lehet rajta segíteni, az előző fejemben a jcm800 moddolva, plussz még egy kapcsolható boost és nem volt túl nagy zaj úgy sem, mindenre van megoldás. ![]() Zsolti
Csao, köszi a látatlan, hallatlanban történő egyetértést
![]() Amint begyógyulnak elvágott ujjaim, gyártok valami mintát a cserélt gain potival. (maájus metallica hajrá)
Hehe, bocs, nem láttad, nem hallottad mit csináltam újabban, ezért írtam, ha érhetetlen voltam, bocs
Írtad, hogy levetted a gaint 100kra, ezzel megint kicsit vékonyodhatott a hang, ha nem követte ezt a lépést csatoló kondi növelés, meg a gain kicsit visszaeshetett, bár nem nagyon, csak kellemesen
Ha ennyi mod történt, akkor tudom milyen irányba ment el a hang.Zs.
mégegy, LM helyett 7294 , nem lehet hogy ércesebb, kraftosabb, karcosabb hangot adna ?
Nem tudom, ha elkészül, eljössz és meghallgatod. Ha nem esik le az állad azonnal, hogy egy ilyen tré milyen jól is tud szólni, akkor én esek kétségbe
![]() Biztosan jobb a tda-val, de én nem szeretem a tda-kat, ez megbízható, olcsó, jó. ![]() A koncepcióm meg az, hogy a vég már ne színezzen semmit, az legyen olyan steril, amilyen csak lehet. Az FDD-t leszámítva. Az kell, hogy lebegjen a gatyaszár a mélytől Lehet, hog nem vagyok normális, de jó együttállás az elő és a vég között. Jól szól..Zsolti
Hehe, nekem eddig a 7294 bizonyult a leg strilebbnek, de belemászok LM motyókba is amin időm engedi !!!
Hallgatózásba benne vagyok, ha öszerucanunk, |
Bejelentkezés
Hirdetés |





, de az elv felhasználható ilyen hangerőség átkapcsolóhoz is
A kapcsolónál nem vészes a helyzet, a szalagkábel oda jó választás. Ha nagyon -nagyon profi módon akarsz dolgozni, a gain poti csúszka-föld vezetékét is cseréld árnyékoltra, így ha lejjebb veszed a gaint, akkor a külső zavarok ellen védettebb. Ha van 3 eres árnyékoltad, akkor az egész gain poti vezetéket.
Egy érdekes kísérletet elvégezhetsz, mondjuk megkeresed az első bemeneti ellenállást, 1Mohm, és pöttyints oda rövid lábbal egy párszáz kOhmost, pl 220ast. Ha csökken a zaj, akkor meglátod, hogy mit vesz fel a környezetből..Főleg az árnyékolatlanság kiszűrésére jó a módszer.Innen már lehet tudni, hogy a nagy impedanciás pontod szedi össze. Ki lehet próbálni, hogy mit ad ki az effekt csak maga kábel nélkül,aztán rátenni a kábelt, ha nő a zaj, akkor a kábel nem a legjobb stbstb..A zajokkal nagyrészt mindig lehet kezdeni valamit, csak ki kell deríteni honnan jön.

hallatlan




