Fórum témák
» Több friss téma |
Fórum » Kapunyitás gombnyomásra olcsón! - avagy automata kapu házilag
Témaindító: szabi83, idő: Feb 2, 2006
Szia!
Jelenleg még telefon van erre a célra, a vibramotorról veszem a "jelet", ami elindít egy 555-s monostabilt (kb 23-25sec). Monostabil kimenetén egy 4017 van, aminek a kimenetén 1-1 két morzés relé. Monostabilról még egy relé kapcsolja a teljesítmény trafót (40w). Szabi
Akkora kapura jó a 18"-os is, nekem 2,7m az egyik szárny
Ma már nem mérem meg mert most olvasom az üzenetedet , holnap világosban megmérem ha még érdekel.
A felfogatással lehet variálni mert bilincses és elvileg oda húzod ahova akarod a kinyúlás akkora körül van amit szabi83 is irt. Ha van már meglevő nyitó távirányítód biztosan tudsz ennek is indító jelet venni arról. A rendelt motorok jók lesznek hacsak nem az Esztergomi bazilika kaput akarod nyitni vele. Amikor megérkeznek a motorok megmérsz rajtuk minden méretet, innen az oldalról letöltőd a GÉP HU progiját beírod a méreteket pontosan kiszámol mindent ami kell. Szivessen segíttek ha kell ,nekem is segítettek, de érdemes végig olvasni a topicot én magam is ezt tettem az itt leírtak ból kiindulva készült az enyém is. A felfogatás elkészittése kb. egy óra volt ezekkel a motorokkal. A vezérlés megtervezése nekem sokáig tartott mert a végén már gyári színvonalút akartam tudásában. Úgy gondolom ez sikerült ,igaz hónapokat agyaltam rajta /télen ráértem/ szerintem megérte! Azóta már több barátomnak készítettem vezérlést eddig panaszmentes volt a működésük.Bocs a hosszúra nyúlt mondókáért.
Mivel csináltad a vezérlést?
Kontrolleres? Én is terveztem , már egyet, de még csak a nyák terv van meg. (kicsit lassan készül)
Szia! Én is gondolkodom egy ilyenen. Megosztanád velem a vezérlés terveit?
Szerintem a parsic témában találsz egy két progit
Szia nem is a progi ami izgat, hanem az elektronika része, hogy abban milyen megoldások vannak. A progit már nézegettem régen, meg egy tolókapu vezérlést már csináltam is ami jól müködik azóta is. Csak hát a 2 szárnyu nyitónak nem mertem még nekiálni. A tolókapuban annyi volt a könnyebség, hogy adott volt minden, mert egy barátom gyári nyitólyában adta meg magát a vezérlés.
Nálam a pic egy uln2003 as tranzisztor mező segítségével kapcsol 7 relét
ebből 4 nyitja zárja a két kapuszárnyat 2 a garázsajtót és egy kapcsolja a 150w os nagytrafót ami a motorok tápját adja .
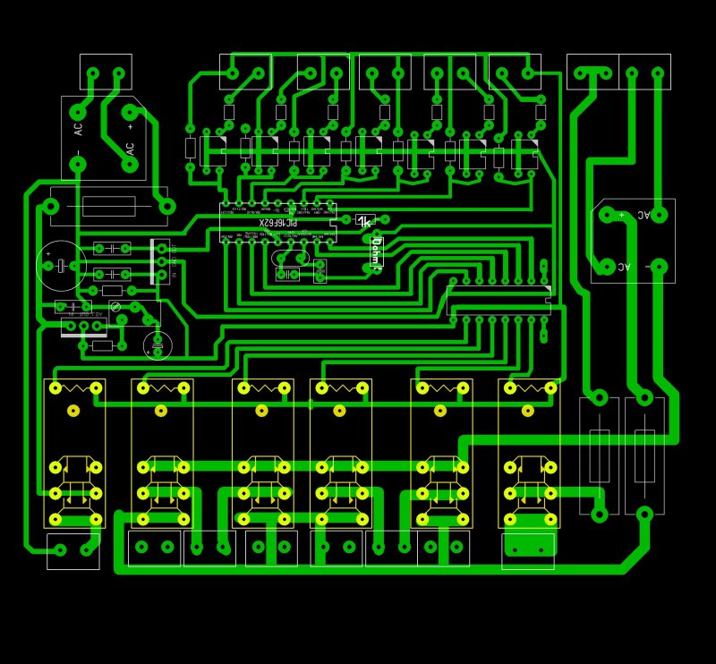
Szia igen kontroleres 16f628 as PIC van benne utána a kaqkk barátom által említett uln2003 kapcsolja a reléket. A pic figyeli a végállásokat,valamint három darab infra jelét. Korában már kiépítettem egy szünet mentes hálózatot amiről most már a kapu is állandó feszültséget kap. Dobok össze egy rajzot mert az eddig még mindig nem készült és felteszem ha az segít . Addig is a panel rajzot felrakom .
Tessék.
Sziasztok!
Az lenne a kérdésem hogy hogyan lehetne egy elektronikus kapunyitó-záró rendszert összehozni. A mechanikáját majd megoldanám magamtól is, csak az elektronikába kérek segítséget.Az infrával az a baj, hogy csak 10 m-ről lehet működtetni, én kb. 50 m-ről szeretném működtetni.
Nálam egy régi nokia teló van erre a célra feláldozva
a rezgőmotor helyére bekötöttem egy optokaput és az kapcsolja a bemenetet . (egy kicsit több a hatótáv de 100ft ból megvan , és nem kell külön távirányítót hordani )
PC 817 a pic kivételével mindent itt vásároltam hozzá.Bővebben: Link
Akkor kinyílik, ha a bokros felhívja?
Kampányidőszakban figyelni kell a kapura
Viccnek jó de ha visszaolvasnál a topicba tudnád,hogy van rá megoldás.
hívásszűrés !
Sziasztok meglehetne oldani egy tolókapu vezérlését ezzel a vevőmodullal 4 channels Decoder Board with HCS300 with Realys
Szia
Felesleges 4 csatorna egy kapunyitóhoz, 1 max 2 csatorna (gyalogosbejáró esetén) kell csak, de ettől függetlenül tutira jó, bármilyen vezérlést tudsz vele működtetni. üdv
Hali csak azért választottam ezt mert csak ezt lehet kapni a web áruházban
Szia most vettem 4500.- Ft-ért 2db adót egy vevőt több relés kimenettel, két csatornás. Eddig ez a legolcsóbb. Az adók kulcstartós kivitelben két nyomógombbal. A vevő sejtelmes fekete dobozban antennával sorkapcsos kivitelben.
Ha nem késő, holnap megkeresem a papirjait.
Szia erröl mi a véleményed:http://www.profitech.hu/pt_productsrf.php?gid=9
Típus: CS-04R2
RÁDIÓS TÁVKAPCSOLÓ • AutoMicro • 434 MHz • ASK • Rolling kód • két-csatornás • relé kimenetek (max.10 A) • csatornaként programozható üzemmódok: - monostabil - bistabil - folyamatos • használók száma: 15 vagy 255 (opció) • 12 V DC (opció 24 V AC) • 7 mA / 40 mA / 80 mA http://www.profitech.hu/admin/upload/CS-04R2.jpg
Szerintem teljesen jó.
Én azért csak a modulokat (relé nélküli) néztem mert én mikrokontrollerhez szeretném közvetlen illeszteni.
Én Atmel AVR-rel terveztem.
Plusz raktam bele PWM motor fordulatszám szabályzást, és motor áram figyelést. (ha megakadna a kapu) De mindez még csak egy kapcsolási rajz és nyákterv formájában létezik. A toló motorokat is elkezdtem megépíteni akkus fúrógépből M16-os menetes szárból, de elakadtam. Ha szétszedhetős, javítható megoldást akarok, az nem egyszerű. Lehet hogy én is veszek inkább strong motorokat. Csak nem tudom, hogy azoknál hogyan, (és milyen pontossággal) lehet megoldani a végállásokat. |
Bejelentkezés
Hirdetés |




volt a működésük.







