Fórum témák

» Több friss téma
Fórum » Gitár torzító / Effekt / Erősítő / Pickup
Lapozás: OK   65 / 317
(#) ZSozsóó válasza rognork hozzászólására (») Jan 26, 2010 /
 
Hello!

Kérdezted hogyan válogattam, hát így. De ,ha akarod, leírom hogyan csináld.

-Fogsz egy akármilyen tápot. Akármekkora feszültségre belövöd, legyen ez mondjuk 9V.
-Építesz egy drain követő erősítőkapcsolást. Legyen a Drain ellenállás 20kOhm. A Source meg 1kOhm.
-A gate-et lekötöd a földre.
-Elkezded mérni a feszültséget a drain-on a földhöz képest.

Kijön mondjuk 5,6V, beteszel egy másik jFetet, kijön mondjuk 0,9V. Magyarul.
Ha az első jFetből akarsz egy erősítő fokozatot építeni, és azt akarod, hogy a bias-od (feszültség a drainon) legyen mondjuk ut/2 (4,5V) akkor a 20kOhm-ot még NÖVELNED kell. A második esetben pedig CSÖKKENTENI.
Mi következik ebből? Az első esetben nő a drain ellenállás, nő az erősítés. A második esetben ezt az ellenállást csökkentened kell, tehát az erősítésed is csökken. Első fet nagyot erősít, a másik kicsit ugyanabban a munkapontban. Remélem így már ok a módszer. A nagy drain feszültségűeket erősítőnek használom, a kicsiket tone stack elé pl buffernek, vagy kimeneti buffernek.
Fémházas potit használok igen, tesztre persze akármilyen jó. Árnyékon nem múlik, műanyag/fém ugyanúgy zúghat, igazából ami zaja ennek van, azt nem nagyrészt innen szedi össze, hanem az iszonyatos erősítés miatt már minden uV bemeneti feszültségből komoly kimeneti jel lesz = zaj. Inkább bemeneten érdemes árnyékolni, meg a gain potit.
Lomexen is van fémházas, én egy helyi boltban szoktam venni. Műanyag piher utánzatokkal leszámoltam

Zsolti
(#) kefe13 válasza ZSozsóó hozzászólására (») Jan 26, 2010 /
 
Potikról, lomexes, 100 huffos fémházas nálam simán bírja, azt mondták orosz Műanyag piher cuccok recsegős gedvák !
(#) ZSozsóó válasza kefe13 hozzászólására (») Jan 26, 2010 /
 
Hali!

Itt a minta. Enyémben most 6,8nF van 13k drain ellenállás mellett. Hja, kicsit magason van a 3ik fokozat drain feszültsége, nagyon közel a tápfeszültséghez, mert az eredeti erősítőben ez adja a "clip"-et. Le kell még igazából szkópolnom, de szerintem hasonló az effektus, bár ezelőtt már clippel az áramkör, de lesz egy komoly asszimetrikus vágás, más a felharmónikus tartalom.

Szerintem hallatszik melyik melyik
Annyi még, az enyémben nincs presence, mindjárt lehet applikálok rá azt is! Meg persze a tone stack után van buffer!

Zsolti

2.mp3

1.mp3
   
(#) ZSozsóó válasza kefe13 hozzászólására (») Jan 26, 2010 /
 
Ilyesmiről van egy kedves sztorim.

Történt egyszer egy győri gyárban..Szortírozták a gépeket, azt mondja a szortírozó ember, egy kupac géphez lépve, "ez rossz..". "Orosz??? Speckó, ez mehet külföldre"
(#) kefe13 válasza ZSozsóó hozzászólására (») Jan 26, 2010 /
 
Hihi, ez télleg működő poti, bár bizonyára nem 20 évig lesz zajtalan Belevágtam, a 1n mellé 6,8 at (nem gondoltam hogy ekkora növelés kellhet), jelentős változás !! , de már késő van hangoskodni, holnap nyilatkozom
(#) ZSozsóó válasza kefe13 hozzászólására (») Jan 26, 2010 /
 
Hello!

Várjuk a fejleményeket Egyébként, a gain végi fuzzosodásra azt írja a gépkönyve is a recto- nak, ne tekerd addig Mert minek, igazából azért kell, hogy a "bright" effektus mellett is legyen elég gain a feles állás felé. Nálam maximumon már egyébként is nagyon zagyva a hangkép, lehet a humbucker miatt, nagyon mély orientált.

Kíváncsi leszek, mi lesz a végkövetkeztetésed a kondiról, kell-e oda nagyobb, vagy sem

Zsolti
(#) kefe13 válasza ZSozsóó hozzászólására (») Jan 26, 2010 /
 
Nálam már gain féluton zagyva volt, de most jóbbank tűnik, negyeden meg most rendesen szép, hangszedő meg itt is agresszívra tekert hambi singli méretbe (shadow) hídnál ! csak azt használom, hangszedőmről link : Bővebben: Link
(#) kefe13 válasza kefe13 hozzászólására (») Jan 26, 2010 /
 
Na, tessék, addig pákahuszárkodok, meg hangolgatok míg a "gyengébbik" is kedvet kap
(#) Rafael válasza ZSozsóó hozzászólására (») Jan 27, 2010 /
 
Netuddki: van benne valami amit Zsozsóó írt!
Egyszer összeraktam egy tremoló pedált amibe eredetileg egy J201 is kellett. Gondoltam BF245 is jó lesz. Összeraktam, a panelon halkan működött, de az Out-ra nem jutott el a hang valami miatt, pedig csak pár alkatrész volt már a kimenetig. Mindenféle alkatrészt cserélgettem benne, de nem működött. Később lett J201-esem, amitől egyszerre megjött hangja...
/Lehet az összes FET-emet ki kellett volna próbálni bele.../
Használni bármilyen helyettesíttőt lehet, de ha nem működik, akkor (sajna) az előírt félvezető kell...
(#) rognork válasza ZSozsóó hozzászólására (») Jan 27, 2010 /
 
Zsolti,

akkor összerakok egy melléklet szerinti kapcsolást, és ahol nagy a feszültség, azt tegyem minden fokozatba? Bocs hogy ennyit kérdezek de a tranzisztorokról halovány fogalmam sincs.
Azt hogy mi hogy változik majd próbapanelen kitanulom.
(#) Csiszdave válasza ZSozsóó hozzászólására (») Jan 27, 2010 /
 
Hali!

No igen, ha nincs más, akkor persze csinál az ember magának ilyet, csak én ilyen apró mütyűrökkel szemben már alapból szkeptikus vagyok, mert olyan szépre, mint ahogy az az eredetileg csatolt képen látszik, úgysem tudom megcsinálni...

Ja, amúgy megvan a bypass led kijelzőm hibája, nagyon úgy tűnik, hogy rossz tranyóval próbálkoztam.

Hja, az ember bemegy a boltba, kér xy típust, mire aszongyák neki, hogy xy nincs, de van yz, ami ugyanaz.
Aztán persze nem ugyanaz... hehe.
Jól megszívtam, tanulság: sose higgy az eladónak...

Köszönet Witti mesternek az útmutatásért, segítségért, aki valahol itt van ám, meg olvassa a fórumot, csak nem szól bele...
(#) EcoPityu hozzászólása Jan 27, 2010 /
 
Sziasztok!
A napokban ment egy Dr. HOUSE reklám, és az elején van egy torzított gitár szóló, nagyon megfogott a hangja! Tudja valamelyikőtök, hogy az milyen torzantyú lehetett?
(#) ZSozsóó válasza rognork hozzászólására (») Jan 27, 2010 /
 
Hello!

Erről van szó, igen! a gate elektródát (középső, nyíllal) kösd a földre. Lehet akár ellenálláson keresztül is, de egy vezeték is jó.
Nem feltétlenül mondanám, hogy csak ez jó az erősítő fokozatba! Csak érdemes nagy erősítésú példányokkal dolgozni. A kis erősítésűvel is működik ,csak azért ne vegyél sokkal több jfetet, ez csak részemről egy ötlet volt, hogy érdemes kihozni belőle a maximumot. Ha sok, nem nagy kunszt visszaosztani. De a kevésből nem lehet sokat csinálni, vagy ahogy mondják : "a van-tól nem kell félni"
A kis erősítésű pédányok meg nálam elmennek bufferbe, mert amúgy is nagy a drain áramuk (amiatt esik le a drain feszültség annyira a vizsgáló ellenálláson), akkor a source áramuk is nagy, mert az ugyanannyi, lévén, hogy a gate-en nem megy be áram, és az buffernek jó, kisebb lehet a fokozat kimeneti ellenállása. De oda is ki lehet próbálni a nagy erősítésűt, ha próbapaneled van, akkor nagyon könnyen tudsz kísérletezni.

Zsolti
(#) ZSozsóó válasza Csiszdave hozzászólására (») Jan 27, 2010 /
 
Eladónak soha nem szabad hinni, neki a célja az eladás, nem feltétlenül az, hogy neked a legjobb legyen. Ismerni kell az alkatrészeket ahhoz nagyon, hogy el tudd a helyszínen dönteni, hogy neked az jó e. Mivel szívatott meg a kedves eladó? Milyen alkatrésszel?
Ilyen mütyürt csinálni szépen? Szerintem semmi akadálya. Nyáklemez, vasalás, lakk, tüskék és kész. Nekem mondjuk ehhez nem lenne türelmem, én drótoznék De nem úgy, ahogy mellékeltem, az nagyon moslék munka

Zsolti
(#) ZSozsóó válasza EcoPityu hozzászólására (») Jan 27, 2010 /
 
Hali!

Ha megmondod a szám címét, akkor szerintem többet tudunk mondani!

Zsolti
(#) frissadam hozzászólása Jan 27, 2010 /
 
Hi!

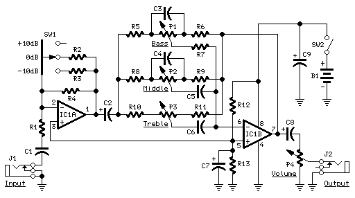
Valakinek nincs meg esetleg az a táblázat a ahol bent van hogy milyen ellenállás értékekkel tudom befolyásolni a 3 sávos hangszín frekvenciáját?
(#) frissadam válasza frissadam hozzászólására (») Jan 27, 2010 /
 
Bocs ez a kapcsolás!
(#) ZSozsóó válasza frissadam hozzászólására (») Jan 27, 2010 /
 
Hello!

Szerintem főleg inkább a kndenzátorokkal tudod elhangolni, C3,4,5,6 értékével, az ellenállások az erősítést/elnyomást lövik be.
A kapcsolás és a leírás itt található

Bővebben: Link


, itt vannak értékek, de ha jól látom, gitárhoz van ez, szerintem ezek használható értékek.
Esetleg Tinában lehet nézelődni, erre jó az a program, a szűrőket tűrhetően kezeli.

Zsolti
(#) ZSozsóó válasza kefe13 hozzászólására (») Jan 27, 2010 /
 
Hali!

Ez ám az élet! Nálam hál istennek ilyen veszély nem fenyeget, kedvesemnek nem sok affinitása és tehetsége van a dologhoz. Hozzáteszem, ezekkel engem sem áldott meg az ég
Befejeztem a feszültségekkel, meg a source ellenálló + kondikkal a játékot, kb megvan az, amit ki lehet hozni, most jön a gain poti köre, azon kellene kicsit kísérletezni, aztán meglátjuk mi jön ki belőle.
Sok lehetőség nincs ,egy kondenzátor a 680kOhm-on, ami a mélyközepet definiálja, meg a bright kondi, de szerintem az jó, ahogy van. A gain/frekvencia szövettel kb meg vagyok elégedve a poti csavargatása során. Igaz 3/4 felett már -már használhatatlan, de van benne tartalék legalább.
Ha lesz eredményem, jövök vissza
Addig is egy kókler klipp : gitár -> line in ->GR3(matched cabinet: hiwatt, 92%mic A 8%mic B, ez egy elég torkosan szóló láda szimuláció).
Pontatlanságért, hibákért elnézést kívánok!

Zsolti

1.mp3
    
(#) EcoPityu válasza ZSozsóó hozzászólására (») Jan 27, 2010 /
 
Szia!
Idelinkelem a zenét! Bővebben: Link
(#) ZSozsóó válasza EcoPityu hozzászólására (») Jan 27, 2010 /
 
Hali!

Szerintem ez egy valamilyen fuzz vagy treble booster valamilyen csöves erősítő előtt, esetleg fender vagy orange. Valamilyen kombón vagy 2x12-n esetleg.
Erre tippelnék én

Zsolti
(#) ZSozsóó hozzászólása Jan 27, 2010 /
 
Hello!


Boogey mod érdeklődőknek:
az első fokozat kicsatolóját lecsökkentettem 4,7nF -re, ez a mély "dögből" nem vesz el, de a "huppogást" csökkenti tompításnál. Lehelettel lett vékonyabb a hang, de inkább csak érzet, mintsem komolyan lehetne kihallani. Javaslom ennek az értéknek a próbálgatását is!

A 680k osztó kondenzátorát is lőttem, de igazából nekem személy szerint legjobban a 2,2nF tetszett. Betettem 680pF-1nF-2X680pF párban, de valahogy a 2,2nF -nél jó az egyensúly a középben és a mélyben. Gitár válogatja ezt is persze, lehet ezzel is játszogatni, a kisebb érték értelem szerint vékonyít ,a nagyobb vastagít a hangon. Feljebb nem mentem, mert amúgy is húsos a hang már
Bright kondit hagytam 1nF-en, az nekem bevált.

Ha tudok segíteni ezzel kapcsolatban, csak szóljatok!

Zsolti

(#) Bassmester válasza ZSozsóó hozzászólására (») Jan 27, 2010 /
 
Jól szól
A dr Boogey-ban miért van minden fetnél trimmer?
Hogyan kell ezt éleszteni? Mindegyiket középállásban?
Összeszedtem hozzá mindent, lehet hogy neki is állok a 7végén nyákolni.
(#) witti válasza Csiszdave hozzászólására (») Jan 27, 2010 /
 
Még most sem írtad meg milyen tranyóid vagy Fet-jeid vannak, pedig várom...
Eddig 2N3819 -et, meg BF245A -at használtam a Millenium bypass 1 -hez. De találkoztam olyan rajzzal ahol 2N3904-es szerepel LED-kapcsolóként és egy diódával kevesebbet tartalmaz. /Azt sosem próbáltam, de ha azzal is működik, akkor annak több helyettesítője is van, ráadásul olcsóbb tranyó./

ledtrick.gif
    
(#) Csiszdave válasza witti hozzászólására (») Jan 28, 2010 /
 
Szeva Witti!

Nos, 2N3819 (ami ugye PNP) helyett kaptam 2N3904-et (ami meg NPN, elvileg), hogy csókolnám a kezét az eladónak.

Ahogy offline megdumáltuk: ide mindenképp N csatornás kellene, mert amikor kapcsolod a lábkapcsolót, akkor a "bázis kerül testre", így kapcsol a tranyó, és így fog a ledem világítani.

De mivel van még otthon elfekvőben egy 2N3904-em, ha hazamegyek, egy egyszerű drótozással kipróbálom, amit ide becsatoltál...
(#) Csiszdave válasza ZSozsóó hozzászólására (») Jan 28, 2010 /
 
Na, a sok tüskéhez nekem sincs türelmem...
(#) ZSozsóó válasza Csiszdave hozzászólására (») Jan 28, 2010 /
 
Hali!

Nem azért mondom, de a 2n3819 jFet, a 3904 meg bipoláris tranzisztor.
A linkelt kapcsolás működik, akkor világít a led, ha nyitott a kapcsoló, ha földet kap a bázis, akkor sötét.

Zsolti
(#) ZSozsóó válasza Bassmester hozzászólására (») Jan 28, 2010 /
 
Hali!

Pontosan a fetek szórása miatt. Mindet egyedien kell beállítani, ha azt mondom ,tegyél bele 20kOhm -ot, akkor nálam lesz 5,6V, nálad meg mondjuk 4,2 és máshogy fog szólni. Trimmerrel meg oda tekered, ahova tetszik.
ha jól van összerakva, akkor trimmerrel bebiasolod és már működik is, ennyi az élesztés!
Hogy halad a csöves projekt?

Zsolti
(#) Bassmester válasza ZSozsóó hozzászólására (») Jan 28, 2010 /
 
Hali!

Jól haladok vele. Végre találtam két normális csövet. Egyes csövekkel nem valami hatásos a mély-magas hangszín, de ezekkel taljesen jó. Kicseréltem a régi stiró kondikat mkp-ra és megfelelő potikat raktam bele. Az alapzaj is elfogadható mértékűre csökkent. Jó kis cucc lesz. Most csinálom hozzá az új tápot, mert a meglévőt, amit eredetileg másba szántam, nem akarom átvariálni. Minden szükséges feszültséget egy kapcsolótáp fog adni. Már meg is tekertem a 2,5 cm2-es toroidmagot, lett is neki öt szekundere
(#) ZSozsóó válasza Bassmester hozzászólására (») Jan 28, 2010 /
 
Stirókkal gond volt? Nálam olyan jól szólnak, hogy ihajj.
Tényleg, azt a potit a végén betetted? Ami "felemeli" a kimeneti felül áteresztőt? Ha igen, hogy működik, megérte benn hagyni?
Táp a félhidas?

Zsolti
Következő: »»   65 / 317
Bejelentkezés

Belépés

Hirdetés
XDT.hu
Az oldalon sütiket használunk a helyes működéshez. Bővebb információt az adatvédelmi szabályzatban olvashatsz. Megértettem