Fórum témák
» Több friss téma |
Az volna a kérdésem ha valaki tud rajzot vagy leirást erre a témára,mert azt hallottam az akkutöltőnél jobb az akkunak vagy a celláknak,mert a 2 dióda miatt valami küktetés marad ami tán jót tesz a fentieknek,igaz e nem e nem tudom,de nagyon érekelne és hátha hasznos lehetne máshol is.
:yes:
http://www.hobbielektronika.hu/cikkek/cikk_27.html sztem itt nézz szét.... tutti h találsz benne egy két hasznos dolgot
Milyen aksit akarsz tölteni? Savas aksit akarsz tölteni ? Én is hallottam valami ilyesmit.
És a kérdés hogy milyen trafód van mennyi a feszültsége ? Mekkora teljesítményü? Fix áttételü vagy megcsapolásos? Mekkora aksid van? Ezek lennének azok a kérdések amelyekből ki lehetne indulni!
Ja amugy én szerintem az oroszok ebben a legjobbak!!!
Brutál trafó 6db 6v-os 6db 12-v-os megcsapolással ez rá egy választókapcsolóra és ez rá egy grace-re! Mindent kibir Konkrétan eddig minden autónk átment rajta !!! :eek2: És kutya baja csak mindig ki kell kalapálni! :yes: Az autók között volt egyszer egy IFA is
Én olyat láttam az egyik RT évkönyvben, hogy az egyik félhullámban töltött x amperrel, a másik félhullámban meg kisütött y amperrel. Állítólag ez az 50 Hz-es lüktetés oldja a szulfátot a lemezeken.
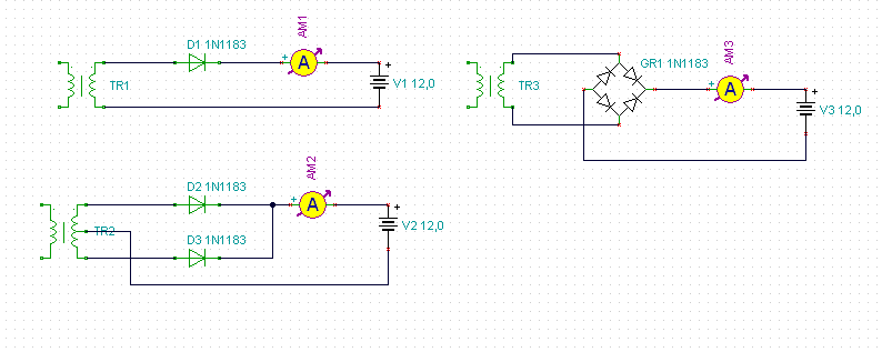
Egyszerű kocsi akksit,saját készitésű egyszerű 220/12 trafó 13A,csak az a bibim,hogy nem tudom hogy kell bekötni a 2 diódát a trafó után,hogy legyen +,- mint a graetz-nél.
Szia!
Így próbáld meg. Bocs a csúnya rajzért
Ide vagy 4 db. dióda kell graetz hídban vagy elég 1. A rajzodon valamelyik dióda fölösleges, mert egyik félperiódusban mindkettő zárva a másikban mindkettő nyitva van és csak a feszültségesés nő rajtuk, de semmi műszaki hszna nincs ebben az esetben.
Szerintem ezek közül válogathatsz csak.... A dióda típusokat ne nézd, oda valami jó kis ruszki teljesítmény diódák lennének a legjobbak. A másik kérdésre a válasz igen, a lüktető egyenfesz segít a szulfát felszámolásában... A tölrés akkor kész, ha a töltőáram leesik közel annyira, hogy csak kis áram folyik az akksiba.
ez ket dioda sorbakotve , egyetlen hatasuk hogy 1,4V marad a diodakon.
nem valami automata toltesrol van szo ? Van egy tolto ami allandoan mukodik, a halozatra van kotve vagy az auto dinamojara ...feltolti az akut 14,7 voltra a diodak leblokalodnak , majd ha az aku kisul a potencialkulombseg miatt ( 0,7 ..vagy 1,4 ket dioda eseteben) a dioda kinyit es a toltes megent elindul.Egy dioda 0,7 volt kuszobertek ...ket dioda 1,4 V kuszobertek....lehet ilyesmi is?
A trafódnak 3 kivezetésének kell lennie.Egy 0 pontnak egy +12 és egy -12 kivezetésednek.Ekkor van ellenütemben tekercselve.A +12re és a -12re is ráteszel 1-1 dióverőt ,ugye azonos irányba és a másik végét összekötve igy a 0 lesz a mínusz a két dióda közöse a plusz.
Ha a szekunderen 2 kivezetés van csak graetzet köthetsz rá.Én tudok olyan töltőt ami tölt kettőt aztán kisüt egyet ,így töltve fel az akkut.Szerintem erről hallotál.
Most tyuff-nak milyen trafója van? Mennyi kivezetése van a szekundernek? Ez eddig még nem derült ki.
Bocs a hülye rajzomért, tényleg nagy hülyeséget csináltam ipu577 jól mondja, hogy ha csak két kivezetésed van, akkor a graetz a nyerő. Vagy beteszel egyet, de akkor a szinusznak a negatív hullámai nem jutnak át a diódán. A frekvencia a felére csökken. Így a teljesítmény is. A graetz híd pedig átviszi mind a pozitív, mind a negatív hullámot.
ez eléggé szaggatva tölt...
Alap kérdés, hogy a töltővel csak hébe-hóba kell tölteni az akksit, vagy rendszeresen?
Mert ha csak arra kell, hogy a bekapcsolva felejtett lámpa miatt lemerült akkut akarod feltölteni, akkor felesleges a lüktető töltésről gondolkodnod (egyébként bármilyen egyenirányítás után a feszültség lüktet), elég megküldeni az akku kapacitás egytizede árammal (vagy kevesebbel, az nem gond) néhány órára. Utána már a jármű beindul, és onnan töltse a generátor. Ha viszont helyben álló, rendszeresen lemerülő akksiról van szó, akkor ahhoz nem elég az ilyen töltő, oda feszültség és áramkorlátos kell, ami mikrokontroller után kiált. Az ilyen töltő addig tölt a kapacitás tizedével, amíg a feszültség az akksin el nem éri a 14.2V-ot. Ezután átmegy feszültséggenerátor üzemmódba, és addig tartja a 14.2V-ot az akksin, amíg az áram leesik 0.5A alá. Ekkor átállítja a feszültséget 13.6V-ra, és ott hagyja. Ez az a feszültség, ami folyamatosan rajta lehet az akksin, de nem tesz benne kárt. Ja és a 14.7V az SOK. A Bosch 14.2V-ot ad meg a mérsékelt égövre maximális feszültségként, e fölött már erőteljessé válik a gázképződés. Télen egy picit több is megengedhető, de akkor sem ajánlatos 14.5V fölé menni, mert gyakran kell pótolni a desztillált vizet, ami egyes akkutípusoknál jóformán lehetetlen. A járművek 14V-on tartják a feszültséget.
potyo
Nem kiált ez néhány alkatrészen kívül semmi másért. néhány tranzisztor és egy műveleti erősítő....van ilyen témájú topic már, ott rajzot is találsz. Az EXIDE 14,4V-ban határozza meg a max töltőfeszt és 13,8V-ot ajánl a standby töltésre. A felitatott savas olómakkumulátorok esetében ( szünetmentes , riasztó, és a robogóm ) a 14,5-14,7V sem sok. El kell olvasni az adatlapját! és ragaszkodni ahhoz.Érdekes a BOSCH - ról írt megjegyzésed, mert ennek fényében nem értem, hogy az európai piacra szállított modelekben miért 14,4V-ra állítják be a feszültségszabályozót a generátoron ( a BOSCH is!!)....???
Ha az Exide annyit ad meg, akkor az talán követhető. Igazság szerint a Bosch is úgy adja meg, hogy cellánként 2.4V, de az összegből le kell vonni 0.2V-ot, amit úgy adnak meg, hogy az egy gyakorlati úton meghatározott érték. Innen van a 14.2V. De az érdekelne, hogy hol találtad azt, hogy az Exide mennyit ajánl, mert már én is kerestem ilyesmit, de nem találtam. Ezt a Bosch adatot is egy szervizes ismerősnél néztük meg, a Bosch valamilyen kiadványában.
Ez a 14.4V-ra beállított feszültségszabályzó érdekes, mert amivel én találkoztam, azok mind 13.8 és 14V közötti értéket tartottak.
Potyo
Két lépésnyire van a Forex kft. tőlem és elég tetemes mennyiségben vásárolok tőlük akkumulátort ( szünetmentes, riasztó, telefonközpont...) a szervízmérnökük nagyon sgítőkész ![]() Most írtam egy levelet az EXIDE-nek, ebben a kérdésben, nem hiszem, hogy nem válaszolnak. Ha megjön elküldöm a címedre.....
Válasz még nem jött, de letöltöttem pár exide töltő adatlapot és 14,4V a limit.....egyet belinkelek....
A gépjárműiparban használatos ólom aksik 2,4V/cellásak, ezért az ajánlokk töltőfeszülség 14,4V. Ha a töltő vagy a generátor ezen a határon belül van nincs szügség áramkorlátozásra és nincs gázkébződés igy zázt aksikat is biztonságosan lehet tölteni.
A boltokban kapható egyszerúbb töltők nem tartalmaznak szabályzó elektronikát és kb 16-17V feszültséggel töltenek, de a tranzformátoruk kicsik 50-100W és a kis trafón nagy a feszültségesés ez biztosít némi védelmet. ilyen töltő használata esetén a zázódugókat ki kell csavarni mert gákébződés miatt az aksi felrobbanhat. Ilyen töltővel zázt aksikat nem szabad tölteni.
Felteszek egy nagyon egyszerű automata töltő kapcsolást könnyű átalakítani nagyobbra . én már több darabot csináltan belőle. Szinte elpusztithatatlan.
Az SLA nevű felitatott ólomakkumulátorokhoz megjött az adatlap (APC csereakkumulátor kishazánkban).
25 Celsius 14,5-14,9V. Érdekes, ezekre mindenhol magasabb feszültséget adnak meg ciklikus felhasználásra, de a standby az 13,6-13-8V nekik is. Úgy látszik a gépkocsiakkumulátorhoz képest itt van valami különbség, de gőzöm sincs, hogy mi, mert szerkezetileg tulajdonképpen azonos.
Ez szerintem csak azért teszik mert az UPS aksik teljesen zártak az autókon van szellőzési lehetőség ahol az esetlegsen termelődő gázok el tudnak távozni.
Ha valamilyen úton kompenzálják a gázképződést (gázrekombináció), akkor megengedhető magasabb feszültség is, így gyorsabban feltölthető. A zárt akksiknál eleve szükség van ilyen kompenzációra, azért engedhető meg ezeknél a magasabb feszültség.
Autóban akkor sem jó 14.4V-ot tartani, mert ez 25 fokos hőmérsékletre érvényes. De nyáron a kocsiban az akksi 40-50 fok környékére is felmelegszik és ott már a 14V is sok. Mivel ott normál esetben nem merül le az akksi, így ott nincs szükség nagy töltőáramra, ami az akksi élettartamára jó hatással van. |
Bejelentkezés
Hirdetés |




:yes:




