Fórum témák

» Több friss téma
Fórum » Elektronikában kezdők kérdései
- Ez a felület kizárólag, az elektronikában kezdők kérdéseinek van fenntartva és nem elfelejtve, hogy hobbielektronika a fórumunk!
- Ami tehát azt jelenti, hogy a nagymama bevásárlását nem itt beszéljük meg, ill. ez nem üzenőfal!
- Kerülendő az olyan kérdés, amit egy másik meglévő (több mint 17000 van), témában kellene kitárgyalni!
- És végül büntetés terhe mellett kerülendő az MSN és egyéb szleng, a magyar helyesírás mellőzése, beleértve a mondateleji nagybetűket is!
Lapozás: OK   778 / 4057
(#) dddemeter válasza El_Pinyo hozzászólására (») Feb 11, 2010 /
 
SZIA! Köszi a gyors tippet most már elboldogulok azt hiszem kellemes estét .és nagyon köszi üdvözöl dddemeter .
(#) Pulyka válasza rammeradrian hozzászólására (») Feb 11, 2010 /
 
Tehát jól értem,12V-os tápfeszültség mellett akarsz 6V-os relét "üzemeltetni"?

A vezérlés amúgy könnyű.
Az eggyik nyomógombnak nyitónak kell lenni-e,a másiknak zárónak.
A nyitó nyomógombot sorbakötöd a relé tekercsének eggyik kivezetésével(a gomb másik pontja a táp + pontjához megy),a másik kivezetését pedig rákötöd a relé záró segédérintkezőire,a másik érintkező csatlakozási pontját pedig a feszültség negatív pontjára.
Ha ez kész,akkor a záró nyomógombot rákötöd a relé záró érintkezőinek mindkét pontjára.
Feszültség bekapcs,a nyitó nyomógombbal kikapcsolod a relét,a záró nyomógombbal pedig bekapcsolod.

A 12V-os betápra pedig rákötsz(bocs,hogy ilyen szavakat használok ) egy 7805-ös stabilizátor ic-t,aminek az 5V-os kimenete megfogja tudni hajtani a 6V-os relét.
(az az 1 volt ide vagy oda,be fog húzni úgyis )

Rajzot most hirtelen nem találok sajna :S
(#) moltam válasza rammeradrian hozzászólására (») Feb 11, 2010 /
 
Kétgombos kapcsoló. A 2 kapcsoló helyett nyomógombot kell használni. J1 helyett zárót J2 helyett bontót. A relé tekercsének ellenállásával azonos ellenállást köss sorba a relé tekercsével + a tekerccsel párhuzamosan egy diódát úgy hogy az anód a táp felé "nézzen".
(#) El_Pinyo válasza moltam hozzászólására (») Feb 11, 2010 /
 
Idézet:
„anód a táp felé "nézzen"”

Inkább a katód nézzen a +táp felé!
(#) proli007 válasza rammeradrian hozzászólására (») Feb 11, 2010 /
 
Hello!
- Akkor "tolmácsolom" Pulyka megoldását is.
Azzal a különbséggel, hogy felesleges bármilyen stabilizátor. Ahogy Moltam is írta, csak egy soros ellenállás kell, ami a relé tekercsének ellenállásával azonos értékű.
- A két rajz között az első, egy hagyományos "öntartó áramkör". Ehhez, egy nyitó, és egy záró nyomógombra van szükség. A másodikhoz viszont két záró nyomógomb is megfelelő, köszönhetően pont a soros ellenállásnak..
- Impulzus vágó diódát lehet kötni a relével párhuzamosan (záróirányban) ha zavar az induktív lökés valamit, de nem kötelező.
- Természetesen a relé többi érintkezője, szabadon felhasználható, ezért nem rajzoltam rá a rajzra.
üdv! proli007

Relay-RS.png
    
(#) Szebence hozzászólása Feb 11, 2010 /
 
Sziasztok!

Már rég jártam erre, de egyből fel is merült bennem egy kérdés...

Van két db mini stroboszkópom ami a tenyeremben elfér. 6-12V-ról lehet üzemeltetni. Ha 6V-ot adok neki akkor kb 5 másodpercenként villan egyet, ha 12V-ról akkor kb másodpercenként kettőt villan. Én 12V-ról szeretném használni, viszont jó lenne megnövelni a villogás sebességét. Ha kicserélem az elektrolit kondit, valamilyen kisebb kapacitásúbbra, akkor az beválhat?

A másik kérdésem ami szintén ezzel kapcsolatos, hogy úgy szeretném ezt megoldani, hogy 2db strobim van és kettőt villanjon az egyik majd 2-őt a másik...
Gondoltam rá, hogy egy astabil multivibrátort használok, de azzal elég nehéz lenne megvalósítani, mert nem elég hogy nagyon pontosan le kell mérnem, hogy házny tizedmásodpercig tart a 2 villanás és méretezni egy astabilt... Ha megveszem az alkatrészeket, akkor ugye azok nem pontos értékűek, még ha 1%-os tűrésűt veszek, akkor is el fog már mászni az egész pár perc után...
Hogyan tudnám ezt megoldani precizen?

Mivel legközelebb csak hetek múlva leszek netközelben így megkérném a válaszolókat, hogy küldjönek egy PM-et egy linkkel, amiben a hozzászólásuk van, hogy hetek múlva is megtaláljam itt a topicban, mert rengeteg HSZ jön ebbe a topicba és nem találnám meg, azt meg nem kérem, hogy emailben vagy PM-ben segítsen valaki.

Előre is köszönöm a segítséget!
(#) Pulyka válasza proli007 hozzászólására (») Feb 11, 2010 /
 
Szia
Köszi

Idézet:
„egy soros ellenállás kell, ami a relé tekercsének ellenállásával azonos értékű.”

Jó tudni

Kérdeznék ezzel kapcsolatban.
Tehát a 6V-os relé tekercsének az ellenállása pl 7 ohm .
12V-ra kapcsoláshoz sorosan kell kötni a relé tekercsével egy 7 ohm -os ellenállást,és ha nem vagyok érthetetlen akkor így a 6V-os ellenállás 12V feszültségről működtethető?
Akkor pl. egy 12V-os 5 ohm -os relé tekercsel sorosan kell kapcsolni egy 5 ohm os ellenállást,és így a relé működtethető 24V-ról?

Köszönöm a "tolmácsolást",ezt nem tudtam

Szép Estét (abban a másfél órában is :S )
(#) proli007 válasza Pulyka hozzászólására (») Feb 11, 2010 /
 
Hello!
Természetesen így van, de igen böszme nagy lenne az a relé, aminek 12V mellett 5ohm az ellenállása! Maga relé enne 2,4A-t? Kis relék, 12V mellett, legfeljebb 50..100mA áramot kérnek.
üdv! proli007
(#) Pulyka válasza proli007 hozzászólására (») Feb 11, 2010 /
 
az a két és fél amper jól mutatna,azért azt meg kell hagyni
Természetesen csak példaként hoztam fel,mert könnyebb 5-el számolni az én agyi kapacitásommal,főleg este fél 11-kor,mikor holnap hajnalban 5 kor kellni kell,és még meg kell nézni ezt a salgótarjáni marharépát is a retek klubbon
(#) proli007 válasza Szebence hozzászólására (») Feb 11, 2010 /
 
Hello!
Mint a kis japán: " Na mi van a kezemben? - HiFi torony.. Na jó! De hány?.."
- Ha olyan a kapcsolás, hogy a kondi feltöltődése után villan, akkor a kondi cseréjével, nőhet a villogási freki. De arányosan csökken a fényerő is.
- Nem astabil multi kell, hanem számláló. Vagy vezérelni kell a villogást, vagy pld. egy fototranyóval érzékelni és kapcsolni a tápfeszültségét (vagy valamit) ide-oda.
üdv! prolli007
(#) Szebence válasza proli007 hozzászólására (») Feb 11, 2010 /
 
Ezt a kondi cserés dolgot ,egpróbálom a jövőhéten összehozni és meglátom mit tapasztalok. Így is kicsi a fénye ettől már ne legyen kevesebb, mert átmegy negatívba
Hogy lehetne megoldani foto tranzisztorral, hogy pl 2 villanás után a másikra adja a tápfeszt (12V-ot) ha az is villan kettőt, akkor megint a másikra. Mivel nem egyhelyen lenne fizikailag elhelyezve a két strobi ezért mind a két strobiba 1-1 fototranyót tennék.
(#) proli007 válasza Szebence hozzászólására (») Feb 11, 2010 /
 
Hello!
- Ha külön-külön vannak, akkor hogy biztosítod a szinkront közöttük? Olyan helyre kell tenni a fototranyót, ahol mind két villogót látja.
- De a megoldás, elég egyszerű..
üdv! proli007

Vaku-2-2.png
    
(#) Szebence válasza proli007 hozzászólására (») Feb 11, 2010 /
 
Nagyon szépen köszönöm a segítséget, a jövő héten megpróbálom suliba megcsinálni. Amint tudok beszámolok a fejleményekről!
(#) Szebence válasza (Felhasználó 13571) hozzászólására (») Feb 11, 2010 /
 
Szia Zolikém! Nem felejtem és köszönök minden segítséget!
(#) robi28 hozzászólása Feb 12, 2010 /
 
Sziasztok! Egy olyan kapcsolás elkészítésében kérném a segítségeteket, ahol egy 24v-os relé egy pillanatnyi gombnyomásra 5-30 másodpercig húzna (amit mondjuk egy potméterrel be tudnék állítani) aztán elengedne!
Mechanikus megoldás nem jó!
(#) dddemeter hozzászólása Feb 12, 2010 /
 
SZIASZTOK! Valaki tudna nekem tanácsot adni abban hogy a BF245C tranzisztorokat lehet e helyetesiteni valamilyen más tipussal,vagy esetleg egy linket ahol "tranzisztor egyenlöségeket "lehet találni?Elöre is kösz az esetleges tipeket szép napot mindenkinek üdv Demeter Erdélyböl.
(#) rammeradrian válasza proli007 hozzászólására (») Feb 12, 2010 /
 
Heló amit küldtél kapcsolást nem igazán értem hogy hogy van. Egyébként úgy akarom hogy a kapcsolás 12V-os legyen de egy normál 6V-os relét húzzon be ha megnyomom az egyik gombot és csak akkor oldjon a relé ha megnyomok egy másik gombot.
(#) proli007 válasza rammeradrian hozzászólására (») Feb 12, 2010 /
 
Hello!
Fogalmam sincs, mit nem értesz ezen. Rajzot- működést-jelöléseket?...
Minden esetre ez a két kapcsolás (mert ez két áramkör külön-kölön van, csak egybe rajzoltam le, ha esetleg ez okozná a zavart..) pont azt valósítja meg amit leírtál. A relé lábszámait nem kell nézni, csak az elméletet. De ha megmondod hogy milyen típusú a reléd és a nyomógombod (de jobb lenne egy adatlap, vagy link), akkor megpróbálom lerajzolni úgy hogy hogyan kell bekötni (huzalozni) az áramkört.
üdv! proli007
(#) kadarist válasza dddemeter hozzászólására (») Feb 12, 2010 /
 
Szia!
Egy oldal helyettesítő-típus kereséséhez:cross reference
(#) rammeradrian válasza proli007 hozzászólására (») Feb 12, 2010 /
 
A relé 6V 185 ohm JM 211 van ráírva és alá MISZ.
A bekapcsoló nyomógomb egy másik relé. a kikapcsoló meg egy szimpla mikrokapcsoló. a rajzodon mit hova kössek ez a bajom.
(#) rammeradrian válasza rammeradrian hozzászólására (») Feb 12, 2010 /
 
És a rajzod: mi ez a sok kapcsoló meg az SR1-2 ott 2 relé van???
(#) kadarist válasza rammeradrian hozzászólására (») Feb 12, 2010 /
 
Nézd meg ezt az oldalt. Kiemeltem a szükséges részt a dokumentumból. öntartó kapcsolás
(#) rammeradrian válasza kadarist hozzászólására (») Feb 12, 2010 /
 
Akkor így jó?

Kapcs.png
    
(#) proli007 válasza rammeradrian hozzászólására (») Feb 12, 2010 /
 
Hello!
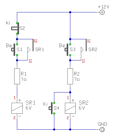
Szerintem nem olvasol figyelmesen. Meg írtam, hogy itt az általad kért működésű áramkörök vannak, csak éppen egy rajzlapon.
De megrajzoltam úgy a hogy működtetni szeretnéd. (A relédről nem találtam semmit a hálón)
- Az SR2 jelű záró érintkező a másik relé, ami indítja (bekapcsolja a JM211-es relét.
- A Ki gomb a mikrókapcsolód bontó érintkezője.
Remélem így már érthető.
- 185Ohm-os ellenállást persze nem fogsz találni, közelítő értékűt kell keresni. Ezek szerint a relé, 32mA-es. 180Ohm/0,6W-os ellenállás bőven megteszi.
üdv! proli007

Relay-RS1.png
    
(#) rammeradrian válasza proli007 hozzászólására (») Feb 12, 2010 /
 
Amit én rajzoltam az nem jó?
(#) proli007 válasza rammeradrian hozzászólására (») Feb 12, 2010 /
 
Hello!
De jó!
üdv! proli007
(#) zolyma hozzászólása Feb 13, 2010 /
 
Sziasztok!
Egy higanylámpa fojtójára rá lehet kötni több sima neon csövet?
Úgy gondoltam mint ahogy egy 58 wattos fojtóra is rá lehet 3 18wattos fénycsövet.
(#) Riccsusz hozzászólása Feb 13, 2010 /
 
Hello!
Érdekelne hogy, egy 300W-os sub és 2*50 W-os hangfalak rendes meghajtásához mekkora erősítő(k) szükséges(ek) ? Mi dönti ezt el ?
(#) c27 hozzászólása Feb 13, 2010 /
 
Sziasztok.
Segítséget szeretnék kérni. Van 2db brushless motorom amikhez megvan a vezérlőic és nagyvonalakban a gyári elektronika, de sajnos erősen sérült a nyák és sok felesleges dolgot is tartalmaz (valami "ipari" fénymásoló lehetett). Abban szeretnék segítséget kérni, hogy megépítsem a motorvezérlőket mindkettőt egyfomára akarom szóval igazából csak egyett kell tervezni. A motorvezérlő ic Ta7712P Bővebben: Link adatlapot találtam hozzá és az ott ajánlott kapcsolást megrajzoltam. A lényegi segítség a nyákterv átnézésében kéne ill. az adatlapon nincs megadva ellenállás és kondenzátor méret. Ezek kiszámolásához vagy saccolás útján való meghatározásához kérnék segítséget. Kérem aki kicsit jártas a témában vagy már csinált hasonlót az kérem írjon.
Következő: »»   778 / 4057
Bejelentkezés

Belépés

Hirdetés
XDT.hu
Az oldalon sütiket használunk a helyes működéshez. Bővebb információt az adatvédelmi szabályzatban olvashatsz. Megértettem