Fórum témák
» Több friss téma |
Mindjárt a topik elején második oldal #165566 számú hozzászólás is ilyen gondokkal küzdött! A kijelző önálló organikus lény saját gondolatokkal, amit próbál a PIC tudomására adni, és ebben segíti a FET és a 40mV-os érzékenység!
Írtam már, hogy rövid, vastag tömör vezetékkel kösd le a testet a dobozra, abból a pontból ahonnan a tápot kapja a panelod. NE a jelföldet használd hidegítésre. (Jó lenne elszigetelni a bnc-t a doboztól!)
Jelentem,azóta átolvastam újra a popikot!
Elismerem,nagy balfék voltam,hogy beleestem a miniatürizálás kelepcéjébe ,hiszen már többször olvastam az intelmeket.Keresni fogok egy TV dobozt ,mint amibe az LCM3 műszert építettem be,vagy egy táp dobozt,ebben van hely bőven és mindent távolabb tudok rakni egymástól.Most igyekszem megfogadni vicsys tanácsát is. Feladni nem fogom,ennek a műszernek működnie kell nálam is!
Maradhat az LCD, nálam rá volt tolva a panelra... Ne rakd át. Csak a földet kösd át.
Folytatom a szegények funció generátora támát, pár osszcillogrammal 1Khz
70Khz eddig ajálja a szerző! Itt azért már látszanak apróbb hibák (50Khz-ig "szerintem" szuper)
400Khz Itt a háromszögből színusz lesz, és a szinusz amplitudója felére csökken! A négyszög gyönyörűen lekerekedik.
Huh, hát itt már tényleg komoly jelalak-torzulás van, de a szerző által is ajánlott 70 kHz-nél még egészen elfogadható a jelalak. Tényleg ügyes és olcsón megépíthető kis szerkezet, az Általad hozzátett erőlködővel meg már egészen "profi" a maga nemében.
Köszönöm a teszteket, reménykedem benne, hogy a hétvégén lesz idpm/módom összerakni.
Ez a végfok kimenetén mérve ilyen? Mennyi a végerősítő felső határfrekije?
Viccelsz! Nem, ez a generátor kimenetén mérve. Megmérem estére és publikálom! (micsoda duma
). De amennyire emlékszem 100Khz-ig simán megy a végfok! Itt az ic adatlapja 10-100Khz -1dB a frekiátvitele, itt a végén lévő RC-tag kezd el (ahogy sejtem ) marhára melegedni ha feljebb nyomom! De estére megírom meddig megy!
Kitakarítottam a topicot az OFF-tól, kérem, hogy maradjon is így!
Köszönöm.
Uraim,ma megszületett a vicsys -féle frekvenciamérő,most már MŰKÖDŐ verziója! Alapban nem pörög,beáll a Hz felirat stabilan,a dobozt tapogatva sem mászik el,egyáltalán nem zavarérzékeny és mér is. 50Hz mértem egy trafón (kb. 5V AC a jel) és egy számítógépes hanggenerátor jeleit méricskéltem, szinte Hz-re pontos.A paneljaimon semmit nem változtattam az eredeti saját tervezésemhez képest,csak másképpen helyeztem el őket,így most nem zavar be a kijelző egység a mérőpanel elektronikájába.Kijelenthetem már én is,hogy vicsys fórumtárs által publikált frekvenciamérő az Őáltala megadott alkatrészekkel működőképes és működik!
Köszönet vicsys és lhanzi uraknak,hogy "rugdosták a hátsómat",segítettek az építésben,felhívták a figyelmemet a hiányosságokra!
Még néhány kép.
Hello
Ma beizzítottam a Vicsys-féle frekimérőt, működik jól, csak ha lóg a bemenet, akkor mindenféle szám jelenik meg. Műanyag dobozba fog majd kerülni, az LCD most sincs a nyák közvetlen közelében. Arra gondoltam, hogy csökkenteném az érzékenységét. Mekkora ellenállást kössek sorba a bemenettel? 1M - 4,7M - 10M Ohm? Üdv.
Nem soros, hanem párhuzamos ellenállás kell! De inkább használj szkópkábelt! Az tud 10-es osztást is! Keresd Libust! De ezt már többször leírtam! Az megold minden problémát!
Örülök Ergab! És annak is, hogy segíthettem! Patent lett a cucc, már csak egy-két felírat kellene! Csináld meg a funkció generátort is amit feltettem!
Üdv Leiszt Jani alias Lhanzi
Hello
Először én is párhuzamos ellenállással próbálkoztam, de muszáj volt legalább 1k-s ellenállást használnom, hogy ne ugráljanak számok a kijelzőn. Így azért már eléggé lecsökken a bemeneti impedancia. Tegyek inkább akkor a bemenetre 2 ellenállásos osztót: pl. 1M ohm + 100k ohm? Üdv.
Generátor építés folyamatban,panel és táp kész,hamarosan próba s ha minden ok akkor dobozolás.Feliratok kissé nyűgösen készülnek,de talán .....
Itt egy példa, hogy milyen módon van megoldva a szkóp osztója. Ezt fel tudod használni! Szerintem a kompenzáció itt nem annyira vészes.
A generátor beállításához jó lenne egy szkóp, hogy szépek legyenek a jelalakok. Nem tudom rászántad-e már magad szkópvásárlásra, vagy van-e valakinek a közeledben? De attól mert nem szép a jelalak még működni fog, ez már csak részletkérdés. Jó munkát hozzá és sok sikert! Lhanzi
Elkészítettem vicsys kapcsolását , ma érkezett meg a PIC , (köszönöm ) .
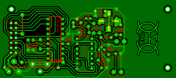
Elsőre indult , kicsit féltem , hogy gondot okoz a kijelzővel egybeépítve , de nincs probléma . erdgab nyáktervét alakítottam a kijelzőmhöz , fentebb a képen láttam , hogy Ő is ezt a kijelzőt használta . Nyákot megnöveltem pontosan a kijelző méretére , így egy komplett modult alkot , nics vezetékezés .
Szép lett,kedves CHZ ! Jó ez a kis kapcsolás,hála vicsys kollégának. Annak meg külön örülök,hogy az én nyáktervemmel készítetted el s azzal is működik nálad is.
Sajna,most nem futja szegény lakatos parasztgyereknek szkópra
pedig nagyon jó lenne.A generátort akkor is összerakom s majd meglátjuk ..........,legalább lesz mivel tesztelni a frekimérőt.
Köszönöm .
Nyákon kicsit módosítottam csak , féltem hogy a kijelző megszóraja , már többen írtak ilyen problémáról . Talán nálad is ez okozott gondot . Ezért a képen látható lemezt terveztem közé , ez teljes árnyákolást biztosít . Mint látható teljesen stabilan beáll a 0 értékre.
Köszönöm , az IC-t is !
Ehhez a Te jól megtervezett kapcsolásora is szükség volt . Már méregettem vele , teljesen jól működik és megitélésem szerint pontos is .
Irigyellek Benneteket, hogy Nálatok már működik... Nekem még mindig nem volt időm/energiám kilapátolni magam a műhelybe, de remélem, hogy a hétvégén azért összejön. Akkor aztán én is "alkotok"!
Esküszöm, ha egyszer működésre bírom, annyi képet rakok fel, hogy Topi könyörögni fog, hogy ne terheljem túl a szerverfarmot... :hehe:
Én is tartottam attól , hogy nem lesz egyszerű összehozni . Itt többen írtak élesztési problémákról . Szerencsére gond nélkül elsőre tökéletesen működött . Szerintem kis odafigyeléssel , betarva a szabályokat , javaslatokat Neked is menni fog .
|
Bejelentkezés
Hirdetés |




,hiszen már többször olvastam az intelmeket.Keresni fogok egy TV dobozt
,mint amibe az LCM3 műszert építettem be,vagy egy táp dobozt,ebben van hely bőven és mindent távolabb tudok rakni egymástól.Most igyekszem megfogadni vicsys tanácsát is.
Feladni nem fogom,ennek a műszernek működnie kell nálam is! 








). De amennyire emlékszem 100Khz-ig simán megy a végfok! 












pedig nagyon jó lenne.A generátort akkor is összerakom s majd meglátjuk ..........,legalább lesz mivel tesztelni a frekimérőt.








