Fórum témák
» Több friss téma |
Fórum » Labortápegység készítése
Itt vannak a képek, a 10µF-os kondit csak az aljára tudtam betenni mert rosszul rajzoltam meg a panelt és igy próbáltam kijavitani de nem sikerült sajnos. Esetleg majd készitek neki egy másik panelt. A stabilizátor IC nem kéne bezavarjon ugye?
Meg is van egy hiba. A hűtőbordán el kell szigetelni a két stabilizátort egymástól. Lehet, hogy nem ez volt a fő ok, de ez is lehet a hiba forrása.
Kösz az észrevételt de igazad lehet mert én többször is átnéztem a panelt és nem találtam semmit ami eltérne a rajztól (attól lehet hogy van) de erről tényleg megfeledkeztem
Azért azt a hűtőbordának nem nevezhető alu lapot is elhajítanám messzire, mert sokat nem fog érni még a ventilátorral sem. Egy normális borda jót tenne neki. Főleg akkor lesz gond, ha kisebb feszültségen akarsz nagyobb áramot kivenni.
Hát tegnap este tényleg jól fűtött a "hűtőborda", az IC-ről nem is beszélve. De sajnos egyelőre ez van, majd szerzek egy nagyobbat ha sikerül rájönni a hibára. A panelon nem találtál semmi eltérőt a rajzhoz képest?
A nyák az jónak tűnik, így marad, hogy vedd le a bordát, terhelés nélkül úgysem kell és úgy indítsd be. Ha így beindul és mérhető a fesz a kimenetén, akkor jó, ha nem megy, akkor valószínűleg elszállt az IC is.
Hello mindenki. Ma elkészult a labor tápom és tokéletesen mukodik
.http://www.hobbielektronika.hu/kapcsolasok/stabilizalt_labortapegys...a.html
Nagyon örülök hogy sikerült megcsinálnod. Remélem nagyon sok hasznát veszed és sokáig fog téged szolgálni. További sikeres továbbépítést és dobozolást kívánok.
Na nemár, ennyivel megússza? És a képek a műről?
Azt már elfelejtettem kérni de nem a képek a fontosak hanem az öröm hogy saját maga készítette el és hogy működik. De azért megnéznénk egypár fotót ha lehet.
Nálam ez úgy néz ki, hogy ha valami elkészül , és közhírré teszem, akkor képekkel is illusztrálom , vagy nem szólok senkinek, persze az öröm a lényeg, hogy épített, de mi is hadd örüljünk a képeknek.
Sziasztok!
Sajnos még nem jöttem rá, hogy mi a hiba a tápommal. (Attila86 féle 30V/2A) Valaki esetleg nem tudna segíteni a hiba keresésben? Én sajnos nem értek az ilyen áramkörökhöz. Nagyon meg hálálnám! Skype-on is akár, ott azért dinamikusabb. :hide: Köszönöm!
Hali. Srácok holnap teszek fel képeket!!!(ma már nem fotozok
)!
Meg egy A.-mérot be kell szerkeszteni (meg kell venni
).Amugy nagon jol mukodik, ajanlom mindenkinek aki akar tapot epiteni.EGYSZERU+JO+aranylag OLCSO.
Sziasztok!
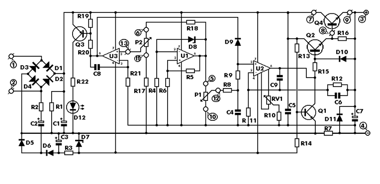
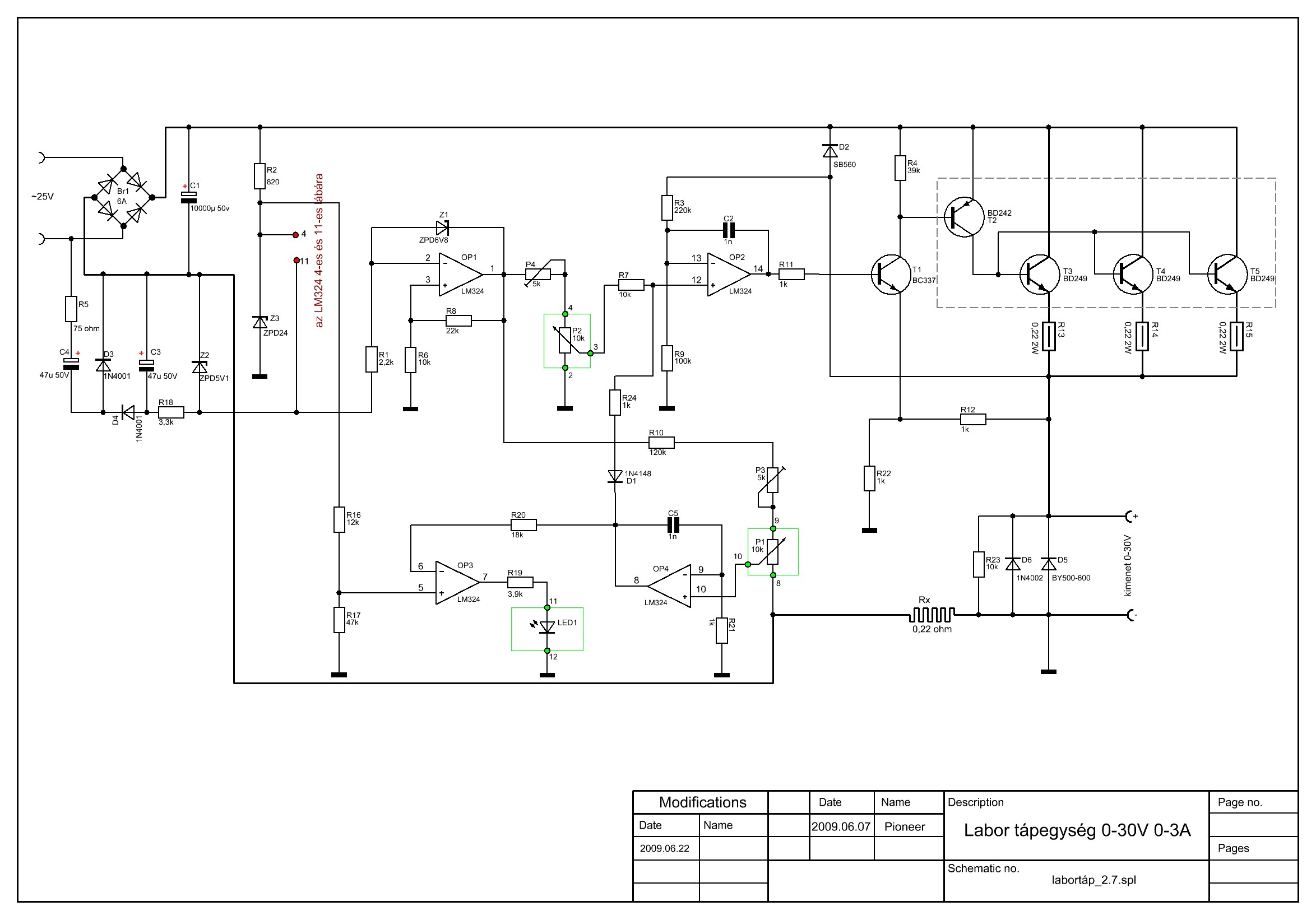
Segítséget szeretnék kérni abban, hogy kellene egy olyan kapcsolási, nyák, illetve alkatrész beültetési rajz amely 0-25V és 0-3A vagy 5A labortáp de olyan amiben van finom beállításhoz poti. Ugyanis a meglévő tápegységem már sokadszorra megy tönkre pedig csak egy sima autó izzót tettem rá és egy kis idő múlva mindig tönkre megy az LM723 IC. Olyan kapcsolás kellene ami vagy LM723 vagy LM324 IC-vel van megáldva. Köszönöm szépen a segítséget!
Üdv!
Hol találhatom meg az Alkoto által készített 2.6-os labortápegység kapcsolásirajzát, és a nyákrajz is kellene. Kösz előre is!
Szia!
Én inkább a 2.7-eset ajánlom, mivel a 2.6-ossal vannak kisebb problémák. Üdv: Pioneer
Kösz! Amúgy milyen hibái vannak az előző változatoknak? Mert ez már kb. a 3-4. kiadás, ha jól tudom.
Ha kicsit visszaolvasol a fórumban, akkor megtalálod. A 2.6-os verziót én nem teszteltem, csak deszkamodellben raktam össze annak idején.
Az első áramgenerátoros verzió a 2.6-os verzió volt, aminek a végleges változata lett a 2.7-es. Amik előtte voltak esetlegesen közölt kapcsolások, csak az ősrégi rádiótechnikás kapcsolás pofozgatásai voltak.
Hol vetted ezt a jó műszerdobozt?
HI. Szerintem azert nem fogsz szlovakiaba menni hogy egy ilyen dobozt vegyel
.En itt vettem Komarno-ba.
Hoppá! Szlovákiába nem is fogok menni, de megtaláltam ezt a dobozt a HEStore-ban!
Heló. Én is a 2.7 est választottam. A panel 95%-osan kész, már majdnem kitudom próbálni ,csak még két dióda kell bele. Jövőhét pénteken tesztelem le. Én a végtranzisztorok helyett 2N3055 öst teszek bele, így remélhetőleg az 5 Amper nem fog neki gondot okozni. De olvasd vissza Pioneer is ezt ajánlja, hidd el nem véletlen. Épp pár napja volt itt valaki aki a 2.6-ost építette és volt vele egy kis gondja. De ne legyél lusta vissza olvasni! Az hogy finombeállító potenciométer is kell rá az meg csak bekötés kérdése, bármelyik kapcsoláshoz tudsz tenni finombeállítót. Jövőhéten már többet tudok mondani hogy milyen a 2.7. Üdv!
Hello
Ma végre összeraktam a 2.7-es labortápot, elsőre elindult, viszont egy váratlan hiba jelentkezett: bármilyen feszültséget is állítok be, mindig ugrálva változik a fesz kb. 0,5V-os intervallumon belül (pl. 14,7 - 15,2). Ennek ilyennek kell lennie, vagy nálam van valami gond? A végtranyók még nincsenek hűtőbordán, de még nem is terheltem a kimenetet, kivéve egy sima zöld LED-del. A feszt kb. 1,5 - 2V -ra állítottam, a LED világított, a fesz ekkor kb. 0,3V -os intervallumon belül mozgott. A tápom 5db végtranyót tartalmaz. Üdv.
Szia!
Akkor ott valami gond lesz, ilyet nem szabadna csinálnia. A kimeneten egy multiméterrel nézted a feszültséget, vagy a beépített panelmérő mutatta ezt a jelenséget? A 24V illetve a -5V megvan az LM324 4-es illetve 11-es lábán? Esetleg egy képet tudsz feltenni a panelről?
Multiméterrel néztem a feszültséget, de még rámérek egy jobb minőségűbb multival is. Ellenőrzöm akkor a 4-es és 11-es lábon is a feszt.
Az Rx ellenállásom nem 0,22 Ohm, hanem két 10W-os 0,47 Ohmos ellenállat van párhuzamosan kötve. Üdv.
Sziasztok, én is végre összeraktam az LM317-es "labortápot" de még mindig nem tökéletes valami mert a benemő feszültség 22V a kimenő csak 19,5. Normális ez? Másképp megvagyok elégedve vele. Próbáltam hűtőborda nélkül és ugy kiadja de ha felfogom a hűtőbordára akkor csak ennyit ad ki, persze nem szigetelem el az IC-t a hűtőbordától, lehet hogy a borda felveszi azt a 3 V-ot, vagy hűlyeség?
Igen, normális. Valaminek esni kell a szabályzón. A hűtés hőt vesz el, nem feszkót
|
Bejelentkezés
Hirdetés |






.
Skype-on is akár, ott azért dinamikusabb. :hide: 







