Fórum témák

» Több friss téma
Fórum » Erősítő mindig és mindig
Mielőtt kérdezel, a következő két dolgot ellenőrizd! I. A helyes tápfeszültségek megléte. II. A kimeneten van-e egyenfeszültség. Élesztés.
Lapozás: OK   470 / 2568
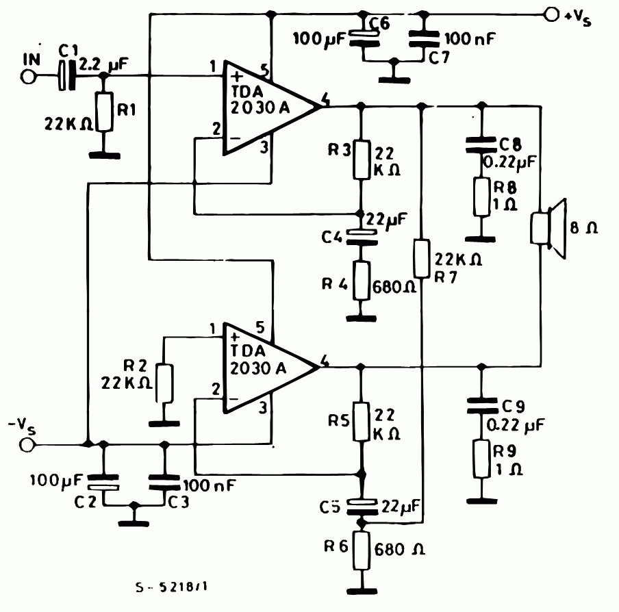
(#) lapose válasza GabN hozzászólására (») Feb 23, 2010 /
 
Egy variációt pl. ide felraktam: Bővebben: Link
(#) szucsip válasza GabN hozzászólására (») Feb 23, 2010 /
 
Én is érdekelt vagyok a dologban, és nyáktervezést be tudnám vállalni. Én sem vagyok profi, meg hát Sprint Layout 5-öt használok, de azért össze tudnám hozni.

Viszont kéne, hogy minden egyes -álltalad felhasználni kívánt- alkatrész méretét ismerjem. (főként most a kondenzátorokra gondolok)
(#) lapose válasza szucsip hozzászólására (») Feb 23, 2010 /
 
Az LM sorozat tagjai az LM3875 kisebb testvérei(LM2876, LM1875). Ha a neten a gainclone szóra rákeresel elég sok infót lehet róluk találni.
(#) lapose válasza lapose hozzászólására (») Feb 23, 2010 /
 
Ez a panelrajz azért jó, mert egyszerűen ki lehet rajta alakítani a normál sztereó, vagy a hidalt kapcsolást, mert mindkét kapcsolás alkatrészeinek a helye megvan rajta.
(#) GabN válasza lapose hozzászólására (») Feb 23, 2010 /
 
Mégegyszer köszönöm...Tehát ha jól értelmezem a rajzokat ez egy "sztereó"-nak mondható kapcsolás de átalakítással kifér belőle a 150W 8Ohm-on...Eddig értem...De ha szeretnék mondjuk hangszóróvédelmet, egy kivezérlésjelzőt egy csatornára és plusz még egy hővezérelt hűtőventit, akkor mekkora trafót kell szereznem ahoz hogy mind ezt elbírja...

Számolgattam egy kicsit és ezekre jutottam:
Egyszerű MONO kivezérlésjelző: 10 - 14 VDC (javasolt:12V),
Maga az erölködő: 26V
Ezekhez hozzájön még a ventillátor: 12V
Amatőr számításim szerint szereznem, vagy tekercseltetnem kell egy minimum 230VA-s tarfót...Ami a mikróban található trafó az is megfelelő lenne?

Egyébként hülye vagyok matekból, sorry
(#) GabN válasza szucsip hozzászólására (») Feb 23, 2010 /
 
Az SP layout egész jó program, de sajna nem értek hozzá én sem. Az alkatrészek méreteiről meg annyit tudnék mondani hogy még nem láttam őket de ahogy tudok infot szolgáltatok róla, de lapose úr által mellékelt zipben benne van a komplett nyákterv, és a HEStore-n megtaláltam a kitet is De köszönöm...
(#) lapose válasza GabN hozzászólására (») Feb 23, 2010 / 1
 
Idézet:
„Ami a mikróban található trafó az is megfelelő lenne?”


Nem. A teljesítménye elég lenne, de át kell tekercselni a primer és a szekunder tekercseket is.
Egy 200-250W-os transzformátor kell hozzá, kb. 2*16V-os tekercsel.
A 2*16V-ból egyenirányítás után kb. 2*22V a végfoknak.
Vagy ebből, vagy általában szokott lenni egy külön 12V-os tekercs kell előállítani +12V-ot, amiről a segédáramköröket lehet működtetni. De ezeknek a teljesítményfelvétele nem jelentős.
(#) GabN válasza lapose hozzászólására (») Feb 23, 2010 /
 
Értem...És az áramerősség hogy fog változni, mármint úgy értelmeztem, hogy ha a csatornánkénti 4 Ohmot megduplázzuk, akkor az áram erősségének is meg kellene duplázódnia ugye? Mert elvileg ez így lehetséges, de javíts ki ha esetleg nem jót írtam...

Akkor még majd kell egy plusz áramkör is tervezni az egyenírányítóknak, amire aztán rá kell szerkeszteni a trafót aztán majd a panelból a megfelelő áramerősséget és feszültséget elvezetni az erősítőhöz...Hmmm elsőre bonyolult...
(#) lapose válasza GabN hozzászólására (») Feb 23, 2010 / 1
 
Ez itt úgy működik, hogy hídkapcsolásban kétszeres ellenállással kell terhelni az erősítőt. Itt, ha sztereóban használod két 4 ohm-os hangszóróval terheled. Ha hídba van kötve, akkor pedig egy db. 8 ohm-ossal. Mivel a hídkapcsolás miatt a feszültség a duplája, de az terhelés ellenállása is a duplája az áram nem fog nőni.
(#) GabN válasza lapose hozzászólására (») Feb 23, 2010 /
 
230V primer 2* 2*38,5V szekunder, valamint 73V segédfeszültség. 300-350VA terhelhetőség. Egy ekkora trafó elvileg elég lenne? 7000-ért van egy a Vaterán. plusz a KIT, plussz ami még kellene hozzá...15000-ben megállna kb-re...Egyébként ez egy Quad Trafó lenne...Melyiket lenne érdemesebb megcsináltatni (olcsóság szempontjából) a toroidot vagy a lemezes tarfót?
(#) szucsip hozzászólása Feb 23, 2010 /
 
Olyasmit nem lehetne csinálni, hogy mondjuk +-24V -ot kapna mindkét erősítő, de persze hidalva lennének, 4OHM mellett?

Csak mert pl egy TIP147 TIP142 párossal elméletileg le tudna adni ekkora teljesítményt, ha úgy vesszük, hogy 1-1 végfok tranzisztor 125W-ot tud eldisszipálni ( Ha az van egy tranzisztor adatlapján, hogy max. disszipációs teljesítmény 125W, akkor az azt jelenti, hogy annyi disszipációt képes eltűrni effektív értékben, vagy pedig ez csúcsértékre vonatkozik? )
(#) szucsip válasza GabN hozzászólására (») Feb 23, 2010 / 1
 
38V-os szekunder feszültség miatt nem lenne jó ehez a kapcsoláshoz. Viszont abból már jó FET-es erősítőt lehetne barkácsolni, pl KD Mester egyik erősítőjét, aminek +-55V kell

Mellesleg amit nem olyan régen feltettél kapcsolást (amiből kiindult ez a hidalós irány) ott én nem értek valamit. Vagyis ellenvetésem van: A boucherot cella csak 1 -szer szerepel. Szóval alapból mind két kimenetnek kéne lennie 1-1 gerjedésvédő RC tagnak, ami a kimenet és a föld közé kapcsolódik.

De itt ez nem így van, hanem a két kimenet között van. Persze jogos ha most megkapom, hogy: Mert az egyik kapcsolás fázisfordít, és így a nagyfrekvenciás jel is hidalódik.

...De mi van, ha nem?! (szóval a mondjuk a rézfólián szed össze valamit, vagy a belső felépítésük nem egyforma, vagy a visszacsatolás,- és bennük lévő parazita elemek stb stb.)
(#) lapose válasza GabN hozzászólására (») Feb 23, 2010 / 1
 
Idézet:
„230V primer 2* 2*38,5V szekunder, valamint 73V segédfeszültség.”


Ehhez a kapcsoláshoz nem jó.
A 2*38,5V-ból egyenirányítás után, kb. 2*50V lesz, nagyon sok.
Most jut eszembe neked 8ohm-ra kellene 150W.
Akkor a trafónak kb. 2*19-20V-osnak kell lennie, LM1875-ös végfokkal.
Ha a kittben kapható TDA2030A-val építkezel akkor kell a 2*16V-os trafó.

Pl. itt is szétnézhetsz: Bővebben: Link
(#) lapose válasza szucsip hozzászólására (») Feb 23, 2010 /
 
Idézet:
„Olyasmit nem lehetne csinálni, hogy mondjuk +-24V -ot kapna mindkét erősítő, de persze hidalva lennének, 4OHM mellett?”


Ilyenkor 4 ohm-ra lazán leadja a 200W-ot, de ebbe a kapcsolásba nem darlington tranzisztor kell,legalábbis a gyári ajánlás szerint, hanem sima. A BD249-BD250 pár jó bele, ha eredeti, vagy valamilyen hasonló teljesítményű tranzisztorpár.
(#) lapose válasza szucsip hozzászólására (») Feb 23, 2010 /
 
Szerintem érdemesebb a gyári ajánlás szerintiből kiindulni.
Elég sok jobb-rosszabb kapcsolás van a neten.
(#) szucsip válasza lapose hozzászólására (») Feb 23, 2010 /
 
Gyári...? Hmm akkor talán megbízható.

Igen, tudom, hogy az álltalam említett tranzisztorok darlingtonosak, de ha jobban belegondolunk, még profitálhatunk is belőle. (Például egy nagyobb kimeneti áramnál a hagyományos tranzisztorok erősítése -elképzelhető, hogy- olyan kicsi lenne, hogy kénytelen lenne az IC megpumpálni a kimenetet. Ez még nem is baj, mert elméletileg van benne áramkorlát, de biztosan csúnyán torzítana.)

AMi viszont fontosabb: A TIP142 TIP147 jóval olcsóbb, mint a BD249 BD250.
(#) lapose válasza szucsip hozzászólására (») Feb 23, 2010 /
 
Ki kell próbálni, darlingtonnal még nem próbáltam.
(#) szucsip válasza lapose hozzászólására (») Feb 23, 2010 /
 
Tehát szerinted elsőre nem érdemes módosítani a kapcsoláson...

A tranzisztor típusa kritikus lehet? (konkrétan BD907 és társa helyett jó-e a BD250 és komplementere)

És tudom , hogy ezek az IC-k nagyon hasonlóak egy műveleti erősítőhöz, de hát a TDA2030 mégsem LM1875.

Elképzelhető, hogy akkora különmbség lenne a két áramkör belsejében, ami rossz működést eredményezne?
(#) lapose válasza szucsip hozzászólására (») Feb 23, 2010 /
 
Pedig ezek műveleti erősítők. Csak nagy áramúak.
Vannak más típusok is, pl. OPA549S.
Érdemes ezt a rajzot megnézni, ez egy kicsit nagyobb teljesítményre van.
(#) GabN válasza lapose hozzászólására (») Feb 24, 2010 /
 
Sziasztok! Végül is az LM-es egységnél döntöttem, Ehhez találtam egy ilyen értékekkel rendelkező "Toroid"trafót: 230VAC a primer ágon/ 2x19VAC 2x5.26A a szekunder ágon, 200w-os teljesítménnyel. Tehát akkor ez elég az LM1785-össel szerelt KIT-hez. De akkor sem fér a fejembe hogy a segéd áramköröknek hogy lesz megfelelő áramforrás...Berakok egy 12V-os trafót párhuzamban a 2x19V-os trafó mellé? (ez lehet hogy hülye kérdés volt!)
(#) Tomi20 válasza GabN hozzászólására (») Feb 24, 2010 /
 
Heló

Egyszerűen egy 7812-vel visszaszabályzod a feszültséget. Gondolom nem kell túl nagy terhelő áram. A stab IC hűtéséről ne feledkezz meg.
(#) GabN válasza Tomi20 hozzászólására (») Feb 24, 2010 /
 
Hali4 Bocsi a láma kérdésért, (alapismeretekkel rendelkező kezdő vagyok) de nem igazán értem az segédáramkörök áramellátását...Ugyanarról a trafóról többször 19V is kihozható ? Mivel az erősítőnek lenne 2x19 volt, és ahogy értelmeztem valahogy még kicsalnák 2x19V-ot és azt visszazsabályozni, vagy valami másik megoldás lenne lehetséges?
(#) Tomi20 válasza GabN hozzászólására (») Feb 24, 2010 /
 
Milyen segéd áramköröknek kellene még tápfeszültség?
(#) GabN hozzászólása Feb 24, 2010 /
 
Tehát:
Az erősítőnek: 2x19V
Kellene egy kivezérlésjelző: 12V (ajánlott)
Plusszban egy olyan ventillátort, ami hőétzékelővel kapcsolna...ez is 12V,
Ja és még egy analóg szabályzórendszert, ami tartalmazna 3 potit...ennek a feszültségét nem tudtammegsaccolni...de 12V-ot szánok neki, max. leszabályoznám ha kisebb
(#) Tomi20 válasza GabN hozzászólására (») Feb 24, 2010 / 1
 
Akkor neked egy 7812-es feszültség stabilizátorra lesz szükséged. Ez után köthetsz mindent, maximum 1A terhelésig. Ennek a bemenetét rákötheted a szűrt tápfeszültségre(max35V). (a GND és a + közé)

stab ic.gif
    
(#) GabN válasza Tomi20 hozzászólására (») Feb 24, 2010 /
 
Tehát 1A-ig szabad a terhelés...és akor ugyanarról a trafóról kap minden áramot? nem lesz az egy kicsit sok? Mármint a kiszemelt trafóhoz képest?
(#) melorin válasza lapose hozzászólására (») Feb 24, 2010 /
 
Kimértem mindegyik tranyót, de úgy néz ki, hogy jó mindegyik. Mégis, alig fél perc alatt nagyon felforrósodik a két végtranyó, ami szerintem nem normális.
Megmértem mindegyik tranzisztoron a feszültséget rövidrezárt bemenetnél, és 47ohm ellenállást is tettem a kimenetre.

Megtudja valaki mondani nekem, hogy ezek normális értékek-e?
A kimeneti nulla érdekes módon idő elteltével növekszik. Egészen 100mV-ig vártam, aztán inkább kikapcsoltam a tápot.
Az áramfelvétel a méréseim szerint kb. 400mA.
Légyszíves segítsetek, mert megőrülök

JLH.jpg
    
(#) kadarist válasza melorin hozzászólására (») Feb 24, 2010 /
 
Szia!
Nem meglepő a melegedés, hisz az A-osztályú erősítőket fűtőtestnek is lehet használni.
(#) melorin válasza kadarist hozzászólására (») Feb 24, 2010 /
 
Az előző erősítőm is A-o. volt, de az nem ilyen hirtelen melegedett fel, és nem is ennyire. Meg a folyamatosan növekvő kimeneti DC is zavar.
(#) Bassmester válasza melorin hozzászólására (») Feb 24, 2010 /
 
Milyen cucc ez?? Így ránézésre nem szólhat valami nagyot 3055-tel is lehet JLH-t csinálni, szimpla +30V táppal, kb 10W -ost. A melegedés ne zavarjon, mert ez természetes. Megfelelő hűtés kell rá és persze olyan tápegység, ami bírja a tartós terhelést. Milyen bordára raktad a végeket? Szoros hőkontaktusban vannak? Lehet hogy a meghajtókat is a bordához kéne fogatni, az emelkedő offset miatt.
Következő: »»   470 / 2568
Bejelentkezés

Belépés

Hirdetés
XDT.hu
Az oldalon sütiket használunk a helyes működéshez. Bővebb információt az adatvédelmi szabályzatban olvashatsz. Megértettem