Fórum témák

» Több friss téma
Fórum » Erősítő mindig és mindig
Mielőtt kérdezel, a következő két dolgot ellenőrizd! I. A helyes tápfeszültségek megléte. II. A kimeneten van-e egyenfeszültség. Élesztés.
Lapozás: OK   473 / 2570
(#) levi102 hozzászólása Feb 25, 2010 /
 
HEKIT-101 15W-os végerősítő, mono Szerintetek megéri ezt megvenni?
Autóba való?
Első erősitőnek?Vagy kezdjem egy 2*2WATTOS erősitővel?
Tanácstalan vagyok. :S
(#) lapose válasza melorin hozzászólására (») Feb 25, 2010 /
 
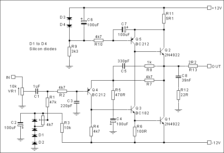
Nézd meg, hogy az R7 értékét(mérd meg).
Ha jó, én a kimeneti feszültséghibát a Q4 bázisának eltolásával egyenlíteném ki. Köss sorba még egy diódát a D1-D2-vel aztán majd meglátjuk..
(#) lapose válasza levi102 hozzászólására (») Feb 25, 2010 /
 
Szia!

Egyszerű, és jó. Kezdőknek ideális.
(#) hapro válasza levi102 hozzászólására (») Feb 25, 2010 /
 
Gyakorlatilag nem a teljesítmény számít.
Szerintem tök jó lesz elsőnek ez amit linkeltél. Nem kell ezzel annyit foglalkozni! Vágj bele és kész, ha nem megy itt találsz segítséget, de egy KIT összerakása nem nagy ügy. Az még egy értelmesebb 10 évesnek is menne.
Pl a 2 éves lányom már tudja mutatni minden panelon melyik a kondenzátor, megjegyzem hibátlanul, tudja mi az a csipesz, csavarhúzó, stb, tudja mire való, és tudja melyik alkatrész lossz és melyik jó..
Ha ennyit tudsz akkor már egy KIT-et össze tudsz rakni. Csak így indulj neki! Nem a kétségek kellenek, hanem az elhatározás, hogy szeretnél építeni egy akármit és akkor azt meg fogod építeni.
Hidd el mindenki így épít! Maximum más dimenzióban gondolkodik már, de az elv az ugyen ez...
(#) macera2 válasza melorin hozzászólására (») Feb 25, 2010 /
 
Hi melorin!
Néhány észrevétel, -persze lehet, hogy te is tudod- :

- A C4 bekötését látom problémásnak. Ugyanis ha a kimenet „+” akkor az elkó nem kondi hanem rövidzár. Ha a kimenet „-” csak akkor kapacitás. Vagy sorba kötsz vele még egy elkót ellentétes polaritással (+--+), vagy lekötöd „-„ tápra, ami elég ronda megoldás.
- Az erősítő DC-be 1-et erősít. A kimenet „0”V-ra állítása azon alapszik, hogy a D1, D2 - n lévő fesz 1.2 V, mint referencia fesz szerepel. Nagyjából ezzel kéne egyenlőnek lenni az R7, Q4 (BE fesz) láncon lévő feszültségnek. Szerintem ez egy olyan bizonytalan lánc hogy komoly eredményt nem várnék tőle. Próbálj meg a D1, D2 helyett betenni egy kb. 2 kΩ-os potit. ( egyik vége föld, / a másikra az R3, -Ut, a C2 ezt a pontot hidegiti, / a középkivezetésre R1).
(#) levi102 válasza hapro hozzászólására (») Feb 25, 2010 /
 
Hát belefogok! Van multiméterem meg minden.De autóba való?Potmétert hogy lehet rá kötni?
(#) hapro válasza levi102 hozzászólására (») Feb 25, 2010 /
 
Poti bekötése mellékelve.
Az, hogy autóba való végfok olyan nincs.
Mindent be lehet tenni autóba, csak a megfelelő tápellátásáról kel gondoskodni.
Autóban 12V-os akkumulátor van, így olyan végfokot célszerű választani ami 12V-ról tud üzemelni. Ez tud, így jó lesz neked. Ha nem 12V-ról megy akkor kel hozzá olyan tápegység ami 12V-ból csinál a végfok számára megfelelő feszültséget, de ez más téma.
(#) lapose válasza levi102 hozzászólására (») Feb 25, 2010 /
 
Autóba szeretnéd? Oda nem a legjobb, mert kevés a tápfeszültség hozzá.
Ha autóba szeretnél végfokot, olyan kell ami sima, nem szimmetrikus 12V-ról üzemel.
Pl.: Bővebben: Link
(#) zoka válasza nagy_david1 hozzászólására (») Feb 25, 2010 /
 
Na igen, én szívesen kiadtam volna egy 5-10 e Ft-al többet azért a nagyobb trafóért
Vagy tényleg lehetne benn akár kapcsolóüzemű táp, és akkor a készülék - kategóriájában - amúgy is nagynak mondható súlya (5,4 kg) sem növekszik tovább.

Viszont az egy dolog, hogy nekem mi lenne jó, úgy ahogy mondod, az emberek 99%-a sík h* hozzá. És nem tudná értékelni az erősebb tápegységet, ha azt kihangsúlyozná a gyártó, a legtöbbjüknek nem jelentene semmit, és inkább a tízezrekkel olcsóbb kacatokhoz nyúlnának, mert hogy mondván arra is ennyi Watt van írva...

Sajnálatos dolog továbbá, hogy mindenhol csak a Wattokkal jönnek. Sokkal hasznosabb lenne, ha közölnék a mellékelt hangfalak érzékenységét. De hát ez van.

Továbbra is érdekel a téma, hogyha fele akkora tápegység áll rendelkezésre, mint ami a 2 csatorna kihajtásához szükséges lenne, akkor mi a helyzet, ugyanis az általam épített erősítővel ez van.
(#) hapro válasza levi102 hozzászólására (») Feb 25, 2010 /
 
Rajzoltam egy poti bekötést.
(#) hapro válasza lapose hozzászólására (») Feb 25, 2010 /
 
Hoppá, azt nem is figyeltem...
Akkor valóban nem jó "autóhoz".
(#) melorin válasza lapose hozzászólására (») Feb 25, 2010 /
 
R7 az jó, 4k7
Betettem 1 diódát, így 0,3V a kimenő fesz.
(#) levi102 válasza hapro hozzászólására (») Feb 25, 2010 /
 
a két "test"az negativ áramú legyen?
(#) hapro válasza levi102 hozzászólására (») Feb 25, 2010 /
 
Fúúú, ez nem gyenge kérdés.
Van egy jelforrásod, annak ha sztereo akkor jó esetben 4 vezetéke van. De előfordul rosszabb esetben, hogy ez csak 3 vezeték.
Nézzük az elsőt: a 4-ből 2 vezeték az 1-1 jel kábel, és általában körülfonja a másik 2 kábel mint jel test.
Ezt a 4 vezetéket kell bekötni a potira.
A jel megy a bementtel jelzett csatlakozásra, a testek meg mennek a test jelzésűekre.
A kimenetre szintén a jel kimenet vezeték, ami majd megy a végfok bemenetére, és a testtől meg ennek a vezetéknek az árnyékoló harisnyája megy a végfok testre. Azaz a poti test csatlakozásokon 2-2 "vezeték" van oda forrasztva.
(#) lapose válasza melorin hozzászólására (») Feb 25, 2010 / 1
 
Egy ilyen módosítást csinálnék:
(#) melorin válasza lapose hozzászólására (») Feb 25, 2010 /
 
Érdekes megoldás, szerzek egy potit és kipróbálom.
Valaki tanácsára betettem az R4 helyére egy potit, és megpróbáltam belőni 0-ra. Az a baj, hogy 100k-s a poti, és nem lehet finomat beállítani, de sikerült nagyjából 0 közelébe hoznom, megmértem az értékét, és megpróbáltam fix ellenállással helyettesíteni. 11,52Kohm-al +10mV lett a kimeneten, de furcsa módon elindul szép lassan lefelé, átmegy negatívba egészen -12mV-ig, aztán ismét a pozitív irányba indul, de egyre lassabban változik az idő elteltével. 12K-val -40mV, 10K-val olyan +100mV, szóval nagyon finoman kellene eltalálnom azt a pontot, ahol nulla, de lehet, hogy akkor is mászkálna?
Vagy lehet, hogy nem elég sorba kötni a potit, hanem úgy kell, ahogy a te rajzodon is volt? A középső lábát és az egyik szélsőt összeforrasztottam, ez lett az R4 egyik vége, a poti másik szélső lába pedig a másik vége. Jó így?
(#) lapose válasza melorin hozzászólására (») Feb 25, 2010 /
 
Az R4 változtatása nem a legjobb megoldás, párhuzamosan van vele kötve két B-E átmenet.
A kapcsolásban eredetileg is azért van elhúzva a Q4 bázisa negatív irányban, hogy a kimenet beálljon nullára, érdemesebb ez meghagyni, és ha a rajz szerint egy potit beraksz pontosan be lehet állítani.
(#) Bassmester válasza levi102 hozzászólására (») Feb 25, 2010 /
 
Ez nem való autóba. Oda inkább a TDA 7384 és rokonai a megfelelőbbek. Első erősítőnek ne építs autós cuccot. Ha a kezdeti próbálkozások során, véletlenül az asztalodon gyullad ki valami, az még mindig jobb mint ha a kocsidban történik mindez.
(#) melorin válasza lapose hozzászólására (») Feb 25, 2010 /
 
Értem. Akkor ez a 4,7K értékű poti biztos jó? Csak mert meg kell vennem, és nehogy túl kicsi legyen vagy épp nagy. Trimmer megfelel, ugye?
(#) lapose válasza melorin hozzászólására (») Feb 25, 2010 /
 
Rakhatsz bele nagyobbat is. 47-22K-ig szerintem bármi megfelel. Nagyobbat nem tennék bele, a 47K(R1) terhelés miatt, kisebbnél lehet csökkenteni kell a 10K(R3) ellenállást.
(#) melorin válasza lapose hozzászólására (») Feb 25, 2010 /
 
4,7k-22k? Akkor szerintem a 10k lesz a nyerő, aból szinte biztos, hogy van is a boltban.
(#) hapro hozzászólása Feb 26, 2010 /
 
Mit csinálna egy végfok, ha annak a kimeneteit egy akkumulátorra kötném?
Az milyen terhelést jelentene neki, teljes rövidzárt?
Azonnal tönkre menne tőle?
(#) Directors válasza hapro hozzászólására (») Feb 26, 2010 /
 
Az tuti füstgép lenne belőle.Tönkremenne tőle.
Ne köss a kimenetre semmit csak hangszórót.

(Azért várd meg a többiek válaszát de én úgy tudom tönkremegy az erősítő.)
(#) pucuka válasza hapro hozzászólására (») Feb 26, 2010 /
 
Gondold végig, mi történik, ha két feszültség generátort szembe kötsz. mindkettőnek kicsi a belső ellenállása, bár a végfoknál ha van egyenáramú leválasztás (nem mindíg), akkor is az akkumlátor igen kis belső ellenállása terheli a végfokot, ami garantált tönkremenéséhez vezet.
(#) levi102 hozzászólása Feb 26, 2010 /
 
KITJ060
Teljesítmény erősítő 2 x 20W AUTÓS ERŐSITŐ

Azt szeretném megkérdezni hogy ezt az erősitőt lehet e használni asztali erősitőként?Milyen potméter kéne ehez?KITJ060 Teljesítmény erősítő


(#) Bassmester válasza levi102 hozzászólására (») Feb 26, 2010 /
 
Lehet asztalon is használni
Potinak szerintem jó hozzá egy ilyen.
Én inkább egy ilyet csinálnék, ha kocsiba kell. Asztalra, pedig pl. TDA 2050-et, hogy az egyszerűbbeknél maradjunk.
(#) peter1995 hozzászólása Feb 26, 2010 /
 
Hello.Egy 100 wattos végfok bemenetére hány K-s potit tegyek?10?
(#) Bassmester válasza peter1995 hozzászólására (») Feb 26, 2010 /
 
Ez nem W-függő
Dobj egy kapcs.rajzot és megmondom. A 10k, az tuti hogy kevés lenne.
(#) peter1995 válasza Bassmester hozzászólására (») Feb 26, 2010 /
 
Itt a rajz.(ha minden igaz akkor nyakkímélő)

100W.jpg
    
(#) Bassmester válasza peter1995 hozzászólására (») Feb 26, 2010 /
 
50k és 100k között biztosan jó lesz a log. poti.
Következő: »»   473 / 2570
Bejelentkezés

Belépés

Hirdetés
XDT.hu
Az oldalon sütiket használunk a helyes működéshez. Bővebb információt az adatvédelmi szabályzatban olvashatsz. Megértettem