Fórum témák
» Több friss téma |
Hát szerintem a legnagyobb biztonsággal ferritgyűrűre todod megtekerni! Én arra tekertem, és még egyszersem ütött át! Ha megnézed itt a fotója!
A menetszámok: Primer - 10 menet 0.5mm (de nem kényes a keresztmetszetre) Szekunder- 200 menet vékonyabból (Ez sem kényes a keresztmetszetre, csak azért, hogy jobban elférjen) A ferritre úgy kell tekerni, hogy rátekered az egyik oldalra a primert egymásmellé 10 menet. A szekundert elkezded a primertől pár mm-rel egymásra kb 10-20menet, utánna mellé folytatólagosan ismét 10-20 menet stb. egészen kétszázig. Al ényeg az, hogy a szekunder vége ne legyen közelebb 1 cm-nél a primerhez így tuti nem üt át! Igaz ferritgyűrűre tekerni elég macerás, de ezt lehet otthon a legnagyobb biztonsággal rendeltetésszerűen űzemre bírni anélkül hogy átütne. Én ezt ajánlom! Remélem értetted amit ítram! Sok sikert a tekeréshez!
Én akkoriban fogtam a rádióbol kiszedett ferrit antennát és törtem belőle egy darabot. Erre rátekertem 10 menetet vagy 15-öt primernek. Szekundernek pedig a primer 60 szorosát. Egymásra tekertem és nem ütött át. Szigszalag volt a két tekercs közt.
Amivel én találkoztam, az is nyitott maggal készült gyárilag. Lényeg, hogy többsoros szigetelés legyen a két tekercs közt, és nem lesz gond. Az áttétel is jó amit irtál.
köszönöm szépen a segítséget, sokban segítettél!
már kész is van a trafó
Hello.Van egy 4 lábú gyújtó trafóm.Az egyik a gyújtó(tuti).Van még 3.Olyan mint ha 2 az alján össze lenne kötve.Az lehet a test és a maradék a kondira?
Típus? C1154K ![]() Mi történik ha rosszul kötöm be.
Felejtsd el amit az összekötésről mondtam.Gyújtó+egyik láb kapcsolat=szekunder tekercs?
Maradék két láb között van kapcsolat=primer tekercs? A gyújtóra megy a cső a vele kapcsolatban levő a testre.A másik kettő közül az egyik a testre a másik a kondira? Remélem érthető voltam.Így van ahogy elmondtam?
hello. akadt még egy problémám...kész van a trafó, még az este megtekertem. eljött az ideje hogy kipróbáljam a dolgot. most valamiért nem gyújtja be a csövet :no: nemtudom mi lehet a baja. Tudjátok esetleg hogy miért van ez? a glimm nagyon gyorsan villog...nem tudom lejjebb venni már a villogást. sajnos csak 2,5 Mohm os potenciométert kaptam a 4,7 helyett. utána forrasztottam 2db 1 Mohm os ellenállást. azt irták róla hogy ilyenkor ezt a lépést meg lehet tenni.
Beteszel még egy pár 1M ellenállást, én anno igy csináltam.
Hello.Mitől lehet az hogy kihagy a strobim gyorsabb villogáson?itt a rajz
Gyenge a gyújtó trafó?Vagy a kondi?
Lehet, hogy a kondi nem töltődik fel!
Sziasztok! Nem kell hozzá spéci trafó, 1-2 VA 15 vagy 24V-os nyáktrafó is tökéletesen megteszi. így már többet megépítettem.
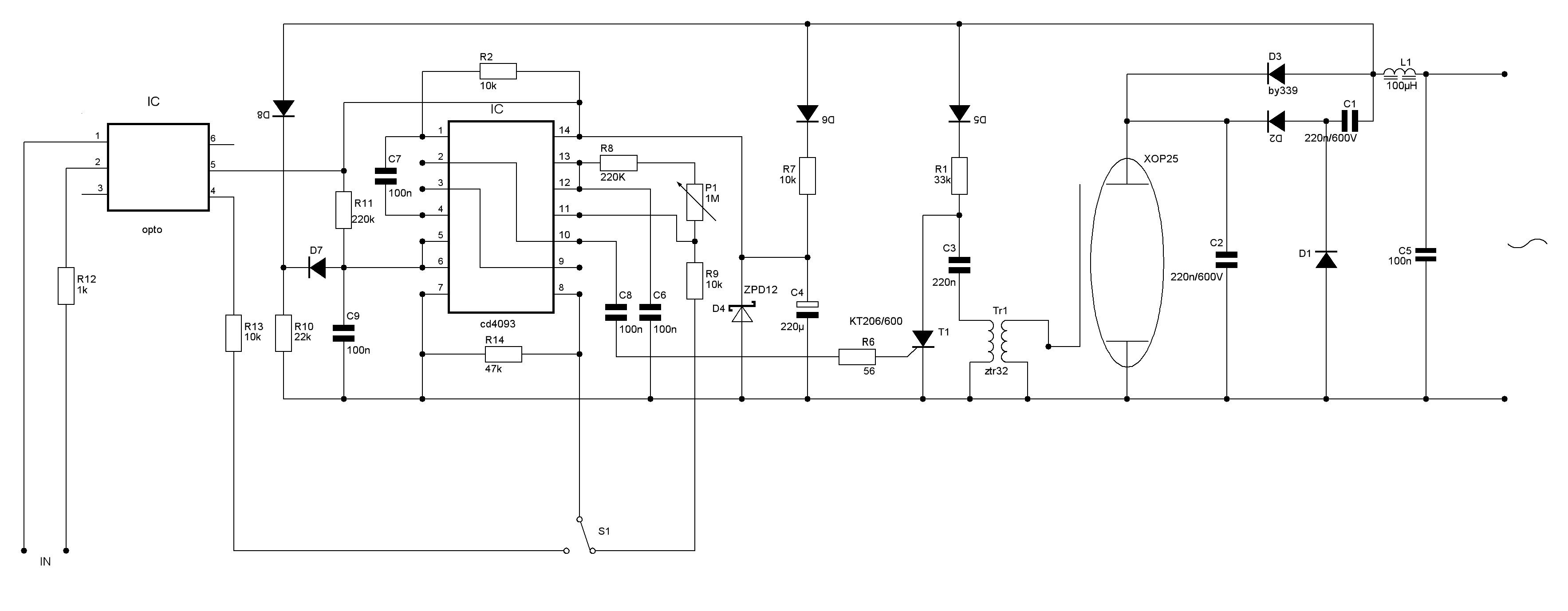
Hello.Megépítettem ezt az alap kapcsoástBővebben: Link
A kérdésem hogy a kiegészítést hogyan kell bekötni.A dióda milyenre cserélni.A pluszzt a dióda ás az alap ellenállás közé kell kötni?
Sziasztok!
Megépítettem ezt a kapcsolást: http://www.hobbielektronika.hu/kapcsolasok/stroboszkop_oldal2.html de a cső nem gyújt be csak a glimm villog. Trafót nemkaptam hozzá már majdnem egy hónapja igérgetik a boltban ezért egy házilag tekertet használtam. 1:60 arányban van tekerve primer: 20 szekunder: 1200. Mi lehet a baja? Van valaki aki ezt megépítette? Előre is köszönöm Csaba
Próbáltad már megforditani a gyújtótrafód szekunder kivezetéseit?
Én is ezt építettem meg. Csak én össze építettem egy feszültség kétszerezővel.
Azt tudom mondani hogy ellenőrizd, a villanócső anódja és a katód jó polaritáson van-e. ( Cső feketített része a negatív). Élesztésnél nekem sem működött. 2 nap kellett mire rájöttem hogy meg kell fordítani a csövet, mert 320V-on nem gyújt be ha fordítva van. 650V-nál nekem már mindenhogy begyújtott. Ja és ha működik a gyújtótrafó, azt szabad szemmel is lehet látni, ha működés közben lekapcsolod a lámpát és közelről megnézed a csövet, akkor halvány kis kék ívek keletkeznek a csőben, azon a frekvencián ahogy villog a grimmlámpa. Remélem tudtam segíteni.
Először nézd végig a forrasztásokat hogy mindenhol jó-e.
A trafónál arányokban nincs gond de gondolom lakkozott dróttal tekerted.nézd meg hogy ahol beforrasztottad lekapartad-e a lakkozást.Különben nem fog menni.A trafót mire tekerted?
Na ma délutánra teljesen elkészültem a 250Ws-os stroboszkópommal. Szerintem teljesen jó lett. Működik rendesen, és ha minden igaz jövőhét hétvégén már egy nagy buliban is ki lesz próbálva.
Építettem hozzá egy "Flash vezérlőt", amivel távolról lehet vezérelni a stroboszkópot, (a nagy piros gombbal a füstgépet) és lesz rajta még lézer show és extreme swing vezérlés is. Itt van pár kép:
És még pár darab kép:
xop strobi érdekel valakit?
A lakkozást lekapartam műszerrel ellenőriztem is hogy minden érintkezik-e. A trafó légmagos, papírhengerre van tekerve. A cső anódja és katódja megkapja a 320V-ot megmértem műszerrel. Sötétben sem láttam semmit a csőben pedig mindkét bekötést kipróbáltam.
Az alkatrészlistán 33nF/400V kondi van írva de a beültetésben 47nF-os van. Én a lista szerint vettem a cuccokat, vagyis 33nF-ost kaptam. Lehet, hogy ezzel van a baj? Ez a kondi sül ki a trafó primer tekercsén keresztül. Van itthon egy 150nF/400V-os kondim ha azt beteszem a helyére nem füstöl el semmi?
Az lehet, hogy a cső gyári hibás? Ki tudom valahogy próbálni vagy mérni, hogy jó-e?
Ott van elrontva hogy légmagos a trafód !
Tegyél bele vasat! Jó a régi rádiókba található hosszú ferrit darabja.
Tettem bele vasat, ferritet és csavart is, de egyikkel sem gyújtott be a cső. Megpróbáljam a 150nF-es kondit?
Én nem kaptam boltba 47nf-os kondit és úgy oldottam meg hogy 2 db 100nF-os sorba kötöttem, így lett 50nF.
Egyébkét én próbálgattam nagyobb kapacitással is, 100nF nál nekem már nem nagyon akart gyújtani a trafó. De lehet mivel neked házi készítésű a gyújtó, azért nem jó a kondi. Meg kell próbálni, tönkre nem fog menni ennyi kapacitástól.
Beforrasztottam a 150nF es kondit és tettem a tekercsbe ferritet. Néhányszor villant a cső, de már nem akar begyújtani. Kék ív látszik benne sötétben. Mit lehetne még változtani rajta?
Na. Pont ugyan ez volt nállam is élesztésnél (hármat villant és kész). Akkor most ellenőrizd hogy jól van e bekötve a cső. Feketített rész a negatív polaritás legyen. Ha nem így van akkor fordítsd meg a cső polaritásait, nekem így már működött. A halvány kék ív már jó jel.
Majd írj hogy mi a helyzet.
Sziasztok
Minap hozzám került egy magyar gyártású (Astro light) gyári diszkó strobi javításra.A problámája az hogy a saját ,aga által generált vezérlőjelre nem igazán hajlandó működni.Van rajta egy visszajelző led ami mutatja hogy a potméter állás függvényében a sebesség állítás működik hiszen a led változó sebességgel villog.A villanó cső azonban csak véletlenszerűen villan fel egy-két másodpercenként.Nem igazán vagyok járta ezeknek a kütyüknek a javításában csak szívességből vállaltam el.Tudom hogy elég durván meg tudja vágni az embert ha nem jó helyre nyúl ,ezért kérnék kis segítséget hogy merre induljak el. Előre is köszi! Üdv Gaben
Eloszor is vedd szemugyre a panelt,hogy nincs e valahol elszinezodve,nagy gond nem lehet,mert ahogy irtad a vezerlo resze mukodik ezt a led villogasabol lehet tudni.
Nezd meg,hogy a gyujtotrafo kivezetesei hogy allnak forrasztas teren es a gyujto vezeteket ami megy a villanocsore.Ha nincs kello erintkezes a csonel akkor muvelhet szabalytalan villogast.Ha itt minden rendben akkor nezd meg a kondit.Ha valami oskori lelet akkor azonnal cserlheted.
A cső jól van bekötve, valami más probléma lehet. Veszek majd gyári trafót, ha valamikor megérkezik a boltba, lehet, hogy az segít. Kondit vegyek 47nF-ost, vagy jó ez a 150nF-os is?
Van esetleg még valami ötlet hogy lehetne életre kelteni a cuccot?
Gyári trafónak tedd bele a 47nF-os kondit. Mekkora kondit raktál puffernek és milyet? A kapcsolásban (ha 250ws-os) csöved van akkor kevés a 8,8uF. Én 320-nál 18-20µF-ról járatnám. És az a előtét ellenállási nem épp a megfelelő. Tegyél bele inkább egy 500ohm vagy ilyesmi értékűt, mert a 1,5kohm nagyon sok. Ezeket próbáld még meg. Ja és még annyit hogy puffernek ne elektrolit kondenzátort használj, hanem motorindító fóliakondit. Az elektrolit lassabban töltődik és nem bírja (melegszik) és fel is robbanhat.
|
Bejelentkezés
Hirdetés |





C11









