Fórum témák
» Több friss téma |
Fórum » Csöves erősítő készítése
Ne feledd betartani a fórum viselkedési szabályait, és a topik megmaradásának feltételeit. [link]
A téma átmenetileg fagyasztva lett, hozzászólni nem tudsz!
Az elsőhöz mondjuk így kapásból nem tudnék ECC91-et túrni, meg EF85-öt se, SG2P helyett meg valami VR-t kéne nézni, az még akadna… Na visszavonulok brainstorming-olni
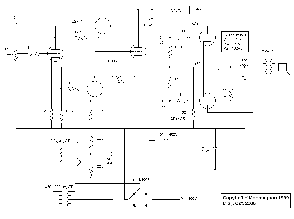
(kicsit hülyén van megrajzolva a bemenet, meg letéved a földkábel a térképről)
Pattex gél állagú pillanatragasztó, de CIROKL gyakorlatias tapasztalatára hagyatkozva vékony gumilapkát ragasztottam a kimenő keretére és ezt a gumit ragasztottam a doboz belsejére. A fém-gumi kapcsolat nagyságrendekkel tartósabb mint a fém-fém.
Egyébként épphogy langyosra melegszik fel :yes:
Ez a köztes gumi megoldás több szempontból is tetszik, de azt hiszem nem aludnék nyugodtan, ha a dobozba lógó kimenőim csak ragasztva lennének ...
[OFF]Örömmel tudatom hogy visszakaptam az eredeti szájber nevemet, és ha még egyszer regisztrálni fogok,, ki leszek tiltva.
Aki írt , vagy írni akar légyszíves most már erre a privi címre írjon,.
A 6C41-est szerettem,
Mekora RAA-t ajánlanak hozzá ? Kérdeznék: Van 2-300 db ECC 813-am hogy kellene eladni ? Ebay.com ? vagy ?
Engem is ki@ az indexről ezért érdekel a történeted
Ha belefér idödbe csacsogjunk
Mit kérsz érte?
Ha jó pénzé adod akkor elosszuk mi itt azt a párdarab csövecskét !
Miért ? Az ECC 813, vagy a 6P41C-ért ?
3 gurigát/db Csinálok féyképet,aztán probálkozok Ebayon
Bagóért eladtam párszázdarab mindenfélét Losoncinak (Bécs) Pl Telefunken E 806S-t., Tungsram, és Telefunken E 80 CC-t, EL 84-et stb
Nem akarom ezt a hibát ismételni
Hali mindenkinek!
Itt sok trafóhoz értő emberke van, gondoltam felteszem itt a kérdésemet, hiszen itt szinte minden nap van szó trafó(k) ról. Kilátásban van egy "SM145" -ös trafóm. Azt szeretném megtudni hogy mit tud a trafó. A fizikai méretei: - Vasmag hosszúság: 100mm - Szélesség (csévetesttel): 73mm - Magasság (csévetesttel): 40mm Előre is köszönöm! Üdv!
Ugye tudod, hogy a cséve nélküli méretek kellenek, s elég a belső keresztmetszet is. Amúgy: 50 W (VA). De ezt csak saccoltam a kapitány kora, meg a majma magasságából.
A 6n13 (=6080) gyakorlatilag két db 6sz19-et tartalmaz. (majdnem)
Eltérés, hogy a 6sz19 kicsit kisebb teljesítményű, mint a fél 6n13, viszont kisebb a meghajtófesz igény is valamelyest. 6sz33 és 6sz41 helyett is jó a 6sz19, csak 6 illetve 3 darab kell párhuzamosan. A 2005 RT évkönyv 56 oldali kapcsolását is meg lehet csinálni 1 pár 6sz19-el, 3k-ra illesztve kb. 12 W AB osztályban, vagy kettőt-kettőt párhuzamosan, úgy az eredeti 25 W-os változat lesz. Vagy itt egy érdekes SRPP-s parafázisú meghajtás (elsőre nehéz felismerni)
Áhá, hogy létezik ilyen topic is
De ha írok akkor fennáll a veszély hogy warnos leszek :no:
Szia !
Akkor válassz SM-102-est, az kb:300W. Esetleg toroid?Mihez használnád? Mondjuk én szeretem a régi vasmagos trafókat is. A most készülő GU-50 SE erősitőmhöz is vasmagost fogok használni.(Lásd fotó.) Már a csövek is megvannak, aztán meglátjuk hogy az Orosz, vagy a Német csövek jobbak Üdv! Luki
Szia !
A trafó "M" magos, a műszer (egy régi RF generátor) amiből bontottam, adatlapja szerint 280W-os.Egy az egyben használható,6,3V 2x, 12,6V 1x, valamint 50V,210V, 250V, 300V, és 320V-os tekercse van még. Nem egy szépség, de úgyis burkolatot kap. Impregnált, szóval zaja se nagyon van. Üdv! Luki
Jó "kis" trafó, nekem egy M102/55 lesz benn, 180W-os, és újra lett tekerve a szekundere. (Köszönet érte Fletának)
Szia !
Az sem rossz! Az a gáz,hogy egyre nehezebb jó állapotú trafókat beszerezni, főleg több egyformát. Nem árt egy hulladéktelepes, vagy elektronikai hulladékbontós ismeretség. Üdv! Luki
Hát igen, sajnos ez van, szerencsére a hiperszilt és toroidot egyszerű beszerezni, bár az EI-t és M-et sem annyira nehéz, de egyformákat már inkább. Jó, ha van ilyen irányban ismerős, mert úgy könnyebb beszerezni őket.
Idézet: Honnan ? ha tudsz valami jó és olcsó forrást akkor megmondhatnád ! „a hiperszilt és toroidot egyszerű beszerezni”
Szia !
A Fastron Hungáriánál be lehet szerezni hiperszil magokat, de van minimális darabszám, illetve értékhatár. Abban nem vagyok biztos hogy toroid van-e náluk. Üdv! Luki
Jó oda 6N15P helyett 6N3P is, esetleg 6N1P, az áramgenerátorba meg akár EF80 is, stabcsőnek valamilyen 75 V körüli típus, nem kell feltétlenül az eredeti "stábhoz" ragaszkodni.
6C41C-nek táptól függően lehet 2-5 K között Raa, én valószínűleg 3 K körüli Raa-val építenék, ha építenék vele PP-t.
Na arra én is kiváncsi lennék, hogy RFT vagy a Szu ? a jobb
Nem értem, végcső (mondjuk sugártetróda) segédrácsfeszültség beállításához miért nem jó
egy jól méretezett sönt stabilizátor Zener diódákkal felépítve? Ezt a részt (segédrács) mindenhol vagy túlbonyolítják, vagy nem foglalkoznak vele. Vélemény?
Korrektül megoldani macera.
Befolyásolja az erősitést. Ha nagyon puha a dinamikát is leveszi. Az APX 100 a negativ példa, hogy hogy nem jó. Az APX-ba, a nagyon puha hálózatit csak a végcső anódjára használtam, és egy külön kistraforól kapta a többi rész a villanyt. A segrács is. Kimenő csere 20Hz-en röfögött ki a 140Watt tartósan. 8db a Feketelukban ment évekig |
Bejelentkezés
Hirdetés |


(kicsit hülyén van megrajzolva a bemenet, meg letéved a földkábel a térképről)








