Fórum témák
» Több friss téma |
Szia!
Ma délután majd kiprobálom. Lenne egy kérdésem. Az adc2-öt direkt van byte-on? Nem int-be kell lennie?
A v az alapba 0-val indul és ha a szenzor mérésénél az s eléri az 500-at akkor lessz a v=1 amit a sleep elöt ujra kinulláz. Ezt az eredeti progira értem. Egyenet nem kaphatot mert minig hol itt hol ott volt a + ill -. Utána meg mindkét lábat 0-ra huzta. Azért csináltam igy mert az s csak akkor változik ha a 1kHz makroba x<4 nem lesz. Mert ugye akkor 1kHz.Vagy rosszul gondoltam az egészet?>
Igen azt néztem, hogy ahogy te csináltad az jó csak az egyik lábon tuti 1 lesz ha elmegy alukálni. Majd még nézegetem otthon mert itt tök sz.r a gép.
Heló.Kösz a tippet de hol keressem az
Idézet: függvényt?„one_wire” Azt se nagyon értem miért nem fogad el asm-be vátozó meghatározást?Nincs valami spéci formája ahogy meg kell adni mit például vesző,pont stb. a név változó neve előtt?
Kösz a gyors válaszért de akkor nekem valami más verzióm van mert nincs ilyen menüm de most legalább tudom mit keressek...
Nekem ez a három változat van:
Megtaláltam itt a fórumon amit felraktál a flowcode patch.txt-be,le is szedtem,van benne ami kell csak nem engedi használni mert DEMO verzió.A Patch meg nem akar elindulni mivel nem talál a verziószám.
Kösz a példákat,azokkal már szemeződtem és máshol is találtam rutinokat C-be írva de sajnos ASM-is van bele keverve és ott a változókat nem akarja lenyelni.... Nekem DS1990-hez kéne amibe csak sorozatszám van és egy elektronikus kulcs kéne összejöjjön belőle...
Azt ajánlom,írj egy rövid programot a flowcode-ban,fordíttasd le és nézd meg a C ill. asm fordítást.Amit írtál ugyanis nem változó,a (Dallas_port,Dallas_pin) a PortB 7. bitje.Előtte definiáltad C-ben.
Szia simpi.
Na beszereztem egy LCD-t és egy 18F2620-ast . Jöhet a kisérletezés.
Hali.
Na összeraktam a picet meg az lcdt. Csináltam egy progit is. Az lenne a kérdésem ha szenzor nélkül csinálom csak az 1k ellenállás meg egy 1k potit kötök rá. Amin betudom azokat az ellenállás értékeket állitani ami a szenzoron lenne az ugyan azt fogom látni az adc beolvasásnál vagy nem? Sajna csak délután tudom felrakni a progit amit alkottam. De ugyan az a timer0 mint a másiknál.
Akkor jól gondoltam. Viszont akkor nekm mindig a legnyobb értéket kel vennem. Mert probáltam már szenzorral is és tök más érték jött ki és ráadásul ha kivontam az egyikböl a másikat mindig ugyanannyi lett az értéke. Mindegy volt hogy 40% vagy 60%-os a páratartalom. Szóval nem értem mit csinált a szenzor. Csak akkor változott az értéke ha elkeztem lehelni. De az már nagyon nagy párának felelmeg. Lehet hogy kifingot a szenzor?
Találta egy alkalmazást az iButton-nak ami ajtót nyitogat,már csak a Pic-et kell lecseréljem valami barátságosabb típusra.
Bővebben: Link
Szia proli.
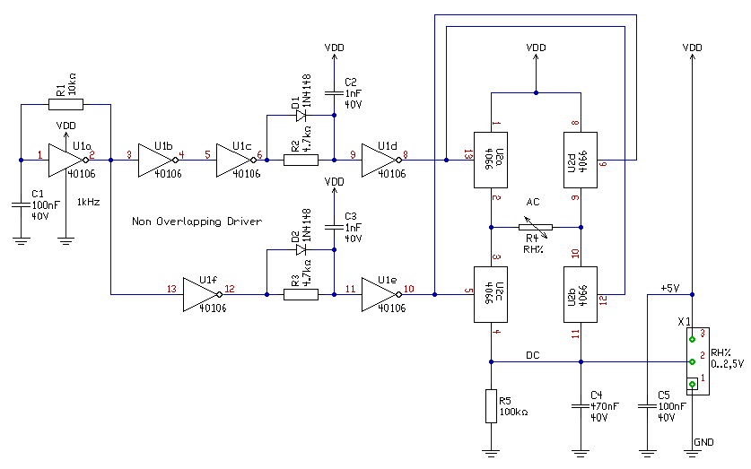
Ha megcsinálom a képen látható kapcsolás. A kimenetét ráköthetem a pic adc lábára? Vagy az r5-ös miatt nem lehet. Képzeld ezzel tök jól megy mindegyik szenzor. ![]() köszi
Azért kérdeztem mert mindha rémlet volna valami.
Most annak a helyén 10k-os van. Azt nem értem viszont, hogy a proteusba lefuttattam ezt és ott ha nő az ellenállás értéke akkor csökken a kimenö feszültség. De élöbe meg pont forditva csinálja. Ez miért lehet
Igen ezt nem írtam.
Ha a szenzornak nő az ellenállása, tehát csökken a pára. Akkor élöbe csökken a feszültség a 2-es kimeneten "4066-os 4-11 lába".Viszont proteusba emelkedik a feszültség. Viszont nem értem miért nem akart ez a szenzoros dolog müködni picben. Pedig most már ezen a 18F2620-on is kiprobáltam.
Például vagyonvédelmi eszközöket forgalmazó szaküzletbe(riasztók stb.) DS1990A-t használnak a járőrellenőrző rendszereknél is.Kb. 1-5 Euróig van az ára.Attól függ,hol veszed meg.
Ez lemaradt...Bővebben: Link
Azért jó az öreg a háznál...
Még az áraik is elfogadhatóak. Találtam egy szimpatikus Pic szimulátort ami vissza is tudja fejteni a hex-filét asm-be. Forgalmazó itt(30 napos próbaverzió): Bővebben: Link Korlátok nélkül működő változat itt: Bővebben: Link
Az megvan.
Igazad van a saját dolgok megalkotásába de sose árt megnézni mások megoldásait,mert abból is lehet tanulni.Le a kalappal a Flowcode előtt,tanulni nem rossz,egyes dolgokat kipróbálni de a programom még 10%-át se tudja amit kéne és már kilóg a Pic-ből annyi felesleges dolgot rak bele...
Sziasztok! Egy kis ajándék.Bővebben: Link http://rapidshare.com/files/382635760/Flowcode_for_PIC.rar.html
Ha ekkora probléma az a 73 Mega, akkor bocsánat. Egyébként gondoltam segítek azoknak akik szeretnének hozzájutni egy működő verzióhoz.
Szia!
Bővebben: Link
Hello simpi nem tudod veletlenul miert van az, hogy egy egyszeru kis peldaprogit leszimulalok mukodik rendesen, beegetem a pic-be es semmi. Flowcode nem talal hibat, viszont am mpaswin valami 47 hibat talal. Csatolom a peldat. Meg csak tanulgatnam a programot nem tunik tul bonyolultnak de mar az elejen elakadtam. Lehet, hogy rosszul allitottam be PICkit2-t???
Elore is kosz
Megtalaltam koszonom es a hibamat is, mert nem toroltem az elozo asm es hex file-okat a konyvtarbol most leforditja az mpaswin is. Nalam viszont ha kimentem a hex file-t akkor elotte exportalni kell majd felulirni es csak azutan egetheto be szerinted ennek igy kell lennie? Sajnos nem tudom megnyitni a Proba1 file-t lehet, hogy nem egyezik a ket verzio. Most probalom ujra egetni.
Kosz
Most en is ugy csinaltam, de nem kell valamit atallitani a programozo kivalasztasanal? Csatolom amit valtoztattam es nem mukodik esetleg talalsz benne valami hibat?
Egyebkent a PICkit2 -hoz kapott Low Pin Demo Board-dal egetem be ezt a PICkit2 programjaval be is lehet kapcsolni, hogy lassam eloben is de semmi. Kosz
A fenebe tenyleg a reset labon van a nyomogomb de az a vicc, hogy ez gyarilag van ott nem modositottam a panelon koszonom sokat segitettel. Erdekes ez a Microchip fele board. A program viszont egyszeruen szuper egyebkent megkaptam kosz mindent meg egyszer.
udv Sanya
Igen kozben en is rajottem ki van kapcsolva es nagyon frankon megy minden a kvarcot is atirtam de mukodik 20 MHz-en is gndolom a pickit2-tol kapja az orajelet a panel.
udv
Kristalytol? Ja ami benne van a pickit2 ben is ugye? Jelenleg nem hasznalok most kvartz-ot a pickit2 progival kapcsolom be az egesz panelt (target mode) csak gyakorlas szinten egyebkent igaz a pontos idozitesekhez kell a helyes konfig. Koszonom a jo tanacsokat es az uart peldakat. A parsic-os verzioban vegul is nem jott ossze a 877 es a 628a paros uarttal ( nem ertem ) egyutt ket 877 siman ment oda- vissza es ket 628a is ment oda vissza. Ez a program viszont nagyon jo es rengeteg pic-et tamogat ami nem elhanyagolhato. Kicsit mas rendszeru es tobb programozasi ismeretet igenyel de szerintem garantaltan megeri ezt megtanulni es atallni.
udv Sanya
Ok kosz akkor ezt nagyon rosszul tudtam atnezem.
udv |
Bejelentkezés
Hirdetés |







. Jöhet a kisérletezés. 
Most annak a helyén 10k-os van. Azt nem értem viszont, hogy a proteusba lefuttattam ezt és ott ha nő az ellenállás értéke akkor csökken a kimenö feszültség. De élöbe meg pont forditva csinálja. Ez miért lehet 




