Fórum témák
» Több friss téma |
Fórum » VF2 végerősítő
Élesztéskor a trimmer-t a legnagyobb ellenállású állásba kell tekerni, majd addig tekerni, míg az ellenálláson nem méred a megadott feszültséget.
Most kb majdnem középen van a trimmer. Igy mérek 920mVoltot. Gondolom ez igy jó lesz.
Igen, ez így rendben van.
Most cseréld ki az ellenállásokat biztosítékokra, a biztonság kedvéért ha van, akkor 1A-esre, ha nem, akkor az ajánlottra. Először jel nélkül kapcsold be, úgy, hogy bekapcsolás előtt a multiméteredet feszültség mérő állásban a kimenetre kötöd, legyen rajta a kezed a táp lekapcsolóján végig, hogy időben le tudd kapcsolni ha gond van. A kimeneten 0V közeli feszültséget kell mérned, 100-200mV-nál nem nagyon kellene, hogy több legyen. Ha annyit mérsz, akkor készen vagy.
A másikon is beállitottam 950mV-t. A kimenetet zárt bementnél is lehet mérni vagy igy nem mutat semmi érdemlegeset?? Mert mindegyiken 0V van. Biztit azt keresnem kell, de szeritem lesz.
És hogyha rákötöm majd a végleges tápfeszt a +-50et akkor is ujra bekell állitani a nyugalmit?
Zárt bemenetnél is lehet mérni, az biztosabb. Nem szed össze semmi zavart és fix potenciálon van.
Most nem +/-50V-on állítottad be? A végleges tápfeszültségen kell beállítani.
Köszönöm az eddigi segitséget. Akkor holnap beállitom +-50el is. Ugyis az lesz a végleges tápfeszültsége.
Az a legtisztább, ha majd beteszed a biztiket, a multit ampermérés funkcióban sorba kötöd a tápággal, és a trimmerrel beállítol 100mA-es áramfelvételt. Egy darabig hagyd rajta a multit, amíg az alapüzemi hőfok beáll, (kb 15perc) majd ekkor pontosítsd újra a beállítást.
/-+50V-nál, már csak 8 Ohm-os illesztés javallott./
Hali.
Most ugy csinálom ahogy Te irtad. Szépen beáll a nyugalmi 80mA-re. Ez elég neki vagy tekerjem egy kicsit feljebb?? És a trimmer majdnem hogy csak középen van. Nagyon picit mozditottam rajta a középállástól.
Ha neked tetszik a hangzás, nyugodtan hagyhatod 80mA-en.
Sziasztok!
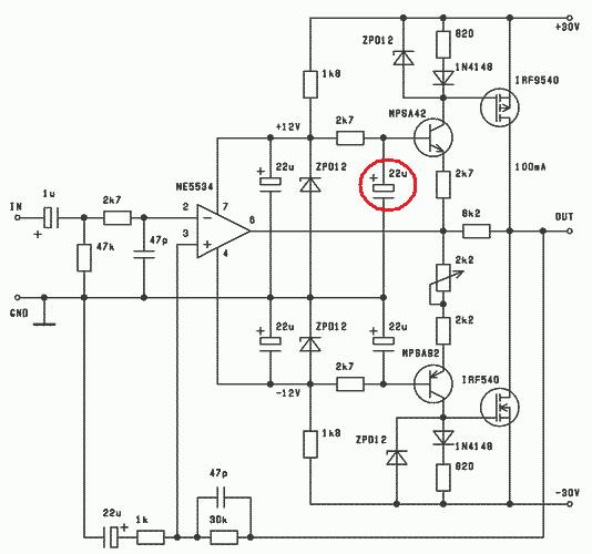
Ideülök a géphez, elindítok egy zenét, és hirtelen átmegy 50hz búgásba az erősítőm, leold a védelem, és kiégnek a tápági biztik. Nytiom a dobozt, 1-1 22uf kondi eldurranva, külsőleg semmi más nem látszik, a borda tűzforró. Bekeretezem a csatolt rajzon melyikek. Vajon a múltkori esetem után károsodtak a végfetek, és ezért döglött ki? Kezdek ideges lenni, szerintem jöhet bele a következő meghajtó-műverősítő szett, és van egy érzésem hogy a fetek is cserések. Holnap méregetek.
Megmértem a feteket, két párból egy teljesen halott, mindenhonnan mindenfelé vezet. A másik jónak tűnik, de abban is eldurrant a kondi. Lehetséges, hogy az egyik tápág biztije később égett ki, és ezért durrant csak el féloldalasan a 22uf kondi?
Szia!
Ha megnézed a rajzot az a kondi szinte tönkretehetetlen, mert az áramkör kialakítása elég jól védi(ha elég nagy feszültségű). Egyetlen egy esetben tudom elképzelni hogy tönkremegy: Ha a táp pozitív biztosítéka kiég valamiért, akkor az MPSA42 nyitott kollektor-bázis átmenetén negatív feszültség kerülhet rá.
Akkor az lehetett.
Tehát van cserére egy szett végfetem, de akkor már kicserélem mindkét garnitúrát. Adok neki tápot, rakok rá egy másik kondit, megnézem kiforrasztott fettel nyitva akarja-e tartani, mint a múltkor..
Mindkét panelon a gate lábak forrpontján 15 és -15 voltot mértem. Ha jól értelmezem a rajzot, akkor ezeket a pontokot a 12v-os zenerek miatt nem lehet több 12 voltnál. Akkor ezek is halottak lehetnek. Szerintem az se normális, hogy fetek nélkül, üresjáratban feszültség van ott. Maximum a nyugalmi áramhoz megfelelő nyitási feszültség lehetne.
A gate lábakon max. Ut-12V lehet. Ellenőrizd le az 1N4148-akat meg a 820 ohm-os ellenállásokat.
Jónak tűnek. 1500mv körüli nyitófeszt mérek rajtuk. (sorosan a 820ohm-al)
Hát a hálózati fesztől függően kb 27,8-29,7V.
Akkor a féltápfesz a gate lábakon is normális, nem kell kiszenvednem a zenereket?
sz: bár kiforrasztott fetekkel lehet hogy a visszacsatolás hiánya miatt próbálja egyre inkább nyitni a nem lévő feteket.
Esetleg mérj feszültséget az MPSA-k lábain. A bázison kb. 12V-nak, az emiteren kb. 11,4V-nak kell lennie.
Olyan mintha szakadt lenne a 820 ohm - dióda sorod.
Nem szakadtak, de ez a 15 voltos érték kiforrasztott fettel mérhető. Tehát üresek a forrpontok.
Idézet: „Tehát üresek a forrpontok.” Ha az ellenállás -dióda nincs benne, akkor persze, hogy akkora a feszültség, mert az MPSA kollektor árama csak akkor tud folyni, ha a zener kinyit, tehát a zeneren 12V körüli feszültséget kell mérni. Ha benne van a dióda - ellenállás, akkor kb. 4V mérhető a zener sarkain.
Amiket leírtál az alapján 2 dolog történhetett, vagy begerjedt (nem szokott) vagy megszaladt hőre. Azt nem értem hogy a kondi hogy durrant el. Amikor még azzal kísérleteztem hogy mennyit bírnak a fetek szándékosan elpukkantottam 2-3 darabot, de minden más ép maradt.
Egy filmet néztem meg viszonylag halk hangerővel, ennél sokkal hangosabban szoktam, azokat jól bírta. Utána elindítottam a zenét, és megtörtént a korábban vázolt dolog. Az egyik pár fet tuti halott, a másik talán nem.
Az előbb beültettem a jónak vélt fetpárt, pótoltam az eldurrant kondit, és nem égett a primerrel sorba kötött 60w-os izzó, szóval valószínűleg jó is a kapcsolás, csak ezek a dolgok szálltak el, legalábbis rövidzár nem volt. Sajnos a drága jó teszkós multiméteremnek megtört a mérőzsinórja, szóval most azzal szórakozok, hogy tudjak is mérni..
Na megmértem a valószínűleg jó fetekkel, a két gate lábon +-10v van. Melegszik is rendesen, 1-2mp alatt forró lesz. Akkor megint meghaltak a meghajtók és a műverősítő?
Idézet: „a két gate lábon +-10v van. Melegszik is rendesen,” Ha a gate lábon 10V van kell is melegednie rendesen. Vedd ki a panelból a FET-eket, forraszd be a panelbe a 820 ohm 1N4148-as diódát, és utána mérj feszültségeket.
Meghajtó, ic, fet rendel.
Csak a dióda és a 820ohm-ot beforrasztva a 9540 gate-nél 27v, az 540-nél 22. :no: |
Bejelentkezés
Hirdetés |










