Fórum témák
» Több friss téma |
Jó persze, igyekszem olyat venni remélem lesz a boltban... És igazad lehet mert a régi elektronikával tényleg látszik is hogy lég kicsi a nyomaték...
Elmentem a boltba és megvettem ennek az áramkörnek az alkatrészeit: http://www.hobbielektronika.hu/forum/files/03/030782037aa7e376190f8...6e.gif
Viszont MBR 1645-ös diódát nem kaptam. Helyette MBR1060-ast vettem. Az megfelel a kapcsolásban lévő helyett? A másik kérdésem az hogy a C1 és C2 kondenzátorok értékei miben értendők? Mert nem mond smmit az a 0,1 és 0,01... Idézet: „Mert nem mond smmit az a 0,1 és 0,01...” De.... 0.1=100nF, és 0.01=10nF A rajzon látható dióda 16A és 45V adatokkal rendelkezik. Amit vettél az 10A és 60V. Szerintem kibirja ez is a fet kikapcsolásakor keletkező áramlökést.
Hello!
Sajnos az alap probléma, hogy amit a motor nem eszik meg, az a tranzisztoron hővé alakul. Ezért ebben az egyszerű kapcsolásban rendes hűtőborda kellene. A szabályzó teljesítményét meg lehet növelni a vég tranzisztorok számának növelésével. A poti halálát, pedig meg lehet akadályozni egy meghajtó darlington tranyó közbeiktatásával. De lehet, hogy inkább, egy PWM szabályzót kellene építened, mint ami itt szerepel. Persze ekkor is lehetnek még gondok. Mindenek előtt, meg kellene mérni a motor feszültségét, és áramát, mikor "jó" a fordulatszám. (meg a szükséges fordulat tartományban is a feszültséget és az áramot, hogy tudható legyen, mettől meddig kell szabályozni) Innentől már számíthatók a teljesítmények. üdv! proli007
Hello!
Kösz! Legalább írná oda, hogy visz lát máshol.. üdv! proli007
üdv.!!
Bocs proli007 de a másik topikban a megoldást keresgéltem... Kaptam egy (a mellékletben szereplő) kapcsolási rajzot, viszont ez nekem nem működik... Az IC melegszik mint a fene, és nem történik semmi. 2 dolog más mint a kapcsolásban szereplő. A Shottky dióda (nem volt olyan típus MBR1060-ast tudtam venni) és a tranzisztor (a BUZ11 helyett IRF3205). Valaki segítsen kérem! Akár átalakítani a régi kapcsolást, vagy új megoldást találni. Előre is kösz.
Bontható elektromos csatlakozást jelöl.
Ez a nyáktervem ehhez az áramkörhöz, és ezzel nem működik. Átnéztem ezerszer, de nem találtam hibát. Az IRF3205 lábkiosztása pedig nincs rajta az adatlapján. Vagyis a 8. oldalon rajta van de nekem nem egyértelmű...
Húú basszus tényleg, csak a lábaira figyeltem... Tudom hogy az egy 555 és olyat is vettem. Köszi szépen.
Okés, köszi szépen. Viszont egy valamit nem értek. A vonal amit az IC 7-es lábából a D2 csatlakozásába húztál, azt csak úgy íveljem oda az IC lábától egy vezetékkel? Am az IC 7-es lábából kivezető út, és a végén a csatlakozási pont össze van kötve /a rajzon ez nem látszott eddig mondjuk.../ az alatta lévő úttal. A mostani képen tehát a teljes valóság van, a piros vonalak a vezetékkel való hidalások, amikkel teljes a kapcsolás. Mit csináljak az utakkal amin áthalad a vonalad?
A D2 a poti szélső lábától vezet a 7-es lábra. Kiemelem ezen a rajzon. Én így gondoltam, de javíts ki kérlek ha tévednék... Ja már látom hogy szerkesztettél. Szóval akkor ez így jó lenne?
A Q1-nél átrendeztem ahogy rajzoltad, csak ezen még az nincs rajta...
Okés. Hát köszönöm szépen a segítséget, kipróbálom majd hogy működik-e...
További szép estét!
üdv.!
Sajnos a kapcsolás még így sem működik. Vagyis úgy nem ahogy nekem kellene. A régi kapcsolással működött a dolog viszont a motor tengelyére ható fékezőerő miatt a tranzisztor már nem bírta a terhelést. Valaki írta hogy egy darlington tranzisztor közbeiktatásával (azaz hogy azt vezérli a potméter, az meg vezérli a másik tranyót) elbírna nagyobb terhelést az elektronika?
Hello!
Én voltam, aki írta. De látom minden áron fűteni akarsz vele. Lerajzoltam. De azt tudnod kell, hogy zzel az alkatrészekkel és módszerrel, nem lehet a teljes 12V-ot kivinni a motorra. Tehát ha 0..9V feszültség megfelelő a motornak, akkor használhatod. A 2N3055-öket esetleg meg lehet duplázni, ha az áram kevés, vagy nagyon fűtene. Mindenek előtt, tisztes hűtőborda kellene. Viszont a motor feszültségét-áramát nem mérted meg, hiába kéretem. :no: Így érd be ezzel! A T3 és az R3 0,1ohm-os ellenállás, egy áramkorlátot valósít meg, így a maximális kimenő áram kb. 6..6,5A lesz. üdv! proli007
Köszi szépen, akkor rád emlékeztem az előző topikban... A két darab 2n3055-öt hogy értetted? Mármint hogy kössem őket? A kapcsolási rajzot köszi ki fogom próbálni. A 2N3055-öt egy kicsi hűtőborda és azonfelül egy 2 W-os hűtőventillátor hűti, közvetlen közelről. Ezzel a régi terhelést bírta és kb. 35 fokosra melegedett. A 2N3055 hűtéséről betettem egy képet. Csak telefonos, de a lényeg látszik...
Tegyél be a 2N3055 helyett BD 249-t az 25 ampert tud amig 2N csak 15-t,még hideg van kell a fütés
Hello!
Például így.. De légy oly kedves, használd a Válasz gombot is. üdv! proli007
üdv.!
Hogy érted ezt: "A T3 és az R3 0,1ohm-os ellenállás" ? A T3 az tranzisztor nem?
Hello!
Mind kettő látszik a rajzon.. A T3 egy BC182-es (vagy más NPN tranyó) és az R3 pedig egy 0,1ohm-os ellenállás. Azért írtam külön ki, hátha nem todod, mert a TINA milliohm-ban írja ki. üdv! proli007
Jó, tudtam is venni 0,1 ohm-os ellenállást. Még szerencse hogy kerámia háza van mert úgy melegszik mint az állat. A BDD45 olyan 60 fokos, a 2N3055 a hűtésével (amit az előző hsz.-be tettem be) 40 fokos (lézeres hőmérő forever
). Szal a lényeg hogy működik ezzel a kapcsolással. Köszönöm szépen hogy ennyit segítettél!
Sziasztok!
Épített egy barátom egy olyan motorszabályozó áramkört, amin 3 poti 3 motort szabályoz, és ki-be is lehet egyesével kapcsolgatni őket. Nem néztem meg tüzetesen hogy működik, de 3db 8lábú IC és 3 FET van a kapcsolásban, nem is ez a lényeg. Az a tünet, hogy ha az egyik motor megy egy bizonyos fordulatszámon, majd a másikat is bekapcsolom és elkezdem növelni a fordulatszámát, az előzőé leesik. Ha mindhárom motor megy egyszerre, akkor nem lehet kihozni a maximumot egyikből sem. Megnéztem először a tápegységet. 12V 6A trafó van benne, graetz, puffer, és ennyi. Az egyenfesz kb. 15V terheletlenül. A motorok kb. 1A-t vesznek fel 12V-on Egyenként. Minél nagyobb fordulatszámon mennek és minél több motor van bekapcsolva, annál jobban leesik a feszültség. 3 motor max fordulaton leszívja kb 11,8V-ra. Az az ötletem, hogy stabilizálni kéne a tápfeszt 12V-ra, hátha ez megoldaná a problémát. Szerintetek is ez lehet a megoldás arra, hogy a motorok fordulatszáma stabil maradjon függetlenül az éppen működő motorok számától és fordulatától? Fontos lenne, hogy ha egyszer beállítom 2 motor fordulatát, az stabil maradjon, bármit csinálok a harmadikkal. Ha igen, hogy tudnék minél olcsóbban ekkora teljesítményű 12V-os stabilizátort építeni? (min. 3A) Köszönöm a válaszotokat!
Hello!
- Ha a feszültség leesik 11,8V-ra, akkor abból már nehéz 12V-ot stabilizálni. Ráadásul az egyszerű háromlábú stabiknak, minimum 2V többletfeszültség kell. Tehát, ha egy LM350-et akarsz használni, akkor meg kellene emelni a trafó feszültségét. De a 6A-es trafónak a 3A terhelést simán vinnie kellene. (A váltófeszültségnek 6A terhelés mellett szabadna elérni a 12V-ot.) Így lehet, hogy az egyenirányítód, vagy a pufferkondid kicsi. Egyszerű pufferelés mellett, amperenként legalább 4700µF szükséges. A mások megoldás, hogy nem a tápfeszültséget, kell stabilizálni, hanem a "motorra jutó feszültséget" ami jó közelítéssel a fordulatszámmal arányos. Tehát a motorra jutó feszültség átlagértékét kell mérni, és összehasonlítani, az alapjellel amivel a fordulatot beállítottad. De ha ez a kapcsolás, csak az ominózus 555 PWM szabályozás és egy poti szabályozza a kitöltési tényezőt, akkor ez átalakítás nélkül nem lehetséges megoldani. üdv! proli007
Köszi.
Megnéztem az 555-ös kapcsolást, és lehet, hogy ezzel vannak vezérelve a motorok. Miféle átalakításra gondoltál ebben a kapcsolásban? Egyébként a 12V stabilizálást azért gondoltam jó ötletnek, mert legalább az a fordulatszám-csökkenés megszűnne, ami a 15-12V-ig tartó feszültségesés miatt következik be jelenleg. Tehát ha 12V-ra stabilizálnám, akkor csak az utolsó pillanatban esne le a fordulatszám, amikor már minden csutkán megy. Viszont jelenleg már 2 motor esetén is hallhatóan leesik, sőt, amikor még nem is megy maxon a 2. motor. Állítólag 12V-os akksitöltőn is ki lett próbálva, és akkor nem jelentkezett semmi probléma, ezért is gondolom, hogy az áramerősséggel vannak bajok. A puffert is még megnézem mekkora van benne, de szerintem az amperenkénti 4700µF nincs meg jócskán. (mikro karaktert hogy bírsz írni? )u.i.: érdekes, utólag átalakult az 'u' betűm
Hello!
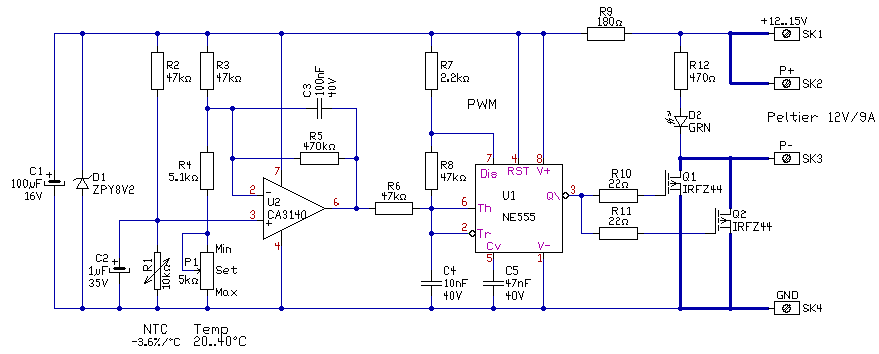
Tekintve, hogy gőzöm sincs milyen kapcsolást használsz, elég nehéz lenne átalakítást javasolni. Viszont ha elég egyszerű a lelkülete, akkor jelentősen bele kell nyúlni. De van itt egy rajz, nézd meg ezt. Hasonló az elgondolásom, csak éppen nem termisztor lenne a visszacsatolás, hanem egy különbségvonó áramkör, ami a motor átlagfeszültségét vezetné vissza. És így, addig tekerné a PWM jelet, míg a visszacsatolt jel meg nem egyezne a fordulat alapjellel. Nem tudom, hogy egy 12V-os aksitöltő, mennyiben más, mint az a táp, amit használsz. Maximum nincs benne kondi, így kevésbé változik a feszültség. Vagy az "állítólag" nem igaz. Az elgondolásom csak annyi, hogy ha valamiben már van egy nagy áramú szabályzó elem, akkor minek vele sorba még egy.. Az IC tápfeszültsége amúgy rendben van? Az stabilizált? Biztos, hogy a PWM nem változik a tápfeszültségre? Fordított arányban érdekesebb lenne a dolog. (Tehát ha csökken a táp, nőne az impulzus szélessége. Persze 100%-on már nincs hova nőjön..) üdv! proli007
Hello!
Nos, lerajzoltam mire gondoltam. Természetesen, ez nem a fordulatszámot, hanem a motor feszültségét próbálja állandó értéken tartani, amíg a szabályzó, a szabályozási tartományon belül van. (Ha nincs 100%-ra már kivezérelve, mert onnantól már nincs hova menni) Természetesen a motor változó terhelésének hatására létrejött fordulat változást, így nem lehet kiküszöbölni. A jobb az lenne, ha a visszaszabályozás a motor fordulatszámával arányos feszültségről történne. De ahhoz valami tachogenerátorra-jeladóra lenne szükség.. üdv! proli007
Helló! Segítséget szeretnék kérni abban hogy egy ismerősömnek kellene egy automata mosógép kiszerelt motorját a saját fordulatszám szabályzó gombjával állítani. Megvalósítható ez?
Üdv!
Egy 12v-os motorhoz szeretnék készíteni egy fordulatszám szabályzó áramkört. 1 problémám van hogy mindenképpen tolópotméterrel szeretném vezérelni és ezen poti 50kohm-os. Vagy LM317T -vel vagy LM339-el kéne megoldani. (és igazából alacsony fordulaton nem is igazán fog menni tehát inkább a magasabb fordulatot kéne tudnom állítani úgy hogy "az ereje ne szálljon el".)
Hello!
Az 50kohm-os potidhoz 5,6kohm-os ellenállást használsz, akkor kb. 1,2..12V-ig szabályozhatsz. (persze ha a tápfesz minimum 15V, és lesz az elfűtött teljesítménynek is megfelelő hűtőborda is az IC-n) üdv! proli007 |
Bejelentkezés
Hirdetés |









További szép estét! 









