Fórum témák
» Több friss téma |
Fórum » Motorgyújtás
milyen motor???
mennyire fontos az energiamegtakarítás?? és a fordulatszámtartománya meddig terjed.. kb.. jah és a méret?? van hely a gépen?
A motor egy robogó.Az eredeti ducati gyújtásvezérlő
39500 Ft lenne./annyit az egész roncs nem ér/Kétütem 50 ccm,hely van bőven.A fordulatszámtartomány?Ezt te biztosan jobban tudod,de nem foroghat 10E-nél sokkal többet. Energiatakarékosság?!A töltés rendszeréről mint minden tisztességes ronogónál a világítás+ index működik még. Üdv
értem
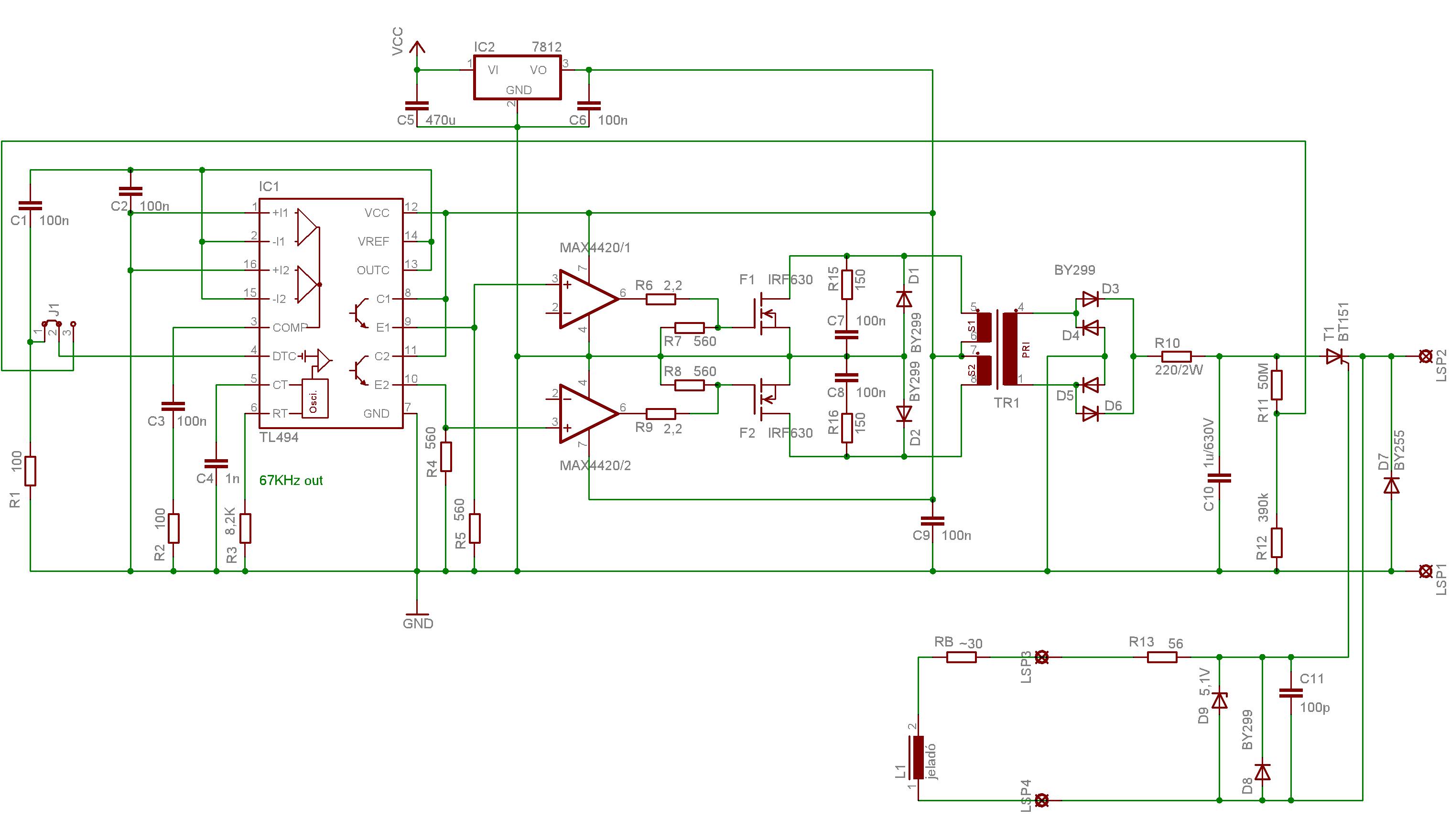
ha ilyen tücsökpöcs kávédarálóról van szó, akkor én mindenképp CDI-t javasolom bele... az áramtakarékosságról csak azért szóltam, mert a hagyományos gyuszi olyan átlag 2A is felehet, viszont a CDI kb átlag 500 -- 700mA ( ha DC/DC vel csinálja a300 voltot, ha tekercsről kapja a 300V ot, akkor szinte smmi áramfelétele nincs..) ha a jeladója testfüggetlen, azaz mindkét vége ki van ezete, akkor jó lesz az a gyuszi amit én terveztem, kicsit sok alkatrész van benne, mémelyik túlzás is bele ... ha érdekel felrakom, és elmagyarázom mit, miért, hogyan, és hova ... annyit tudni kell, hogy saját fejlesztés, és most már úgylátszik kinőtte a "gyermekbetegségeit" (hogy a te szavaiddal éljek ) lehet, hogy kis átalakításra lesz szükséged, mert alkalmaztam benne MAXIM gyártmányú ic ket is (MAX4420 naez az ami túl jó bele )csá
[off] De bele vagy szerelmesedbe abba a CDI-be....
Én meg a HALL-osba.....
jóó rometre még jó a hagyományos gyuszi
de ezekre az új kávédarálókra, pöcsköszörűkre ...stb = robogó ami nem is nevezhető motornak azokba CDI való, gyárba is azt teszik bele, azért is mennek úgy ahogy.... rezonanciára van méreteze az egész sz_r, rezós auspuff, ékszíjjas szutyok erőátvitel, ami gyorsítás közben a rezonanciánál tartja a motor fordulatát, ahol a legnagyobb nyomatékot adja ki .. meg a röpsúly .. 50ccm azt 100Km/h súrolják.. DE a gyújtásuk az jó :yes:
Helló!
Ha nem őrzöd féltve fejlesztésedet,megnézném. Ha még egyszerűen meg is építhető az király lenne. Nincs hozzá túl nagy kedvem ,de valahogy a robogós idő beálltáig életet kellene lehelnem ebbe a fosfúrikba.Persze emellett van még sok más is nálam ami nem működik,leginkább TV-k,én ebben láttam régebben lehetőséget.Ez mára persze másképp alakult.Na de nem sírni vagyunk itt ugye. Üdv
még az elején mondom, hogy a látszat csal
azok a műeletinek látszó tárgyak nem azok.. hanem fetmeghajtók...MAX4420 ha nézel egy adatlapot, akkor tudni fogod miről is van szó azt nem mondanám, hogy egyszerűen megépírthető éppen elégé bonyolult ahoz, hogy a kezdők ne akarják megépíteni (sajnos..) régebben énis furán néztem volna rá na szal lényegében 3 része van -DC/DC 12---> 325V dc -kondis energiatároló és tirisztoros rész más kapcsolási elrendezéssel is megoldható, de nekem ez teccett .. hall/mexás jeladónál lehet rá szükség.. -meg a jeladótekercs vágóáramköre (ez van most tesztelésen.. próbáltam benne mindent, monostabillal tranyóval, de sztem ez a legjobb ) ezt át kell méretezni kicsit (RB jeladó belső ellenállása... R13 at kell árméretezni kicsit..mert más a jeladód) Van benne egy visszacsatolás, azt akár ki is lehet hagyni (R12 - R11 osztóról a J1 re ) J1 jumperral együtt és akkor TL494 4es DTC lábát meg C1 és R1 közös pointjára kell kötni lágyindítás.. naggyából ennyit kell tudni róla most megy a tesztelése .. nagyon nem akar tönkremenni ... utána meg köv verzió, hogy átvariálom a DC/DC t kisebbre...most még nincs is benne a snubber kör (R15 - C7, R16 - C8) csak a védődiódák, de megy hibátlanul nélküle is .. nyákterem is akad ... kb 47,5 X 110 mm jah a trafót le kell méretezni 70KHz Up: 12V Us: 300V P: 5--10W körül
Helló!Úgy bele merültem a nézegetésbe,hogy meg sem köszöntem.Aztán meg aludtam rá egyet.A DC-DC rész tényleg alkatrészigényesebb mint pár kapcsolás amit eddig láttam.Láttam már egyetlen tranzisztorral megoldottat is, meg 1 FET meghajtó IC+2 FET-eset is.
Szóval van itt megoldás elég.Ami nekem az asztalsarki gyártásban gondot okoz az a trafó méretezés.Mert sok minden adott.(freki,primer,szekunder feszültség stb.) Van viszont egy ismeretlen a vasmag AL értéke.Ennk hiányában nem tuddz méretezni.Marad megint ugye a kisérletezés.Vagy sikerül vagy nem.(elsőre inkább a vagy nem szokott összejönni) Ezért gondoltam én óvatos "öreg" róka,hogy: Van ugye a 12V a motoron,van egy induktív jeladóm is.Tehát a legolcsóbban leg egyszerűbben megoldani úgy lehetne , ha a 12V-os Simson trafó testjét megszaggatom a jeladó jelének függvényében. Ennek működni kellene./elméletben/.Van még valami. A Yamaha XT 600 sorozat amit igen jól ismerek 1998-ig CDI gyújtást alkalmazott.Igaz ez négy ütem,de ez is gyújtás.'98-tól áttértek a 12V-os gyújtásra.A nagyfesz trafó nagyobb ugyan de hát hely az van.Ennek az lehet az oka hogy a vezérlő elektronikák egyre bonyolultabbak érzékenyek lettek.Ezzel a megoldással nincs 300 V a vezérlőben./Az is tud csodát tenni ha csattan./ Egyébként pusztán csak a lustaságom miatt is törekednék valami ngyon egyszerű megoldásra. Ja és a végére marad a köszönöm. Köszi a rajzot. Üdv.
csá nm
mikor elkezdtem fejleszteni, akkor még így nézett ki ![]() http://img1.tar.hu/gulyi88/img/17828495.jpg#3 RTÉK 93 ból.. elsőnek a DC/DC t dobtam ki belőle... utána meg a kondi töltése miatt (gy.trafó miatt, egy dióda is elég lett volna ..0 átrendeztem az energiatároló részt...stb AL éertékel egyszerűen meg lehet határozni L=AL*N^2 rátekersz a magra néhány menetet... és már csak az induktiitást kell kimérni.... jelgen + szkóp (sztem az a legyegyszerűbb, ha soros RL tagot csinálsz és addíg állítod a frekit (cserélgeted az R-t) míg a szkópon a UR=UL el, és akkor XL=R --> L kiszámolod...-> AL kiszámolod..) de ha van induktiitásmérőd akkor még egyszerűbb utána megadod a trafó adatait P=10W Usec:300V Upri:12V kiszámolgatod a XL pri meg XL sec et és... máris meglesznek a menetszámok.. csak azt kell ellenőrizni, hogy nem telíti-e be a magot.. ennyi csá
Yamahákban azért álltak át az induktív - mágneses energiatárolós módszerre, mert 4T volt a motor
és a CDI szkrája röideb, de nagyobb impulzusú és gyorsabb az energiafeltöltése, mint az induktí tárolós gyusziké, amik hosszab impulzusidejü szikrákkal rendelkeznek, és 4T jobban szereti a hoszabb szikrát... és azért is mert a 4T gépek sokkal kevesebbet forognak mint a 2T gépek.. van elég idő megfelelően nagy mágneses energiát felhalmozni a trafóban... szerintem... nekem nemvolt bajom a trafó ferritél, mert TALI bt. ben elkértem a hozzá tartozó adatlapot/okat.. bár az elején volt bajom a méretezéssel, de már boldogulok vele csá
A Yamaha XT 600-as gépnek emlékeim szerint két jeladója volt. Ebből csinált az elektronika előgyújtásszabályzást. Meglehetősen sok gerjesztőtekercset javitottam ebből a tipusból,egy idő után a gyári tekrencet megette az olaj-menetzárlatossá vált. Az elektronikája lényegesebben kevesebbet hibásodott meg. Javitása nem egyszerű a fekete szilikonos kiöntés miatt.
Sziasztok! Javítok eggy kis Tomos motrot 50 ccmes 2 sebis autómata. És találtam a gyujtásán valami érdekeset úgy van megcsinálva hogy eggy darab tekercs 1 szál drót jön ki belőle a másoik vége testen. ez az eggy drót belemegy az elektronikába meg kap eggy testet az elektronika és egyben van a trafóval. Ez mitöl ad szikrát? honnan tudja a gerjesztőtekercsböl hogy mikor kell szikráznia? egyépként elég erős szikrát ad kis rárugás esetén is!Valaki tudja hogy ez hogyan is müködhet??? mert én nem értem
Egyszerű. A testhez képest + félperiódusban tölti a gyújtókondit, a - negativ részében pedig ki is süti a tirisztor mivel a tekercs egyben jeladóként is funkcionál. Ez négy mágnes esetén 2 db szikrát jelent fordulatonként,egyet a helyes időpontba,egyet pedig a dugattyú alsó állása körül,de ez nem zavar semmit sem.
csaá, ha valakit még érdekel,akkor kicsit átalakítottam a gyuszit, mert egyik visszacsatolás hiányában melegedtek a fetek..
azt nem tettem bele, ami a DC/DC kitöltését allítja nullára, mikor a tirisztor kisüti a kondit, (220 ohmon keresztül rövidrezárja a DC/DC-t) ha valakinek kell, akkor van nyáktervem is hozzá 47,5 x 112,5 mm ...
Sziasztok.Nekem meg olyan bajom van hogy a gyertyám ritkán ad szikrát.Kicseréltam és az újnál is ez volt.Szerintem a megszakítóval lehet valami.Bele rugok vagy 8-szor és a kilencedéknél ad szikrát és ez ismétlődik.Így nem jutok el olyan messzire.
Válaszatokat előre is köszönöm
valami plussz infót a gyújtásrendszeredróől plz !!!!
anélkül nem megy..
Ja megszakítós S 51N -es motor most hirtelen 6 vagy 12voltots nem tom
sima gyári gyuszi
vagy a mexa nyitásával van a baj (0,6mm kellene legyen a mexahézag.. esetleg befújtad valami kontaktsprével ,vagy beázott vizes/nedves lett) vagy a kondi is lehet szar, de az nem ilyet csinál csá
Üdv srácok! Egy kis help kéne nekem! Rúgásra egyáltalán nem szikrázik a transimo-s babettagyújtásos mz-m. Lehet az elektronika szar? Tolásra indul és megy is csak alsó ford.szám-ban nem ad cikrát
LEhet a gerjesztőtekercs hibás?? Vegyek egy másikat? Vagy esetleg valaki egy transimo rajzot tudna nekem adni? Előre is köszönöm kurtY!
mérd meg a tekercsen a feszt rúgáskor ..
150-200V nak illene lennie... lengőtekercses műszerrel jobb mérni .. (AC fesz) csá
lemértem a tekercs csak egy-két század voltot ad le
érdekes
akkor, hogy mehet a motor?? babetta gyuszi tirisztoros.... szal ott 100 voltoknak kéne lenni...képet nem tudsz esetleg a tekecsől (telós is jó) csak hogy tuti legyen, hogy az az amire én gondolok.. csá
Én is megmértem nekem rúgásra olyan 15-20V AC-t ad le a gerjesztő a multiméterem szerint, ez édes kevés hogy rúgásra indulhasson
Csere kell? Pedig tolásra könnyen indul!
még azért terheletlenül is mérd meg .. ha akkor se akar kiadni 200V ot akkor íves....új tekercs
na jól összekevertelek titieket lol simónél mexabajra tippelek... csá
Üdv. A Babetta régebbi "vékonykerekű" kivitelében tranzisztoros volt a gyújtás az újabbakon van tirisztoros. Ezért nem egyforma a gerjesztőtekercs sem. A tranzisztoros gyakorlatilag a megszakitót utánozza,ezért kellene a tekercset terhelés nélkül mérni.
Hát én terhelés nélkül mértem 15-20V körül és ez rohadt kevés
!! Akkor cserés?? Vagy esetleg áttekreni lehetne?? Vagy arról a tranzisztoros elektronikáról valaki vmi rajzot esetleg? Előre is köszi!
Ha Tranzimós a gyújtás akkor a mért 15-20V fesz akár még jó is lehet. Viszont maga a gyújtótrafó lehet menetzárlatos-javitani nem tudod. Ha van rá lehetőséged akkor rakd rá egy másik motorra a tranzimót próbaképp. Ugyanilyen tünetek esetén hibás a gy-trafó. Hibátlan működés esetén a gerjesztőtekercs a menetzárlatos,ez viszont javitható.
Köszi a választ, de nekem az az igazság hogy nincs transimom mert én csináltam és az hasonló a tirisztorhoz csak annyiban külömbözik hogy negatív félperiódus erősebb és úgy van benne a dióda meg triakkal használom és kondinak 3µF/250V. De mondom tolásra megy, de rúgásra nem és még valami hogy nincs eredeti gyújtótrafóm mert én az elektromos gázgyújtó kis fekete trafóját használom pri: 0,5ohm és sec: 500ohm körül de ilyen kis ferrit magon van
Akkor lehet ez lesz a gáz? Kipróbálom majd rendes gyújtótrafóval is! Azért köszi!
én nem mondtam hogy megy a motor
volt itt egy szaki és azt mondta hogy ....va régi ez a tekercs kopott meg megszakitó hiba úgyhogy döntöttem:csere.Az lenne a kérdésem most ugye 6voltos a rendszerem ha én 12voltots tekercset veszek akkor ugye nem kell lendkerék csere??
|
Bejelentkezés
Hirdetés |




)
ami nem is nevezhető motornak
..
:yes: 



,
LEhet a gerjesztőtekercs hibás?? Vegyek egy másikat? Vagy esetleg valaki egy transimo rajzot tudna nekem adni? Előre is köszönöm kurtY!

Akkor lehet ez lesz a gáz? Kipróbálom majd rendes gyújtótrafóval is! Azért köszi!





