Fórum témák
» Több friss téma |
Fórum » Sziréna
Ja és 8 ohm -os 0.5 W-os hangszóró van rajta és a táp is 9V-os elem.
Tranyókkal lehet baj?
Szia!
Ez csak egy brrr-t tud. Ne várj tőle többet.
De nem az a baj hanem nem folyamatosan!
Egyet zizzen és ennyi ha zárva van a kapcsoló. Küldjön valaki olyat ami állandóan szirénázik ha a gomb nyomva van legyen szíves esetleg ha van NYÁK megköszönném!
Ezt építsd meg:Bővebben: Link
Az egyik tranzisztor PNP, a másik NPN, nehogy azonos típust használj!
Szia köszi a válasz de tölcsérem van code3 11 Ohm 100W és Federal signal dynamax 100W 11 Ohm meg elektris 50W csak egy vezérlőt épitsen nekem valaki
Szerintem sétálj be az Auchanba és vegyél egy frankó bringaszirénát 1200Ft-ért és már kész is a project.
Nekem is ilyen van, nagyon bevált. 3 hangot tud. Ha ugyanezt magad megcsinálod, 500Ft-al jössz ki olcsóbban és még nincs kulturált megjelenése a cuccnak. Utólag meg bármit bele lehet építeni még, vagy szétszedni és csak a panelt felhasználni... Bicikli sziréna, 9V-os
Sziasztok tudna valaki segiteni nekem miért nem szól a szirénám?? Itt van videó mikor még működött lecseréltem a régi kapcsolókat újra ( ugyan olyanok) összeköt és nincs hang csak horn. VIDEO : http://www.youtube.com/watch?v=NXqm84NvPmQ
Gondolom, nem a hüvelykujjadra cserélted, hanem újabb kapcsolókra... Frankye
Tisztelettel szeretném Megkérdezni, hogy az itt lévő szakik közül ki csinálna nekem Watt Úr féle szirénát.
Sziasztok! Akarok egy riasztót készíteni és egy sziréna hanggenerátor kéne hozzá nem akarom túlbonyolítani! EZ milyen hangot ad és megépíthető a két 555 helyett egy 556-al
Akkor ezzel meg lehet csinálni az Air horn hangot is, 660Hz-et kell megszaggatni 80Hz-el
Nocsak, elveszett! Mióta a kicsik megszülettek, nem látlak a fórumon!
Igen, meg lehet csinálni, csak kell egy harmadik 555-ös (vagy az 556-os mellé egy 555-ös).
Valóban megritkult kicsit a dolog, de azért igyekszem!
Időközben szereztem egy eredeti pörgős Nysa szirénát, hogy ne csak off legyen!
Szia! Miért is kell még egy 555
Az 556 két 555 egy tokban közös táp és GND-vel. A két 555 tápja párhuzamosan össze van kötve a rajzon ezért gondoltam,hogy elég egy darab 556-os.
Figyeld, kinek ment a válasz!
Még1Mbr Miki írta, hogy ezzel lehetne Airhorn hangot is imitálni, ha a frekvenciáját elég magasra állítanánk, és ha ezt megszaggatnánk. A kapcsoláshoz alapból kell a 2 db. 555 vs. 1 db 556, és a szaggatáshoz még egy 555-ös.
Vagy nem jót olvastam, vagy piros 555-ösöd van.
De gondolom az Airhorn-ra gondoltál, esetleg a Nisa forgósra...
A régi Nysa-kon (Nisa-kon?) volt ilyen. Egy ventillátor fújta a levegőt egy tárcsára, amin lyukak voltak, és fogott. Eközben adta azt a jellegzetes, búgó hangot, ami a mélyebbről lassan felmásott a magas, visító hangig, és max. fordulaton visított, míg a ventit ki nem kapcsolták.
Láttam olyat is, amelyiket két, külön motor működtetett, így lehetett vele ^^^^^^ ilyen hangot is csinálni. (A venti folyamatosan ment, a lyukacsos tárcsát csak szakaszosan forgatták, és a tehetetlensége miatt lassan futott fel, majd lassan állt le, aztán fel, azátn le, ....)
Lekésted! Zoli már elígérte nekem! :beka3:
Azt írta,ha kell a Tied,még nem írtad ,hogy kell.
Grat hozzá.
Aha, csakhogy közben beszéltünk privátban is...
Azért kösz!
Szerintem is elég egy 556 a horn-hoz, A 80Hz szaggatja a 660 től 1000Hz-et(más tónusa lesz).
Szóval a Nysa sziréna:
Az elején a szita az asszony tésztaszűrőjéből készült :smile:
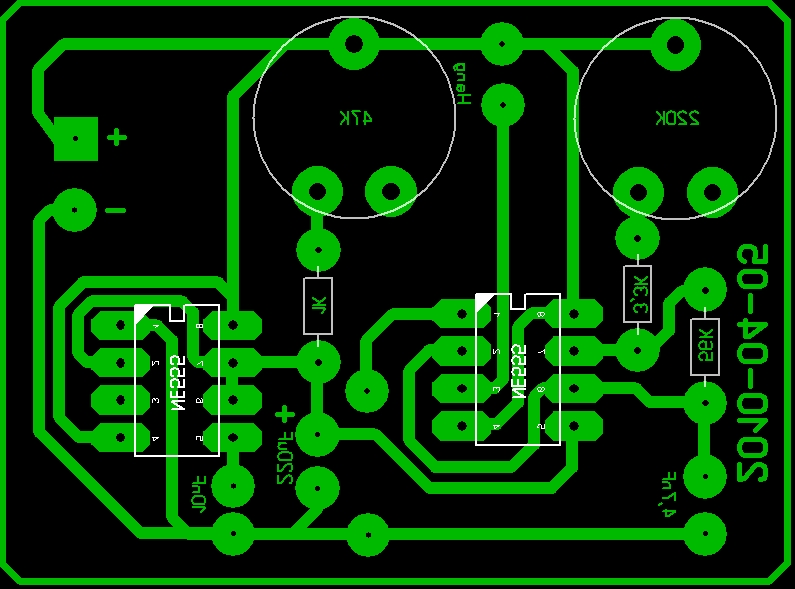
Sziasztok megépitettem eztBővebben: Link működik is csak az a problémám hogy a 47K poti 2 végállásban váljta a sebességét a hangnak a 220K poti pedig alig észrevehetően csinál valamit.A hangszin is véletlen szerűen változik. Olvastam a BSS fórumon hogy a 220Kpotit ki lehet cserélni 500k-ra de ugy is fennál a hiba. A táp 4db 1.5v aksi.
mellékeltem a nyákrajzot is. Ha valaki tudja hogy hogyan lehetne állandó hangszint beállitani és a potikat helyes működésre birni, kérem irja meg.
Egyébként az 555 ic mekkora áramot képes elviselni mert melegszik rendesen .... Az aksi 2700mA/h Jól gondolom ugye hogy ez a probléma forrása, mivel ha egy mezei 9V -os elemet kötök rá akkor nem melegszik viszont jóval halkabb.
555 IC adatlapja
Javasolt tanulmányozni. |
Bejelentkezés
Hirdetés |








