Fórum témák
» Több friss téma |
Mielőtt kérdezel, a következő két dolgot ellenőrizd!
I. A helyes tápfeszültségek megléte.
II. A kimeneten van-e egyenfeszültség.
Élesztés.
Na utánajártam az ST151-nek. Előnye, hogy relative egyszerű a rajz és hogy olcsó. Viszont a BD249/250 végtranyó pár igencsak kiábrándító. Tapasztalataim, véleményem, és más, nálam sokkal jobban hozzáértő véleménye szerint ezeket a végtranyókat messziről el kell kerülni, legalábbis nagyteljesítményű végfokoknál. Ellenben ha valami más végtranyókat pakolunk be, akkor még tökéletes is lehet... De ezzel kapcsolatban kíváncsi lennék a többiek véleményére!
Sziasztok!
A kérésetek kérném egy dologban. Az lenne a kérdésem, hogy a kocsimban van egy neon ami zenére villog audio jel segítségével. Viszont nekem elég lenne, ha kb. 500Hz alatti hangokra villogna, magasakra nem, mert így értelmét veszti, mert sok számban sok a magas, és szinte csak folyamatosan világít Mekkora kondenzátort kell betennem sorba az audio jellel, hogy a magas frekvenciákat (nagyobb mint 300-500Hz), ne engedje át? vagy milyen nagyon egyszerű szinte passzív kapcsolásotok lenne rá? Előre is köszönöm szépen a segítségetek.
Ha sorba kötöd a kondit akkor ponthogy a mélyet szűröd. igy ellenkező hatást érsz el
Esetleg ilyet bekötve szabályozhatnád.
De mégis hova van kötve a neon? Mert ha a hangszóró kimenetre akkor nem ajánlom az előzőleg felrakott kapcsolást (lehet hogy nem birná a nagy jelet). Párhuzamosan kötött kondival meg azon a vonalon amibe a neon van kötve végig sérül a magas. Esetleg egy hangváltó (csak a mély tartományra vonatkozó részét használva) megoldás lehet.
60 voltos VF2-höz mit szólsz?
Bővebben: Link
A csatolt rajzodhoz csak annyit hogy nagyon csúnya hangja lesz és rövidzárvédelem sincs benne, vagyis bármelyik pillanatban elpukkanhat. A helyedben én megtoldanám azt a szekundert.
Egy sima RC tag elég a jel útjába.
A VF2 nem is rossz ötlet, csak nem tudom hogy bírná a hidalást. Egyébként talán még ez lenne a legjobb az összes közül.
Első körben én is a sec tekercs megtoldásán gondolkodtam. Két különböző elektronikai üzletben szoktam vásárolni, és egyikben sem tudtak volna 2-es zománcozott rézhuzalat adni, sőt semmilyet sem. És még olyan helyet sem tudtak, ahol kaphatnék ilyet. Méhtelepen próbálkoztam, ott lett is volna csak ugye össze volt gyúrva, és a zománc már eléggé lekopott róla.
Meg aztán nem olyan nem olyan könnyű 2-es huzallal toroidot tekerni házilag... Szóval inkább így maradt a trafó az eredeti állapotában.
Szia!
Igen rájöttem, hogy elírtam ![]() A jel és a föld közé kell tenni egy 10-100µF-os kondit, és azzal meg van szűrve. Ez elég egyszerű, de remélem nem árt a rendszernek, mert a fejegység végfokjának kimenete megy a neon vezérlőjének a bemenetére, és közé tenném ezt be. Köszönöm az észrevételed. Esetleg valami profibb kapcsolás mint az enyém ? Köszönöm előre is
Szia!
A fejegység végfokjának egyik csatornájának kimenete van rákötve, én nem használom a fejegység végfokját, úgyhogy csak ezt a neont táplálja. Ha párhuzamosan kötök egy 10µF-os kondit, az nem tesz kárt a végfokban (azaz ha a jel és a föld közé kötöm)? Vagy milyen értékű ellenállást tegyek a végfok kimenete, és a kondi közé? Előre is köszönöm a segítséged.
Szia!
Milyen értékekkel gondoltad az RC tagot? Ha a kondi 10µF-os, és az ellenállás mondjuk 100-1000Ohm, az jó? A fejegység végfokja, hajtja meg a neon, és nem akarom, hogy rövidzárat kapjon bármilyen frekvencián. De gondolom az ellenállás pont erre szolgál. Csak a neont hajtja meg a végfok. Előre is köszi.
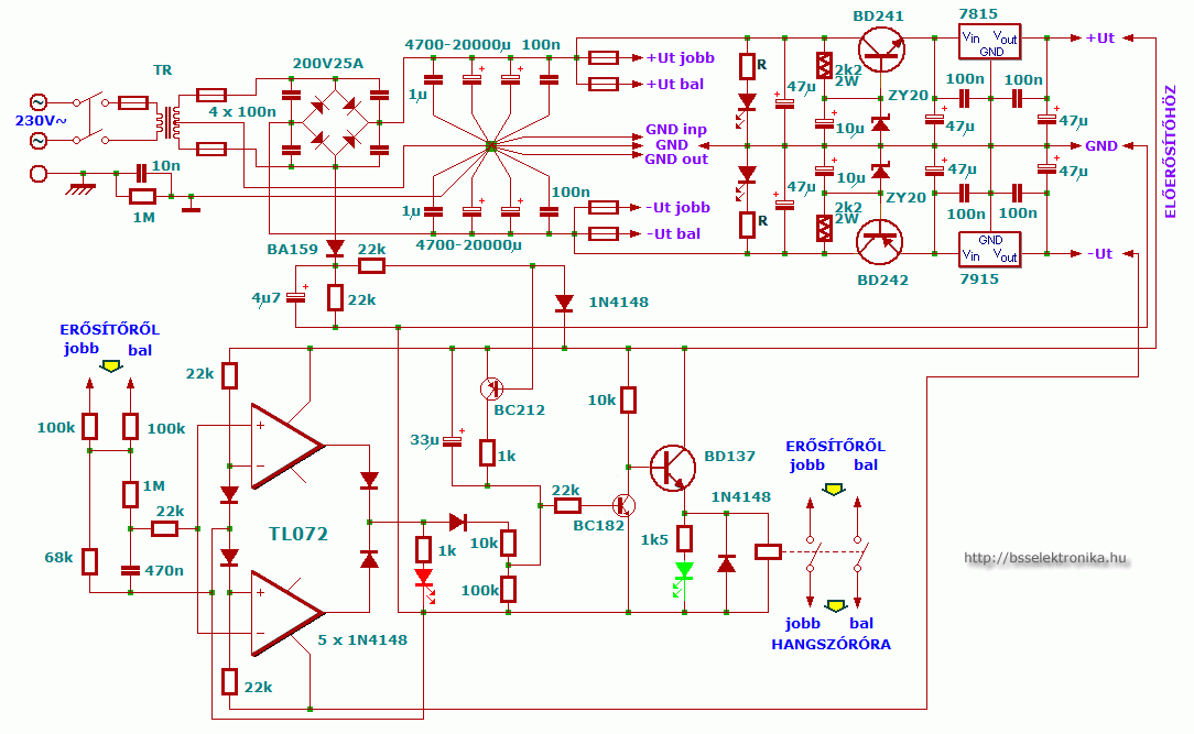
Sziasztok, találtam ezt az erősitő tápegység kapcsolási rajzot szerintetek jó ez igy ahogy van? Miért van a GND rákötve a hálózati földre, mi a szerepe?
Ha jól emlékszem pont itt olvastam hogy a GNDt nem kell rákötni a hálózati földre. Bocs ha túl nagy hülyeséget kérdeztem
Bekarikáznád nekem a rajzon, hol van a GND hozzákötve a hálózati földhöz? Nem látom ezt magamtól.
Elvileg ha átalakítod a bemeneti fokozatot, akkor hidalható, de nem értem, miért ragaszkodsz a hidaláshoz. Ez +-60v-ról 220W RMS-t tud, akkor mondjuk +-50v-ról 180at. Talán nem elég? Nekem a 30v-os változat 27 voltról járatva feles kivezérlésen elviselhetetlen hangerőt produkál egy 25 m2-es szobában. A hangsugárzóim érzékenysége 87db..
Tréfát űzöl velünk! Nem szép dolog!
Az 1M+10n párhuzamosan, számodra "összekötést" jelent?...
Nem, csak megkérdeztem egy dolgot ami nem volt világos csak lehet rosszul tettem fel a kérdést. Akkor ugy teszem fel a kérdést hogy miért van az ellenállás és a kondi a GND és a hálózati föld között(remélem most jól tettem fel a kérdést). Nem szoktam olyan dolgokból tréfát üzni ami érdekel, nem vagyok egy észkombány vannak olyan dolgok amiket nem értek ezt most történetesen nem értem és ezért kérdeztem meg. Nem akarok senkit heccelni.
Bocsi ha cinikus voltam, néha "menstruálok", de néha valóban vannak rém buta kérdések is.
Amit kérdezel, az egy olyan téma, amit sokan magyaráznak, de valójában én még senkitől sem hallottam igazán meggyőző és egyértelmű érvelést. Egyfajta gumicsont, mindenki rág rajta egy kicsit, aztán kiköpi. Elvileg arra a (talán nevezzük) csatolásnak (jobb nem jut eszembe) nincs szükség. Érintésvédelmileg biztosan nem rúg labdába, hangtechnikailag pedig vitatott megoldás. Ameddig egyetlen készülékünk van, addig ezzel nem is kéne foglalkozni, de a valóság mindig más egy kicsit. Sosincs egyetlen készülék, mindig legalább kettő, de még inkább jóval több van. És itt kezdődik a huncutságok egész sora. Nincs olyan amatőr, aki még ne találkozott volna összedugáskor szikrázó RCA csatlakozókkal. Úgy képzeld el a dolgot, hogy mikor egy hangtechnikai eszköz elkészül, abban egészen egyértelműen van egy GND pont (hurrá! ennek örülünk). A másik készülékben szintén van egy ilyen. Csak az a baj, hogy egymáshoz képest (mindenféle "misztikus" okok miatt) ezek szinte biztosan eltérő potenciálon vannak (amíg be nem dugod a csatlakozót). Ez a különbség akár olyan nagy is lehet, hogy megráz. E miatt találták ki ezt a megoldást, hogy a hálózati védővezetőhöz képest, nagyjából közelítsék a GND-k relatív potenciálját (rendkívül megbízható 1M és megfelelő feszültségű, lehetőleg AC400V-os kondi kell hozzá). De ugye mindig van egy "DE". A mai előírások kimondottan nem támogatják a védővezetős megoldásokat (jó okkal), hanem a kettős szigetelésű kialakítások az elterjedtek. Így ha akár csak egyetlen készülék is kettős szigetelésű az összekapcsoltak közül, akkor már borul az egész koncepció. Ha megnézel egy mai berendezést, nagy valószínűséggel találsz rajta egy csavaros GND kivezetést. Ez a csillagpontból jön, és szintén azt a lehetőséget kínálja, hogy a GND-ket lehessen vele azonos potenciálra hozni. Fontos! Ezek az én gondolataim, és vélhetően lesznek más koncepciók is a témában.
Sziasztok! A Toxen által belinkelt kapcsolás szerint készítettem egy egyoldalas NYÁK tervet Sprint Layout 5-el, és szeretném megkérdezni, hogy mi a véleményetek róla, működőképes-e. Mivel erősítőnek sosem terveztem még NYÁK tervet, ezért nem vagyok biztos a dolgomban. A kapcsoláson a 4-es V- láb elég kis csíkszélességgel van bekötve de csak így tudtam megoldani, és ide egy 0.7-0.8-as rézhuzal felforrasztását tervezem keresztmetszet növelés gyanánt. Valamint a Jelbemenet a 10-es lábon (Vin+) nincs bekötve csíkkal, annak bekötését úgy tervezem, hogy a bemenet 1K ellenállásának kimeneti feléhez alulról odaforrasztok egy kis darab árnyékolt vezetéket, és azt a 10-es láb forrpontjához, az árnyékolását meg egy GND csíkra. Gyakorlatilag tehát az 1k és a 22k ellenállás közös pontjától egy árnyékolt vezeték vinné a jelet a nyák alatt az IC 10-es lábára.
Még annyit, hogy a jelbemenet az a 4 felső forrfül közül a két jobb oldali, a mellette levő kettő balra az pedig a hangszóróhoz a kimenet. A tápfeszültség az alsó 3 forrtüske, balra a V+, középen a GND, jobbra a V-. Kérem hogy mondjátok el véleményeteket, és várom a javító ötleteket, már ha kell. Köszönöm!
A számok rövidzárt fognak okozni, vasalásnál biztos elfolyik 0,05mm-t, és a maratás sem mindig tökéletes.
Szia!
A számokat természetesen kiveszem mielőtt nyomtatok csak nektek raktam be hogy tudjátok melyik alkatrész melyik. 1 mm-es hely van minimum mindenhol, ekkorával már dolgoztam, és sikeresen, remélem most is az lesz. Arra gondolok igazából, hogy valami gerjedés, zavar nem lehet-e? Köszi!
Először; Azért ragaszkodom a hidaláshoz, mert +-50V-ból nem lehet hidalás nélkül azt a teljesítményt kihozni, amire szükségem van. Másodszor; Nem szobába kell ez a teljesítmény, hanem terem hangosításra, szóval nem, nem elég a 180W. (A szobámban én is 2x25Wrms teljesítményt használok) Harmadszor: Ha figyelmesen elolvastad volna a VF2 leírását, akkor láthatnád, hogy a 220W max teljesítményként van megadva, nem pedig RMS teljesítményként, ráadásul az sincs az adat mögött, hogy hány ohmra értendő ez a teljesítmény. Tehát újra: minimum 200WRMS/8ohm teljesítményre van szükségem.
A monstert én is néztem... Pont ma beszéltem egy színpadtechnikás ismerősömmel, de ő viszont azt ajánlotta, hogy fetes végfokot ne hidaljak, mert nagy az esélye, hogy hamar tönkremegy. mellesleg pedig azt mondta, hogy nyugodtan próbálkozzak tranyós vagy IC-s vég hidalásával, mert szerinte az STK-s végfokokon kívűl mindet gond nélkül lehet hidalni.
Az autós erősítők szinte mind (D osztályt nem tudom hogy működik) fetes végfokok, és gond nélkül hidalják őket, én is jelenleg egyet. És ha jól emlékszem a monstert lehet hidalni, de amúgy 2x90 V-al 400 Watt körül ad le 8 ohmra, nem tudom 2x50-el mit tudna, van egy komplett leírás róla, este felrakom, de szerintem itt is megtalálni hobbin.
Az értékek az adott jel és impedanciaviszonyoktól is függnek. A párszáz ohm kezdésnek jó, a kondit nagyjából kiszámolod hozzá és módosítod ahogy tetszik. Nem tudom mekkora meghajtásra van szüksége.
Idézet: „Az autós erősítők szinte mind (D osztályt nem tudom hogy működik) fetes végfokok” Igen a gagyik. Nézz bele egy komolyabba, az biztos hogy tranyós. Nekem csak egy Macrom van, de az is tranyós.
Hogy a fetes kevésbé bírná a hidalást azt kétlem, sőt a fetesek többnyire jobban kínozhatók. Azért megy mégis gyakrabban tönkre, mert ezekből általában kihagyják a védelmet, vagy ha tesznek is bele az nem sokat ér.
Egy tény: a hidalással kapott komplett végfok az esetek többségében instabilabb, gerjedékenyebb lesz mint az eredeti. A tápfesz emelése az üdvözítő megoldás. |
Bejelentkezés
Hirdetés |









