Fórum témák
» Több friss téma |
Fórum » PC táp átalakítás
Egy szerencsétlen típust legalább tudsz nézni arról a tápról? Autószervizben sem fogják tudni enélkül, hogy mi a matek.
Az 5V készenléti oszcillátor akkor szeret nem indulni, ha a segédtápjának a pár mikrós-pártíz mikrós kondija kiszárad és nem képes az induláshoz elég töltést tárolni. Ezt kell cserélni, rendszerint érdemes a kapacitást másfél-kétszeres értékre méretezni. A primer oldali többi kicsi elkót sem baj,ha kicseréled és a szekunder oldalon is érdemes körbenézni, márkától függően csere: Japán kondik maradhatnak, a jellemzően kritikus helyre rakott tömeggagyik 47µF-tól cserélhetőek. Ha a táp PDP24-es (ha jól emlékszem), akkor ott további sürgős beavatkoznivaló is lesz, mivel a hűtőbordák rögzítésére is használt ragasztó tartós meleg hatására megbarnul, talán nedvességet is szív és vezetővé válik, alkalmanként átüt, illetve korrozív lesz és tönkreteszi az alkatrészek lábait. Ezt a ragacsot ki kell szedni a környezetből.
Szia
Azt írtad, hogy 47+33ohm ellenállásokkal +5V-ot de nekem úgy 6.30V lett azért növeltem az értéket Lehetséges, hogy ez a baj? De ha növelem az ellenállást, hogy 5.2V-ig leviszem, akkor zizeg a gyűrű táp
Banális kérdés, de ugye úgy csináltad hogy a 47 ohm -ot kötötted a 12 voltra a 47-33 közöst az 5 voltra és a 33 ohm -ot a testre?
Szia
Na lehet, hogy itt rontottam el! Ha jól értelmezem, akkor a +12V és +5V közé 47ohm És +5V és GND közé 33ohm Így érteted? Mert ha igen akkor nagyon nem így csináltam :no:
Azért kell így mert az osztó össz ellenállása 80 ohm ez felel meg a 12 voltnak 12/5=2.4 tehát 80/x=2.4 ebből átrendezve > 80/2.4= 33.3
Szia
Rendben akkor jól értetem Akkor módosítom a kontárkodásom És köszönöm a számítást és a segítséget
Csak most estem be ide, látom, már válaszoltak a kérdéseidre. Tényleg nem bántásból, de azt azért érdemes lenne tudomásul venni, hogy egy PC-s táp elég komoly kis szerkezet. Ha az alapvető működésével nincs tisztában az ember, akkor még életveszélyes is nyúlkálni benne. Én feltételeztem, hogy egy ellenállásosztó kiszámolása nem olyan bonyolult feladat, hogy aki egy ilyen tápegységbe belenyúl, az ne tudná azt elvégezni. Ha nincs meg a szakmai felkészültséged hozzá, akkor én inkább nem javaslom, hogy ilyen átalakításokba kezdj, még a végén baleset vagy komoly anyagi kár lesz belőle.
Sziasztok
az utóbbi időben 3 PC-tápot alakitottam át. Javaslataim: - alapvető elektronikai képzettség, - kapcsolóüzemű táp működési módja, - vezérlő IC adatlap, ill lehetőleg kapcsolási rajz. Az átalakitáshoz, kisérletezéshez LEVÁLASZTÓ transzformátor megléte - még ha kölcsön is - léttfontosságú! Senki se felejtse el, a primer oldalon 350-400V a feszültség, és ez tárolódik legalább 47u de inkább 200u kondin. (akkorát rúg, hogy a....). Leválasztó trafó nélkül nem lehet szkóppal mérni. Ha lehet mindenki a primer oldalt a kisérletezgetés időtartamára, prespán lappal, vastagabb fóliával takarja le. (Áramütés) Multiméter mérőcsúcs a puffer kondit véletlenül rövidre zárta,> 1,5mm elfogyott belőle. Vigyázzatok!
Sziasztok
az utóbbi időben 3 PC-tápot alakitottam át. Javaslataim: - alapvető elektronikai képzettség, - kapcsolóüzemű táp működési módja, - vezérlő IC adatlap, ill lehetőleg kapcsolási rajz. Az átalakitáshoz, kisérletezéshez LEVÁLASZTÓ transzformátor megléte - még ha kölcsön is - léttfontosságú! Senki se felejtse el, a primer oldalon 350-400V a feszültség, és ez tárolódik legalább 47u de inkább 200u kondin. (akkorát rúg, hogy a....). Leválasztó trafó nélkül nem lehet szkóppal mérni. Ha lehet mindenki a primer oldalt a kisérletezgetés időtartamára, prespán lappal, vastagabb fóliával takarja le. (Áramütés) Multiméter mérőcsúcs a puffer kondit véletlenül rövidre zárta,> 1,5mm elfogyott belőle. Vigyázzatok!
Bizony így van, és erről szerintem volt korábban is szó már a topicban!
Én két szembefordított, egyenként 19VA-es, 220/6V-os trafót használok leválasztásra (Lomex túrkálóban 200Ft/db), tudom, hogy nem a legjobb megoldás, de működik. Ráadásul a kis teljesítmény még egyfajta "áramkorlátot" is ad, azaz ha a vizsgálandó tápegység primer oldalán durva terhelés lépne fel, akkor egyszerűen leesik a leválasztóról beérkező feszültség, és nem megy tönkre, nem robban fel semmi. Egy hibátlan tápegység meg ekkora teljesítményt leadó leválasztásról vígan elindul, szépen mérhető rajta mindenütt a működése.
Nem rossz ötlet. Le 6V-ra és utána vissza 230-ra. Sokkal jobb mint a semmi. Habár én is csupaszon csinálom, de nem méregetek feszültség alatt csak a kimeneti feszültségeket, azokat is úgy hogy rá van csipeszelve, kézzel nem érintem.
Nekem is tetszik az ötlet.
A legolcsóbb leválasztós AC áramgenerátor Köszi
Sziasztok!
Köszönöm a hozzászólást,bár tényleg elfelejetettem típust írni.Szóval egy HP PDP-124P típusu tápról lenne szó.Van a tápon belül egy külön modul(névszerint:bootlong +5V AUX Daughter Board),ahonnan jön a lila vezeték az ATX csatira.Én először erre gyanakodtam,de akkor először átnézem a kondikat,hátha tényleg csak ennyi lenne....
Sziasztok
Nekem még mindig nem megy Egyenként terhelem a tápot +12V – GND és utána -12V – GND a feszültség esés elenyésző számomra max.1V De viszont ha egyszerre +12V -12V akkor 12v a feszültség esés És a diódák ellőt is mérhető a feszültség esés IGEN MIDENKI FIGYELJEN AZ ÉLETANI HATÁSOKRA ÁRAM ÜTÉS HALÁLOS IS LEHET!!!!!! Még a tapasztalt mágusok is félre nyúlhatnak aztán jobb esetben, sokáig ver a ketyegő és zsibbadás is, lehet de, bele is lehet halni!!!!! Én fel csavaroztam a primer oldalra egy plekszit ez volt kéznél jobbat nem találtam
Nem úszom meg az IC védelmét kikerüléssel meg oldani
Szerintetek miért nem megy Szilvának ha jól tudom csinált Mercury átalakítást és az óta is, megy
Hello.Haverom vett egy 400W-os erősítőt. Egy 400W-os atx-et át lehet úgy alakítani hogy 65-70v-ot adjon?
Ha a második mondatodat figyelmen kívül hagyjuk akkor igen, de nem egyszerű.
Ha viszont figyelembe vesszük akkor a 400W-os erősítő kb 600W-ot is felvehet valamint a 400W-os táp sem ad le huzamosabb ideig annyit ami rá van írva. Ugye érzed az ellentmondást?
Sziasztok
Nekem is az a bajom hogy 24V terheletlenül, de ha rá kapcsolom a pákát, akkor leesik a feszültség 12V-ra Az IC tehet róla? Ha igen mit kel tennem, hogy ne tegye ezt
Üdv!
Meg kell róla győződni, hogy biztosan a(z eredetileg) 12V -os kimenetről van-e visszacsatolva a feszültség.
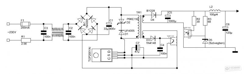
ÜDV mindenkinek.Meg szeretném épiteni az alább belinkelt kapcsitápot (sprofán féle táp) lehet e valamivel helyetesiteni p6ke150 tipusu diodát mert nem találok sehol ilyent mivel erdélyböl vagyok elöre is kösz az esetleges segitséget üdv mindenkinek!
Ő az, igen, ebből kell ksizedni mindenféle fehér trutymadékot a NYÁK-ról, a lábak környékéről és minden melegedő pontról. Valamint a bordán pihenő alkatrészek és az aux panel forraszait felújítani. Borzalmas konstrukciók, rengeteg pukkan el belőle, ezekkel az apróságokkal elejét veheted. Az aux panelen van a nevezett kondi (összesen 2 vagy 3db, revíziótól függően), és ha már homár, a főpanelen, az UC3843 körülieket is cseréld ki.
Ez nemigaz. Korrekt PC-s táp annyit ad le tartósan, ami rá van írva. Az ilyen 6-8 ezres, 4-500W-osnak hazudott vackok meg röviden sem.
Szia.Köszi szépen a tanácsot a már rég megvan minden a diodán kivül ,a táphoz ,de ezzel a diodával nagyon elakadtam ,még csak anyit szeretnék megkérdezni hogy a zenner diodákat milyen polaritással kell betegyem az áramkörbe,talán ugyanugy mintha csak egy p6kE tipusu lenne?
Szia!
A P6KE azért jó, mert gyorsabb, mint egy közönséges zener. Szupresszor karakterisztikájú.
Csak hogy pörögjön a téma, szerinted hol az alultervezés az ilyen tápoknál?
A bónusz kérdés pedig, hogy próbáltad már? (pl. 12V 40A, na jó csak 30... min. 2 óra)
Válasz egyszerű, mindenhol.
![]() Tesztelni meg szoktuk, hogyne, hiszen erről szól a történet, nem a se..emből csinálok szájat... Egészen megdöbbentő, milyen ipari hulladékok jönnek ki nagy márkanevek alatt is, de jellemzően a szürke unalmas modellek a legnormálisabbak nagy terhelésen. Sok éve van kollégának izmos műtehene, az egyik informatikai fórumon ennek pár téma van már áldozva. A 12V 40A-t nem tudom, mire írod fel, ekkorát 400W-os táp nem tud, ez most kb olyan, mintha azt mondanád, hogy itt egy autó, vajon bírja a 180-at? Csak azt nem közlöd, hogy trabant, suzuki, vagy BMV. Érzed remélem a kérdésedben az információhiányt . 2 óra meg nudli. Annyi alatt semmi tartós eredmény nem derül ki...
A 40 A-t a feszültség esés miatt gondoltam, de aztán enyhítettem 30-ra...
Mert hogy olyat már többet láttam 400-as tápban amire rá volt írva hogy 14A az egyik 12 voltos ágon meg 17A a másikon... Bár az is igaz hogy az egyik ilyen tápon 2X0.6 volt a 12-es tekercs a másikon meg 5X0.3 ami azért nem ugyanaz a kategória 30KHz-en... Viszont mindkettőnél 10amperes dióda volt ami nem egy nagy tervezési tartalék
Meg ha már a finomságoknál tartunk, mivel lehetne az áramlökéstűrést növelni ? Mert jelenleg az a helyzet, hogy már két 50W-os halogént sem nagyon tolerálják a tápok pedig az még csak 120W. Jelenleg előmelegítem az izzókat ...(5 volttal)
Ha 14A van ráírva, és 10A-es a dióda, akkor szerintem nem szükséges magyarázni, hogy milyen kategóriát sikerült szerezni. Feszültségesést hol gondoltad? A régi ATX szerinti tápokban az 5V volt 40A-re terhelhető is és itt még nem volt "remote" szál az 5V mellé (ritka kivételtől eltekintve), a 3,3V-nál kezdett ennek komoly jelentősége lenni.
|
Bejelentkezés
Hirdetés |











