Fórum témák
» Több friss téma |
Fórum » Csöves erősítő készítése
Ne feledd betartani a fórum viselkedési szabályait, és a topik megmaradásának feltételeit. [link]
A téma átmenetileg fagyasztva lett, hozzászólni nem tudsz!
A triódába kötött 6E5P vel kicsit érzéketlen lett, 2,2Veff szükséges a teljes kihajtásához. Viszont így végtelenül egyszerű, két-csöves megoldás született...
Az általam épített SE-khez képest több benne a lendület, hatalmas energiával szólaltatja meg a mély hangokat. Sturbinak volt egy jó meghajtás ötlete ennek a csőnek az impulzustűrő változatával. Azt is érdemes megkeresned. A trafók kivitelezésében Fleta mester lehet a segítségedre. Továbbá CHZ mester folyamatos jótanácsai segítették a megvalósítást...
Sziasztok.Szeretnék valamit megérteni.Hogyan tudnám lemérni,vagy kiszámolni,hogy mekkora a segédrács áramom el 84 röl volna szó.A jelenlegi beállitásom,anódfesz 300 volt,segédrács ellenállás 1 k,296 voltot mérek,el katód 180 ohm 8,9 volt a katódkörben ez 49 mA anódáram ami ekkora fesznél még sok.Ezt tudom csökkenteni nagyobb katód ellenállással,de engem jobban érdekelne,hogy ekkora anódfeszhez mekkora segédrács ellenállat kell mivel a segédrács áram is befojásolja az erösitö hangját.Jól jönne egy kis magyarázat mert ezt még nem értem
Köszi ez rendben is volna csak nem tudom kiszámolni mekkora a segédrács áramom és azt sem,hogy mekkorára kellene állitanom.
kimenő trafó {LOMEX }6h13c
Szerintem állítsd be az anódáramot a katódellenállással, hogy 12W anóddisszipáción belül legyél. Pa=Ua*Ia (Anódfesz az anód és a katód között mérendő, anódáram meg az anódkörben. ) Ezek után a segédrácsot elég belőni szerintem 250V-ra. Ebben valaki majd segít mert a cső karakterisztikákból ki lehet számolni csak én nem vágom egészen azt már.
A kapcsolási raját láthatnánk az erősítődnek? Már kértem, de nem raktad fel, vagy esetleg titkos?
Nem vagyok irigy .............Kis idő
No igen erre én is kiváncsi lennék ? Hátha látnánk egy rajzot amit még eddig nem , pont egy 6H13Cpp -ben töröm a fejem .
Ez már eléggé határeset. EL84 max. anódfesz:250V/48ma; G2 max. 5ma., max. anóddissz. bizony 12W. Szerintem az 1kohm jó, de az anódfeszt. jó lenne csökkenteni, így még jobb szűrést is meg lehetne oldani.
Mérés:ellenállatokon fesz.esés, számolás :OHM törvényekkel.
A kérdésedben kicsit benne van a válasz is... Egyből megtudod a segédrácsáramot, ha rámérsz az 1kOhmra, a rajta levő feszültség értéke adja az Ig2-t milliamperben
Mondtam én ez nekem uj , nagyon kiváncsivá tettél .
Csupán csak egy dolgot nem értek , ehhez a kapcsoláshoz elegendő az a lomex-es kimenő trafó , ott azt irják róla 15va! Hát ami azt illeti meg kéne hallgatni , akkor már biztosabb lennék a dologban . :hide:
Hello!
Szeretném kiváltani Ortofon T-5 trafómat az alábbi MC pre-pre kapcsolással. Érdekelne, hogy ismeri e valaki, illetve mit gondoltok róla? (60dB jel zaj viszonyt ígér, lehetséges ez??)
Méréseket végeztem az ECL86 SE-n. 8 ohm terhelésen néztem. 1Khz-en 2,35W a kimenő teljesítmény. 50Hz-en már csak 1W körül amig még nem torz a szkópon a jel. Kis kimenő teljesítményen néztem az átvitelt. -3dB-es pontok 22hz és 53Khz. Meghallgatva nem olyan vészes a helyzet nem tűnik úgy, hogy mélyeknél hamar befulladna.
Te Jani, ezek lényegében nem ugyanazok az eredmények amiket a PCL86 SE-d produkált a kis TV kimenőkkel?
Akkor ezt írtam:
Idézet: „Megtörtént a PCL86 SE (piccolo) bemérése is. Ebben tv kimenők vannak még mindig 1Khz-en 2,25W a kivehető teljesítmény (ahol szkópon még nem látok torzítást) 4 és 8 Ωon egyaránt. 50Hz-en már csak 1W. Innentől lefelé meredeken esik. 1W kimenő teljesítményen nézve az 1Khz-hez képest 50Hz-en -2dB, 20Khz-en -1dB az átvitel. Meghallgatás alapján sokkal jobb eredményre számítottam. De úgyse hanggenerátorral, szkóppal és műterheléssel van járatva nap mint nap .” Majdnem ugyanaz. Azért mélyben többet vártam mert ez mégis csak egyel nagyobb vas.
Érdekes kapcsolás. Szerintem az egyetlen előnye, hogy alacsony tápfeszültséggel üzemel. (Könnyebb hozzá trafót szerezni, ill. nem ráz meg, ha véletlenül roszz helyre nyúlsz.) Amit viszont nem értek, hogy miért kell 22µF-os elkó csatolókondinak.
Azt én se értem. Inkább egy jó minőségű 100n körüli kondit tennék oda.
Nem is lenne semmi mély!(egyébként van ott 100n)A bemenő ellenállás 100 ohm,ezért kell "ilyen nagy"kondenzátor.
Szerintem nézz körül inkább a RIAA fórumon. A Hiraga MC-hez még nyák tervet is találsz CHZ-tól. Huszti Zsolt is nagyra tartotta ezt a kis jószágot (látom az Ő hangdobozát használod). Anno az Ortofon T10-et cseréltem erre. Egy jó csöves MC-hez vagy alacsony zajú cső kell (E810F ill. 6ZS52P) vagy jó kapcsolás (Ilyent keresek én is. CHZ mester a szimmetrikus meghajtás felé terelget...)
Ha jobban megnézed, a 100 ohmos ellenállás a csatolókondenzátor előtt van, így nem befolyásolja a mélyhangátvitelt. A csatolókondik után 100k ill. 330k található, ezért egy pár száz nF-os kondi bőven elég lenne. Mivel a legtöbb végerősítő bemenő impedanciája 10^4..10^6 ohm nagyságrendű, így a kimenetre sem raknék 1µF-nál többet.
Eddig engem nagyon lebeszéltek az aktiv MC fokozatokról, ezért is próbálkoztam trafóval, de nem az igazi, úgyhogy szeretnék kipróbálni valami mást is.
Ha azt mondod, neked jobban bevált a T 10 nél, akkor kipróbálom én is!
Biztosan lehet jó trafót találni, csak nehezen megfizethető. Nekem csak a budget trafókhoz volt szerencsém STM-72, T-5, T10 (ez utóbbi maradt csak meg). Ezeket fölényesen veri ez a kis kapcsolás.
A trafó "csendesebb", de sokkal mosottabb és tompább hangot produkál.
Én úgy gondolom egy másik trafóval tőbbet hoz ki belőle
Sziasztok!
A mai szerzeményeim: 6n1p, 6p14p és egy 6n23p. Plusz egy Orister 1015 -ös erősítő kitűnő állapotban. Mindösszesen 600 Ft-ért.
Szia!
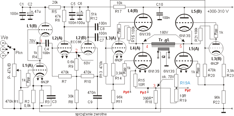
Tényleg érdekes kapcsolás, minden benne van ami csak kapcsolástechnikailag fellelhető: SRPP bemeneti fokozat, majd mindkét fajta fázisfordító... A katodinnnal hajtott végek hídban vannak, végülis így tényleg nem kell szimmetrikusan tekert trafó hozzá... Igazából ez akár egy hídkapcsolt OTL-nek is tekinthető, csak 1k-s terhelésre. (ugyanaz a vége, mint az én még OTL-emnek.) Amúgy kicsit utána számoltam, a teljes ágon megengedhető (max Ik) 130mA-el 310V-ról 2400ohm a teljes ág megengedhető minimum ellenállása. A max disszipációhoz, és katódáramhoz tartozó terhelő ellenállás innentől 1,2k ohm. Ha a kimenőtrafó 1,2k ohm-os lenne, akkor hozhatnál ki belőle /I2xR azaz 0,13x0,13)x1200=~20W/, de így 1kohm-al csak ~17W jöhet ki belőle.Ennél nagyobb teljesítmény, csak párhuzamosított triódákkal ellenütemben érhető el, 250V-ról 40W!
Szia!
Vásároltam én is 6n13s csöveket , de még nem találtam ki, hogy mit építek belőle Az említett kapcsoláshoz légréses trafót kell csinálni/tatni? |
Bejelentkezés
Hirdetés |






0,13x0,13)x1200=~20W/, de így 1kohm-al csak ~17W jöhet ki belőle.




