Fórum témák
» Több friss téma |
Fórum » Futófény
parsic progival már ott tartok hogy 2 fénypont fut
egymás után a második gyengébb fénnyel .
Van nálam egy 3 as futófény, relés kimenettel. 30w al volt csak terhelve, de trafós mert neon reklámot vezérelt. Beégtek a relék, pedig 10A-esek. Szerintetek mekkora kondit tegyek a visszarúgások ellen, párhuzamosan a kapcsolóval?
Nekem 100nano rémlik. Melyik témába tegyem fel a kérdésem?
Én relék helyett inkább egy triac os vagy szilárdtest relés
kapcsoló fokozatot tennék bele !
Hali.Lenne 1 kérdésem láttam a youtube-on 1 futufényt de a kérdésem az hogy meglehetne ezt a kapcsolást több ledből csinálni(50-60led),s ha igen van e valakinek valami ötlete vagy kapcs.rajza hozzá.
Bővebben: Link A hozzászólás író ablakban lévő URL feliratú gomb nem harap, nem ráz, semmi veszélyes nincs benne. Nyugodtan használhatod ám! Frankye
Szia!
Mivel egy RGB futófényt linkeltél (illetve sajnos nem linkelted, csak bemásoltad a címét!) ez egy kicsit bonyolultabb. Javaslom, hogy nézd meg ezt a cikket és ezt a topikot.. Én még nem találkoztam 50-60 LED-es RGB futófénnyel, tehát kész kapcsolást nem tudok ajánlani. Csak mátrixban, multiplex, vagy charlieplex vezérléssel tudom elképzelni, de mindháromnak a kidolgozása "húzós" lesz. Ehhez jól jöhet, ha ismered és megérted a 3D LED kocka működését. Sok sikert!
Az a legegyszerűbb, ha az "alap futófény" kimenetére több LED-et (LED-füzért!) kötsz! Így az alap futófényed mintegy meg sokszorozódik... A többi ötletet meg már láthattad az előttem szóló linkjeiben.
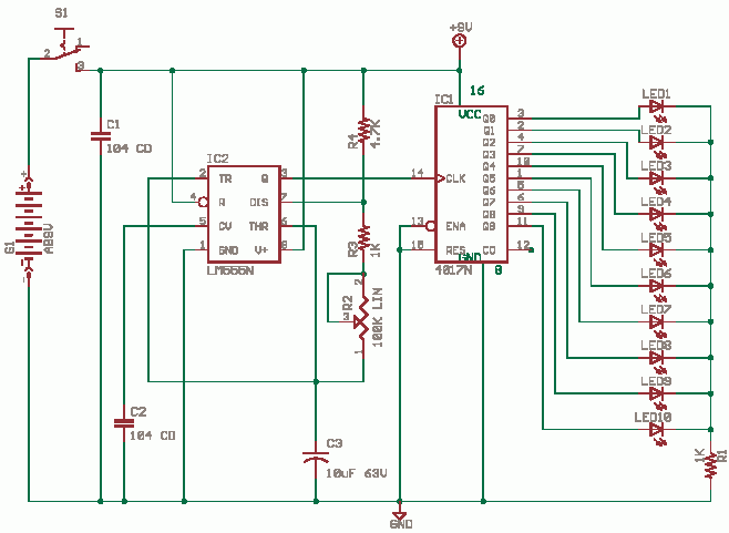
Üdv! Egy olyan futófényre lenne szükségem aminek legalább 10 kimenete van, és a kimenetein 12 voltnak kellene kijönnie. Ezt elvileg egy 4017es icvel és egy 555-ös icvel meg lehet oldani, csak nem tudom hogy hogyan. Ja és ugy lenne a legjobb ha lehetne állítani a léptetés sebességét. Valaki tud ehhez egy kapcsolási rajzot meg egy nyáktervet? Köszi
Szia!
Az 555-ös alap oszcillátorral rengeteg kapcsolás van! S tényleg nem bonyolultak (LP 555-ös kapcsolások.) S legtöbbje állítható... S! A 4017-es 5-bites 10 állapotú Johnson számláló megértése sem mondható bonyolultnak. Sokat segíthet az adatlap átnézése. ( Szándékosan nem átolvasást írtam! ) S! Nem is kell messzire menni! Csak a téma képei között tallózva ( KLIKK IDE! ), lehet ötletet szerezni. ... Mert az órajelet az 555-ös integrált időzítő biztosítja. A jelek léptetéséért az 4017-es IC a felelős. S a kimenetek kapcsolásáért az OC-(nyitott kollektoros kapcsolású)-tranzisztorok a felelősek. Így szinte készen is van az egyszerű, egy irányba futó-fény kapcsolása. A többi már csak a fantázia kérdése....
Egy példa a vezérlési blokk séméra: A bázisra 2.2K! (S a kondenzátor elhagyató a kapcsolásból )
Találtam egy kapcsolási rajzot: ez az Ha én ennek 12 voltot adok tápnak akkor a kimenetén is 12 volt fog kijönni?
Igen! 12V fog az aktív kimeneten megjelenni...
Igy legalább 680ohm-( vagy inkább 820-1K )-os ellenállások kellenek. S Mivel mindég csak egy kimenet aktív igy elég egy ( 1DB ) ellenállás a KÖZÖS KATÓDKIVEZETÉSEK és a GND közé. Bár az a pár ellenállás nem nagy spórolás.
Hali.Lenne egy kérdésem...A mellékelt kapcsolást átlehet e épiteni 5 ledesre?Mert nekem csak egy öt ledes futófény kellene szintén ilyen mint amilyen ez hogy "körbe" fut.Aki tud segitsen.Köszi
Szia! Természetesen! "Csak" a 15. RESET lábat testről át kell kötni a Q5-(1-es láb)-re.
A Q5-Q9-ig a kimenetekre nem kell tenni LED-et.
A Q0 is 1 aktív kimenet!...
Hali.Összeraktam a fenti kapcsolást Multisim 10-ben és kis változtatással működik is de nemépp olyan gyorsan fut a fény amilyen gyorsaság nekem kellene!Mivel lehetne gyorsabbá tenni?Másik ic adja az órajelet?vagy...?Aki tud kérem segitsen. köszi
Ezzel a segédprogrammal is "számoltathatsz"! Bővebben: Link
Sziasztok
szeretnék segítséget kérni megépítettem az első oldalon lévő kapcsolást kisebb átalakítással ki hagytam belőle a foto ellenállást + a körülette lévő alkatrészeket csak az előtét r-t hagytam meg + a 2 470 nanos kondi helyett 1 1 mikrós kondit raktam be plusz 5 V ról üzemeltettném de csak világítanak a ledek és nem tudom hogy miért?
Az 1µF-os kondenzátor polaritására figyeltél!?
A - a GND-n legyen...
Abszolút nem vibrálnak a ledek? (Mekkora fényerővel égnek ? ) Az áramkorlátozó ellenállást növeld meg szerintem legalább 100-220 ohmra (ha nagyon halovány lesz akkor esetleg utólag csökkentheted.) Egyébként meg ,nézd át a kapcsolást mert ebben elvileg csak elkötés esetén világíthat az összes led. Esetleg túl magas órajelet állítottál be és ezért látszik folyamatosnak a fény.
Sziasztok!
Az a helyzet hogy van itthon 28db 4017 IC-m és nem tudom mit kezdjek vele? Pontos elképzelésem nincs, de valami látványosra gondoltam. A válaszokat előre is köszönöm.
Veszel hozzá 270-280 db LED-et, pár 555 IC-t vagy egy PIC-t, pár ellenállást és utána bármit
Helló mindenkinek!
Nemtudom tudna-e segíteni valaki.Egy olyan 4csatornás futófény kapcsolást keresek amiben lehet szabályozni a sebességet, az irányt, és esetleg azt, hogy 2-3 izzó villanjon egyszerre nem csak egy.Nekem van 1 ilyen vezérlőm de eszméletlenül néz ki az áramkör.2 db ic vezérli de levannak csiszolva róla az adatok.Egy diszkós építette még a 80-as években.Nyák csak a 2 ic alatt van minden más a levegőben van és a kábelek tartják összevissza az alkatrészeket. Tudom, hogy van már fent 4-es futófény 4017-es ic-hez, de azon semmit nem lehet variálni. Ha esetleg valaki tudna segíteni annak örülnék. Köszi előre is
Szia. Nem tudom mit értesz azon hogy nem lehet variálni rajta semmit. Ha a sebességre gondolsz akkor egy 555-ös ic meg egy 4017-es kell. Meg pár alkatrész. Kondi, ellenállás, tranzisztor meg egy poti és már kész is van. Ha gondolod segíthetek benne.
Hali.
A variálást én arra értem, hogy például a sebességet, és a villanás irányát minimum lehessen állítani.Ami most van azon azt is lehet állítani hogy mennyi izzó villanjon egyszerre, 1 vagy 2 vagy 3. Természetesen ha tudtok segíteni annak örülnék mert én a tervezéshez egyátalán nem értek.Rajzok alapján megcsinálok általában mindent ami érdekel. Köszi Üdv
Talán az ick tokozása /lábszáma alapján ,esetleg hol kapnak tápot ,melyik van a kimenetre kötve ,hogyan van a kimenet vezérelve ,ki lehetne találni milyen ick.Ha ennyi mindent tud akkor esetleg az urbán féle futófényt érdemes utánépíteni néhány kapcsolóval kibővítve.Igaz hogy ez nyolc csatornás dehát fele elhagyható.Az epromba meg olyan mintázatot égetsz amilyen tetszik.(hátrány epromot kell égetni) Ez is két ic egy 4060 meg egy 27Xx eprom.
Az ic-k 14 lábuak.7805 stab ic-t ha szemből nézzük akkor a jobb oldali 3-as láb bemegy mindegyik ic 14-es lábába.A sebességállító poti az egyik 14-es ic 4-5 ös és a 6-12-13-as láb közé van kötve.Ezen az ic-n még össze van kötve a 9-10-11-es láb.De lehet, hogy csütörtök délelőtt felrakom amit már egyszer megpróbáltam lerajzolni de elvesztettem a fonalat.Kézzel készítettem egy vázlatot de belebonyolódtam és meguntam.Beszkennelem majd de szerintem nemsokmindent tudunk kivenni belőle.
Üdv
Egy 555-ttel és egy 4017-ttel valamint két marék ( PL: 1N4148-as ) jeldiódával szinte bármilyen villogás megvalósítható. Persze egy több áramkörös fokozatkapcsoló is kelleni fog az adott "program" kiválasztására. Vagy logikai kapukkal is kikapuzható a megfelelő állás... De ez már csak részlet kérdése.
Én is építettem egy kis futófényt, annó.
atmega8 a lelke, 16db különálló PWM vezérelt NPN tranyókkal. Negatívot kapcsolgatja a ledeknek, és így nincs terhelve a mikrovezérlő. Akár 100mA-t is tud így hajtani. Sajnos ez a verzió próbapanelre lett felrakva, így kapcsolási rajzom sincs. az a lényeg, hogy 2portot foglal, egy matematikai függvénnyel számolja ki melyiket kell bekapcsolnia, és mekkora kitöltéssel. 1Mhz-n ketyeg belső oszciról. panelről sajna nem tudok képet mutatni, mert már nincs nálam. Calibrát díszít=>>VIDEÓ
|
Bejelentkezés
Hirdetés |










