Fórum témák
» Több friss téma |
Idézet: Nem egészen ez a koncepció... „Ha csöves az eleje, akkor a vége is az legyen. az elején legyen bármi, ha csendes úgy is a vége adná a csöves hangot, ha az a vége..”
A baj az, hogy a full csöves cuccomban ettől nagyobb a gain és teljesen csendben van. Az nem csinál ilyesmit. Elsődlegesen a hibajelenségből szeretném beazonosítani, hogy honnan is jön a dolog, hidd el, végigjátszottam már mindent, próbáltam a sávszélt korlátozni..., semmi nem hatja meg...
A koncepció kb annyi igen, de nem nevezném torzítónak, végülis annyira torzító, mint amennyire egy csöves gitárerősítő egésze
Fejből csináltam, le nem rajzolom még magamnak sem, az biztos, lustább vagyok én annál
Együtt keltem, feküdtem vele én átlátom. Igazság szerint csak leírtam, hogy hogy állok vele, szeretném magam megoldani egyelőre...A segítséget majd későbbre tartogatom -előre is nagyon köszönöm, addigra papírra vetem majd-, kb jövő hét elejére jutok el oda, hogy feladom, addig küzdök vele.Egyébként szerintem nem édeskevés a jelenség, de teljesen mindegy. Ha van egy autóról egy kapcsolási rajzom, de nem tudom mi a hiba, akkor szerintem az az édes kevés...Kapcsolás szinten garantálom nincs benne hiba. Max konstrukciós lehet, a sasszi meg énelőttem van megint csak. Zsolti
Hál Istennek még nem jutottam el oda, hogy bármit is szétverjek, meg ebben is relatíve sok melóm van, hogy valahogy kinézzen
meg mondom, nem szól rosszul, fájna szétverni
Szia Zsolti!
Megnéztem a csatolt dokumentumokat. Én csodálkozom rajta hogy otthon valaki ilyen fejládákat tud csinálni. Gratulálok ! Ügyes! Erősítő építésben nincsen tapasztalatom még. Mondhatni laikus vagyok. Én szeretnék egy saját kis kombót építeni. Úgy hogy minden fázisát én csinálnám, a doboz készítéstől ilyen olyan barkácsmunkákon át a forrasztásokig. Én egy 1 wattosat szeretnék és ahogy nézegettem egy Celestion Sevethyeight 12" hangszóró biztos jó lenne bele a maga 80 wattjával Voltaképpen amolyan Vox ac 4-es szerű dolgot szeretnék, arra gondolok, hogy akár lehetne a wattítás több is mint 1 watt, hiszen ha azt tudom állítgatni, az csak előny. Én leszedtem a netről vox ac 4-es kapcsolási rajzot, de nem sokat értek meg belőle. Itt a link hozzá: http://media.photobucket.com/image/VOX%20AC%204%20circuit%20diagram...a1.jpg És itt egymásik is: http://media.photobucket.com/image/VOX%20AC%204%20tv%20circuit%20di...s2.jpg Valamelyest tisztában vagyok az elektronikai rajzokkal, tudom hogy jelölik az ellenállást, meg a kondenzátort stb.. de amúgy elég sötét az egész működési elve. Ki tudja ha képes lennék rá olyat építenék amin talánnem csak egy hangerő van, hanem egy GAIN POTMÉTER is, hogy könyebben lehessen beállítani atúlvezérlést, ne keljen annyit piszkálni a gitárt. Ami még foglalkoztat az a TÓNUS, hogy talán jobb lenne ha lenne rajta, Low, MID, HIGH... Esetleg valakinek nincs ilyen kapcsolási rajza? Üdv Kv
Szia Karpi!
Örülök a kiegészítésednek a hangszórókhoz, sokat segített a megértésben. Üdv Kr
Celestion seventy-t szerintem verd ki a fejedből, hasonló árban van többféle Eminence. Illetve, ha a cél a kisebb hangerő, kisebb szórót tegyél bele, 8-10colosat.
Látom regisztráltál a másik fórumba, ott kaphatsz profi segítséget!
Hali!
Kivácsi lennék a konkrét ellenérveidre a Celestion seventy 80 -nal szemben, mivel nálam is ez lenne az egyik lehetséges szóró, a majdan megépítésre kerülő csöves (kb. 30-40W)kombómban. Láttam a yutubon több tesztet is róla, nekem bejön a "zizis" hangja. Fontolóra vettem még a Tube 10-est is, utóbbiból kettő lenne. Eminence-ek küzül melyik tipusokat ismered (hallottad, próbáltad)? Nekem olyan kéne ami tisztán és torzítva is jól szól, egyaránt megfelel blues-ra és metálra is.
Háth, kicsit elkeserít az amiket olvasok most külföldi oldalakon az AC4-esről, azon belül is arról, hogy voltaképpen a teljesítmény csökkentő " nem ér semmit " ugyanolyan hangos az erősítő, csak ahangzás kárára...és hogy egyáltalán sok értelme nincsen...
itt a link: http://www.mastertone-amplifiers.co.uk/VOX%20AC4%20TV/VOX%20AC4TV%2...utmods De hát végül is ez egy olyan oldal ahol rá akarják tukmálni az emberre, hogy tegyen az erősítőjébe MASTER VOLUME-ét, stb.... Elhiszem hogy ez mind-mind sokat segítene, de most ebben a helyzetben mint aki el akar kezdeni csöves erősítőt készíteni, csak félelmet kelt bennem hogy olyasmit szeretnék aminek nincs sok " Értelme " ( Pover level switch ).... Háth nagyon erősen érvelnek amellett hogy otthoni használatra csakis az ő megoldásik a megfelelő... Lehet hogy valami más kapcsolási rajz után kéne néznem, de voltaképpenmelyik márkáét kellene megkeresnem???? Hiszen a kis 1 wattos és 5 wattos Black Heart-ot is erősen javasolják módosításra.... Háth nem tom... Mit csináljak? Végül is kezdetnek nem lenne rosz egy AC4-es mintájára épült erősítő.
Hali!
Egy kombó hangja, kb 80%-ban a hangszórón múlik. Érdemes ezért annak a kiválasztására fordítani a legtöbb figyelmet no és a pénzt is. Erősítőnek szerintem csinálj valami TDA 2030-as véget egy Marshall -féle ícés előfokkal (pl: MG 15).
Konkrét ellenérv nincs, annyi van, hogy van egy ilyen szóróm, és bár nem rossz, de annyi pénzért sokkal jobbat lehet kapni. Pl. Viktorsound, amiből csináltam egy 412-es ládát, érzékenységre nem a legnagyobb, 97-98dB körül lehet. Most azt hiszem, 10-ért van darabja, de van neki neodymium mágneses szórója is, azt is érdemes lehet kipróbálni.
Metál az neked a hajas szűknacis metál, vagy a zs-re hangolt hörgős metál? Eminence-ből a legend, vagy a Texas heat király, 15 ill. 20e a 12 colos, egy hangot nem tudom, hogy lehetne leírni, vastag, dögös.
Vehetsz egy ilyet és módosíthatod kedvedre, belerakhatsz még egy előfokcsövet, ugyanaz mint az epiphone valve jr.
Vagy vehetsz vaterán valami EL84-es végfokkal rendelkező csöves rádiót, abból ki tudod termelni a trafókat, végfokcsövet. Az újabb videotonok jók. De ha csöves tévéből van bontott kimenőd az is jó, de lomexben is lehet venni trafókat. Hajlítasz egy sasszit, rádobsz 4 potit, és próbálkozhatsz többféle kapcsolással. Előkeresem neked a cornford-ot, az eléggé ütős.
Szia!
A BH5 teljesen jó kezdésnek ,szerintem csináld azt, szegecses panelen, vagy turret boardoson aztán azt oda módosíthatod, ahová szeretnéd majd később. Addig azért, míg nem tiszta a működési elv én nem állnék neki. Komolyan. Ha valami hiba lesz, hogy akarod megtaláni az okát, ah nem tudod , hogy működik, vagy hogy akarod módosítani? Szerintem először elméleti szinten mélyedj bele, nem eltántorításképpen mondom, de azért életveszélyes feszültségek is vannak itt, pláne DC ben... Szerintem elbonyolítani sem érdemes, gain, tónus, hangerő a max, amit érdemes egy ekkora cuccra tenni, talán a BH-n is csak ennyi van.. Zsolti
Viktorsoundokról én is jókat hallottam, szerintem az az érzékenység sem olyan vészesen kevés, nyílván nem egy celestion, de úgyis 50W os erősítő fejekkel szaladgál egy átlagos júzer, maximum jobban odalök neki hangerőt
![]() Celestion Rocket-et hallottam Attilánál, igazából a celestion olcsó kategóriás cuccaira szerintem jellemző ez, nem az igazi, de azért meg tud szólalni, biztosan egy kimondott cuccba (azt pl az AVT-be) tervezték, az úgy együtt ad egy hangzást. Nem tudom, végső soron minden ízlés kérdése, arról meg ugye nem lehet vitatkozni!
Hello!
Sikerült úrrá lenni a "gerjedésemen", gondoltam megosztom veled. Elég érdekes volt ez a "zaj", nagyon sok komponens, egymásra modulálódva, periódusonként egy nagyon hegyes tüskével. A nagyfesz graetz -ére kellett kondikat tenni diódánként. Először 47nF polipropilén, aztán 100nF induktivitásmentest próbáltunk oda. Mondjon aki, amit akar, de én hallottam különbséget a hangzásban. A problémát persze midnegyik megoldotta. Elég érzékeny volt a láda, 4db celestion v30-as volt benne. Nem vagyok high end ember, régen ezeknek a dolgoknak úgymond semmi jelentőséget nem tulajdonítottam, de most a saját fülemnek hiszek. Még egy helyre kellett kondi, az is induktivitás mentes, a táp olyan, hogy puffer -> 10k/66µF -> 4,7k/33uF, no a 4,7k elé kellett egy 1,5uFes. Erre nem igazán találtunk magyarázatot, csak úgy kísérletezgettünk, de jelalakra és hangra is jobb lett. Hát igen, egy szkóppal azért egyszerűbb a hibakeresés ![]() Zsolti
Nem tudom, manapság mennyiért lehet beszerezni itthon celestion szórókat, csak a reflexsound-ot ismerem, ott 17ezer egy rocket50, és 20e a seventy80.
Egy eminence legend meg 15e, a texas heat 20e elimexnél, és azért nem egy kategória. Rocket-el is szerelnek gyári ládát, valamilyen belépő kategóriás Fender, ha jól emlékszem, viszont eminence-ekkel mennek pl. a Krank (metál!) ládák, tehát érdemes meggondolni. Persze 5000-et megér egy seventy80, ha sikerül kifogni valahol. Viktornál meg 10500 a sima, 14e a neodym mágneses szóró, ilyet Celestion-ből 30-40-ért kapsz.. Fent vannak a honlapon is.
Noigen, de arra céloztam, hogy a rocket meg a seventy kb egy kategória. Vannak a 20 körüli szórók meg a 30-32. Én most V30asokat vettem, a rocket50 nem volt neki ellenfél, sem hangerőben sem hangzásban. Mindkét láda 4X12 volt, igaz az R50 es kisebb dobozban volt, de hangerőben egyszerűen elvérzett és nekem kicsit klaffogósnak tűnt. Karakterben hasonlított, inkább közép és magas orientált volt. De még a T75 is lenyomta, szóval nem lehet egy kategóriának nevezni.
Az eminence más téma szerintem, azok tényleg nagyon jó ár/érték cuccok. Ezt a viktorsoundot egyszer lehet megpróbálom, ha rám szakad a nemzeti bank, vagy nyerek a lottón, mert a V30 4X12 most kicsit lenullázott
Legközelebb leviszem Földvárra a Viktorsoundos 412-met, meghallgathatod. De ha szvfár felé jársz, akkor bármikor.
Hali. Találtam egy kicsinek mondott erősítőt.Lehet hogy itt linkelték be.Megépítettem.EL84 helyett E236L tipusú csövet tettem a végére, minden átalakítás nélkül.Akkorát szól, az 50 wattos hangszóró menbránja majd kiugrik a helyéröl.Be teszem a rajzot meglegyen itt is hátha valaki meg akarja építeni.
Hali.Teszek fel képeket is.
Sziasztok!
Mit gondoltok a Soundking erősítőkről? Tudom nem kifejezetten ide tartozik de más fórumot nem igazán találtam.
Üdv Mindenkinek!
Az lenne a kérdésem, hogy szeretnék venni egy elektromos gitárt, és kombónak szeretném használni az egyik épített erősítőmet, ami lm3886-tal lett megépítve. Ráköthetem-e előfok nélkül, vagy kellene hozzá valamilyen előerősítőt, vagy bármi más? A válaszokat előre is köszönöm!
Nagyon sok függ a megvásárolandó gitártól: Hangszedők száma típusa, kimenő jelszintje, valamint az, hogy használsz-e torzítót, vagy más hangszínesítő eszközt.
Vonalszintű kimenőjelet nem adnak a gitárok, hacsak nincs esetleg beépített keverő, aktív szűrő, vagy torzító. A teljesítményerősítők nem az alsó tartományra vannak kihegyezve, egy kiszajú előerősítő mindenképpen megkönnyíti a használatot.
Igen kell hozzá előfok! Az a lelke egy gitárerősítőnek, na és persze a hangszóró. Ez a két dolog határozza meg a hangot kb 80%-ban és a végfokon múlik a legkevesebb, az csak egy "igás ló"
Érdemes egy egyszerű, ícés gyári cuccot lekoppintani, pl: egy kis Marshall-t, de ha nem vagy biztos a dolgodban, akkor inkább vegyél valami kis használt motyót, pl egy ilyesmit.
Üdv!
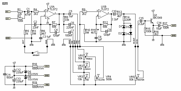
Találtam egy kapcsolást, bár nem Marshall, de sztem jó lessz. Vélemény?
A rendhagyó megoldásai miatt, szerintem nem a legjobb ez a ESP-s kapcsolás. Nézd meg ezt.
Az elektrotanyáról le tudsz tölteni hasonlókat.
Köszönöm a segítséget!
Sajna egy kicsit nehezen vehetőek ki az alkatrészek adatai, de azért nem vészes.
Szia! Töltsd le a PDF-be ott jól látszanak az értékek, bal fent Get Manual pirossal .
Öszintén szólva én elég sok esp-s megoldást építettem már és bátran merem ajánlani őket. Eddig egyetlen esetben sem csalódtam bennük.Ellenkezőleg minden a leírások szerint működik,
amit innét készítettem. Stage& recording mixer(saját igényeimre szabva) Szimmetrikus vonalmeghajtó ,fogadó mikrofonteszter,miniatűr audió oszcillátor, hűtésvezérlés végfokhoz, kivezérlésmérő(műszerpontosságú) 3utas linwitz-riley crossover, subwoofer eq, FM-transmitter. Szerintem egy próbát megér ez az előerősítő. Szerintem tetszetősek a rendhagyó megoldások.Nem beleszólás ürügyén csaupán mert nálam minden jól működik amit innét építettem.
Én is csináltam már sok ESP-s kapcsolást, nem is azért nem ajánlom a gitárelőfokot, mert nem működik. Lehet csinálni hasonlóan egyszerű, de jobb hangú előfokot ugyanennyi ráfordításból, de persze ez is életképes. Érdemes a tone stack-jét leszimulálni és összehasonlítani egy tipikusabb gitárerősítővel. A progi innét tölthető le.. Ajjánlom mindenkinek, aki gitár előfokkal kisérletezik. :yes:
|
Bejelentkezés
Hirdetés |




Együtt keltem, feküdtem vele én átlátom. Igazság szerint csak leírtam, hogy hogy állok vele, szeretném magam megoldani egyelőre...A segítséget majd későbbre tartogatom -előre is nagyon köszönöm, addigra papírra vetem majd-, kb jövő hét elejére jutok el oda, hogy feladom, addig küzdök vele.








