Fórum témák
» Több friss téma |
Fórum » Futófény
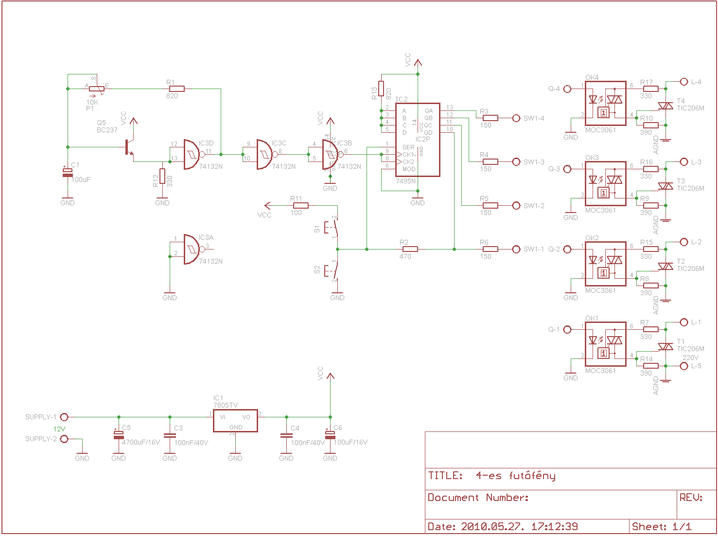
A 74132-nek van még egy szabad kapuja. Azt fel lehetne használni a CLK ( órajel ) visszajelzésére. Így talán könnyebb a beírás - törlést szinkronizálni.
S én 5V-ra kötném a tranzisztorok kollektorát, mert mégiscsak egy TTL áramkörről van szó. De tényleg működik magasabb kollektor feszültséggel is a kapcsolás. ![]() A hálózat leválasztása is meg lesz oldva a következő X+1 verzióban? :kerdes:
Hello!
Minden jó. Esetleg a CLK2-őt kösd hozzá a CLK1-hez, ha már nem használjuk és úgy is mellette van. Janinak igaza van, de ha nem akarod, a szépség kedvéért a nem használt kapu bemenetét, kösd le a GND-re, vagy bármely kapu kimenetére, ha az közelebb van. Az IC2 2-3-4-5 bemenetét is össze lehet fogni, és egy ellenálláson keresztül (470ohm..1kohm) lekötni a GND-re, vagy a Vcc-re. A többit, majd az X+1 verziónál megvalósítjuk. Ha tényleg nem lesz hálózatról történő elválasztás, akkor nagyon gondosan kell kivitelezni. Poti műanyag tengelyű, nyomógombok megbízhatóak.. Főleg, hogy a gyerekeket is említetted. Mert itt nem lehet számítani a trafó életvédelmi szerepére.. üdv! proli007
Halihó
Javítottam a rajzot.Remélem jó lábakat kötögettem össze. Üdvözlet
Mellékelem a MOC3061-es hálózati leválasztás. Így megfelelőt transzformátor esetén csak a pirossal körbehatárolt részeken lesz hálózati feszültség. A példában csak egy kimenetet rajzoltam át. De ez alapján el tudod már készíteni a következő rajzot - nyáktervet. Természetesen a lámpák biztosítóiról se feledkezz el. Bár azokat nem feltétlen kell a nyákba "ültetni".
A MOC3061 elé 380 - 250 ohm -os ellenállást tegyél.
Az 10 - 15mA-ra korlátozza a MOC3061-es LED-jének az áramát. ( Lehet a 25mA kicsit sok lesz a MOC3061-nek... :nemtudom: )
Hello!
Éppen jó neki a 150ohm. Mert a TTL kimeneten, legfeljebb 3,2V lesz, ebből lejön az Opto dióda 1,3V-ja. Így 150ohm-al kb. 13mA lesz az áram. (Egyébként 60mA a MOC maximális árama) üdv! proli007
Úgylátom, hogy a tranzisztor helyett a MOC3061?
A biztosítékot gondolom a triak és a fogyasztó(L) közé kellene iktatni és mekkora értékü legyen ?
Igen. Végül is helyette...
S igen! Célszerű a biztosítékot fogyasztó és a triak közé beépíteni és a triakokat közös fázisra kötni. A biztosítóbetétek értékét vagy a triac árama, vagy ha a fogyasztó lényegesen kisebb teljesítményű mint a tirak, akkor a várható MAX fogyasztó teljesítményhez kell méretezni.
Egy újabb átalakított verzió.
Akkor a bíztosítékokat majd kábelezem a doboz hátuljához az "L" csatikból.
Alakul az elvi rajz.
S a biztosíték úgy jó lesz. Csere esetén nem kell szétszedni a készüléket. A transzformátor prímer betétjeiről se feledkezz el...
Próbáltam kreálni egy nyákot a rajzhoz.
Alakul az áramkör is. Tényleg szép munka!
Bár én inkább tennék áthidalásokat, mint sem a MOC3061-es lábai között vigyem a vezetékeket. Minél messzebb van a nagyfeszültség a törpe feszültségtől elvezetve annál jobb! S ennek a MINIMÁLIS távolsága a MOC- ( vagy optocsatoló ) két oldala közötti távolság. De majd a kollégák is elmondják a véleményüket...
Próbáltam áthidalást tenni de a program nem engedi a vonalak (kötések) törlését a nyáktervezés közben.Kinlódtam vele és azért nincs átkötés.Pedig néhol a triakoknál is jobban mutatna.
Hello!
- Tégy úgy ahogyan én szoktam.. Kétoldalasra tervezed a panelt, de az alkatrész oldalon, nem a rézfólia lesz, hanem a vezetékek. - Az IC tápvezetékezése nem jó. A GND nem mehet lában között, mert ott áramok folynak, és a lábak között, csak vékony vonalak (jelvezetékek) lehetnek. - A stabit célszerű lenne áttenni a nyák "tetejére", mert a szűrőkondijai is (C3-C4) ott vannak. Akkor a MOC lábait sem kell körbekergetni az ellenállások és a csatlakozó körül. Áramhurok szempontjából is jobb helyen lenne ott, mert alapvetően a MOC katódok és az IC tápok felől fog érkezni az áram a GND hálózaton. - A C1-et meg ide lehet hozni a tranyó mellé. Nem kell, hogy a bázisvezeték kóvályogjon a panelen, mert a kondinak csak egy GND kell. (de a tranyót is át lehet vinni a 74132 mellé. (Úgy tűnik, kicsit minden máshol van, mit ahova tartozik.) - Amúgy a táp bemenetén, nem kell 4700uF. Főleg, ha 12V-ról fog működni az 5V-os stabi. Az össz áramfelvétel nem fogja meghaladni a 100mA-t. Így 470µF is bőven elég. Viszont a stabit kicsit hűteni kell. - Egyébként a 132-ben három kapu is dísznek van csak. Mert még egy kapu (amivel az oszci fel van építve) is megfelel. Nem kötelező hármat sorba kötni. Apropó! Miről fogod táplálni? Valami dugasztápról? Mert a táp és trafó, nagyon mellőzve van.. De hogy bosszantsalak, az irányváltást is meg lehet oldani egy IC-vel. A legcélszerűbb lenne egy 74298, de nem igazán kapni. De a 74244 is meg felelne a célnak. Igaz annak a béna bekötése miatt, lehet a lábak között húzogatni a drótokat. De háromállapotú kimeneteket, össze lehet kötni, így simán lehet multiplexernek használni. Ráadásul, két 4-es blokkra van pont osztva. Ez az IC, viszont szinte minden számgépben volt, úgy hogy könnyű hozzáférni. Ennek használatával, elég egy mezei kapcsoló is az irányváltáshoz (Hogy váltva működjön a két négyes blokk, az "EN" jelet a 132-es egyik kapujával invertálni kell... üdv! proli007
[off]Apránként csak fejlődik az áramkör.
Halihó
Megfogadtam amit írtál és neki is estem.De egyszerűen szerintem lehetetlen úgy megtervezni, hogy pl.moc lábaiközt ne menjenek át kötések.Mérgemben abba is hagytam mert csak felhúztam magam. -Gondoltam variálok még rajta úgy, hogy külön nyákra tervezem a 4 triakot, a 8 ellenálást, a 4 moc3061-et.Így elvileg a nagyfesz rész külön nyákra kerülne.Ezen lenne a Q csatlakozó ami a kapcsolóba menne vezetékeken.Csak egy testet kellene akkor átkötni a másik vezérlő elektronikáról. Ez így nemvolna egyszerübb? Csak egy trfót gondoltam a tápellátásnak amit a 12V-os bemenetre vezetékkel csatlakoztatok. Üdv Laci
Segítségképpen itt van egy négycsatornás MOC3061-es TRIAK-panel nyákterve. A 01-es változat teljesen különálló egységeket tartalmaz, s a 01-1-es rajzon szaggatott vonallal berajzoltam, hogy hol kell "összefűzni" az áramköröket egy egységgé. Remélem sikerült ötletet adni a nyomvonalra és az elhelyezésre.
( Ha a dogoz oldalára lesz téve a biztosító, akkor a nyákon csak áthidalást kell beültetni az "F"-ek helyére. )
Köszi az ötletet sokat segítettél vele.Már kezdtem feladni, hogy normális elrendezésre találjak.Szerintem ez lesz a nyerő.
Köszi szépen
Hello!
Rugalmasan kell gondolkodni.. Ha a 150ohm-os ellenállásokat, nem az IC kimenetére, hanem a MOC bemenetére tetted volna, kapásból megoldott lenne a GND folytonossága. Mert ugye, teljesen mindegy, hogy hol van, hiszen csak sorba van a kapcsoló és az ellenállás. Az ellenállás, akár a MOC katódja, és GND között is lehet. (Csak annyi a difi, hogy ha a kapcsolónál esetleg zárlatot csinálsz, megérzi sz IC, így meg nem..) üdv! proli007
Ha 74HC244-el lenne megoldva az irányváltás akkor a "mellényúlás sem fájna nagyon". :yes:
Azt a 3 átkötést az ic alatt is meg lehet "ejteni" akkor nem kell áthúzni a lábak közt vezetősávot .
S nem is annyira vészes a nyomvonal ha az IC lábai között is le tudunk vinni vezetékeket...
Ez igaz! De inkább csak példának szántam a tervet. Persze megnézem úgy is...
![]() [off] ( Lehet kicsit sűrű lesz az IC alján az átkötés, de valóban jobban néz ki ott. :yes: )
Hello!
Most már csak az invertert (szabad kaput) kell a két G láb közé bekötni, és a kapu bemenetére felhúzó ellenállást és a "lehúzó" kapcsolót. üdv! proli007
Hello!
A GND hálózat, még mindig elég zaccos. A 12V puffer és szűrő kondi átkerült az 5V-ra! üdv! proli007
Ha a 74HC244-es bekerülne a kapcsolásba az tényleg sokat egyszerűsítene azon a sok-sok kimeneten... S az áramkorlátozó ellenállások is elfoglalnák méltó helyüket a MOC3061 mellet!
Így a GND és +UT vezető szélességét is meg lehetne növelni, s nem kellene kerülgetni a kapcsolóhoz menő csatlakozópontokat.
Halihó
Úgylátszik mégis elvérzek ezen a kapcsoláson. Javítottam a kondikat és beraktam kettő forrpontot a stab ic hütőbordájának.Nemszeretnék újabb alkatrészt berakni mert örülnék ha már ezzel a kapcsolással is végeznék. Üdvözlet
Ok! S a +12V-os huzalt is vastagítsd meg kicsit.
![]() Ne add fel! Nagyon jó kapcsolást ( nyáktervet ) készítettél! Meg látszik rajta, hogy sokat foglalkoztál vele! Ha még egy aláírással ( vagy monogrammal ) és a dátummal is ellátod... |
Bejelentkezés
Hirdetés |



















