Fórum témák
» Több friss téma |
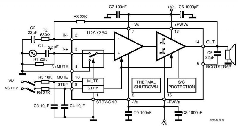
Természetesen érdemes. Remek kis erősítő építhető ezzel az IC-vel. Ha esetleg kell teszek fel neked egy nyáktervet is. Sprint Layout 5.0-val készült. A többiekhez lenne egy kérdésem. Amit csatoltam kapcs rajzot, ott a C5 mit csinál pontosan?
helló.felteheted a nyáktervet...köszönöm....
üdv.:laci
Ott van , csak a sprint layout-al kell megnyitni. .lay
Szigetelést keresek TDA7294-es IC-hez. Tud valaki forrást ajánlani? Lehetőleg csillámot, mert a vágható szilikonlaptól ódzkodok, nem bízom a hővezetésben. Ennél megadnak egy 1W/mK mértéket. Mit jelent ez az adat, és ugyanez mekkora a csillámnál?
Szia én azt tudom ajánlani ha van felesleges számító tápod amit feláldoznál hogy a fesz. stab tranyók alól szedd ki a szigetelőt énis azzal csináltam , kimértem ellenállásméréssel , szakadásvizsgálóval egyik sem jelzett vezetést az IC és borda közt tehát erre jó
az 1W/mk = 1watt/méterkelvin (a hővezetési tényező mértékegysége )
A 7294-et inkább egy 6mm vastag 20x40mm-es aluminium lapra csavarozd fel pasztával, de szigetelés nélkül és az alulapot szilikon lappal, szigetelő alátáttel és pasztával, szigetelve szereld fel a hűtőbordára. Sokkal hatékonyabb lesz így a hűtés, mintha közvetlenül a tokra tennéd a szigetelő lapot.
Biztosan többféle tápegység is létezik. Amiket most megnéztem, azokban egészen normális szigetelők vannak. Tehát ebből csak akkor akkor tudnék építkezni, ha mondjuk kettőt egymás mellé illesztenék. Erre gondoltál?
De ha már nem található célirányosan ehhez alkalmas csillám, akkor esetleg szóba jöhetne egy TO3-as tokhoz való, amit kivágnék méretre. Az 1W/mK-es érték az jónak számít? Nem tudni mekkora lehet a csillám mérőszáma, a viszonyításhoz?
Látom az ötleted nyereségét, csak a szilikon szigetelő laptól van rossz érzésem. Ha tudnánk a csillámra is mekkora az a bizonyos hővezetési tényező, és az eredmény hasonló, akkor az megnyugtatna.
Ha ennek lehet hinni, akkor 0,71. http://webcache.googleusercontent.com/search?q=cache:55kBWaomtE4J:w...&gl=hu
A mica a csillám tudtommal. Ez azt jelenti nekem, hogy a szilikon jobb hővezető, és rosszabb hőszigetelő mint a csillám. Alunak pl 250 ugyanez az értéke.
Jobb a szilikon, de drágább is. Ha tartósan csúcson akarod terhelni, akkor csináld úgy, ahogy az előbb leírtam, akkor biztosan nem fog a hővédelem miatt tortyogni az ícé. Nekem is úgy van megcsinálva mindegyik 7294-es végfokomban.
Meggyőzőek az adatok.
A vastagság itt nem számít? Arra gondolok, ha a csillám vékonyabb, akkor akár még jobb is lehet erre a célra? A szilikont kb. 0,25mm-nek mérem (szímítógép tápból kiszedve), a csillámot pedig csak 0,1mm-nek.
Igen..ezen én is elgondolkodtam a hozzászólás írása közben, mert nekem is van TO220-asból, vastag és vékony is.
De a logikám szerint az együtthatója ugyanannyi akkor is, viszont maximum a vastag jobban hőszigetelő. Bár mintha egy kicsit sántítana ez mondta... Én szilikon párti vagyok azóta mióta kipróbáltam. Nincs vele annyi macera, és nem sokkal sokkal drágább, és méréseim alapján nagyon jó a hőátadása. Alig volt pár fok eltérés a borda és a tranyó tokja között általában.
helló.van itt egy rajz a tda val kapcsolatban,és arra lennék kiváncsi hogy amit ezen irnak alkatrészt az tuti-e.ha vkinek van vmi észrevétele,vagy javaslata az kérem irja le....mert megszeretném épiteni.köszi..
üdv.:laci
Figyelj tudok egy ennél egyszerűbb kapcsolást ha érdekel írj vissza. Ennek a kapcsinak még stabil 5V egyenfeszt kell biztosítanod az előerősítő részének szóval körülményes..amit én tudok az 1000% hogy működik és semmi extra cucc nem kell neki , én is megépítettem és a Somogyis 100W hangszóróimat membránszakadásig tolja (+-42V-al sztereóban )
Ezt is nézd meg. Ez is működik.
Alul van egy letölt gomb, ott találod a hiányzó részleteket.
pontosan ugyanezt építettem meg és erre gondoltam ha teheted építsd meg nagyon jól jársz vele , nekem sztereóban olyan 3000ft ból kijött
helló!elküldöd nekem azt a kapcsolást?
köszi
Jó ez az oldal!!!van egy csomó infó róla..itt még meg is rendelhetem...de inkább dikicselek vele,megakarom épiteni..............köszi
sy.még lenne egy kérdésem! Milyen tápot szerványoljak hozzá?-,+40v kell neki?Olyan trafót mennyiért tudok szerványolni?
Vannak ám szakszavaid... sy, dikicsel...ezek mit jelentenek? Gondolom a szerványolás az a szerzés. Erős logikával következtettem ki.
Szeva!
Nos ez a trafós dolog teljesítményfüggő és beépítésfüggő is. Köpenyes trafót is vehetsz, de toroidot is. A toroid kevesebb helyet foglal. Logikus a nagyobb teljesítményű trafó drágább. Én most vettem egy toroidot, én is épp egy 7294-et bütykölök. 250W-os postával együtt kijöttem 9000-ből...
Szia , természetesen . És ha nyomtatással csinálod akkor figyelj hogy tükrözd a képet mielőtt kinyomod
A trafó az húzos dolog én 3000ft -ért még olcsón jutottam hozzá egy 250W 2x23V os darabhoz , majd feltekertem fojtótrafó vezetékével 30Vra =>+-40 re jött ki és azon már brutálisan szólnak a kicsikék . Amúgy +-30V is elég neki csak szimm. legyen és ha monó minimum 120W os-legyen sztereóban minimum a 2x ese. Ezt nem fogod olcsón megúszni az a baj :no: de 40+- V nál többte ne adj neki mert tüzijáték lessz ..
a sy .:az köszönés szia heló
a dikicsel.:csinálgat,összerak csövi
Az elsőre volt hasonló tippem, az utóbbira semmi, de inkább magyarul beszélek mint ezen a "szaknyelven", javaslom próbálkozz meg te is vele.
Sziasztok.
MA egy új végfokot indítottam el (TDA7293 párhuzam), eleinte szólt aztán elhallgatott és most csak zúgó hangot ad a hangfal. A táp résznél mozgattam kábelek akkor hallkabb lett a zúgás, szinte csak az alaphangot hallani az erősítőnek, de hiába adok neki jelet. nem szól semmi zene. Ez mitől lehet ? Hűtős van rendesen, zárlat sehol nincs.
Sziasztok!
Segítséget szeretnék kérni tőletek az alábbi problémával kapcsolatban. Megépítettem én is ezt a kapcsolást a TDA7294-es IC-vel már egy párszor és eddig mindig elsőre jó is volt, de ilyen hibával még nem találkoztam: A táp bekapcsolása után (+/-28V) megmértem a kimeneti feszültségeta 14-es lábon =0V. Ezután a mute és a stand by lábakat összeköttem és kapcsoltam rá 12V-ot erre a kimeneten -28V-ot mérek. Ha lekapcsolom a mute-stand by lábról a 12V-ot a kimenet ujra 0 lesz. Ezt így kapcsolgathatom, de semmi... Füst, CSATTT nem volt. Áramfelvétel a táp felől minimális. Bemeneti jelre nincs kimeneti jel. Mi lehet a hiba ? A válaszokat előre is megköszönöm!
Szia !
A kapcsolás 2x +/- 16V - 2x +/- 42-43 V között működőképes. A gyári adatlapon (datasheet) találsz táblázatokat arról, hogy adott feszültséghez milyen max. teljesítmény társul, 4, illetve 8 Ohm-al (pl. +/-16V-nél 8 Ohm pl. kb 15W, a feszültség növelésével lehet a teljesítményt növelni, egészen 100W fölé). Ez egyébként a cucc valós, mérhető teljesítménye, NEM holmi "zenei", "csúcs", "PMPO" vagy egyéb rémálomszerű mutató. Miután eldöntötted, milyen teljesítményű erősítőt szeretnél, az adatlapról már tudni fogod, hogy az IC-t mekkora feszültséggel kell ahhoz meghajtani. Ez a feszültség - természetesen - DC (azaz egyenfesz). Ahhoz, hogy tud, milyen trafóra van szükséged, ezt az értéket (DC) kell gyök 2-vel osztanod (kb 1,41), a kapott eredmény a trafó AC (váltófeszültsége). Még hátra van a trafó teljesítményének a meghatározása, amely egyértelműen nem lehet kisebb, mint a tervezett kimenőteljesítmény + a kapcsolás várható üzemi vesztesége (különben nem erősítő, hanem perpetum mobile lenne). Tehát - szvsz - a minimum "tervezett teljesítmény x 1,3333", és ennél csak nagyobb lehet, kisebb nem (ebből látszik, hogy kb 1/3-os veszteséggel számolok...). A kérdésed az, hogy "milyen tápot szerványoljak hozzá"? A válasz : Olyan trafó, amelynek VA paramétere legalább 1/3-al nagyobb, mint a tervezett erősítő max teljesítménye W-ban, és amely 2x (fenti módon kiszámított) AC feszültséget "tud". Magyarán, amennyiben pl. 2x100W végfokot szeretnél, akkor kell egy 230 / 2x30 V AC, 300 VA-s trafó. Azt nem tudom, hogy hol lehet ilyet kapni, de kezd a keresést mondjuk itt Ha marad kérdés, írj a mikroshop-os weboldalon lévő mail címemre. Pedro (boltos & a kapcsolás tervezője)
Csak álmodtam ? Vagy tegnap este tényleg láttam az alkotós verziót?
Az valóban ott volt, de ha megnézed az adatlapját, akkor abból sejthető valami.
|
Bejelentkezés
Hirdetés |





az 1W/mk = 1watt/méterkelvin (a hővezetési tényező mértékegysége )






