Fórum témák
» Több friss téma |
Fórum » Sprint-Layout NYÁK-tervező
Alkotó fórumtárs Sprint Layout 6 leírása: sp6_alkoto.pdf
Nem tud alkatrész listát. Az alapfelépítése sem ilyen.
Ez a funkció a kapcsolási rajz készítő programok sajátja, nem pedig a nyákrajzolóké.
tudna nekem küldeni (vagy linkelni) valaki USB B tipusú csatlakozó macrót?
Sziasztok.Az lenne a kérdésem hogy hogyan lehet a makrót bővíteni hogy több alkatrész legyen benne?
Esetleg tud olyasmit a progi hogy nem én keresem az alkatrészt csak bepötyögöm valahova a tipust és a hozzá tartozo értékeket?
Próbáld frissíteni a programot , de könnyen készíthető bármi ezzel a programmal , másodpercek alatt .
Alapból igen sok alkatrész van hozzá, és újat is könnyű csinálni vele.
Üdv!
Leraksz pár forrszemet, meg átmész másik rétegre, majd meghúzód vékony vonallal az alkatrész keretét, majd ha megvagy vele, az egészek kijelölöd, összelakatolod, majd ha még ki van jelölve, rámész jobb oldalt a mentésre. Elmented a makro könyvtáradba, majd a progi automatán frissíti neked azt, és ott lesz. (a makro fül legyen végig aktív)
Vagy elolvassa itt:Bővebben: Link
Üdv.
Van arra lehetőség,hogy "teliföldessé" alakítás után az ott maradó apróbb szigetecskéket valahogy eltüntessem. Eddig még nem jöttem rá,kapírgáltam a festéket de most már unom...
Lefeded egy területtel majd a terület tulajdonságainál bepipálod a "cutout-area"-t
Köszi megrpróbálom.
Megpróbáltam, működik jó trükk.
Ezt a nyákomat is így vágtam szét. T.i. külön kellett választanom az analóg és digitális földet.
Én pont DAC-ot tervezek és nekem is hasonló a problematikám.
Vicsis megmondta a "tutit".
De ha esetleg elfelejtenéd, akkor a leírásom 7.4.1 pontja éppen erről szól. Amit ott "szigetnek" hívok, az bármilyen alakú lehet, tehát ha jól alkalmazzuk, és esetleg kellő számban ismételjük a folyamatot, akkor egészen specifikus "fedéskombinációk" is létrehozhatóak.
Ha hiszed el hanem többször is elolvastam, beleértve azt a részt is, de valahogy úgy átsiklottam felette, mert teljesen másra asszociáltam azzal kapcsolatban.
Pedig így utólag aztán elég egyértelmű.
Arra szeretnék megoldást találni hogy csinálok a nyomda számára elfogadható PDF formátumot, mert a nyáktervezőben én nem találtam ilyen exportálási lehetőséget.
Előre is köszönöm...
Feltelepítesz egy PDF nyomtatóprogramot.
Pl TinyPDF nevű program, és nyomtatásnál őt állítod be nyomtatónak, így PDF-be fog neked menteni.
Sziasztok!
Az alábbi képen látható kapcsolási rajzot szeretném megtervezni.Van egy sprint layout 5.0-ás programom,de valahogy fogalmam sincs hogy hogyan kezdjek bele.Csináltam már egyszerű panelokat vele,de fogalmam sincs hogy hogyan kezdjek bele.Kérlek segítsetek,mert nem boldogulok Ti hogyan csinálnátok?
Én hogyan csinálnám? Először is átolvasnám Alkotó szuper leírását a programról, ha kell akkor többször is! Hidd el nagyon sokat lehet belőle tanulni.Ezt nem kioktatásnak, bántásnak írtam de mindenképp ezzel kell kezdened. Meg kell értened mit és miért kell és miért úgy, enélkül nem igazán fog menni. Ha végigolvastad és van valami ami még mindig nem világos akkor ide beírod és biztos vagyok benne, hogy segíteni fog neked valaki. Olvasgass, próbálgasd a leírásban szereplő funkciókat és menni fog! Sok sikert hozzá és kitartást!
Itt is van egy jó leírás:Bővebben: Link
Hali!
Kössz a gyors választ mindkettőtöknek,máris elkezdem olvasni mert a simson nem megy gyufával!
Hali!
Jó ez a program,pláne hogy mostmár tudom,mit,s hogy kell benne csinálni! Egy óra alatt csináltam meg a nyáktervet,szerintem jó lett!
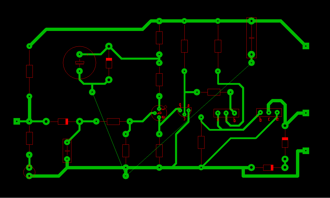
Az ellenállás alatt szabad húzni vezetéket. Balról harmadik tranzisztornál a kolektort csak húzd felfelé. A jobboldali tranzisztor emitere mehet a lenti diódától, nem kell messzebbről húzni. Bal fönti részen még be nem húzott vonal szintén mehet az ellenállás alatt. A többi jónak néz ki.
Csak így tovább, jó irányba haladsz.
Kössz!
Utólag már énis észrevettem a tranyónál hogy ott nagyon kacifántos lett,de javítottam mindent amit írtál! Mondjuk arról még fogalmam sincs hogy milyen technikával fogom maratni,mert: nemlehet semmi vegyszert kapni itt,és nincs lézernyomtatóm sem.
Mikor nyákot tervezel, akkor az messze több, mint a megfelelő alkatrészlábak összekötése. Egy jó nyákterv elkészítése ennél sokkal összetettebb feladat. Persze vannak érzékenyebb és kevésbé érzékeny kapcsolások is, de a panel mindig árulkodik a tervezőjéről, annak hozzáállásáról.
Nem tudok olyan irodalomról, ami akár csak érintőleg is foglakoznék ezzel a témával, ami próbálna szabályokat, vagy tanácsokat lefektetni a tervezésben járatlanok és persze a jártasabbak számára is (a jó szabály mindenkire vonatkozik). Egy módszer van, gyakorolni kell. (És sajnos van még egy fontos feltétel, ugyanis érzék kell hozzá. E nélkül is lehet jókat tervezni, de nem lesz az "igazi")
Üdv!
Itt egy nyák a tied alapján, hogy lásd más tervezését is. |
Bejelentkezés
Hirdetés |




(a makro fül legyen végig aktív) 



