Fórum témák
» Több friss téma |
Megköszönném. Mert elképzelésem nekem is lenne...
De egy működőképes rajz azért mégis csak jobb. :yes:
Hello!
Ötleteket várnék arra hogy hogyan lehetne azt meg oldani hogy áram mérés végezni ezzel(lm3914) ic vel? Gondoltam arra hogy egy trafó egyik tekercsén átfolyó áram a másik tekercsen indukálna annyi feszültséget h a 3914 kijelezzen ez meg oldható-e vagy van valami más meg oldás rá ami egyszerübb mint a trafóval kisérletezgetni?Természetesen ezzel csak körülbelüli áramot tudnék mérni!?! A válaszokat elöre is köszönöm!!
Egy 0.1 ohm -os sönt amiről leveszed a rajta eső feszt, majd egy műveleti erősítővel kellő szintre emeled.
Így gondoltad?
Vagy ha nem jo légyszi javitsd ki. Előre is köszi.
Valahogy így, igen. Itt van egy konkrét rajzom: Bővebben: Link
Sziasztok!
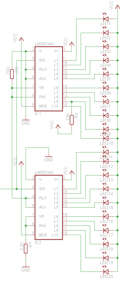
Megépítettem a csatolt képen látható kapcsolást. Először fordítva kötöttem be az IC2-t és úgy bekapcsoltam, aztán észrevettem a hibát, gyorsan kikapcsoltam és megfordítottam, majd bekapcsoltam. Az áramkör működik, de csak a második 10 LED világít, az viszont úgy, ahogy kell. Ha megérintem a NyÁK alját az ujjammal, akkor szépen fut felfelé a fénycsík, de csak LED11-től LED20-ig. Mi lehet a probléma? Az lehetséges, hogy a fordítva bekötött IC esetleg tönkretette a másikat? A NyÁK-om biztosan jó, mert az Eagle leellenőrizte.
Köszönöm! Akkor beszerzek egy másik IC-t is, mert jelenleg csak ez a kettő van itthon.
Jaah. Kipróbálom. Nem tudom mit fog szólni ennyi forrasztgatáshoz. Olyan helyre terveztem, ahol nem használhatok IC tokot.
Köszi a választ!
És akkor gondolom a V pontra kell kötni a 3914 bemenetét?! Vagy hogyan?
Az "A" az áramerősség a "V" a feszültségmérésre van kialakítva.
Hali4
Valaki tudna dobni egy 10-es kivezérlés jelzőhöz való kapcsolási rajzot és beültetésit? Gondolom az 3914-et rakok a 3915 helyére, akkkor belövöm úgy, hogy max. hangerőn legyen mind a 10 led aktív, akkor elfogadható az eredmény. Ha nem akkor veszek két lm3915-t.....
Megcseréltem az IC-ket. A jelenség ugyan az, csak az IC-t LED-jei működnek rendesen.
Bekapcsoláskor viszont egy pillanatra felvillannak az IC1 10 LED-jei is (csak ha jelet adok a bemenetükre). Még gyorsan átmérem az ellenállások értékeit.
Színkód alapján minden ellenállás rendben van.
Csatoltam a NyÁK tervet is és azt, hogy eredetileg honnan van a kapcsolás. Már kb. háromszor leellenőriztem és jól rajzoltam át.
Mostmár megvan.
Én is néztem, hogy átszakadt-e, végigsípoltattam mindent. Az a vicc, hogy ha a 7805 után 3V-ot kap, akkor az alsó 10 LED is működik, de a felső nem, 3V felett pedig fordítva.
Összehasonlítottam, az ellenállás értékeket kivéve minden passzol.
Az IC1 6-7-es lábán és az IC2 6-7-lábán mekkora a feszültség a GND-hez képest?
Lehet az R2-nek, 1.2K vagy 1.5K kellene.
Több, mint valószínű, hogy a kapcsolási rajzom a hibás, vagyis az eredeti pdf.
Ugyan ez a kapcsolás itt van más ellenállás értékkel, mindjárt kicserélem 2.2K-ra: Bővebben: Link
Jelentem működik! A pdf hibás. Az R2 helyére 22KOhm-os helyett 2.2KOhm-os ellenállást tettem és jó lett. Köszönöm a segítséget!
Üdv!
építettem egy ford.mérőt lm3914-el ezen kapcsolás alapján. átnéztem a nyáktervet mindent nem tudom mi lehet a gond. annyi hogy az 5. lábon lévő kondit 100 nF-ra cseréltem de sztem az nem lehet nagy gond vagy igen? feltöltök képet a nyáktervről és a nyákról is (a 3 db led csak ideiglenesen van benne 20 db lesz ha majd működik)
[OFF]Sajnos csak abból tudunk dolgozni ami itt közzé van téve. ( Fájlmelléklet vagy LINK formájában. )
Szia! Válaszd kellé az élesztést. Először a LED-meghajtót éleszd. ( Ha lehet akkor a teljes LED -készlettel. ) Az 555-ös kimenetén (3. láb), adj az LM3914-es bemenetére feszültséget egy potenciométerem keresztül. ( Természetesen az 555-öt távolítsd el előtte a kapcsolásból! ) A kijelzőnek a feszültség változását mutatnia kell. Amennyiben a kijelző működik, úgy már csak az 555-ös élesztése marad hátra. de ehhez egy jelgenerátorra ( vagy működő motorra ) lesz szükséged...
Sajnos ez az 555-ös áramkör (Bővebben: Link ) nem mentes egy apró hibától! A trimmert potenciométere 0 állásában a 7. ( kisütő )-láb tápfeszültségre kerül, s ez a kisütő tranzisztor halálát s ezzel az IC tönkremenetelét okozza! Ennél az 555-ös áramkörnél (Bővebben: Link ) ez a veszély nem áll fent. Az 5V-os fesz-stab nincs az áramkörre tervezve. Hány voltról üzemelteted az áramkört? Az áramkörben durva kötéshiba nincs...
hát nincs benne fesz.stab. és 6 V-ot adok neki egy kis hálózatis tápról azt hiszem 300mA a teljesítménye
de egyébként nem keverted össze a 2 db 555-s linket? mármint a jót meg a rosszat ![]() jah és min potival élesszem a ledeket meg milyen feszről? meg ha rossz az 555 áramköre szted kitudom javítani ezen a nyákon?
Sziasztok!
Egy kivezérlésjelzöt építek LM3915-el.Olvasgattam az adatlapot,de nem egészen világos hogyan is müködik az áramkör.Addig világos hogy az áramkör az RLO és RHI közötti feszültségtartományt osztja fel.Hogyan müködik a led fényerejének állítása?
Mind két rajz jó és ( elvileg) működőképes.
Az általad választott áramkör nyákjában nem hibáztál Így annak működnie kell. ( Feltéve ha nincs a nyálon egy két vékony alig látható átvezetés. De ezt egy erős lámpával alaposan le tudod ellenőrizni.... ) Az LM3914-esek élesztésénél szerintem a tesztelő potenciométer értéke nem kritikus. 1K-470K-ig bármilyen megfelel. Csak az a lényeg, hogy a két FIX pontjára menjen a tápfeszültség és a csúszka az LM3914-es bemenetéhez csatlakozó 100K-s ellenállás szabad kivezetéséhez. Ha az LM3914-esek tökéletesen működnek. Akkor csak az 555-ös MMV-t kell élesztened. ... [b]UI: NEM KEVERTEM ÖSSZE A KÉT LINKET!
oké megpróbálom majd valamikor feléleszteni
![]() meg megnézem a vezetősávokat már nemtudom hanyadszor de ugyis találok még valamit
ok
Remélem sikerül elsőre beüzemelni és beállítani.
nah jött egy új tünet
szóval ahogy a vezetősávokat átforrasztottam mert volt rajta egy rakat szakadás ![]() és csinál egy olyat hogy a piros led ami bevan forrasztva az felgyullad de semmi más nem is köhög semmi szerintetek mit lehet ezzel kezdeni ? :no: |
Bejelentkezés
Hirdetés |


















