Fórum témák
» Több friss téma |
- Ez a felület kizárólag, az elektronikában kezdők kérdéseinek van fenntartva és nem elfelejtve, hogy hobbielektronika a fórumunk!
- Ami tehát azt jelenti, hogy a nagymama bevásárlását nem itt beszéljük meg, ill. ez nem üzenőfal! - Kerülendő az olyan kérdés, amit egy másik meglévő (több mint 17000 van), témában kellene kitárgyalni! - És végül büntetés terhe mellett kerülendő az MSN és egyéb szleng, a magyar helyesírás mellőzése, beleértve a mondateleji nagybetűket is!
Tiszteletem!
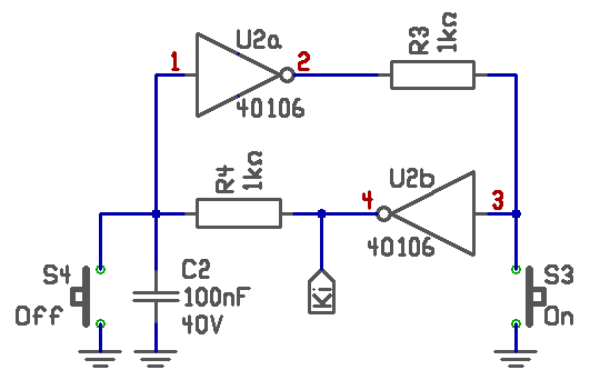
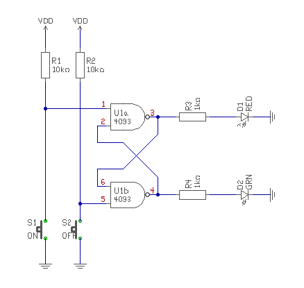
Egy alkatrészt keresek, nem tudom van-e olyan, ami ezt meg tudja oldani. Vasútmodellről van szó. Ha megnyomok egy gombot, a jelző szabadra vált. Ha meghaladja a szigetelést, akkor a jelző vörösre vált. De ha jön szembe egy vonat, ami ismét zárja a kört, az ne váltson szintén szabadra. Röviden: Minden elhaladás vörösre vált, csak a gombbal tudom szabadra állítani. Bocsi, hogy nem tudom, mivel lehet megoldani, kezdő vagyok. Előre is köszi!
Hello!
A feladat, eddig, egy RS tároló, amit számtalan formában meg lehet oldani. (Ez csak egy példa, van két kimenet, amiről a piros-zöld Led-et lehet meghajtani) . Az egyik nyomógomb a "szabadra váltó nyomógomb", a másik lehet a sín kontaktusa.. A gond akkor lehet, ha ez a sín kontaktus, nem független a sínfeszültségétől, és az ráadásul szabályozott fesz. (Nem ismerem a modelleket) üdv! proli007
Értem.
Ez most mekkora feszültségre van? Köszönöm előre is!
Hello!
A CMOS IC-k, tápfeszültsége, 3..15V között lehet. (Led fényerejétől (szükséges áramától) függően lehet/kell meghajtó tranzisztort is alkalmazni. De az egész probléma, akár két tranzisztorral, és négy ellenállással is megoldható, ha a kapcsolás így működik, és nem téves a kívánt (vasúti) működési elmélet. üdv! proli007
hello
Tudnátok nekem linkelni egy táblázatot ahol az anyagok fajlagos vezetőképessége le van írva. Konkrétan ki akarom számolni hogy milyen keresztmetszetű réz vagy alu kábel kell x-helyre.
(kezdö vagyok)
hell mindenki nekem segitségkéne szeretnék késziteni egy kis hütö dobozt ojasmi mint amit az autokba lehet kapni vagy mit azok a hordoz hatos aksis hütötáskák. nekem eböl arra lene szükségem, hogy a hütö rész miböl lehetnekésziten olyat szeretnék min a normál hütök fagyasztoja csak én 12v szeretném használni!?
Nem érthetőek pontosan az igényeid. :nemtudom:
Nézz körbe, magad körül szinte kizárólag helyesen írni próbáló fórumtagok vannak. Használnak Shift gombot és egyéb írásjeleket is. Ha jót akarsz magadnak, ezentúl megpróbálod mindezt te is. :yes:
Ha jól értem mit szeretnél, valami ilyesmire van szükséged.Bővebben: Link
Marha vicces vagy.
Idézet: „Az eredeti kerdes nem egeszen errol szolt...” Lehet boncolgatni, hogy pontosan hogy is értsük azt az "1 leddel hogy lehetne" mondatrészt. A verzió: Egy darab LED, és semmi kiegészítő, meghajtó áramkör. Azért ezt a megoldást ugye Te is tudod, hogy értelmetlen. B verzió: Egy darab LED, plusz 1-2 kiegészítő passzív alkatrész, ami kicsit illeszti a LED-et, hogy netán ne purcanjon ki. Ez már szűk határokon belül működhetne is, de itt már nem csak a szó szerinti 1 darab LED van, hanem van már egy illesztő áramkör. C verzió: Az amit javaszoltam. Persze, itt már illesztő és meghajtó áramkör is van, viszont az eredeti kérdésnek teljesen megfelel. Hogy miért is? Mert egy darab led a "kijelző", nem pedig egy ledsor, vagy LCD, vagy bármi más. A kérdésben nem szerepelt, hogy ne legyen hozzá megjajtó áramkör. Viszont a fentebbi verziókban látható, hogy a nélkül meg értelmetlen. Szóval, akkor mi is van azzal a sünnel?
Sziasztok!
Olyan kérdésem lenne, hogy van itt egy régi hűtőgép motor. Nagy valószínűséggel az indítókondi rossz rajta. Ez egy 10µF-os kondi. Próbaképp (hogy valóban az-e a rossz és ne vegyek feleslegesen újjat), ha rárakok egy 13µF-osat, nem lesz baja, műköödni fog rendesen?
Sziasztok lehet hogy hü... hangzika kérésem de nem tudom mit építsek elég kezdő vagyok még.Kéne egy olyan kapcsolás ami ha nem muszáj nem ic-s és van hozzzá nyákrajz.Ja és ha lehet valami olyan legyen ami magától működik amin azonnal látni ha nem jó(Pl.:nem poloska kivezérlésjelző...) Lehet hogy ez így túl sok de fáradozásaitokat köszönöm.
Szia! Bővebben: Link
Szia!
Köszi, akkor nyugodtanpróbálom ki. Különben kicsit hülye voltam, mert nem hűtőgép, hanem mosógépnek a motorja. Nem tudom honnan jött.... Üdv.:Gergő
Sziasztok!
telefon-hoz szeretnék építeni töltőt..az elképzelésem szerint veszek 1 trafót (6V~/30W)egyenirányítom, szűröm kb 5KµF-el aztán 7805-el stabil 5V-ot állítok elő majd utánna is teszek puffer és hidegítő kondikat vélemény?
Jó lesz, de a stabIC után kisebb puffert tegyél. Illetve nem értem miért ilyen nagy trafót választasz?
Sziasztok!
Meg tudnátok mondani, hogy mit jelent a kondiknál az RM érték? Előre is köszönöm.
azért mert 3 töltőt akarok működtetni 1 trafóról
![]() 3 stabIC-vel persze
Így már érthető.
Szerk: Én is tervezek készíteni szivargyújtós töltőt, de nem tudom, hogy elég-e, ha csak a tápszálakat kötöm be. Az adatszálakra nem kell leosztani valamekkora feszültséget? Talán iPod-nál vagy hasonló kütyünél kell, de nem tudom, hogy az én LG telómnál szükséges-e?
egyszerű a megoldás:szétbontod a töltőt aztán a trafónál megtáplálod..feltéve ha a trafónak csak 2 kivezetése van és politásnak helyesen kösd be
(ez az én véleményem) ![]() amúgy a mellékágakat táplálni csak usb-s töltőknél szokták telóknál sztem csak 5V-os táppal küldik meg a telót deha szétbontotd a tőltőt éscsak 2 ér megy a telóba akkor csak 5V megy rá
Nem, kizárt dolog, hogy szétszedjem a gyári hálózati töltőt. Van hozzá USB adatkábel, az tökéletesen megfelel egy ilyen autós töltőhöz.
Szerk: Bár ahogy elnézem torx csavar fogja össze, tehát bontható...
Nagy a dilemma, mert 4db értintkező van a hálózati töltő csatlakozójában, 5db pedig az adatkábelen. Ezekből csak 2db érintkező azonos, ami feltételezhetően a tápfesz és a test. Szóval ebből arra következtetek, hogy ha autós töltőt készítek, akkor az USB-hez elég bekötni a tápszálakat.
Akkor ezek szerint a hálózati töltőben az 1, 12, 13, 18-as, az USB adatkábelben pedig az 1, 6, 7, 15, 18-as lábak vannak bekötve.
Vajon melyeket kellene egy szivargyújtós töltőnél bekötni? Mert ezek tudatában már nem azokat, amikre gondoltam, hogy közösek. Vagyis hülyeséget kérdezek. Az USB adatkábel adott, azt szeretném töltésre használni a kocsiban. Akkor elég lesz az USB csati táplábait használni.
Hát szerintem fogod az usb-t és levágod a gép felőli részét és oda kötöd az 5V-ot ahol mondjuk a számítógép is adná neki persze polaritásnak megfelelően!
amúgy sztem vigyázz mert ha véletlen valamit rossz helyre kötsz dobhatod ki a telód de sztem ez 1 próbát megér
Nem akarok levágni semmit sem, az USB csatlakozó szabvány, tehát eszerint kötök egy aljzatra 5V-ot, az adatlábak pedig szabadon maradhatnak.
úgy is jó
![]() 1 csatival több marad amúgy nektek mi a véleményetel a telós töltőkről? szerintetek egy 1020mAh-s akksihoz elég egy 350mAh-s töltő?? szerintem részben azért bírják olyan 'kevés' ideig a telók nagy része mert kicsi a töltő és nem tudja rendesen feltölteni az akksit..vagy ez hülyeség?
Sziasztok! Tudnátok segíteni?Az alul lévő 2-3-4-es feladatok.Szerintem: 2-A fele 3-mellékelt kép 4-Akkor nem fog rajta fesz. esni.Csak kíváncsiságból.
|
Bejelentkezés
Hirdetés |













