Fórum témák

» Több friss téma
Fórum » Ki mit épített?
 
Témaindító: Dióda, idő: Jan 26, 2006
Ez a téma ha úgy tetszik a mi "kiállítótermünk", nem pedig a ki mit csinált volna másképpen, mások helyett, és legfőképpen nem javítós téma. Minden készüléknek van saját témája, ott kell kitárgyalni a részleteket!
FONTOS! A kapcsolási rajzok keresésére is van saját téma, ott keressetek rajzokat!
Lapozás: OK   593 / 1705
(#) David.zsombor hozzászólása Jún 12, 2010 /
 
Köszi a linkeket.
Én most készültem el a topi álltal bemutatott ventillátor szabályozóval.Egy ideig jól működött de egyszer véletlenül fordított polaritásra kapcsoltam.Ugye ettől csak az elko. ment tönkre? Bővebben: Link
Köszi topinak a részletes leírásért.(igen mejd rakok fel képeket is)
(#) patexati hozzászólása Jún 12, 2010 /
 
Sziasztok! Elkészült a PIC16F690 mikrokontrolleres SMD kivitelű Propeller Clock órám! A programot és a kapcsolást Hp41C fórumtárs készítette a nyáktervet pedig saját magam.. Sok köszönet jár még Janocsi fórumtársnak is ki rengeteget dolgozik ezeken az órákon!Bővebben: Link
(#) Electricboy hozzászólása Jún 12, 2010 /
 
Üdv kész lettem életem első erősítőjével!
Illetve csak félig mert egyenlőre csak mono de napok kérdése a tovább fejlesztés.TDA2030 as Icvel van felépítve Pc táp dobozba. Valamint tartalmaz egy hangszínszabályzót. Későbbiekben szeretnék rá egy kivezérlésjelzőt.De egyenlőre ez is nagydolog nekem!

Kép086.jpg
    
(#) klemo86 válasza Electricboy hozzászólására (») Jún 12, 2010 /
 
Jól néz ki, a belsejében mi van?
(#) Electricboy válasza klemo86 hozzászólására (») Jún 12, 2010 /
 
Ja igen teszek majd fel képet csak most nem akarom szétszedni
(#) mrex hozzászólása Jún 12, 2010 /
 
Sziasztok!
Az Bővebben: Link
mini hangfrekvenciás oszcillátor bejött kicsi olcsó és most hogy 2 db TL062 vel van megcsinálva tényleg a szimuláció is elindult és a valóságban is pc-c szkóppal vizsgálva tényleg tudja az tami a specifikációban le van írva ennek nagyon örültem. A régebbi kivitelben TL064 volt annak a szímulációja sem ment és a megépített páédány sem üzemelt
Más Ic nem jó ez benne van a leírásban
Csak infóként szerettem volna közölni
(#) klemo86 válasza Electricboy hozzászólására (») Jún 12, 2010 /
 
…Ha már most raktad össze Eddig szép!
(#) mrex válasza mrex hozzászólására (») Jún 12, 2010 /
 
Továbbá Eliot sound projects
Az innét megépített kütyük mind jól működnek
hidaló adapter ,mikrofoncsatorna ellenőrző oszcillátor, stage,recording mixer,active crossover. ez egy jó, megbízható oldal.
Egyébként a hidaló adaptert ajánlom annak aki tda2030-al épít ebből én is csinálok párat mert igen jól szól meglepően jól. Láttam pár mashall gitárkombót ilyenekkel. Viszont észrevettem, hogy pc táppal sokkal zajosabb mint hagyományos trafóval
Ha valakit érdekel mellékelem az oszcillátor sprint layout nyáktervét vannak benne átkötések az egy dolog és a nyákba ültettem a kapcsolóimat illetve a ki be kapcsolótól átkötéssel vittem a menküt az 1N4001 kapcsaira ha valaki optimalizálja hár hajrá

MINIOSC.lay
    
(#) M.Béla hozzászólása Jún 12, 2010 /
 
Sziasztok!
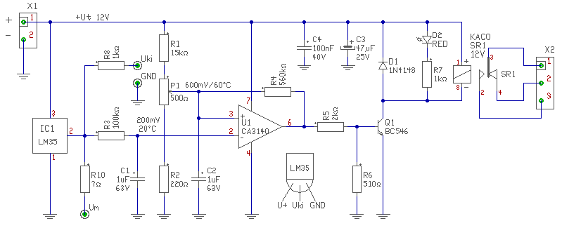
Én egy méhecske keltetőbe építettem hőfokszabályzót,elvileg negyed C-fok pontosságot már érzékel,szépen működik.
(#) roland0327 válasza M.Béla hozzászólására (») Jún 12, 2010 /
 
Nekem kifejezetten tetszik! Precíz és igényes!
Szerk: Csak még annyit, hogy nem kellett volna GND területet csinálni a 230V-os részleghez. Így hamarabb lesz zárlat pl. ha egy csavar oda esik.
(#) M.Béla válasza roland0327 hozzászólására (») Jún 12, 2010 /
 
Köszi szépen!

A gnd a 230V-os oldalon ha megnézed semmilyen potenciálon nincs,ezért nem gond ha bármelyik vezetősáv hozzáér,a gyengeáramú rész gnd-je le van választva egy vonallal.
De azért nem kell csavarokat alászórni
(#) klemo86 válasza M.Béla hozzászólására (») Jún 12, 2010 /
 
Szerintem is, szép rendezett De nem esik egy méhecske keltetőben oda csavar - és gondolom nem is benne lesz az elektronika, mert nem lenne túl ésszerű…
(#) huba válasza M.Béla hozzászólására (») Jún 12, 2010 /
 
Milyen fütőelemet kapcsol majd a relé? Fogja bírni a sűrű kapcsolgatást? Ilyen helyre tirakot szoktak tenni, mert az nem kopik.
(#) M.Béla válasza klemo86 hozzászólására (») Jún 12, 2010 /
 
Persze az érzékelő ki van vezetve,de ez a képen látszik is.
(#) roland0327 válasza M.Béla hozzászólására (») Jún 12, 2010 /
 
Azt meg sem néztem, hogy se a fázissal se a nullával nincs összekötve. Fotózással van a nyák csinálva?
(#) M.Béla válasza huba hozzászólására (») Jún 12, 2010 /
 
Nem tudom mit fognak rátenni(nem én fogom használni),de szerintem vagy valami infra sugárzót vagy egy 1200-2000W-os fűtőbetétet.
A relé egész jó fajta SHRACK típusú 10A-es, és még oxigénmentes is a belseje.
(#) M.Béla válasza roland0327 hozzászólására (») Jún 12, 2010 /
 
Vasalásos technikával van.
(#) roland0327 válasza huba hozzászólására (») Jún 12, 2010 /
 
Én is triakkal csináltam volna, mert annak nem lehet baja egy könnyen!
(#) M.Béla válasza roland0327 hozzászólására (») Jún 12, 2010 /
 
Hát lehet hogy a következőt én is azzal tervezem meg,mekkora átalakítást igényelne?A bc 546-os tranyóval kéne vezérelnem a triakot ugye?
(#) roland0327 válasza M.Béla hozzászólására (») Jún 12, 2010 /
 
Bővebben: Link Ennek a hozzászólásnak a melléklete. A tranzisztor nem kell akkor bele.
(#) bankimajki válasza roland0327 hozzászólására (») Jún 12, 2010 /
 
Induktív jellegű terhelésnél viszont nem árt kiegészíteni egy soros RC taggal az A-K-ot. A túlfeszültségek ellen.
(#) roland0327 válasza bankimajki hozzászólására (») Jún 12, 2010 /
 
Igen az nem árt bele, főleg ha motort vezérel.
(#) vicsys hozzászólása Jún 13, 2010 /
 
Mivel átmenetileg beszerezhetetlen a PIC16F690 (amire eredetileg a sörkollektor vezérlő termosztát tervezve lett), ezért egy másik mikrokontrollert kellett választanom. A PIC16F886-ra esett a választásom, mert igen csak jó az ár/érték aránya. El is készült az új kapcsolás és a videoja.
Bővebben: Link
(#) bankimajki válasza vicsys hozzászólására (») Jún 13, 2010 /
 
Szép munka. És mikor látható az egész rendszer kompletten?
(#) vicsys válasza bankimajki hozzászólására (») Jún 13, 2010 /
 
Köszi
Nem tervezem egyenlőre a kollektor rész megépítését.
(#) MolnarG válasza vicsys hozzászólására (») Jún 13, 2010 /
 
Nincs elég sör? :hide:
(#) vicsys válasza MolnarG hozzászólására (») Jún 13, 2010 /
 
Nincs doboz! Meg alumínium lemez meg faanyag meg plexi meg idő meg pénz meg késztetés meg motiváció meg....
(#) SALáta válasza vicsys hozzászólására (») Jún 13, 2010 /
 
Küldj sört, és visszaküldöm a dobozait. Ki is mosom visszaküldés előtt.
(#) vicsys válasza SALáta hozzászólására (») Jún 13, 2010 /
 
Lenne hozzá eszed mi..? Majd kapsz egyet a MAHET-en.
(#) MrBrown válasza icserny hozzászólására (») Jún 14, 2010 /
 
Köszönöm!
Korhű? Alapvetően egyszerű-tiszta-modern külsőt próbáltam kreálni neki, mivel a PCL86 a maga noval "szabványával" számomra egy modern cső. A gombok is tökéletesen ezt tükrözik a maguk egyszerű-tiszta-modern formavilágukkal :yes:
Következő: »»   593 / 1705
Bejelentkezés

Belépés

Hirdetés
XDT.hu
Az oldalon sütiket használunk a helyes működéshez. Bővebb információt az adatvédelmi szabályzatban olvashatsz. Megértettem