Fórum témák
» Több friss téma |
Szóval...
A-osztályú diszkrét tranzisztoros, kapcsitáppal, hűtőbordákkal. Elösször Quad-ot ajánlottak, de sokan mondták, h a JLH jobban szól. És BD tranyókból van készletünk, ebből kell gazdálkodnunk... Erősítőt ilyen teljesítményben még egyikünk sem épített, egyébként 50W-100W között gondolkodunk, természetesen RMS-ben. És otthoni zenehallgatás lenne a fő irányvonal, szóval minőségi zenét szeretnénk hallani. Én személy szerint a meghajtó-tranzisztorokat(és természetesen a hozzá tartozó egyéb alkatrészeket) szeretném letriplázni, haver még ódzkodik tőle. Azt hiszem alaphangon ennyi. Ötlet??
Ha ezek a kriteriumok akkor ne ebben a topikban folytassuk. A masikban amugy is mar valaszoltam, de ott nem derult ki mekkora teljesitmeny szukseges, stb.
Értem, köszi a korrekt választ!
És elnézést a kellemetlenségekért...
Szia, csak a tisztánlátás végett. A quad nem kimondottan A osztályos erősítő, egy darabig A osztályban működik, de utánna átmegy AB-be, ha BD tranyókkal gazdálkodsz, az nem kizáró ok, a quad figyelmen kívül hagyására, mivel azokkal is megépíthető, az más kérdés, hogy nem olyan nagy a hangja mint annó a füstje volt, tekintettel, hogy mikor a quad kijött, az akkori erősítőkhöz képest igen jó volt, ma már léteznek sokkal jobb erősítők.
Szerintem készíts egy kis összesítőt, hogy milyen alkatrészeid vannak, konkrét tipusokkal, mekkora trafó, puffer, egyebek, borda stb, és határozd meg a kívánt kimenő teljesítményt. Ezek után könyebb tanácsot adni. Persze akkor nem ebbe a topicba, hanem ITT. Egyébként épp ma vettem kezelésbe Mayan A-osztályos erősítőjét, az "A osztályos erősítő" c. topicba , tettem elé egy elektroncsöves meghajtást, azt például tudom ajánlani minőségi zenehallgatásra, ha több kell akkor ott van az ST151, az BD tranyós. Folyt köv a fenti linken.
Helló !
Azt szeretném kérdezni, hogy A JLH az működik 23 V-on is rendesen ? Vagy az már kevés neki ? Van valakinek tapasztalata róla ? Kösz !
Kösz !
De Ohm-osak a hangfalaim. A tápom meg 23 V-os. Szerinted megpróbáljam ?
Egy szám lemaradt nem? Egyébként nem szentírás, és csak a magam tapasztalatát írom le, de én hallgattam a JLH-mat kb 3-4 ohmra leterhelve (két 6ohmos minihifi hagfal oldalanként) és nem lett semmi baja.
Helló !
Ha nekem 18 V / 2,2 A -es tápom van a JLH- hoz, az elég lenne a két oldalhoz ? Sima szobai hangerőn hallgatnám (2 W kb.) Állítólag 17 V + 2 A = 10 W . Szóval nekem csak a negyede kellene. Vagy az eldisszipált hőmennyiség az nem egyenesen arányos a kivett teljesítménnyel, és ez nem megoldható ? Kösz !
Udv,
Ha 4ohmos hangsugarzoid vannak akkor a megadott ertekekkel (18V / 2.2A) menni fog a 10W is az erositobol. Ha nagyobb a hangsugarzok nevleges impedanciaja (pl. 8ohm) akkor kisebb teljesitmenyre szamithatsz, de a 2W-ba siman bele fog ferni.
Udv,
Idézet: „Egyébként nem szentírás, és csak a magam tapasztalatát írom le, de én hallgattam a JLH-mat kb 3-4 Ωra leterhelve (két 6ohmos minihifi hagfal oldalanként) és nem lett semmi baja.” Ezt a JLH erositot karosodas nelkul is lehet terhelni kisebb impedanciaval, nem kell felni, hogy tonkremegy. Azert celszeru adott hangsugarzo impedanciahoz meretezni ezt az erositot mert arra az impedanciara fogja a legnagyobb hasznos teljesitmenyt leadni. Ha vki pl. 8ohmos hangsugarzohoz tervez egy ilyen erositot akkor 4ohmos terhelessel a beallitott nyugalmi aram keves lesz a teljes kivezerleshez igy nem fogja tudni leadni a 10W-ot. Illetve akkor sem tudja leadni ha 8ohmosnal nagyobb lesz a terheles nevleges erteke ugyanis ekkor a tapfeszultseg fog "elfogyni".
És szerinted a hűtőbordákat ilyenkor érdemes kisebbre venni ?
Mert állítólag az "A" osztálynak van egy üzemi hőmérséklete. Szóval, ne hűtse túl a tranzisztort.
Ne csokkentsd a hutoborda meretet. 'A' osztalyban foleg ne, mert a tranzisztorokat huteni kell, hogy ne menjenek tonkre. Tulhutve biztos nem lesznek
Na ezt konkrétan nem tudtam. Köszi az igazítást. Azt viszont furcsállom, hogy áldásodat adod 40VA tápra két oldalhoz.
Idézet: „Azt viszont furcsállom, hogy áldásodat adod 40VA tápra két oldalhoz.” En nem olvastam sehol a 40VA-t.
Bővebben: Link Erre válaszoltál nem? Itt írja, hogy 18v 2,2A két oldalhoz. Nem kevés az?
Ahaaa ... kezdem erteni mi a problema
Nem olvastam el figyelmesen ezt: Ha nekem 18 V / 2,2 A -es tápom van a JLH- hoz, az elég lenne a két oldalhoz ? Na igy mar mas a dolog. Tul.kepp eleg lehet a kerdes csak az milyen tapegysegrol beszelunk? Egy jol meretezett laborap ami korlatlan ideig tudja biztositani a 2.2A-t 18V-on az alkalmas lehet. De egy alulmeretezett, kis trafoval rendelkezo tapegyseg mar nem eleg. Amugy a 2.2A eleg lehet a 2 vegfoknak csak akkor nem lehet majd 10W-ot kivenni az erositobol. Ez amugy jelen esetben nem is problema, hisz elegendo csak nehany W.
Csak furcsállottam, hogy nem jegyezted meg, hogy nem valami erőmű két csatihoz. Azt meg pláne nem értem, hogy JLH, miért ajánl 300VA trafót ehhez az erősítőhöz. Szerintem értelmetlen. vagy nem tudom..
Azert ajanlanak tobben is nagyobb teljesitmenyu trafot A osztalyu erositokhoz mert ilyen erositoknel folyamatosan magas a terheles a trafon, nem ugy mint az AB osztalyban mukodo erositoknel.
Sziasztok
Azt szeretném kérdezni , hogy mivel lehetne helyettesíteni a T1 és T2-es tranzisztort, mert nem tudtam venni ilyen tipusokat. Előre is köszi
Hogy beleszóljak én is (mint elektrofőmérnők)
...gyakorlatilag szinte bármivel helyettesítheted. Csak bírja el azt a feszültséget. Nagy áramok nem szaladgálnak rajta, így majdhogynem biztos, hogy amit beteszel az oda jó is lesz. Magam már sok félével próbáltam, és nem emlékszem rá, hogy olyan egetverő különbségek lettek volna a hangjában ezek cseréjétől.Tegyél be valamit, és akkor az jó lesz oda és kész. Ha meg szerzel bele amilyet szeretnél akkor meg kicseréled. Szerencsére elég igénytelen ez a végfok a felhasznált alkatrészeire, szinte mindennel jó hangja van (legalábbis amiket eddig próbáltam azokkal minddel jó volt)...igen-igen (az okoskodóknak) lesz különbség a hangban, stb...stb...
Köszönöm a választ.
Annyit kérdeznék még, hogy az nagy gond ha a 250µF-os helyett 220µF-ost rakok bele?
Nem gond, értéke nem annyira kritikus, de inkább nagyobbat rakj bele(330-470uF).
Sziasztok, megépítettem a kapcsolást.
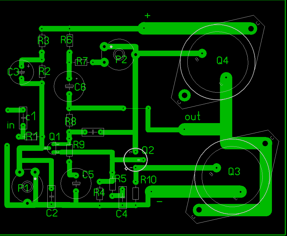
Az lenne a kérdésem, hogy az normális-e hogy a T3 jobban melegszik, mint a T4-es? Még annyit ,hogy melyik ellenállásokat kellene cserélnem potira ahoz, hogy tudjam állítani a nyugalmiáramot és a kimeneti féltápfeszültséget? Választ köszönöm előre is
R2-t és R9-et cseréld potira. Lásd itt: Bővebben: Link
Köszi a gyors választ.
És a tranyó nem gáz, hogy jobban fűt az egyik?
Miután beállítod, már nem fog jobban fűteni.
|
Bejelentkezés
Hirdetés |





...gyakorlatilag szinte bármivel helyettesítheted. Csak bírja el azt a feszültséget. Nagy áramok nem szaladgálnak rajta, így majdhogynem biztos, hogy amit beteszel az oda jó is lesz. Magam már sok félével próbáltam, és nem emlékszem rá, hogy olyan egetverő különbségek lettek volna a hangjában ezek cseréjétől.


