Fórum témák

» Több friss téma
Fórum » Páratartalom érzékelő
 
Témaindító: Pepör, idő: Szept 23, 2006
Lapozás: OK   2 / 7
(#) Lucifer hozzászólása Nov 28, 2009 /
 
Üdv mindenkinek!

Szereztem egy pár HMZ-433A nevű páratartalom érzékelő modult (ld. csatolmány.) Ez egy kis panel, amin van egy NTC ellenállás, egy páraérzékeny ellenállás és egy áramkör, ami gondolom linearizálja a kimenetét. Egy AVR-el szeretnék páratartalmat mérni, és továbbküldeni, viszont feltétel, hogy az egész cucc 2 db. ceruzaelemről járjon. AVR, rádiós részről a dolog rendben van, azonban a ez a modul 5 Voltot igényel. Stepuppal nem akarok kínlódni. Kiszereltem az érzékelőt, és azt tapasztaltam, hogy a voltmérőm méréshatárától függően mást- mást mér. Pillanatnyilag: 200K méréshatár : 98K, 2M: 150K 20M: 400K 200M: 1M

Próbáltam megfejteni a kapcsolási rajzot. Van rajta egy ST gyártmányú IC, amin van egyszer 324 illetve eZJV747 felirat. Lábkiosztás alapján LM324 lehet, legalábbis a táplábak egyeznek. Van rajta két SOT-23as dióda/tranzisztor/akármi, amiken nem tudtam semmi érdemlegeset mérni. Az egyik A7W mellet 90' al elforgatva B2 felirat a másikon KA3 90'al elforgatva UN felirat. szerk, ami egy MMBD4448 dióda valószínűleg.

Van valakinek valami ötlete, hogy milyen elven működhet a dolog? Nem rezisztív elvű lenne elsődlegesen a szenzor?

szerk. megtaláltam mindkét ismeretlen alkatrész adatlapját, így holnap visszarajzolom a modult, és majd meglátjuk.

HMZ-433A1.pdf
    
(#) patexati válasza Lucifer hozzászólására (») Nov 28, 2009 /
 
Szia! segíteni nem tudok de érdekelne hol lehet szerezni Az új fejlesztésű propeller órámból csak ez hiányzik Amiket én nézegettem nagyon drágák
(#) Lucifer válasza patexati hozzászólására (») Nov 29, 2009 /
 
Nem én szereztem, hanem akinek a stuffot kell építenem. Megérdeklődöm honnan jutott hozzá.
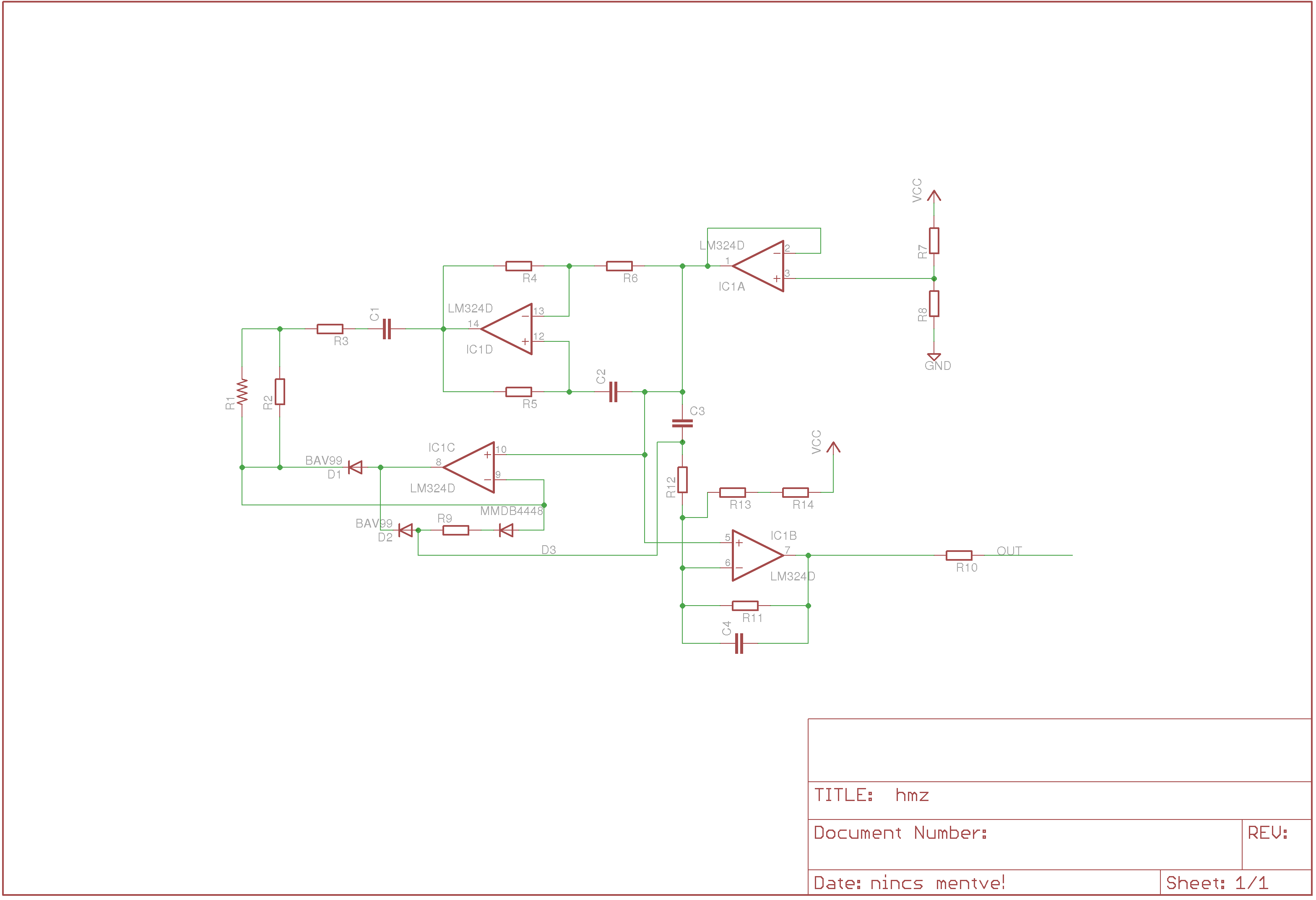
(#) Lucifer válasza Lucifer hozzászólására (») Nov 29, 2009 /
 
Visszarajzoltam a panelt ld. csatolmány. Hátha jó lesz még valakinek valamire. Az ellenállásértékeket nem mértem ki, ahhoz ki kellene szedni őket, arra meg lsuta vagyok.
Azóta viszont találtam olyan RH szenzort ami kapacitív elven működik: http://sensing.honeywell.com/index.cfm/ci_id/146573/la_id/1/.../1/re_id/0
így van egy sanda gyanú, hogy ez is ilyen elven működik.

Találtam hozzá egy projektet is, ahol egy regzőkörbe teszik, és annak a frekvenciáját mérik AVR-el.
http://sites.google.com/site/angophora/projects/temperature-humidity-sensor

Kinek mi a véleménye a kapcsolásról?
Ellenállást vagy kapacitást függő a kimenete?

hmz.png
    
(#) Lucifer válasza Lucifer hozzászólására (») Nov 29, 2009 / 1
 
Közben megtaláltam mi is van a modulon:
http://www.ghitron.com/eng/Product/HCZ-D5.htm
(#) Mickey válasza jaccint hozzászólására (») Dec 9, 2009 / 1
 
Szia! Megy négyszögről is! Üdv,Mickey
(#) dudzsi hozzászólása Jan 9, 2010 /
 
Sziasztok!

Sajna nem vagyok egy elektro zseni. Szeretnék épieni egy olyan páratartalom méröt ami egy bizonyos páratartalomnál pl:60% egy kis villanymotort bekapcsolna egy darabig és ha vissza esik pl:50% akkor megint bekapcsolna. Ez egy szellözö lamellát vezérelne. 4db ceruza ellemmel vagy 9V elemmel szeretném a tápellátást megvalositani. Tud e valaki egy ilyen kapcsolást valahol. Mert én nem nem nagyon találtam. Vagy ehez az SYH-1,1S vagy SYH-2 höz valami megoldás a célom megvalositásához.
Elöre is köszönök minden választ
(#) dudzsi hozzászólása Márc 16, 2010 /
 
Sziasztok!
Bár látom kicsit off ez a fórum azért megosztom mire is jutottam és hogyan a szenzorral kapcsolatban. Van nekem ugye ez a SYH-1S szenzor. Amiröl egy sort se ir a gyártó, hogy mit hova miért. Találtam egy ugyan ilyen elven müködö szenzort "pdf" amibe viszont ír a gyártó arról mit is kellene csinálni. Ezen felbuzdulva keresgettem tovább és találtam egy emberkét aki meg is csinálta ezt. Szenzor AVR hajtással. Ebböl meritve plusz Simpi fórumtárs segitségével megalkottam a szenzor mérését, táplálását.
Hát tömören ennyi
(#) Thomson válasza dudzsi hozzászólására (») Márc 17, 2010 /
 
Szia Dudzsi!

Valóban halott kicsit ez a topic. Nekem is ugyanilyen szenzorom van, semmit nem is tudtam vele kezdeni. Kértem is segítséget hozzá korábban itt, de senki nem tudott segíteni. Úgyhogy nálam mélyen elsüllyedt a fiókban a szenzor.

De szívesen összeraknék belőle valamit. Nem tudsz kapcsolási rajzot küldeni? Vagy valamit részletesen mesélni róla, hogy nekem is sikerüljön összerakni? Amúgy milyen mikrokontrollerrel kapcsoltad össze?

Üdv:
Thomson
(#) dudzsi válasza Thomson hozzászólására (») Márc 17, 2010 /
 
Szia Thomson!
Könkrét kapcsolás ennyi ami ebbe a cikbe van. A Pic nek két kimenetét felváltva kapcsolgatod. Ha az egyik 1 akkor a másik 0. Az 1kHz az meg timer0-val lett megcsinálva ez megy a lábakon és a pic AD lábán meg méred a feszültséget. Azt mondjuk nem értem minek kell mindkét lábnál méri.Mert ugye az egyiknél a szenzorvan a másiknál meg akkora ellenállás mint a szenzor 25C°/60% páránál ami nálam 23k. De gondolom referenciaként van. Láttam olyat is ahol egy termisztor van a sima ellenállás helyett. Ami arra jó hogy hö fügvényében tudod az aktuális párát nézni. A számitás is ott van. Osztani, szorozni stb. kel. Bár nekem erre nem volt szükségem mert én nekem egy bizonyos páránál kellet csinálnia valamit alatta meg visszafel. Szoval nálam kapcsolokén müködik. A pic amivel csináltam 16F676-os. Én ugy csináltam mint ott is van csak az AD láb levan egy 10k ellenállással kötve földre. Elméletileg azért kellet ez mert csak 10k ellenállás mehet ennél a tipusnál az AD lábra. Ezt nekem is mondták. Ja és az 1V az nem 1V. Lehet több is. Persze nem 100V. A pdf-be is hasonlo van leirva.
Hali
(#) dudzsi válasza (Felhasználó 15355) hozzászólására (») Márc 17, 2010 /
 
Szia simpi!
Igen összevan rakva. Müködik is rendesen. Igazábol csak anyi csálás van a dologba, hogy ugye 25C°/60%-nál 23kohmos.De ha csak 23C° van akkor már nem az az érték igy van egy kis ingadozás. Lehet hogy amikor én nyitnám akkor már elötte nyit és elöbb vagy késöbb is lehet zárás. De ez legyen a legkevesebb. Termisztorhoz hasonlitva jobban is belehetne kalibrálni. De jó ez igy nekem. Viszont azt továbra se tudom hogy minek kel mindkét állapotba mérni? "szenzornál és az ellenállásnál" Az ellenállás a kiindulo pont a referenciája? Én nem mérem.
(#) dudzsi válasza (Felhasználó 15355) hozzászólására (») Márc 17, 2010 /
 
Majd valamikor ütközünk a szenzor miatt. Lehet hogy majd kiprobálom a SYH-2t ami csak 602ohmos .Mer az jobban van kalibrálva a különbözö höfokokhoz.
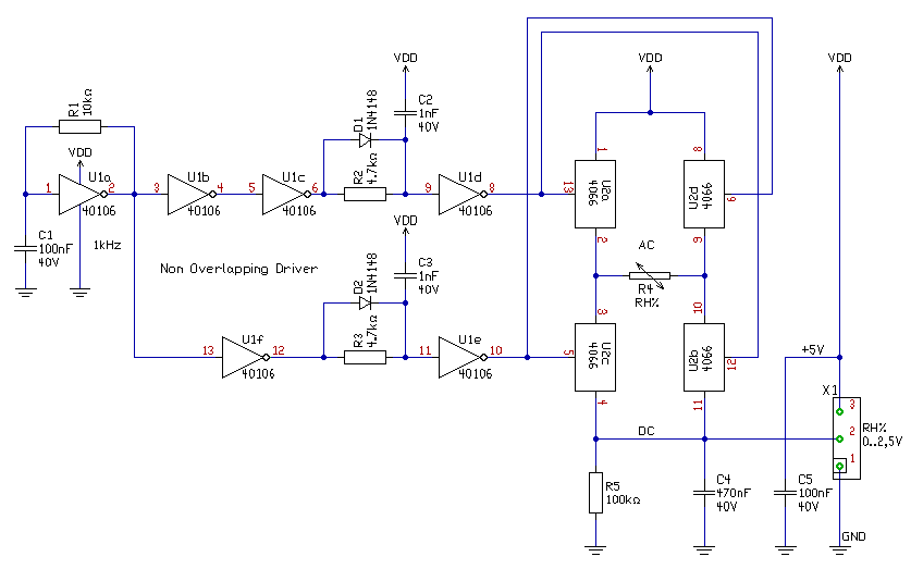
(#) proli007 válasza dudzsi hozzászólására (») Márc 17, 2010 /
 
Hello!
Na, ha már szórakoztam a témával, akkor felrakom ide a rajzot, hátha megy vele valamire valaki.. (persze egy LT1043-al hamarabb célba lehetne érni, de lehet az nem minden bokorban található)
Az R5 ellenállás változtatásával lehet a szenzorhoz (mi persze nekem nincs) hozzá igazítani a kimenő feszültséget, esetleg a hőfok kompenzációt is megoldani.
üdv! proli007

RH%-conv.png
    
(#) HeZ válasza (Felhasználó 15355) hozzászólására (») Ápr 6, 2010 /
 
Most rendelem Dudzsi szépen leírt szenzorát (SYH-1S)a hőkompenzációval és linearizációval kiegészített SY-HS-230 (HEStore 1385 ft) áramkörrel (Lucifer áramköre #568063).
A cél: 230V AC ventilátort kapcsolni a beállított páratartalom felett és -ideig PIC-kel. Mint a párásítás pl üvegházban vagy terráriumban, csak itt a páradús levegő elszívása a feladat.
Egyszerűbb-olcsóbb a 475 ft-os csupasz szenzor, de sajnos a gyártó nem adta meg a hőfokfüggőségét, ezért nem tudom, hogy 15-30 celsius között mennyit szór az ellenállása, igaz a HS-230 hőfokfüggése is titok . De lehet, hogy mégis szoftverrel oldom meg kalibrálással
(#) dudzsi válasza HeZ hozzászólására (») Ápr 6, 2010 /
 
Hello!
A végén én is ezzel a szenzorral csináltam meg amit te vettél modulba. A másik az macerásvolt. Itt van a doksija a szenzornak. Ennek eléggé jo különbözö hőfokoknál.

SYH-2T[1].pdf
    
(#) Thomson válasza dudzsi hozzászólására (») Ápr 7, 2010 /
 
Szia Dudzsi!

Köszi a kimerítő választ. Valamikor nekiugrok megalkotni a művet

Üdv:
Thomson
(#) dbase hozzászólása Jún 1, 2010 /
 
Hali
Találtam egy analog kimenetű páratartalom mérőt.
h14dl
Itt a teljes leírása, és sok kapcsolással kiegészítve, pl ledes kim...analog

h14dl.jpg
    
(#) dudzsi válasza dbase hozzászólására (») Jún 1, 2010 /
 
Hali.
És hol lehet ilyet kapni itthon? Ez igazábol hasonlit az SYH-2T-hez. Ugyan ugy 1kHz körüli AC feszültség kel neki. Nem tudom mennyibe kerül de a SYH ugy 500Ft környékén mozog. Ja és ez is hökompenzált.
(#) dbase válasza dudzsi hozzászólására (») Jún 1, 2010 /
 
Elég hasonló a karakterisztikája az SHY-1-el.
30%-920k-890k
50%- 66k- 55k
80%- 4,2k- 3,6k
% - sy - h14d
(#) gddr80 hozzászólása Jún 22, 2010 /
 
Hello!

1kHz-es váltóáramot hogy állítotok elő ehhez a szenzorhoz? Kerestem kapcsolást a SYH-2Shez de még adatlapot sem találtam.
(#) Hp41C válasza gddr80 hozzászólására (») Jún 22, 2010 /
 
Szia!

Az adatlapja...
(#) gddr80 válasza Hp41C hozzászólására (») Jún 22, 2010 /
 
Köszi!
És a másik kérdésben is tudsz segíteni? Találtam egyenfeszültséggel működőt is, de azok jóval drágábbak.
(#) Hp41C válasza gddr80 hozzászólására (») Jún 22, 2010 /
 
Szia!

Ez a leírás ugyan másik típusról szól, de átalakítható a SYH-2S-re. HIH3610, HIH 4000 érzékelőket használtam nagyon jó eredményekkel.
(#) dudzsi válasza gddr80 hozzászólására (») Jún 22, 2010 /
 
Szia!

Amit pár hozzászolásal eezelött irt proli007 az tökéletesen csinálja az 1kHz-t és fesz jön ki a végén. Vagy PIC-cel vagy AVR-rel csinálsz 1kHz és az adatokat azzal dolgozod fel. Én csináltam azzal a szenzoral egy pára érzékelös szellözö lamellát. Amit egy PIC irányit. Majd rakok fel képeket. Csak még valamit bele akarok épitani.
(#) gddr80 hozzászólása Júl 19, 2010 /
 
Hello!
Beszereztem egy SY-HS-230 modult, és a mellékelt kapcsolási rajz alapján szerintetek működne-e, azért kérdem mert nem egy olcsó modul, és nem szeretném rögtön tönkretenni. Multiméterrel kimértem a kimenetét és adja a feszültséget 2V és 2,8 között. A kérdés az lenne, hogy jól van-e így hozzákapcsolva az uC-hez.
Köszi a segítséget.

kapcs_rh.png
    
(#) dudzsi válasza gddr80 hozzászólására (») Júl 19, 2010 /
 
Szia.
Szerintem jó. Nem sok mindent tudsz elrontani.Meg kapja ez a kütyü az 5V-ot és ami kijön azt méred az A/D lábon. Persze legyen bekapcsolva bemenetnek és az A/D is üzemeljen rajta. Gondolom a 3,3V az a referencia. Hogy fogod látni, hogy mennyi az az annyi pára? LCD?
(#) gddr80 válasza dudzsi hozzászólására (») Júl 19, 2010 /
 
Igen, LCD-vel, az a része már kész.
Köszi!
(#) moltam hozzászólása Júl 19, 2010 /
 
Helosztok.
Ezek a szenzorok valós RH t mérnek? Azaz a hőmérsékletet is figyelembe veszik?
(#) proli007 válasza moltam hozzászólására (») Júl 19, 2010 /
 
Hello!
"Ezek a szenzorok valós RH t mérnek? " Ez jó viccesen hangzik ahogy bele gondoltam, mert ez ugye eleve Relatív, tehát álló helyből nem "valós"..
üdv! proli007
(#) dudzsi válasza moltam hozzászólására (») Júl 19, 2010 /
 
Hali.
Igazavan prolinak. Mint mindig. Ha azt szeretnéd hogy pontosan mérja a RELATIV páratartalmat akkot inkább SHT10 vagy 11 vagy 71 vagy 75 használj. Csak jó drágák. Ha csak valamit kapcsolni akarsz vagy csak megközelitöleg akarsz mérni "nem halál pontosan" akkor ez jó arra. Mert olcso. Bár én nem a kitet használtam belöle. Csak a szenzor ugy 500Ft környékén van.
Következő: »»   2 / 7
Bejelentkezés

Belépés

Hirdetés
XDT.hu
Az oldalon sütiket használunk a helyes működéshez. Bővebb információt az adatvédelmi szabályzatban olvashatsz. Megértettem