Fórum témák
» Több friss téma |
Fórum » TV hiba, mi a megoldás?
Hát sajnos zárlatos.
![]() Körülnézek hátha van hozzá alkatrész. Amúgy pár helyen olvastam hogy ha a sormeghajtótranzisztor zárlatos akkor a hozzá tartozó kondit is ki kell cserélni mert a következőt is zárlatba viheti. Igaz ez? Melyik lesz ez a kondi?
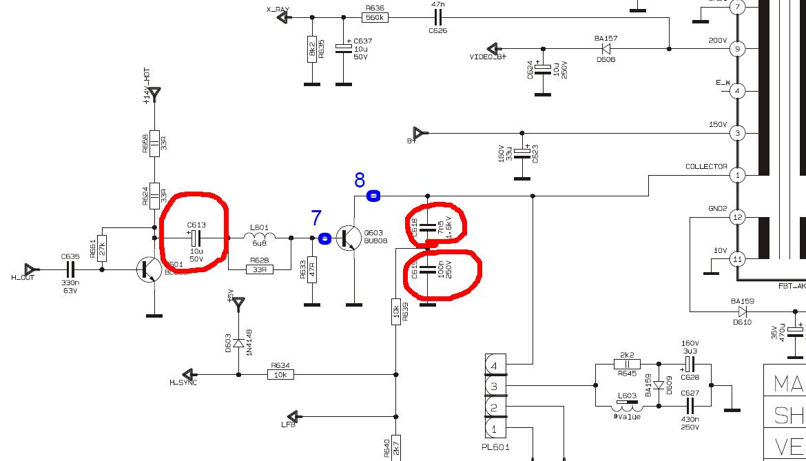
Ez a Te készülékedre is vonatkozik. A BU808 a sordarlington.
Igen, itt volt egy kis kavarodás, kicsit máshogy van ez a rész nálam. De szerencsére megoldódott.
Sziasztok egy kis segítség kellene a képen látható a hiba a függőleges csík az csak a kamera miatt van benne a viszintesel van probléma akármit csinálok vele még is benn van kép igaz van rajta csak amikor fényképeztem akkor koaksz nem volt rákötve.bármelyik csatornára kapcsolok ez a csík akkor is meg van.Mi lehet a baja?Én a lemágnesező termisztorra gondoltam de szerintem ez nem az lesz.Még egy dolog ezek a csíkok nem mennek csak állnak a képernyőn.
Tekerd lejjebb a G2 (Screen) potit.
Köszönöm kadarist a gyors választ, és a segítséget. Ha nem bánnád, volna még kérdésem. JVC síkképernyős tv, az elején lévő kétszínű led, váltakozva villog. piros, és zöld. a táp pufferén van 300 v, de a hálózati trafó szekunderéből nemtudok semmit sem mérni, vagyis csak néhány voltot. Persze nemtudom, hogy ez normális e, szerinted zárlat lehet valahol?
Előre is köszi
Gyerekzár vagy valamilyen korlátozás nincs beállítva?
Értem. A 10mikro 63v-os kondi helyett kb mekkorát tegyek? Mert nem akarok túl nagyot tenni.
Köszönöm segítséged tökéletes lett ezt el is felejtettem.Köszönöm
A 10µF 50V-osat cseréld 22µF 63V-osra, vagy még nagyobb feszültségűre. A kollektorra kötött kondikat is mérd ki kapacitásméréssel.
Sajnos ezt nemtudom, nincs hozzá táv. hogy lehet ezt megtudni?
Ha gyerekzárban van, akkor csak távirányítóval lehet működtetni (bekapcsolni) a készüléket. A menüben lehet feloldani a zárat.
Akkor holnap megpróbálom egy tanítható távval, hátha szerencsém lesz. Majd megírom a fejleményeket.
Köszi a segítséget!
Sziasztok
Kérdésem lenne Van itt egy ilyen kis kütyüm (képet mellékeltem) Elvileg egy szélessávú erősítő Nekem kábel TV -m van Az oszlopról bejövő jel 4 TV re van elosztva A kérdés: Ha ezt a kütyüt beteszem a kábel és a tv-m közé, akkor tisztább, jobb minőségű lesz a kép? mert így 4 felé elosztva már nem olyan szép
Hali!
Ne káromkodj!.. Elárulod melyik az az áramkör? mert én sajnos annyira nem értek hozzá...
Meg csináltam amit írtál most jó is a kép de most van valami más gond is.Ment a tv kb 20 és egyik percről a másikra el kezdte hogy összecsukodik a kép meg vissza jön mondhatnám azt is hogy elmegy a kép meg vissza jön a hang ahogy hallom az volt az nem ment el a képpel
mi előtt elmegy mintha behullámozna mind ez másodpercek alatt történik.Hallom hogy lekapcsol a kép meg bekapcsol ez mi lehet?
Most egy kicsit tekerd feljebb a G2 potit. Arra mit lép?
Egyik sem az. Az alaplapon van. Rajzod van a készülékhez?
Igen jobb lesz a kép, de az elosztó elé kell tenned, és szólni kellene a kábeleseknek, hogy műszerrel állítsák be , mert ha túl sok a jel, egymásra "úsznak" az adások
Szia!
A puding próbája az evés! De inkább ne szólj a kábeleseknek erről a kis módosításról. Az erősítést a dobozon lévő trimmerrel beállíthatod.
igazából ez a készülék a padlásunkon volt, mert az utcában ezen keresztül volt elosztva a szolgáltató által a tv jel
tehát ELMÉLETILEG ez be van állítva nem? Csak azóta már más rendszerről házanként külön külön van lehúzva az oszlopról a jel, így erre a dobozra már nincs szükségük
Változatlanul villog a sortranzi forró
Sziasztok!
Egy sharp tv alkatrészét szeretném megtudni. A rajzot mellékelem. Az OPC1 alkatrészt szeretném megtudni, hogy mi. Köszönöm előre is!
Úgy van egyébként nálunk, hogy egy kábel lejön az oszlopról, az ketté van osztva egyik szál a TV másik a modembe megy (net+telefon)
Bekötöm a TV kábel elé és elvileg akkor a 4 tv -n valamivel szebbnek kellene lennie a képnek ugye?
A tévé ágba kösd be, és próbáld ki. Bár ez tudja a visszirányt is úgyhogy akár a fő bejövő kábelbe is bekötheted.
Ez az a tv amiről már szó volt se kép se hang volt a gondja de azt már sikerült megoldanom.Ez DCE amikor irtam hogy milyen számok vannak rajta azt írtad hogy valószínűleg PT90 lesz a száma.
|
Bejelentkezés
Hirdetés |









Elárulod melyik az az áramkör? mert én sajnos annyira nem értek hozzá... 







