Fórum témák
» Több friss téma |
Fórum » Labortápegység készítése
Olyat kértek tőlünk mintha a bánya mélyéről kellene időjárást jósolnunk!
Kezdjetek el végre mérni !! Az a 0,6 A milyen arányba oszlik meg a tranyók közt ?? A végtranyókon mekkora a bázis-emitter feszültség?? stb, stb...
Ha egy félvezető melegszik, akkor az azért van, mert többnyire sok áram folyik rajta, ha rendellenesen melegszik akkor az azért van mert nagyon sok áram folyik rajta, dB Thundernek igaza van, mérni kell, és elmélkedni a kapcsolási rajzon, keresni kutatni, mi hova megy, mi mivel van összeköttetésbe, nyák hibát keresni, zárlatot mérni, stb, ha magatok próbáltok rájönni, abból higyétek el sokkal többet tanultok, mintha valaki azt mondja, "ezt meg ezt cseréld ki és jó lesz" .
(Szerintem)
Hali
Szóval , szétkaptam az egészet , nemvolt egyszeru , de sikerult. Beálitottam 0,2A t hogy ne melegedjen annyira a Q2 , és ugy mértem , mindkét tranzisztor emittere és a negatív között ugyanannyi volt az áramerősség 0,2A,a bázis és negativ között is 0,2A.A mérések közben a kimenet rövidre volt zárva.A bázis emitter feszültség 12V , mindkettőnél , de a kimeneten 17V . Jah és a kollektor és negatív áramerősség 12A , de ez nemtudom hogy a meromuszerremel van e valami gond , de 12A a kimeneten ha az áramerősség szabalyozó potmétert tekerem felfelé , egy ido utan ugymarad 0,6A és a világért sem akar feljebb menni.Egyenlőre ennyit mértem , de nemtudom hogy hogy is fogjak neki a további méréseknek , nemtudom hogy mit is mérhetnék még...
Jajj alapokkal is gond van!!!
Feszültséget mérünk két pont között, nem áramot!! Magyarul sok helyen csináltál most zárlatot a méréseiddel !! Áramot a vezetéken úgy mérünk hogy megszakítjuk a vezetéket és bekötjük az árammérőt. Idézet: ha igaz amit leírtál akkor ott a gond, bázis emitter fesz nem nagyon lehet 0,6 voltnál több. „A bázis emitter feszültség 12V , mindkettőnél”
A világért se szeretnék erőszakosnak tűnni, válaszolna valaki, szerintem csak elsikkadt ez a kis kérdésem itt a vita hevébe.
Hali
Hát 12V , ha közben a kimenet terhelve van , ha nincs akkor 0,36V de nem volt maxra feltekerve a potméter. Akkor cseréljem ki a 2N3055 öst , vagy elkötottem volna valamit ? Mert én átnéztem párszor és jónak tűnt , Tudom hogy ugy mérünk áramot , de nem akarom leszedni még a tranyókról is a kábelokat .
Idézet: „Tudom hogy ugy mérünk áramot , de nem akarom leszedni még a tranyókról is a kábelokat .” Lehet hogy "tudod" mert már valaki mondta, csak nem fogtad fel, mert az sem tudod mi az ÁRAM, és mi a FESZÜLTSÉG. És te akarsz labortápot csinálni... Ez nem akarás kérdése, vagy megbontod a vezetéket és ÁRAMOT mérsz az adott vezetéken, vagy fogod magad és veszel olyan lakatfogót ami tud egyenáramot is mérni ( a lakatfogó részével ). Ganús hogy nem lesz mostanság annyi pénzed hogy egy ilyen műszert vegyél, ezért inkább legyél erőt magadon. Hajrá! Nemtudom, hogy meg tudod e mérni azt, hogy jók e a2n3055-ösök, illetve tudod e melyik lába micsoda.. De azért meg kellene kísérelni...
Visszatérve:
ha ezt a 12 és 0,36 voltot valóban a tranyó bázis- emittere közt mérted (tehát a két láb közt a tranyón) akkor vagy szar a tranyó, vagy felcserélted egymással a bázist és az emittert...
Azt nem szokták odaírni a lábak mellé?Vagy csak némelyik tranyónál?
Áramot nem kell mérni, csak a labortáp kimenetére kötött fogyasztón. Máshol nincs is értelme. Először is ki kellene forrasztani az összes tranzisztort és megmérni dióda vizsgálóval az összeset. Ha minden rendben, visszaforrasztani mindent és a megfelelő helyeken feszültségeket mérni.
Hát ha gyanus ha nem , most is van annyi pénzem hogy vegyek egy olyat nem alapszintut , de biztosnem egy olyat fogok venni , ha egy évbe alig pár alkalommal használnám , sok értelme lenne tényleg ...
mivelhogy a kimenet nem volt semmire kotve , és a két emitter közvetlen kapcsolódik a kiementre + elotte két ellenálás , nemtudom milyen nagy zárlatokat okoztam ezzel . a kollektor ja , az is valoszinu olyan károkat okoz , ha mérem , hogy örülök hogy nem füstölt el semmi . És a 2N3055 ök jók voltak még anno mikor megvettem le voltak ellenorizve , nemhiszem , hogy nekem és gydanee nak is pont rossz lenne .. Ha már itt tartunk akkor azt is megmondhatnád hogy hol lehet a hiba , ne csak azt hogy nemtudom azt meg ezt . És ne azt mond hogy mérjek , csupán azt szeretném kideríteni hogy ilyen esetben mi lehet rosszul megcsinálva.Mivel az én tudásom még nem épp olyan hogy magamtól csináljak ilyen áramköröket , éppen ezért kerestem egyet , ami kész van , és ezért épitettem meg ugyanazt , hogy jó legyen minden és ne kelljen heteken keresztul hibát keresnem ... Komolyan még a minitesla is kész volt pár nap alatt és egy laza forrasztáson kivul semmi baja nemvolt és most is működik rendesen .
Az összes kiforrasztása és lemérése egy tiszta lépés lenne, viszont elég sokáig tart, egy vezeték megszakítása (kiforrasztása) és áram mérése sokkal gyorsabb.
Csak csekély tranyónál van a tokozáson is feltüntetve a lábkiosztás, viszont mindnek van adatlapja amin megadják, de ki is mérhető.
Jól gondolod, csak kérdés , hogy mit érdemesebb, 4db 24V-os tápot építeni, vagy kettő 50V-osat? Lássuk be, az utóbbi költséghatékonyabb, okosabb megoldás.
Ha olyan sok pénzed van akkor vegyél labortápot, és ne játsszál itt mások idejével és segítőkészségével !
Halvány fingod sincs az egészről, ami nem baj 16 évvel ezelőtt nekem se volt, de hogy itt te hőzöngj arra szerintem nincsen alapod. Az hogy nem füstölt valami az nem jelenti azt hogy nem hibásodott meg. Biztos vagyok, hogy a 3055-ösök jók voltak, de ez elmúlhatott azóta. Ezért kell ellenőrizni. Abban is biztos vagyok, hogy ha hajlandó vagy megcsinálni a méréseket, úgy ahogy kérem, akkor közösen megtaláljuk a hibát.
Hát ha már a lábak beazonosítása problémát jelent......akkor kezdjük az alapoknál.
Szia, szerintem is kezd azzal, hogy mérd ki azokat az áteresztő tranyókat, Pár pillanat az egész, és okosabb leszel. Nem hinni kell itt kérem szépen, hanem mérni, az általában célravezetőbb. Nézd csak Bővebben: Link így kell tranyót mérni. A lábait gondolom megtalálod, ha nem , adatlap segít, ha minden jó, akkor a bázisokat ellenőrizném, azaz, a vezérlést, hogy funkcionálisan hogy vezérli az áramkör az áteresztő tranyókat.
Üdv. D.
Hibát azt nem lehet csak úgy megtalálni hogy rábökök és ez a hiba.Ki kell forrasztani az alkatrészt és mérni kell.Meg ha áramokat mértél megszakítás nélkül, akkor elküldhetted az áteresztő tranyókat.Forraszd ki őket és mérd le dióda mérővel.Egyébként egyetértek dB Thunderrel.
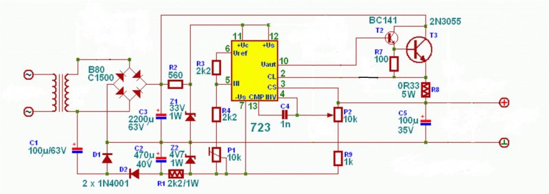
Jaj emberek, kérlek benneteket, ne veszekedjetek. gydanee-nek privátban mondtam, hogy ez egy eléggé instabil kapcsolás. Elsődleges problémája az, hogy speciális integrált áramköröket igényel. A monolitikus gyártástechnológia hátránya, hogy a növeszthető szigetelőréteg vastagsága korlátozott. Ezért maximum 40 volt tápfeszültséggel üzemelő áramköröket lehet készíteni. Műveleti erősítők esetében ez alá kell menni, és ha megnézik a kedves kollégák az OPA-k adatlapjait (741, 747, LM324, NE5532, MC1458, TL074, TL084, et cetera), akkor láthatják, hogy a táp bizony limitálva van, ráadásul gyártó függő. Az absolute maximum ratings alatt mást ad meg a National, Fairchild, Philips, és mást a Siemens. Mindemellett más a frekvenciamenet is. Mások a töréspontok, stb. Azaz egy kapcsolás gerkedhet más gyártmányú integrált áramkörrel. A típus azonos, elvileg ekvivalens a keresztreferencia táblázat szerint, de mágsem... Egy adott kapcsolást bizony egy adott integrált áramkörre tudunk optimalizálni. Az az idő elmúlt a tranzisztorkorszak lezárultával, hogy bombabiztos konstrukciókat lehetett készíteni széles béta tartományra. Minden IC-nek megvan a nyavalyája, amit orvosolni kell. Tehát mint mondtam, gerjedés lehet az egyik ok. A "Q2" az a normál darlington meghajtó tranzisztora.
Nagy nyugati gyárak fejlesztő laboratóriumaiban elő lehetett írni, hogy a kényes pozíciókba csakis ennek a gyárnak az y típusú, bétára válogatott alkatrésze kerülhessen. Az elektronika nagyon ingoványos, zavaros, és öntörvényű. Kellő alázattal művelhető csak. Egy ilyen lineáris labortápban nem sok probléma lehet. Vagy gerjed, vagy valamelyik alkatrész rossz, vagy azzá tették. Én a magam részéről elsőként a referencia szabályozási tartományát szoktam ellenőrizni. Ha ott minden rendben, akkor jön az áramkorlát referenciája, és annak a szabályozhatósága. Amennyiben lehetséges, célszerű szakaszosan beültetni a panelt, és éleszteni, akinek nincs akkora gyakorlata. (Első dolog, amivel szembe megyek a fő trenddel). Azaz ha az első "tömb" működik, akkor megyek tovább. Tehát visszatérve. Miért is kell nekünk darlington. A válasz: a teljesítmény tranzisztorok bétája nagyon szór, ráadásul kollektoráram függő. Amperes terelés fölött a béta lecsökkenhet akár 20 alá is, azaz 100 milliamper bázisáramot is "kér" a soros szabályozó, de az OPA-tól nem kap. Nem tud annyit adni. A megoldással az a baj, hogy maga a darlington gerjedékeny, és érzékeny a vezetékezésre. Mindemellett az egyik alapvető konstrukciós hiba a csatolt mellékleten lévő "alsó tag"-hoz (Q2 az eredeti rajzon) csatlakozó ellenállás hiánya. A mellékelt rajzon a "felső tag" ellenállását meg kellene növelni 470 ohmra, vagy esetleg hármas darlingtont alkalmazni a másik melléklet alapján. Az üzembiztosan működik, természetesen a 2 db 2n3055 megy az egy helyére, mindenféle változtatás nélkül. A BD241-et pedig hűtőfelülettel kell ellátni, mivel ez adja a bázisáramát a soros szabályozónak. Gyakorlatilag a puffer és a kimeneti feszültség közti különbség jut rá (leszámítva a bázis nyitófeszültséget), veszteségi teljesítménye pedig 2N3055 bázisárama szorozva a 2n3055 C-B feszültségével, ami bizony watt naygságrendű, azaz valóban melegedhet, de csak 1-2 amper terhelésnél. Ha ennek ellenére melegszik, akkor gerjed valószínűleg. Ezt orvosolandó egy 1 nF-os kerámia kondenzátort célszerű a Q2 kollektora és bázisa közé kötni. Továbbá jó minőségű 4,7 nF-os kerámia kondenzátort kell a 3. ábra szerint a kimenő kapcsokra kötni. Szintén gerjedésgátló y kapcsolás. Nem mellesleg 20 volt kimeneti fszültség fölött - hacsak nem a pontatlan 723-mal van felépítve az áramkör - akkor mindenképp lebegő táp konstrukció javasolt. Üzembiztosabb.
Én a helyedben hallgatnék a többiekre! :yes:
Én ugyan ezt a labortápot fogom megépíteni. Ha 3A-t akarsz kihúzni a tápból 3 emitter ellenállás párhuzamba kötésére lesz szükséged,valamint a 2N3055-öt cseréld le inkább BD139-re,az tud 125W-ot. Ami nekem most új,hogy BD139-cel helyettesíthető a BC141. Ha ez igaz én is azt fogom használni,és a központi hűtőfelületre teszem. A nyákkal ne kínlódj,itt az eredeti. Én is 3A-t szeretnék kihúzni a tápból,így én is 3 emitter ellenállást terveztem a nyákra,valamint 4A-es lenne a gréchid,ha trafóról hajtanám. A tápot ezen a nyákon többen is megépítették,ugyan átkötés ezen is van bőven,de legalább tuti hogy működik!
Idézet: „Ezért maximum 40 volt tápfeszültséggel üzemelő áramköröket lehet készíteni” Azért ma már lehet kapni "100 voltos" műveleti erősítőket is. Nekem is van itthon 4 db típusa OPA 454. Idézet: „Az elektronika nagyon ingoványos, zavaros, és öntörvényű. Kellő alázattal művelhető csak.” Azoknak zavaros akik nem értenek hozzá, de tanulni mindig lehet.. A gerjedéssel kapcsolatosan leírtakkal nagyjából egyetértek, de én biztos nem növelném a Q2-nél Miller kapacitást, ugyanúgy gerjedést okozhat ha lassú a szabályzó rész de vezérlése gyors. Csak valami elvetemülten rossz vezetékelés miatt lehet a darlingtonnal gond. Néhányszor használtam már darlindon fokozatokat, ritkán még 3asat is, de feszültségkövetőként soha nem gerjedt. Ebben a kapcsolásban max a műveletik gerjedhetnek, azoknak van nagy feszültségerősítésük (a darlington rész feszültségkövető, erősítése 1 alatt van picivel) A 2N3055öt BD245 vagy BD249-el helyettesíthetjük, de szerintem ide akkor is a 2N a jobb...
Értem, Köszönöm, hogy csatoltad a rajzot. A,úgy a NYÁK rajzot énis kerestem, de csak a BSS-en találtam ott is csak meg lehetett volna rendelni 900Ft-ért úgyhogy inkább rajzoltam magamnak eggyet több kevesebb sikerrel
Szerintem inkább meg próbálom megoldani, hogy le lehessen vinni a tápfesz 0V-ig mert nekem csak erre van szükségem. Az áramkorlátot szinte nemis használnám..
Szerintem 2db 2n3055-ös tranyó elég lesz.Vagy még így is szenvedni fognak?
Na szóval töröltem pár alkatrészt a kapcsolásból. Az lenne a kérdésem, hogy így le lehet vinni majd a kimeneti feszültséget 0V-ra vagy ezzel csak elrontottam a tápot a célom az volt, hogy az áramkorlát ne legyen a tápban.
És még meg szeretném kérdezni, hogy R7-nek mi a szerepe illetve nagy szükség van rá? Köszi
De most tényleg, neked ennyire nehéz a felfogásod? Letörölhetnéd igazán az összes alkatrészt, csak a trafót, egyenirányítást, IC-t, 3055-öt hagyd meg, hátha működik úgy is, ha még szabályozni is szeretnéd akkor a potit is hagyhatod.
Komolyra fordítva: ahelyett, hogy a szerinted lényegtelen alkatrészeket törölgeted a rajzról, inkább fogadd meg a tanácsokat amiket kaptál. Azt sem értem, hogy miért nem nézel körül itt a kapcsolások között. Van három egyszerűbb táp is, Frankye tápja olcsón összehozható, egyszerű alkatrészekből áll, szerintem egy kezdő igényeit bőven kiszolgálja. Attila86 tápja beépítve tartalmaz A/V mérőt is, kicsit bonyolultabb, de megéri megépíteni (személy szerint én ezt ajánlom). edison14 által utánépített táp sem bonyolult. És ami a legfontosabb mindegyikhez van, már kipróbált nyákterv is. Ezeket vedd fontolóra...
Az oldalon már énis végignéztem az összes kapcsolást de mint már mondtam nekem felesleges áramkorlát. Persze akkor már megoldhatnám lm 317t-vel vagy társaival de mint mondtam nekem 0V-tól kéne, hogy szabályozzon a táp ezért gondoltam hogy kiszedem a szerintem felesleges alkatrészeket és megkérdezem h így működhet-e a kapcsolás illetve, hogy R7-nek mi a szerepe.
Ha valaki megtenné, hogy ránéz és megmondaná, hogy működőképes-e nagyon megköszönném
Valóban lehet kapni 100 voltos műveleti erősítőket, de a disszipációjuk korlátozott - ugyanúgy 1 watt maximum, mint a 40 voltos tápot igénylőknek. Azaz nehezen tudják leadni a meghajtó áramot. Vagy hármas darlington, vagy ami nekem szimpatikusabb még mindig: lebegő táp. Igazán nem jelent semmit még egy tekercset vagy különálló trafót betenni a lebegő kapcsolás ellátásához. Az, hogy az elektronika nehezen művelhető és ingoványos, fenntartom. Továbbá a célzásodat nem veszem magamra, miszerint kezdő lennék - 15 éve páka van a kezemben, és rendelkezem technikusi szakmai képesítéssel is. A mondat, hogy öntörvényű és kesze-kusza az elektronok világa - egy mérnöktől származik. Mennyire igaza van, hisz matematikai bizonytalansági formula van: X darab áramkör jó alkatrészekből van felépítve. Az egyik működik, a másik nem. Az, ami nem működik, az is fizikálisan jó alkatelemekből áll, csak az alkatrész eltérések akkorák, hogy a berendezés nem indul. Tehát nem mindig az ember a hibás.
Én csak a 40 voltos max tápfesz cáfoltam, felhasználhatósága / kihasználhatósága labortápban az egy külön téma.
Idézet: Nem tartalak kezdőnek, a véleményemet képes vagyok a szemedbe "írni", célzások helyett.„Továbbá a célzásodat nem veszem magamra, miszerint kezdő lennék” És ezt most is megteszem: Idézet: „Az, hogy az elektronika nehezen művelhető és ingoványos, fenntartom” Nem tetszik az hogy isteni magaslatokba emeled (emelik) az elektronikát, aki meg művelik azok istenfélő parasztok. Röviden : az elektronok tudják az elektrotechnikát, és nem tehetnek róla hogy mi még nem teljesen. Az elektronok nem élőlények, nincsenek gondolataik, nem szívatnak minket, és nem istenek. Abban egyetértek nagy különbségek vannak az alkatrészek között, és itt nem kell elmenni az ic-kig sem! Már az egyszerű ellenállások közt is lehet akkora különbség, attól függetlenül hogy értékük megegyezik, hogy eldőlhet tőle a készülék működőképessége. És most hogy megosztottuk egymással gondolatainkat, térjünk vissza a labortápokhoz, vagy menjünk sörözni ! ..mert kikapunk köbz-től |
Bejelentkezés
Hirdetés |




a kimeneten ha az áramerősség szabalyozó potmétert tekerem felfelé , egy ido utan ugymarad 0,6A és a világért sem akar feljebb menni.



Az csak 12.5W-ot tud, nem 125W !
Szerintem inkább meg próbálom megoldani, hogy le lehessen vinni a tápfesz 0V-ig mert nekem csak erre van szükségem. Az áramkorlátot szinte nemis használnám..

..mert kikapunk köbz-től 



