Fórum témák

» Több friss téma
Fórum » Kapcsolási rajzot keresek
 
Témaindító: Kallai Csaba, idő: Márc 11, 2006
Témakörök:
Lapozás: OK   126 / 385
(#) macera2 válasza Dani494 hozzászólására (») Jún 26, 2010 /
 
Hi Dani494!
Maga a kapcsolás biztos működőképes, bár én inkább műveleti erősítőt , meg egy visszacsatolt D bistabilt használnék (Q negát összekötve D bemenettel, a Clock meghajtva, esetleg egy smit triggeren keresztűl), optocsatoló nélkűl. Először próbáld ki, hogy az optocsatolóig működik-e a kapcsolás. T4 emittere lemegy -e földre? Kísérletezz! Sok sikert.
(#) Dani494 válasza macera2 hozzászólására (») Jún 26, 2010 /
 
Kösz a választ,de már szétszedtem a kapcsolást.Viszont a tippjeidet felhasználom a következő projektnél. 7474-es Ic a kiszemelt D tárolóval.
(#) macera2 válasza Dani494 hozzászólására (») Jún 26, 2010 /
 
Van olyan müv. erősítő ami 3-4 volttal is működik, és a bemenetén PNP tranyók vannak. Így a bemenet a földre is köthető. Az adatlaphoz csatolt aplikációkba pedig van megoldás a műv. erősítős egyenirányitásra is. Ilyenkor a 600 mV-os dióda könyök le van osztva a nyílthurku erősítéssel. Sajnos típust nem tudok, de nem egy unikum. D bistabilnak meg gondolom CMOS-t fogsz használni. Tápfeszültség tűrésre nem érzékeny (3-15 V), fogyasztás közel 0. Helykihasználás is jobb. Két ellenállás majdnem annyi helyet foglal el mint egy 14 lábu dual in line tok.Sok sikert.
(#) proli007 válasza Dani494 hozzászólására (») Jún 27, 2010 /
 
Hello!
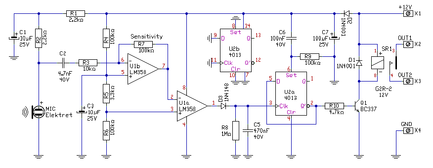
Nos, akkor legyen egy működőképes dolog is..
üdv! proli007
(#) Dani494 válasza proli007 hozzászólására (») Jún 28, 2010 /
 
Nagyon szépen köszönöm.Próbapanelon összeraktam ezt a kapcsolást,kiválóan működik,érzékenység a mic.és a + ág közé kapcsolt 1k5 változtatásával lehet.Kipróbálom a tiedet is.
(#) Bassmester hozzászólása Jún 28, 2010 /
 
Sziasztok!

Alesis midiverb 2-es cucchoz, sehol nem találok kapcsolási rajzot. Van valakinek?
Analóg hibája van, még a potik előtt "elakad" a jel valahol, de rajz nélkül nehéz dolog végigtapogatni :no:
(#) bandee001 hozzászólása Jún 29, 2010 /
 
Hello mindenkinek!
Egy kis segítséget szeretnék kérni. AKAI AA-R1 típusú erősítőhöz keresnék kapcsolási rajzot. Az egyik oldali csatorna nem akar megszólalni csak valami áthallás van. Tudom hogy ez másik fórumra való de ha valaki tud okosat mondani rá szivesen veszem Google nem adott ki semmi hasznosat
Előre is köszönöm.
Üdv!
(#) bandee001 válasza (Felhasználó 13571) hozzászólására (») Jún 29, 2010 /
 
Köszönöm szépen!
Ez sajna nem az a típus Az enyémben STK 460-as IC a végfok ebbe viszont tranzisztoros. A tuner rész ami megegyezik benne
(#) bandee001 válasza (Felhasználó 13571) hozzászólására (») Jún 29, 2010 /
 
A tunerrel nincs baj de már megvan a hiba!! 2 kondi és 2 tranzisztor csere megoldotta a bajt.Tökéletes!! Most már csak egy BEAG-ot kell megcsinálni és minden itthoni cucc kész lesz
(#) sirály12 hozzászólása Jún 30, 2010 /
 
MNC Innocd kapcsolási rajza nincs valakinek?
(#) lacek29 hozzászólása Júl 2, 2010 /
 
Sziasztok! Street Power MA 600 autós erősítő kapcsolási rajzára lenne szükségem,ha valaki tudna segíteni,nagyon megköszönném.
(#) klimás56 hozzászólása Júl 3, 2010 /
 
Sziasztok ! SOS-ban kellene valami egyszerű késletető kapcsolás (1 tranyó +kondi+1-2 ellenállás) , szóval a legminimálisabb cuccal, semmi pontos időzítés,stb.
A feladata az lenne , amikor indítózok a motoron, akkor az autós relé (30A, tekercs ellenállás 80-100 Ohm körüli )meghúz, lekapcsolja a világítást és ahogy elengedem az indító gombot 1-2 mp múlva elejt a relé. Az indító gombbal negatívot kapcsolok. Van állandó +.
Köszi a segítséget előre is.
(#) CIROKL válasza klimás56 hozzászólására (») Júl 3, 2010 /
 
Parancsolj : Bővebben: Link
(#) klimás56 válasza CIROKL hozzászólására (») Júl 3, 2010 /
 
Hálás köszönet , naggyá tettél
(#) klimás56 válasza klimás56 hozzászólására (») Júl 3, 2010 /
 
Jaaaa! Az én "tudásom" kb. eddig terjed...
A rajzot azért értem és a kapcsolást meg tudom csinálni.
(#) proli007 válasza CIROKL hozzászólására (») Júl 3, 2010 /
 
Hello!
"Az indító gombbal negatívot kapcsolok. "
Kicsit meg kell fordítani az egészet..
üdv! proli007

StartOff.png
    
(#) klimás56 válasza klimás56 hozzászólására (») Júl 3, 2010 /
 
Na szóval , összerektam , de akad egy kis gond! Lehet , nem elég világosan fogalmaztam. Az indítást mindenképpen negatívval kellene megoldani, mert így csak az önindítót kapcsoló relére kell rálépnem . Bemásoltam az elképzelésemet.
(#) klimás56 válasza proli007 hozzászólására (») Júl 3, 2010 /
 
Igen, igen. Itt a gondom.
Habár annak idején /még a múlt században/ volt egy ilyen szólás-mondás: ha valami nem megy , told meg egy relével..
Ezen talán már túlléptünk...
(#) CIROKL válasza proli007 hozzászólására (») Júl 3, 2010 /
 
Ja azzal egy relét kapcsolsz onnan meg aztán azt kapcsolsz amit szeretnél !
A kérdés egy egyszerű időzitőről szólt , ez meg az lenne .
Egyébként ezt simán NPN-es tranzisztor helyett PNP és a többi alakatrész átforgatásával máris - kapcsol .
(#) klimás56 válasza CIROKL hozzászólására (») Júl 3, 2010 /
 
Igen!
Nem volt elég gondom, hát csináltam magamnak.
Lecseréltem a motoron a baloldali kapcsoló csoportot , az újon van köszönő gomb (vészvillogó) és mivel ez már az új előírások szerint működik, a tompítottat rögtön bekapcsolja a gyújtás ráadásakor. Idáig ez nem is gond, de az eredeti világításom elég gyengécske volt, beszereltem xenont. ekkor jött a gond, önindítózáskor a xenon lekapcsol és nem mindíg gyújt újra. Ezért lenne szükséges egy ilyen kis késleltetőre , indítózáskor villany le , majd amikor pöfög a gép , 1-2mp múlva villany fel és minden OK. Egyébként a xenon miatt kissé lejebb állítottam a lámpát, nem akarnék senkit elvakítani.DE éd és föld a látás így az új technikával.
(#) klimás56 válasza CIROKL hozzászólására (») Júl 3, 2010 /
 
Megtennéd , hogy átforgatod? Kuka vagyok hozzá
(#) qvasz2 válasza klimás56 hozzászólására (») Júl 3, 2010 /
 
Nézd már meg, és láss is !
Bővebben: Link
(#) klimás56 válasza qvasz2 hozzászólására (») Júl 3, 2010 /
 
Bocs, elkerülte a figyelmet. Kösz!
(#) klimás56 hozzászólása Júl 5, 2010 /
 
Túl vagyok némi idegeskedésen, összeraktam az áramkört. Az a gondom, 10V alatt nem működik.Először egyáltalán nem akart elindulni , 10V-s tápról próbálkoztam , majd áttettem a jó öreg szabályozhatóra és 12V-nál elindult.Valamit rosszul csináltam?
A relét teszteltem , kb. 6,5 V-ig meghúzva marad ha csökken a fesz., és már 8 V-nál behúz .
Úgy látom nem úszom meg az 555-s kapcsolást....
(#) dezsi001 hozzászólása Júl 5, 2010 /
 
Helló mindenkinek!
Az alábbi kapcsolóüzemű tápegységek egyikének rajzát keresem sajnos eredménytelenül. Abban bízok valakinek hátha megvan valamelyiké:
-Antec s2 350 SP
-Comador LCB300 ATX
-Codegen 300XX (350W)
Codegen 300XX (400W)
-Eurocase ATX-400 JSP

Előre is köszönöm szépen ha valaki tud segíteni.
Üdv. Dezsi
(#) proli007 válasza klimás56 hozzászólására (») Júl 5, 2010 /
 
Hello!
Nem véletlen.. Sajnos, a relének elég nagy az áramigénye, a tranyó bétája, meg nem végtelen. Egy emitter követő fokozat, kimeneti feszültsége, alapból kisebb a bázis-emitter nyitófeszültségével. Itt már elvész 600..700mV. Ha a relé árama 100mA és a béta 100, akkor 1mA bázisáram igény van. Ez az 1kohm-on, újabb 1V- feszültségesését okoz. Ezen felül, ott van a bemeneti dióda ami újabb kb. 700mV feszültségesést okoz. Ez összesen 2,3..2,4V. (És a tranyó kollektor-emitter szaturációs feszültségét még nem is számoltuk bele) Ha a relé 8V-on húz meg, akkor a minimális működtető feszültség, 10,3..10,4V.
Darlington tranyóval, az áramerősítés növekedése miatt javulna a helyzet, viszont annak kollektor-emitter maradéka, eleve 600mV-al több lenne.

De 555 után is kell egy tranyó, közös emitteres kapcsolásban, mert annak kimenetének is van maradék feszültsége, főleg ha a kimeneti szintje tápfeszt közelíti meg.
üdv! proli007
(#) klimás56 válasza proli007 hozzászólására (») Júl 6, 2010 /
 
Köszi a magyarázatot , ismét tanultam .
Az 555-re azért gondoltam ,mert láttam jópár kapcsolást , ahol a tápfesz pl. 5-15V-ra van megadva. Mivel önindítózáskor eléggé lezuhan a fedélzeti villany, 12Ah-s akksi van a gépben, mindenképpen valami stabilabb alapfeszültségű kapcsolás lesz a megoldás. Vagy a másik út, kotorászni a neten egy olyan relé után aminek pár száz Ohmos a tekercse és min. 20 A DC-t tud kapcsolni morse érintkezővel.
Üdv klimás56
(#) neocska hozzászólása Júl 10, 2010 /
 
Hello!
A mai nap hoztak fel egy AIWA MX330Z tipusu "HIFI"-t és nem nagyon kapom a baját, valaki meg tudna segiteni egy kapcsolási rajzal?
Köszi elörre is!
(#) dizi hozzászólása Júl 10, 2010 /
 
Hi urak, én ennek a SHARP XL-45 MINI HI-FI rajzát keresem vagy elég lenne a végfok ic típusa is mert olyan szinten elsült,hogy nem lehet beazonosítani.
Segítséget előre is köszönöm.
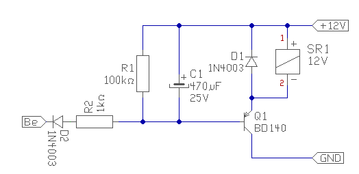
(#) proli007 válasza klimás56 hozzászólására (») Júl 10, 2010 /
 
Hello!
És esetleg egy ilyen végtelenül egyszerű kapcsolás?
üdv! proli007

FetDelay.png
    
Következő: »»   126 / 385
Bejelentkezés

Belépés

Hirdetés
XDT.hu
Az oldalon sütiket használunk a helyes működéshez. Bővebb információt az adatvédelmi szabályzatban olvashatsz. Megértettem