Fórum témák
» Több friss téma |
- Ez a felület kizárólag, az elektronikában kezdők kérdéseinek van fenntartva és nem elfelejtve, hogy hobbielektronika a fórumunk!
- Ami tehát azt jelenti, hogy a nagymama bevásárlását nem itt beszéljük meg, ill. ez nem üzenőfal! - Kerülendő az olyan kérdés, amit egy másik meglévő (több mint 17000 van), témában kellene kitárgyalni! - És végül büntetés terhe mellett kerülendő az MSN és egyéb szleng, a magyar helyesírás mellőzése, beleértve a mondateleji nagybetűket is!
Sziasztok.
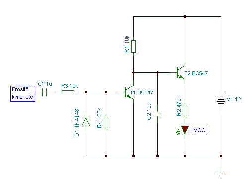
Azt szeretném megkérdezni hogy az alábbi kapcsolásban a 12V-os izzó milyen szerepet játszik és hogy lehet-e egy ellenállással helyettesíteni?
Bocs nem tudtam, hogy a színek csak úgy vannak. Mivel a kék a kedvenc színem gondoltam azzal írok. Bocsánat. Ennél érthetőbben nem tudom leírni mert nincs a kezemben. Holnap elmegyek érte, és küldök róla képet.
Van egy régebbi DVD-s házimozim, de valami elszált benne, mert ha bekapcsolom, akkor felpörög a dvd(ellenkező irányba) és utána kb 10mp múlva megáll és nem lehet kikapcsolni. De amikor multkor szedtem szét, nem vettem észre, zárlatot csináltam és elszált a trafója. És azt szeretném egy kocsi akksiról működtetni. Ennyit szeretnék.
Hello!
Az (ahogy mondani szokták) vagy valami, vagy megy valahová.. - Mert ez egy hangfrekvenciás erősítő, aminek a kimenetére rákötötték a MOC-ot. Az erősítő munkapontja féltápon van, így az IC kimenetén 6V egyen és ez mellett a felerősített váltó mérhető. Ha ennek kimenetén a MOC diódája van, akkor az alapból világít, Hiszen jel nélkül, 6V van a kimeneten. Ha a bementi jel elég nagy, akkor az IC kimenete táptól-tápig ugrál a hang ütemében. Erre a MOC néha "kikapcsol" amikor a kimenet feszültsége a GND-hez közelít. - Tekintve, hogy a MOC a GND és a kimenet közé van kötve, a működése megfordítható lenne, ha a +12 és a kimenet közé kötnénk a MOC-diódáját. Csak éppen az eredmény kétséges, hiszen tápirányában ugyan azt követi el az IC kimenete, mint a GND felé. - Egyszóval ez közel sem egy "korrekt valami", csak valami.. - De még a basszus hoz sem sok köze van, mert az alsó határfrekvenciát, a mikrofonról jövő 1k/100nF határozza meg, ami jelenleg kb. 1,6kHz. Legfeljebb azért látható, hogy basszusra megy, mert jó nagy jelre még is bejut a basszus, és annak a periódus ideje nagyobb, így hosszabb idejű "lüktetéseket" okoz. Szóval, esetleg a MOC melletti 10kohm-os ellenállást cseréld ki 100kohm-ra, lehet javulni fog a helyzet (vagy nem). És az 1kohm-al soros kondit cseréld ki 2,2µF-ra (plusz fele az 1kohm felé. De korrekt a kapcsolás semmi esetre nem lesz. üdv! proli007
Hello!
Nem tudom milyen szempontból esett a választás az áramgenerátorra. - Ha 50db Led-et szeretnél 12V-ról működtetni, akkor legegyszerűbben 5db Led-et sorbakötni. Ez 1,7V-al számolva ez 8,5V és előtét ellenállással beállítani a 20mA áramot. Avagy (12V-8,5V)/20mA=175ohm, tehát ez egy 180ohm-os soros ellenállást jelent. (Ez 70mW, tehát bármekkora teljesítményű ellenállás jó) - Ebből a Led sorból kell 10db-ot párhuzamosan kötni, és már kész is vagy. Az összes áramfelvétel, így 200mA lesz. A teljesítmény 12V*200mA=2,4W. Ebből a veszteség (12V-8,5V)*200mA=0,7W. Hatásfok így kb. 70%. - Egyetlen gond akad, hogy ha az aksi feszültségváltozására a Led áram változik. 12,7V-al számolva (12,7V-8,5V)/180ohm=23mA és 11V-al számolva ez, (11V-8,5V)/180ohm=13,9mA. Áramgenerátor alkalmazásával, ez kiküszöbölhető, de 10db-ot kellene építeni. (Mert ha 10db. Led-sort egyszerűen párhuzamosan kapcsolunk és azt tápláljuk egy áramgenerátorral, akkor már nem biztos, hogy az áramok az oszlopok között egyenlően oszlik el. Ez viszont a diódák halálához vezethet.) Megoldás lehet még, egyetlen 200mA-es áramgenerátor, és a Led-sorokkal sorba kötött pld. 33ohm-os "áramelosztó" ellenállás. (ezen feszültséget mérve az áramelosztás is megfigyelhető) Másik megoldás, hogy egyszerű ellenállás előtétet alkalmazunk, és a feszültséget stabilizáljuk. Ebben az esetben viszont kis maradék feszültségű stabilizátorra van szükség. Az egyszerű háromlábúak nem elég jók ilyen szempontból, tehát ilyen esetben célszerű készíteni pld, 10V feszültségűt és a Led-sorok elé egyenként 75-75ohm-os ellenállást kötni. Hatásfokot javítani (kb. 10..15%-al), csak kapcsolóüzemű áram/feszültség szabályzóval lehet. Lehet most kissé elriasztottalak, de ha választasz, az esetek közül, akkor megrajzolom. üdv! proli007
Hali
Nem lehet ellenallassal helyetttesiteni, mert az izzo PTK jellege adja az amplitudo stabilizalast. Udv Vili
Stabilizálja a rezgés amplitúdóját. Az izzó nem lineáris karakterisztikája jut szerephez itt.
Szia!
Az az oszcillátor amplitúdóstabilizálásáért felelős. Nem lehet lecserélni ellenállásra, általában külön szabályzókörrel szokták kiváltani, amiben egy FET-el változtatják az osztásarányt. Esetleg a negatív ágba bekötött antiparallel diódákkal szokták még a határolni az erősítést. Kicsit részletesebben: az izzó a felette levő 1k trimmerrel együtt feszültségosztót alkot, amely a műveleti erősítő erősítését állítja be (negatív visszacsatolás). Ha a kimeneti feszültség megnő, akkor az 1k-s trimmeren és az izzón nagyobb áram folyik, amitől felmelegszik az izzószál. Ettől viszont megnő az izzószál ellenállása is, amitől az osztó kisebb arányban fogja leosztani a kimeneti feszültséget, vagyis megnő a negatív visszacsatolás, tehát csökkenni fog az erősítés. A kimeneti szint változása tehát saját maga ellen fog dolgozni, így tehát az előállított rezgés amplitúdója viszonylag állandó marad a teljes frekvenciatartományon. Ez azért kell, mert az egész áramkör eredő erősítése frekvenciafüggő, emiatt szabályzás nélkül vagy leállna a rezgés, vagy túlvezérlődne az áramkör, ami torzítást okoz. Remélem érthető voltam.
Üdv!
Hú hát nekem a fele kínai volt annak amit írtál, ennyire nem vagyok benne a dolgokban sajnos. A mikrofonerősítőt egy működő ütemvezérlővől vettem le, a többi alkatrész csak sejtéseim szerint került rá. Esteleg nincs valami ötleted, hogy an lehetne másképp az adott feladatot végrehajtani? (az lenne a feladat, hogy egy 230voltos fogyasztót a zene ütemére KIkapcsogatni, pár tized mp elég)
Szia
Nekem igazából infra kamerához kellene, ezért minél erősebb fényerőre lenne szükségem, az esetleges hűtés is megoldható. Felsoroltál több lehetőséget is, de sajnos nem igazán tudom eldönteni, hogy erre a célra melyik lenne a legmegfelelőbb Te melyiket ajánlod?
Sziasztok!
Egy elektret mikrofont szeretnék bekötni. Arra már rájöttem, hogy az a láb, ahol van 3 kis csík, a negatív. A képen van egy részlet egy beültetési rajzból. A kérdésem az lenne, hogy melyik lábat hová kell beforrasztani?
Ha a vastag csík a negatív (test, GND) vezeték, akkor oda megy a miki negatív kivezetése.
Én arra gondoltam, hogy az számít -e, hogy az egyik forrasztópont körül szögletes rész van, a másiknál meg lekerekített - melyik melyik?
Egyébként erről van szó: A pdf-ben van kapcsrajz, és beületési rajz is. http://www.cyfronika.com.pl/kity/j-247.htm
Azért szögletes, hogy ne érjenek össze a forrpontok. Csak ennyi a jelentősége.
Oké, köszi!
Hello!
Korrekt viselkedést korrekt kapcsolással lehet megvalósítani.. De ha minden áron ragaszkodsz ehhez a kapcsoláshoz, akkor ki kell egészíteni ezzel a két tranzisztoros fokozattal. (Be kell illeszteni az IC kimenete és a MOC közé) - Jel nélkül, az R1 feltölti a C2 kondit, és a T2 meghajtja a MOC diódáját. - Ha érkezik bemeneti jel, és az nagyobb, mint 600mV, akkor T1 kinyit, és kisüti a C2 kondit. Így a lámpa kialszik, és csak akkor fog ismét világítani, ha C2 R1-en keresztül újra feltöltődik. (Persze ha addig nem érkezik egy újabb jel.) - Jelenleg az idő kb. 100ms amíg elalszik a lámpa. (Egyébként Alkotó fényorgonájának "szünet csatornája" pont erre volt hivatott, de nem nyerte el tetszését. üdv! proli007
Hello!
Máshogy kellett volna feltenni a kérdést.. Vannak itt, akik gyakorlatban foglalkoznak infra kamerákkal, és sok tapasztalatot tudsz szerezni tőlük. Az sem mellékes, milyen Led-eket használsz, és hogy folyamatosan világítasz vagy csak alkalom szerűen. (mert az aksiból erre gyanakszom. Ez vagy éjjellátó, vagy célzó készülék.. üdv! proli007
Üdv!
Köszi a segítséget, nem ragaszkodom, ehez az erősítőhöz, csak ez volt kéznél, ha esetleg van valami komplett ötlet azt is szivesen fogadom, de ha azt mondod egy így menni fog, akkor megépítem ezt. Mégegyszer köszönöm a segítséget.
Sziasztok.
Van egy motorba való gyujtótrafóm. Azt szeretném megkérdezni hogy egy ilyen milyen frekvencijáig jó. A Vasmag nekem úgy tünik hogy lemezes lágyvasmag azt meg ha jól tudom max. 3kHz.
Hello!
Nem nagy kaland.. Ki kell próbálni, hogy így megfelelő-e. Mert lehet más a szándékod, csak még nem tudod mi, és az szerint kell tovább menni (ha kell). üdv! proli007
Hello!
Gondolkozz! A motornak mennyi a maximális fordulata? És az mekkora frekit jelent.. üdv! proli007
A maximális fordulata ugy 6000ford/perc. Ez azt jelenti hogy 100Hz.Ez nem csak a szikrák frekvenciáját mutatja? De nem nagyobb frekvencián sül ki rajta a kondenzátor?
Igazából célzó készülék lesz, szóval max. fél óra egyhuzamban való működés. Próbálkoztam az infra kamerás témában is, de sajnos ott nem kaptam segítséget
Szia.
Itt a rajz amit este ígértem. Relével így lehet a legegyszerűbben megoldani. Remélem segítettem. Üdv.
Köszönöm szépen. Esetleg hely hiányában, valamiféle tranzisztoros megoldás ? Esetleg fordított kapcsoló van?
Nem értem ez miért nem jó. Nem tudom hány voltos izzót akarsz kapcsolni és , hogy AC vagy DC. Ha 230VAC akkor ez a megoldás jó vagy pedig a triakos. A triakossal kicsit "bonyolultabb" de nem lehetetlen! És ami biztos, hogy több helyet foglalna. Vagy pedig ami még egyszerűbb, hogy veszel egy olyan kapcsolót amin van nyitó és záró érintkező is.
Üdv.
Hali. Kicsit korábban összeraktam egy erősítőt. (ezt) Az egyik oldal nem működött, kicseréltem a tranyókat, IC-t, egy ellenállást mert elfüstölt. Be akarom újra kapcsolni hát egy kondi felrobbant. De azért mert rosszul volt rányomva a nyákra a polaritás.. Aztán az az oldal működik ami az előbb nem, de ami működött az nem szól csak lehúzza a hangszórót. Itt is kicseréltem a tranyót ic-t, de semmi. Mi lehet a baj?
Üdv!
Van egy 230voltos syncronous motorom 30-as fordulatú. A gyári vezérlők úgy működnek, hogy folyamatosan rajta van az áram, ütemkor egy pillanatra elveszi tőle az áramot, aztán vissza is kapcsolja. Ezálltal a motor megáll egy pillanatra, majd elindul valamerre, vagy arra amerre forgott, vagy visszafelé. Ez azthiszem attól függ, hogy hol kapja el a hálózati hullámot, meg hogy hol állt meg a motor. Ez elég jó mozgásdinamikát ad neki, ezt szeretném lemásolni.
Szia!
Mindenek előtt győződj meg, hogy valóban mindent helyesen ültettél-e be a panelba. Félvezetők, kondenzátorok fordított polaritása sok bajt okozhat. Azután vizsgáld meg, hogy nem-e folyattál össze valamit cínezés közben. Elhidegült forrasztások is okoznak ilyen jelenséget. Viszont ha az alkatrészeket elfüstölted, már nem jósolok sok esélyt, de amiket írtam mindenképp ellenőrizd le (pl sípoltad ki műszerrel a gyanus részeket). Kondenzátor csak fordított polaritás vagy túlfeszültség miatt robbanhat el. De szerintem folytassuk a topikjában, ahol erre szakosodtak az emberek. |
Bejelentkezés
Hirdetés |









