Fórum témák
» Több friss téma |
Mielőtt kérdezel, a következő két dolgot ellenőrizd!
I. A helyes tápfeszültségek megléte.
II. A kimeneten van-e egyenfeszültség.
Élesztés.
Mayan! Remélem nem túl tolakodó ha megkérdem, hogy mivel rajzolod az ilyen kapcsolásokat. Természetesen programra gondolok!
Kösz!
Kézzel rajzolom, a windows kis paint programjában, nagyon jól használható. Már egy elég nagy kupac ilyen rajzikám van, egy file-ban tartom őket, és a szükséges részeket copy-paste-tel és húzással tudom ide-oda tenni, hozzárajzolok, stb.
Aki tud az tud.
Ehhez azért kellett türelem, én ezért nem tudtam kapcsolás tevező programmal ilyeneket rajzolni csak hasonlóakat.
Érdekes megoldás, de tetszik! :whatever:
Ez nem semmi...
A legjobbkor tetted fel a rajzokat, épp kérni akartam a fórumon egy egyszerű tranyós végfokot 9 voltra és 16 ohmra. Van kőzte alkalmas. Köszi.
Udv,
En inkabb EZT a kapcsolast ajanlanam. Nyugodtan megepitheto 2db 9V-os elemmel is, de erdemes az R5 es R6 ellenallasokat lecsokkenteni kb. 4.7kOhm-ra illetve az R7 es R8 ellenallasokat is 0.5 - 1 Ohm korulire. Minden mas maradhat ugy ahogy a rajzon van.
Kössz a rajzot, egy kis áttervezéssel jó lesz. Mindössze 9 volt áll rendelkezésre, egy tápfeszes erősítő kell és a 20 Hz alatti freki a legfontosabb. Az se baj, ha van keresztezési torzítása. A kicsi áramfelvétel a másik fontos dolog. 1 wattnyi csúcs teljesítményt ki tud paszírozni magából. Köszi.
Hmmm, milyen alkalmazashoz kell neked ez az erosito? 20Hz alatti tartomany a fontos, szimpla 9V-os tap, 1W-os kimenoteljesitmeny 16ohmos terhelesen ....
tippem van, de inkabb megkerdezem.Mondjuk szimpla 9V-os taprol 16ohmon elmeletileg ki lehet venni 1W-os csucsteljesitmenyt, gyakorlatilag aligha.
A bemeneten egy mikrofon van és alacsony frekvenciás hangokat erősitenék. 20 Hz alatt inkább csak érezni lehet, hallani nem a szó szoros értelmében. Ezért kell a "nagy" kimenő teljesítmény. A 9 volt azért fontos, mert nagyobb elem nem fér be a dobozba, ebből is csak egy. Az integrált végfokok is jól dolgoznak, de a védelmük a teljes kivezérlésnél túl zavaróan avatkoznak be. A Te tipped mi lenne?
Sziasztok!
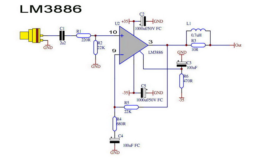
Lenne pár kérdésem amit egyben fel is teszek. Erősítőt fogok építeni LM3876 ic ből mert nagyon szépen szól. Meg maga a teljesítmény is elé egy házban. 6db-ic hez mekkora tápra lesz szükségem? 2x24V amivel meg fogom táplálni, csak mekkora teljesítményű kell, hogy ne legyen torzítása a basszusoknál. Ennek az IC nek létezik a 65W-s változata. A csatolt nyár kapcsolások tudom használni őt? Ez a kapcsolás az LM3876 hoz (56W -s ) ichez lett tervezve.
Sziasztok!
Egy olyan problémám lenne hogy van egy JVC SP-PWA9 subwoofer erősítőm, és a bemenet 5.1-es.Csatoltam egy elég csúnya rajzot de a lényeg megvan rajta.Szóval van 12 érintkezési pont amit számokkal jelöltem be, mivel a nyákon is számokkal vannak.A lényeg hogy tudtok e segíteni kibogozni hogy mely számok miknek a bemenete, értem úgy hogy pl. 4,1=front left / 4,2=front right / 4,3=rear left / 4,5=rear right...A 4db 4-esel jelölt az a - a leírtaknak, vagy a + ? Remélem tudtok segíteni! Üdv.: Adrián! Idézet: „A Te tipped mi lenne?” En valamifele elektronikus sztetoszkopra gondoltam. A szivhangok alapvetoen alcsonyfrekisek de azert szelesebb savban kell ilyen esetben a hangokat erositeni nem csak a 20Hz alattiakat. Persze lehet h. nagyot evedek es nem ilyesmi lenne az alkalmazas
Hy
Számold ki, könnyű a dolog. 6x56W=336W ha csúcson járatod akkor is elég hozzá egy 400W-os trafó, természetesen jó szűréssel, és elég puffer kondival. A kondit ne sajnáld ki ebből, mint az előzőből Ugyan az a két IC amúgy, az is kb. 60W-ot tud Üdv: Zoltán
A válasz tökéletes. Sok variációt építettem, de egyik se az igazi. A gagyi fejhallgatók e frekvencia közelében sem járnak, tehát csak úgy vitethetem át velük ezt a hangot, ha a 100 mW terhelhetőség mellett 1 watt körüli jelet adok neki. Ezeket a csúcsokat elviselik, de az integrált végfokok leszabályoznak. Lehet, hogy nem is kéne vele foglalkoznom, mert az anyósomat akartam meglepni vele. Talán elég lesz valamilyen virág a születésnapjára.
Egy anyós érdemel ennyit? :hide:
Esetleg valami hasonlóba burkolt sokkolót készítenék, de még inkább olyan szerkezetet ami taszítja őt tőlem, úgy 50km-es körzetben elkerülteti.
Az anyós csak poén volt. Elég messze lakik tőlem, 2000 km-re. A pici lányom szívhangját szerettem volna meghallgatni még a születése előtt, de nem sikerült, mert a sok környező szövet eléggé csillapította az amúgy is halk szívdobogást. Most hallható rendesen, de ha egy felnőttét hallgatom, akkor a szabályzás leszabályoz. Én pedig nem akarok potit, vagy AGC- használni. Elég a lehető legnagyobb hangerő. :peace:
Segítséget szeretnék kérni. A képen látható erősítőt egy Orion SE 1025B típusú erősítővel együtt kaptam bontásra. Nos az Orion már működik, de ezzel meg vagyok áldva. 3 tápcsatlakozása van értelem szerűen egy mínusz és plusz de van egy rózsaszín vezeték is. Az erősítő csak akkor kap áramot, ha érzékeli a hangszórókat eddig oké. Viszont a jelenség a következő: a táp a rózsaszínű vezeték-mínusz a piros vastag a plusz így kapcsol. Az autórádiós bemenetek halottak, nem reagál se alacsony se magas bemeneti jelre. Van a dobozon a potméter fölött egy másik bemenet arra már reagál. Viszont alapjáraton a hangszórók szépen halkan búgnak, ha megkapják a jelet az erősítő szaggat, azaz fel fel erősödik és ennyi lenne. De a panel közepén a 8lábú csoda körül igen nagy a gerjedelem sőt ha közelítek megfelelő helyen felé bizony javulás tapasztalható a szaggatás alábbhagy. Mi lehet a hiba? Nem jól kötöm a tápot, vagy a végfokok halnak meg, vagy mi lehet a hiba?
Ilyen nem nagyon van hogy 56W-os vagy 65W-os válozata az IC-nek egy és ugyan az a kettő" HQ, és HE store-s" gyártói különbség és tokozásban szokott eltérni van teljesen műanyaggal burkolt és fém hűtőzászlóval is gyártva.
A kapcsolások variánsai és a tápfesz emelésével lehet kicsikarni pár Watt többletet. -LM3876/56W -LM3886/68W Mellékelek képeket egy jó megoldásról kb. ezt szeretnéd te is 5.1.
A rózsaszín vezeték,az antennát kapcsolja,úgyhogy szerintem arra nekapcsolj feszültséget,mert azon normál esetben kifelejön a 12v. A piros vezeték a 12v,a fekete a test! Narancs/narancsfekete,Barna/barnafekete a 2 hangszóró kimenet,a feketével jelzett a negatív!
Így van! :yes:
Kiegészítésként a hangerő szabályzó feletti RCA alacsony szintű bemenetek fogadják a CD, MP3, egyéb jelforrások által szolgáltatott 300mV-2V közti meghajtó feszültséget. Amire Te RCA aljzatot forrasztottál, az pedig az autórádió hangszóró kimenetének, a nagy jelű bemenete. De ez a kérdés inkább ide való.
Igen, ezzel kezdtem a dolgot, csakhogy a kapcsolást a kékszínű relé végzi. És alap esetben nem húz be a relé. Csak ha a rózsaszínre megy a test. Akkor világít a led is. Azért furálom a dolgot mivel nincs melegedés semmi hibára utaló jel. Nem tudom számít-e hogy a táp nem akksi hanem nagyobb teljesítményű dugasztáppal hajtottam. Kevés lenne az amper? Végül is még elszórakozom vele egy darabig
Idézet: „Kevés lenne az amper?” Bezony! :yes:
Sziasztok!
A vf2 topikba már írtam, de ott tanácstalanul állunk. Szóval próbálkozok itt. Idézet: „Építettem egy 80W-os conductort. Csatolom a beültetési rajzot, amit készítettem. A probléma az, hogy poti állásától függően 0-7v DC van a kimeneten, terhelésre eltűnik. Ez nem hatalmas probléma. Viszont nem tudok nyugalmi áramot állítani, 20mA-nál többet egyszerűen nem bírok beállítani. A végfok szól, csak hát ugye olyan is a hangja. A beültetési rajzhoz képest minden jó helyen van. Rossz forrasztás, szakadt sáv nincs. A 8k6 helyett 8k2 van benne. Nem hiszem hogy ez a differencia elrontaná az egészet. Az MPSA92-k lábai elég vékonyak, akár hamisak is lehetnének, de a boltból ahonnan hoztam, már építettem sima VF2-t. A visszacsatolásban a 39pF kerámia tárcsa, a 330nF pedig MKS, vagy nem tudom, de fólia. Mindkét oldala csinálja. Másik műveleti erősítővel (opa606) se működik, csak az hatékonyabban húzza nullára az offsetet terhelés nélkül. Egyszerűen nem értem, minden jó, csak aztán mégse. Végigmértem az egészet, hátha valami ellenállásból rosszat adtak a boltban, de még ez se. Amit még mértem, az a műv. erősítő lábain jelen lévő fesz. Az ic + tápja 8,6V, a - tápja 9,3V. A + bemeneten 200mV, a kimeneten 2,4V. Előre is köszönöm.”
Én legelőször megnézném szkóppal, hogy nem gerjed-e valahol MHz-es tartományban az az erősítő, ugyanis akkor szoktak leginkább ilyen "parajelenségek" előállni.
De akkor melegednie kéne, hisz ez elég nagy igénybevétel.. Jég hideg az egész..
Idézet: „A válasz tökéletes. Sok variációt építettem, de egyik se az igazi. ...” Annak idejen en is akartam valami hasonlot kesziteni, ezert probaltam utanajarni a dolgoknak de akkoriban nem volt sok lehetosegem, hogy megfeleloen kivitelezzem. Ma mar sokkal tobb lehetoseg van megfelelo minosegu alkatreszek beszerzesere, ezert nagyobb esellyel lehet ilyen aramkoroket is kesziteni otthoni/amator korulmenyek kozott. Van egyebkent elkepzelesem mibol lehetne v. erdemes epitkezni, de sajnos ez nem feltetlen az az olcso, fioktakarito projekt lenne.
Tegnap éjszaka azért született valami megoldás féle, csak nem értem a működését. Eddig mindig pontosan beállítottam a mikrofon munkapontját. 1,9-10 volt között kell alkalmazni a katalógus szerint. A soros ellenállással 3 volt körüli feszt állítottam be eddig. Tegnap a 2,2K-s soros ellenállás helyett valahogy 22 K került bele, s máris jól működik a cucc. A fesz így minden határértéken kívül esik: 0,3 V!! Azt hittem hibás az elektret mikrofon, de kipróbáltam 4 különböző tipussal is. Mind ugyan azt produkálta. Nem tudom az okát. Most már jónak minősítem.
Idézet: „Most már jónak minősítem.” Mi volt a jelenseg ami miatt korabban nem minositetted jonak az aramkor mukodeset? Hogy epul fel az egesz aramkor? Irhatnal rola valamit, mert arra is van tippem, hogy miert lett jo a 22k-s ellenallassal es miert nem volt jo a 2.2k-val (holott muszakilag az utobbi lenne a jobb megoldas). A tippet csak azert nem mondom mert muszaki (mernoki) teruleten konnyelmusegnek tartom megerzesekre hagyatkozni (talalgatni/tippelni) pontos informacioszerzes helyett
TDA 7052, TDA 2822, TBA 820-asokkak építettem a kapcsolásokat. Alapkapcsolások voltak. 0,3 volttal mind jól működik.
Tehát a soros ellenállás 2,2 helyet 22 kiló 0,3 volt munkaponti fesz, a mikrofonnal párhuzamosan 10 nF a felesleges magashangok ellen, 1µF csatoló elkó a TDA 2-es lábára, sorba egy 100 kilós trimmerrel és 4,7k ellenállás a bemeneti osztó alsó tagja. 470µF + 100 nano a tápra. 5-8 láb a kimenet, 3-6 láb a GND és az 1-es láb 9 voltot kapott. Később csak 3 volt lett a táp, de azzal is jól dolgozik. Az Én sejtésem, hogy a 100k soros tag kevés, vagy túl hangos a szívem és túlvezérli az IC-t. |
Bejelentkezés
Hirdetés |





tippem van, de inkabb megkerdezem.














