Fórum témák
» Több friss téma |
Fórum » ICL7106/ICL7107
Hello!
Talán olvasd el, Watt honlapját, és nem leszel ilyen borúlátó.. üdv! proli007
Tudok olcsó árú égetőt attól függ merre felé laksz.Vagy ha gondolod előkereshetem a kapcsolási rajzot,de nem ígérem 100%-ra,hogy meg is lesz.Az én égetőm kb 1600 Ft-ba került és azóta is tökéletesen működik.Annyi volt vele a gond,hogy 1db ellenállást kellett kisebbre cserélni,mert nem akart elindulni a programozás.Valamelyik fórumban segítettek,hogy mit csináljak vele,hogy működjön,és ha jól emlékszem még a kapcsolási rajza is fent van valahol.
Én Jász Nagykun megyében,Szolnok mellett lakom
![]() Érdekelne a kapcsolás,már csak érdekességképp is. Minden kapcsolást megnézek amit látok ![]() Érdekességeket ötleteket mindig látni
Ok megkeresem és felteszem,ha megtalálom.
Helló.
Kinyomtattam az alkotó féle fesz és árammérőt, de elég nagynak tűnik. Nem tudsz véletlenül egy kisebb műszert szintén icl7107-tel?
Nem tudjátok pontosan hogy ez az alkotó féle első kapcsolás tartalmaz e hibát azon kívül, hogy a bemenetek fel vannak cserélve? (Legalább is azt írták annyi hibája van.)
Hello!
Működni fog. De ha valamibe Fet bemenetű műveleti erősítőt tesznek, akkor azt általában nem azért teszik mert az volt a fiókba vagy túl olcsónak találták... üdv! proli007
Itt van az asztalomon 78x63mm kijelzőkkel együtt és 29 mm magas. Ennél kissebbet? Van másféle terv is de ennél nem hiszem hogy kissebb. Üdv!
Sziasztok!
Összeraktam az Alkotós kijelzőt (osztó nélkül), és valamiért feszültséget mér anélkül, hogy rákötnék bármit is. Próbaképp eltekertem kicsit a referenciaállítót és a kijelzett érték is vele együtt nőtt illetve csökkent. Ahhoz hogy 0 voltra álljon teljesen el kell tekerjem egyik irányba a potit. Mi lehet a gond?
Tudom hosszú, de végigolvashattad volna a topicot...
Nos: 1. mosd le a nyákod fólia oldalát denszesszel szép tisztára 2. beállított ref mellett zárd rövidre a bemenetet. Ekkor 0-kat kell mutatnia.
Helló,
Ezzel kezdtem, de rövidzárlatkor nem változik semmi, nem áll le nullára.
Akkor biza kezdd el átnézni (főleg a tápokat), mert ott valami más bibi van.
Mit mutat rövidrezárt bemenetnél?
Nézegetem, de valamit ismét nem veszek észre, ha rövidre zárom a bemenetet ugyanazt a hibás értéket mutatja, mintha nem zárnám rövidre. Kipróbáltam a 30-31 lábak rövidre zárását és akkor leállt 000-ra.
Üdvözlök mindenkit.
Mivel nem találtam hasonló témát, úgy döntöttem nyitok egyet. Éppen a labortápegységemet fejlesztgetem. A kimenő feszültség és áram értékét, valamint a beállított áramhatárolás értékét szeretném LCD panelen kijelezni. Egy kolléga már feltette ide az oldalra a tápforrás kapcsolási rajzait, úgyhogy csak belinkelem. A teljesség kedvéért közlöm mindegyiket. 1. FILTER 2. SZABÁLYOZÁS 3. GATE 4. 7szegmenses panel műszer A gate áramkör az valamiféle előerősítő lehet a kijelzőknek. Úgy gondolom ezt egy kis módosítással felhasználhatnám az LCD-s kijelzőmnél is. Az LCD vezérlését AVR re, végső esetben PIC re bíznám.És a műszert dupla táphoz szertném kifejleszteni.Hogyan lehetne a portokat megspórolni? Külső ADC vel digitalizálni a jeleket, majd multiplexálni a bemenetre. Vagy a digitalizálást is rábízni a uC re? Úgy gondoltam ezt a dolgot, hogy egyik csatornán menne a az első tápforrás. A másodikon pedig a második. Van valakinek hasonló dologhoz kapcsolási rajza, kiindulásnak? Köszönöm szépen.
Szia!
Szerintem sokkal egyszerűbb lenne 7106-tal. Írd be google-ba tuti találsz valamit, vagy ha nem, akkor 7107-et írj be, és az helyett te 7106 ot tegyél be és a ledkijlezők helyére mehet az lcd. Üdv.: mate_x
Ebben az esetben nem, mivel FlashJimmy a beállított áramkorlátot is ki akarja íratni.
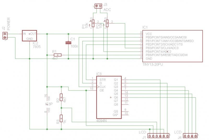
Helló én pár napja fejeztem be a labortápot. Mellékelem a hozzá tartozó volt - és ampérmérő kapcsolási rajzát. Tiny13 van benne, programozható LCD kijelzőt használok amit egy shift registeren keresztül vezérlek. Igaz ez csak a feszt és áramot méri, a beállított áramhatárolást nem, de szerintem arra semmi szükség
Köszönöm szépen.
Az áramhatárolás megjelenítésére nekem szükségem lenne, mivel az előző tápomon nem volt, akkor hiányoltam most megvalósítanám. Mivel azt a referencia jelet is feszültség formájában kapom, így nincsen különösebb probléma annak a kijelzésére sem.És ha már, úgy is kell a uController, akkor meg miért ne.
Találtam egy nagyon jó kapcsolást a pa-elektronika.hu-n.
Köszönet érte Attila86 nak. Ebből aztán már kilehet indulni. Ez egy profi cucc. Sajnos én az smd-t nemszeretem, úgyhogy átlesz tervezve.
Lenne egy pár kérdésem.
Ha én 3 paramétert akarok mérni, akkor 3Db műszer, ill. illesztő erősítőre van szükségem és értelem szerűen 3 adc bemenetre a controlleren. Ha 2 csatornás tápforráshoz szeretném tervezni, akkor megoldható valahogy, hogy csak ugyanúgy 3 erősítővel és bemenettel keljen dolgozni? Vagy, akkor feltétlenül 6 ra van szükség? Az megoldható, hogy analóg jelet multiplexálni, ill átkapcsolgatni az egyes mérő erősítő bemeneteket az első ill. a második tápforrás között?
Szia!
Minden bizonnyal lehet multiplexelni az analóg mennyiséget, az AVR belső ADC-je is így működik. Van 8 analóg bemeneted, és kiválaszthatod, hogy melyiket kapcsolja rá az egy darab belső ADC-re. Mi az a 3 paraméter, amit szeretnél mérni? Feszültség, áram, de mi a harmadik? Ahogy eddig olvastam írásodat, én az áramkorlát értékére tippelek, viszont azt nem tudom, hogyan lehetne mérni... Talán az áramkorlátot állító potméter környékéről le lehetne venni, valamilyen feszültséget, ami az áramkorláttal arányos, viszont ezzel én még nem foglalkoztam...
Nem tudom módosítani az előző válaszom...
A feszültséghez nem feltétlen szükséges előerősítő, csak ha a mérendő jeled maximális értéke jóval kisebb, mint a referenciafeszültséged az ADC-ben. Én csak az áramméréshez használtam, mert a söntön eső feszültség max áramnál is csak 0,5V, ezt kellett közel tízszeresre erősíteni, hogy értékelhető eredményt kapjak. Szóval szerintem nem feltétlenül kell 3 erősítőt használnod, csak ahol eléggé alacsony a mérendő feszültség. Azzal pedig nem küszködnék, hogy a 6 mérendő mennyiséget 3 lábon akarjam megmérni. Eddig kutakodások után nekem úgy tűnik, hogy pl AVR-ben 6 a legkevesebb ADC láb (már amelyikben van ), de biztos olyan lábszámú procit választasz az egyéb perifériák miatt, amiben minimum 6, de inkább 8 ADC bemenet található.
Sziasztok.
Az alkotó féle kapcsolást szeretném megcsinálni az icl7107-tel, de sajnos nem figyeltem, hogy a kijelzők nem duplák. Nekem dupla kijelzőhöz kéne nyákterv. (Igaz nem sok munka átalakítani, de ha lenne készen akkor nem bajlódnék vele, mert az idő sűrget.)
Melyiket? A kétpaneleshez van terv mindkét kijelzőhöz.
Igeg a 2 paneleshez, végül csak emellett döntöttem, mert szallagkábellel már tényleg remek. Én csak az szimpla kijelzőset találtam meg.
Érdekes, de így is érthető, amit mondani akartál! Frankye
Igen a a harmadik paraméter az áram határolás értéke. Ezt egy a potin eső feszültség képviseli.
Az erősítőkre azért van szükség, mivel az egyes értékek eltérő potenciálhoz vannak viszonyítva.Az erősítők biztosítják a galvanikus leválasztást. |
Bejelentkezés
Hirdetés |











