Fórum témák
» Több friss téma |
Fórum » Spektrum-analizátor
Témaindító: (Felhasználó 518), idő: Okt 26, 2005
Témakörök:
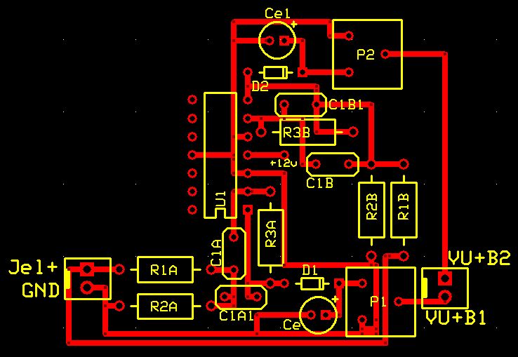
Na most egy kicsit jobban sikerült (talán) a nyákterv. Légyszi, le ellenőriznéd? Ha jó akkor folytatom. Már kezd összefolyni a kép, meg hát több szem többet lát.
Eddig jó ez is, ügyes vagy! Ezeket már csak tükrözni kell a túloldalra, és abból csinálni párat
De akár a LED meghajtót is "lebutíthatja" így, hogy csak minden másodikat használja!
Jó, de eleve olcsóbb, ha csak 5LED-est vesz
Helló. Befejeztem a panelt
. Majd ebből csinálok többet. Megint le kellene ellenőrizni, mert már beleőrültem a sok vonalba. Ha jó, akkor egyből maratom is Előre is kösz
Basszus, első ránézésre valami brutálisan bonyolultnak tűnik, de jó az egész, nincs benne hiba! És ez a lényeg
Szép munka! (nekem kifejezetten tetszik az, ami bonyolultnak néz ki, de egyébként nagyon egyszerű )
Kösz szépen
Legalább nem feleslegesen voltam fent az éjjel. Különben ez a legelső nyáktervem. Próbáltam egyszerűre, hát ilyen lett Elsőre szerintem nem rossz.
Ja, hogy még ráadásul ez az első… Akkor különösen gratula!
Helló!
Érdeklődni szeretnék hogy az a lehetőség miként ha elküldöm neked postán és megnézed hogy mi lehet a gond az még aktuális?
Szia!
Ja tudom, te írtál nekem e-mailt is amire én meg nem válaszoltam... Bocsi, de nagyon sokan írnak... Délután válaszolok a leveledre!
Szia Vikipapa!
Ha a 10x10-es analizátort a ledpanel nagysága miatt akarod butítani akkor mutatok valamit (nézd meg a képeket!) Az Attila86 által feldobott Spektrum analizátort 10x10 es méretben, egy layouttal tervezett panelon 10 darab ic tokot,és 10 sor Zöld ledbar-t használtam,így nincs meg a veszélye,hogy fordítva forrasztasz 1-2 ledet,mert tokban bármelyiket cserélheted,és fordíthatod,ráadásul elég kicsi,hogy egy erősítő előlapba építsd például ![]() Bár az analizátort még én sem raktam össze, de folyamatban van pár hónapja (sajnos nincs sok időm) De remélem jó ötletet adtam,hogy ne kelljen a jól bevált működő cuccot butítani,és kisebb is legyen ![]() A sávszűrő és a vezérlőpanel terveim szerint feküdni fog valahol máshol,és számítógépből bontott szalagkábellel te is messzire tudod vinni ![]() Így egy 6 cm magas dobozban elhelyezhető,és a ledsorok nagyon szabályosak és gyönyörű párhuzamosak, nem lógnak ide-oda. A Ledbar kicsit drágább, de van minden színben,és van olyan kivitel is amiben a felső 3 sor piros. Remélem ez segített.
Helló. Köszönöm az ötletet. Ismerem ezeket a led-sorokat. Tetszenek is, ilyenekből tervezek HDD visszajelzőt a gépre, de sajnos túl széles lenne a stereo-kivitel. Meg már a nyák ki is van maratva, csak be kell ültetni a 2x5ös-höz. Nagyon jól néz ki a Led-bar-okkal is, majd ha kész lesz feldobhatnál egy videót.
Nem tudom mikor lesz kész,egyenlőre csak a nyákok vannak meg,és ez a ledpanel ami már élesztett.
![]() Azt kérdezni is akartam,hogy hol lenne a legolcsóbb,vagy él-e még az alkatrészlista a Store oldalon? Ami a szélességét illeti,azon is agyaltam,hogy a vezérlőpanelra oldható csatolókat teszek,és ha felcserélem a sorokat,és oszlopokat,majd megfordítom az összes ledsort akkor hosszába is működik (azaz állítva) majd aztán meglátom hogyan mutat jobban ![]() Természetesen ha kész,dobok fel videót. Szóval visszatérve a kérdésemre ,ha valakinek van ötlete az alkatrészbeszerzéssel kapcsolatban az kérem írjon Előre is köszi
Jajj ....Elfelejtettem valamit megkérdezni
![]() Ha kész van az 5-ös akkor majd megtennéd,hogy leírod a körül-belüli költségét? Lehet a téli unalomban megépítem ![]() Köszi
Helló. Persze, megpróbálom összeírni az árakat, aztán majd feldobom az alkatrészlistát is, csak sajna most nem megy mert hajnal 4kor kelek, megyek melóba. Ha érdekel dobhatok fel nyákterveket is.
Nem sürgős
és köszi.
Üdv.Mindenkinek!
Építettem egy spektrum analizátort II Attila86 félét. Ami majdnem tökéletesen müködik annyi kivételével hogy csak pontszerűen jelez ki pedig a lm3915-ös 9 lábára rá megy táp fesz. Viszont azt is meg néztem hogy ha nincs rajta táp fesz vagy a 9-es láb a levegőbe lóg akkor gnd-hez képest 2,64V mérek rajta ez normális ? Amúgy hiába köttöm le testre a9-eslábat nem segítneki. Valaki tudna nekem segíteni vagy esetleg a tervező? Segítséget előre is köszi
Meg javult a Attilla86 féle spektrum analizátorom és nem az ic-je volt rossz! Igaz az van írva készítő honlapjára 5V működik, ami így igaz is de oszlopos kijelzés csak akkor kapcsolódik ha táp feszt 8V-ra növeled ahogy éppen csökken táp fesz egy idő után át vált pontszerű kijelzésbe a Lm3915-ös és hiába kapcsolgatod kapcsolót csak pont szerű ha 8V -nál van táp fesz akkor már rendesen működik és lehet választani kapcsolóval kijelzés között
De örülök Működik
Üdv! Bss-en találtam egy egy jónak tűnő spektrum analizátort, viszont elég kezdő vagyok és a fent lévő kapcsolási rajzot nem igazán értem. Abban kérném valaki segítégét mi mit jelent a rajzon, mert ha az már tiszta lenne tudnék nyákot tervezni. Erről lenne szó: http://bsselektronika.hu/index.php?id=476
csatolmányként mellékelem hogy mi nem tiszta a rajzokon. Az első kép: Piros karika: ez mit takar pontosan? 3 kivezetés, de mit kéne rá kötni Kék karika: honnan jön ez a vcc Sárga karika: 3..18 V... az mitől függ hogy mennyi pontosan? A másikon: Pirossal karikázott: Oda pontosan mit kell kötni? Kékkel karikázott: A rajz szerint + - és gnd, de pontosan honnan tudom mik a fesz értékek? Zöld: Azt sejtem talán; oda kötöm a hangot, azaz a jack dugót? A válaszokat előre is köszi, ja és nem azt kérem hogy feltétlenül rágjátok a számba, az is bőven elég ha tudtok ajánlani egy korrekt leírást ahol az ilyen kapcsolási rajzon "szokásos" jelöléseket elmagyarázzák. Köszi mégegyszer.
Szia!
Az első rajzon a Vcc (meg általában minden rajzon) a plusz táp. A "Mode" kapcsolóval tudod átváltani a cuccot pontszerű és vonali ábrázolás közt. A 3…18V az IC-k minimális és maximális tápfeszültségei, egy optimális értéket szoktunk használni - itt 12 vagy 15V tökéletes. Második rajz: U-val ugye az IC-ket szokták jelölni. Az U1, U2, U3 a blokkon látható 3 db IC betápját jelképezi (csak az egyes műveleti erősítők külön vannak ábrázolva, egyébként itt pl 4db van egy tokban). A HF az inkább AF, mint Audio Frekvencia, amiből tisztábban látszik, hogy a bemenet Az 1-2-3 átkötés a másik blokkhoz a szimmetrikus tápod a műveleti erősítőkhöz, mert azok azt szeretik
Köszi a választ, nagyon sokat segítettél, azthiszem igy már világos az egész. Így már neki merek állni nyák tervezésnek
Sok sikert, látványos kis jószágok ezek, és jó forrasztási gyakorlatnak is kiváló
Köszi szépen...a 100 led tényleg jó gyakorlásnak. Viszont felmerült egy újabb kérdés bennem, ahol npn ill. pnp tranzisztort ír azok pontosan milyenek legyenek? Ahogy láttam van sok egyforma amik csak fesz ill. áramerőségértékben különböznek, na de honnan tudhatom mennyi áram esik majd rájuk?
Köszi a választ, így már remélem boldogulok.
Sziasztok!
Egy szórakozóhelyre, a dj pult mögé szeretnék építeni egy spektrum analizátor "falat". 5mm-es diffúf ledekből gondoltam megépíteni, mert inkább szórt, mint éles fényt szeretnék. Ha valaki már készített ilyet, akkor köszönettel venném, ha megosztaná a tapasztalatait. Egyenlőre 2x10 sávra gondoltam, és sávonként max 20 ledes oszlopokat. A segítséget előre is köszönöm!
Én a helyedben nem analóg falat csinálnék, hanem kontroller vezéreltet.
És lehet egyik funkciója a spektrum analizátor. kicsit komolyabb Másik
kontroller kizárva, mivel nincs mivel felprogramozzam, másrészt pedig fel sem tudnám programozni.
Üdv !
A kapcsolások közt találtam a lent linkelt spektrum analizátort. Nagyon tetszik úgyhogy megpróbálom elkészíteni. Szaktudásom lenne (nevelőapám személyében csak ő inkább magasfeszültségre van szakosodva). Olyan kérdésem lenne,h ezt a kész kapcsolást sokban kéne módosítani ahhoz,h kék diódákat ültethessek be vagy ugyan akkora feszültség kell a sárgáknak is mint a kékeknek és nincs szükség változtastásra ? Elnézést a tudatlanságomért,nagyon kezdő vagyok. ![]() A választ előre is köszönöm ! Üdvözlettel Krisztián Bővebben: Link |
Bejelentkezés
Hirdetés |






Szép munka! (nekem kifejezetten tetszik az, ami bonyolultnak néz ki, de egyébként nagyon egyszerű
)


Valaki tudna nekem segíteni vagy esetleg a tervező? Segítséget előre is köszi




