Fórum témák

» Több friss téma
Fórum » Csöves erősítő készítése
 
Témaindító: seedz, idő: Márc 31, 2006
Témakörök:
Ne feledd betartani a fórum viselkedési szabályait, és a topik megmaradásának feltételeit. [link]
A téma átmenetileg fagyasztva lett, hozzászólni nem tudsz!
Lapozás: OK   1028 / 2208
(#) klemo86 válasza fuzzking hozzászólására (») Júl 27, 2010
12AX7-ből kell bele összesen 5db (vagy ECC83, vagy 6Н2П).
(#) klemo86 válasza fuzzking hozzászólására (») Júl 27, 2010
De nézd, ha ebből kihámozod az előfokot, akkor mikrofon szintű bemeneteid lesznek Inserttel! És normális csövekkel felépítve.
(#) Clavia válasza djhans hozzászólására (») Júl 27, 2010
Sziasztok! Csak most tudtam írni. A segítségnyújtásért hálás köszönetem. Rögtön lenne is néhány kérdésem:

1, Abban a rádióban, ahonnan az ECL 86-om származik van fűtőtrafó a cső számára. Ezt gondolom minden aggodalom nélkül szolgálhatná ezt a kis jószágot is. Így mennyire kellene redukálni az anódfeszültséget előállító 190VAC-os transzformátor teljesítményét???
2, Kimenőtrafójánál nem láttam különösebb adatokat.... Erről mit kell tudni?
3, (Biztos észrevettétek már az előző kérdésekből, hogy eddig csak a szilíciummal ismerkedtem ) Az, hogy a NYÁK-on milyen elrendezésben szerepelnek az alkatrészek mennyire jelentékenyen befolyásolja az erősítő működését (gerjedésre gondolok )?
4, Előfokot igényel-e az erősítő?

Remélem nem ütköztetek meg nagyon! Köszi!
(#) fuzzking hozzászólása Júl 27, 2010
Nade várjatok
Ez most hogy is van, akkor nekem most mit is kéne csinálni pontossan? De valami egyszerűvel kéne kezdeni Amúgy mindenkinek köszi a folytonos segítségnyújtást
Csak az a baj,hogy nem látom át itt a dolgokat Segítség!
(#) Action2K válasza fuzzking hozzászólására (») Júl 27, 2010
Korántsem akarlak megbántani, de látom, nagy fába vágod a fejszét.
Ha valami egyszerűvel akarsz kezdeni, akkor az ne egy stúdió keverőpult legyen, aux, panoráma... funkciókkal. Az első hozzászólásomban is csak kérdeztem, mert ezek nagy igények, amiket írtál, s a bemutkozásod elég kezdőként állít be.
Mondom, nem bántalak, de kezd előbb egy kis ismerkeséssel, hogy miként is épülnek fel a stúdiócuccok, blokkvázlazokkal, meg ilyesmikkel. Ajánlott irodalom: Csabai Dániel, HiFi hangstúdió Bővebben: Link Hangtechnika amatőröknek Bővebben: Link
(#) klemo86 válasza fuzzking hozzászólására (») Júl 27, 2010
A "csöves" világról is érdemes lenne egy kis szakirodalmat olvasni, nem kell nagyon belemélyedni, csak az alapokat egyelőre elég lenne… Ez nem olyan, mint egy IC-s áramkör, hogy le van rajzolva, összerakom, azt megy…
(#) djhans válasza Clavia hozzászólására (») Júl 27, 2010
Az általam feltett kapcsolás vonalszintű bemenetről kivezérelhető. Ha a fűtésre van trafód akkor az anódfeszre elég egy 40-50VA-es trafó is. Az elrendezés nem olyan kritikus. A fűtését a csőnek ne a nyákon vidd hanem a foglalat aljához forraszd a vezetékeket.
(#) mofesa hozzászólása Júl 27, 2010
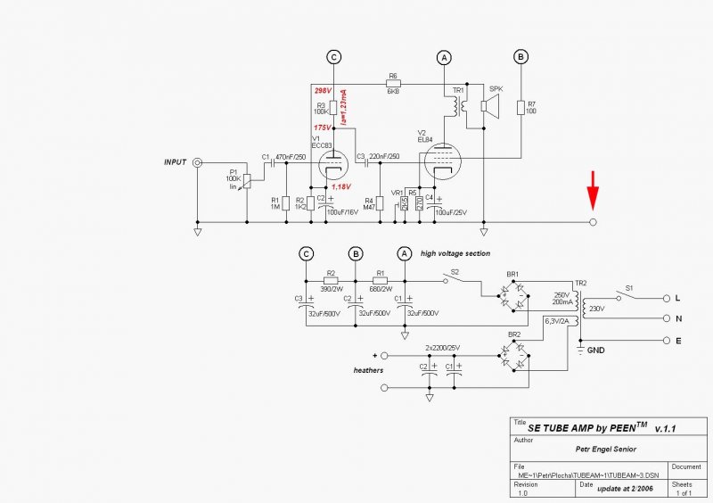
Üdv mindekinek.Megépíteném első csöves erősítőmet,ebben kérném a segítségeteket.Van néhány ecc83 és el84-es csövem.Egy csöves rádióból kiszedett ez80-al megspékelt trafóm és két kimenőtrafó.Szerintetek jó lenne ez a kapcsolás nekem?(Sztereoban szeretném megépíteni)
(#) Clavia válasza djhans hozzászólására (») Júl 27, 2010
Köszi! És a kimenőtrafó? A napokban megyek tekertetni, csak még azt nem tudom, hogy mit.
(#) sturbi válasza mofesa hozzászólására (») Júl 27, 2010
Jó lenne, de a kapcsolás hibás a visszacsatolásnál, az 1,2 K/100 µF-al sorosan kell még egy 100 ohmos ellenállás a test felé és a 6,8 K ellenállást ennek a 100 ohmnak a tetejére kell kötni (mert így nem működik a kimenő szekunderéről az nvcs. a 100 µF miatt). A fűtőfeszt szerintem felesleges egyenirányítani.
(#) mofesa válasza sturbi hozzászólására (») Júl 27, 2010
Köszi.Én úgy gondoltam,ha már van a trafónál egy egyenirányító cső,akkor már csak pufferkondi kell.Jól gondolom?
(#) klemo86 válasza mofesa hozzászólására (») Júl 27, 2010
Nem, érdemes szűrni…
(#) mofesa válasza klemo86 hozzászólására (») Júl 27, 2010
Akkor iktassam ki a trafóról?
(#) mofesa válasza mofesa hozzászólására (») Júl 27, 2010
Akkor így jó?

Javítva.JPG
    
(#) mofesa válasza (Felhasználó 13571) hozzászólására (») Júl 27, 2010
Köszi.
(#) sturbi válasza mofesa hozzászólására (») Júl 27, 2010
Egy pufferkondival nem lesz jó, brummos lesz. A rajzodon lévő táp megoldás már jó, a segédrácsnak és a meghajtócsőnek külön szűrés kell a rajz szerint, de mivel sztereo erősítőt csinálsz a végcsövek tápját is külön kellene választani, oldalanként egy-egy plusz 47 ohm /47µF szűrőtaggal, ami a rajz szerinti első pufferre csatlakozik (az A pontra, mindegyik plusz szűrőtag, és ezek kimenetei lesznek az új A pontok. A segédrácsoknak és a meghajtó csöveknek elég lesz közösen is a szűrés a rajz szerinti megoldással). Jobb hangja lesz attól, hogy a két oldal tisztességesen csatolásmentesített. Ha mégsem választod szét a két oldal tápját az első puffernek tegyél egy 100 µF-os kondit, nem fog gondot okozni az EZ81-nek (csak 50 µF-ot enged az adatlap), ha szétválasztod ahogy javasoltam, akkor első puffernek elég 10-50 µF között is.
(#) fuzzking válasza Action2K hozzászólására (») Júl 28, 2010
tény és való hogy nem vagyok profi,de szereltem
és építettem csöves cuccokat
DE építeni csak akkor tudok,ha van egy kész rajz,mert egyébként saját kútfőből nem tudok sokmindent tervezni,pláne ehhez.Csak egy kis segítséget kértem volna egy kapcsirajz,meg valami nyákrajzhoz,és persze minden kellő alkatrészhez.Tudom hogy ez nem úgy működik mint egy elektronikai kis hobbikit,de biztosra akarok menni,hogy ne dobjak ki csomó lóvét alkatrészekre,ami esetleg nem kell mondjuk.meg hogy ne vacakoljak vele annyit.Meg mivel tényleg nem vagyok pro,legalábbis a tervezésben,ezért kérem a segítségeteket.Mert amúgy összerakni meg nagyon frankón összerakom,csak a tök egyedüli random rajzolgatás nem megy ilyen profin.Nem arról van szó,hogy akkor most "gyerekek,ismerkedjünk meg az ellenllással.ez meg itt egy kondi.itt egy tranyó,ez megy egy poti"-szóval értitek,nem vagyok ilyen hót hülye
Szóval légyszives segítsetek,mert nem igazán jutok ezzel sokmindenre-amúgy köszi a kritikát,jó ha valaki látja a negatív oldalamat kívülről
(#) Action2K válasza fuzzking hozzászólására (») Júl 28, 2010
Értelek, csak a jelek (rajzolvasási kézség, nem találtad a csövek típusát, nem találtad a "to all other preamp" feliratot, pedig ott van) nem erre utalnak. De mindegy, a lényag az, hogy amit szeretnél, és használható is lenne, olyanról nincs kész rajz. Mármint csövesben nincs. Ezt vagy kútfőből kell megtervezni, vagy régi egységekből összeollózni. Ez nagy munka, sok odafigyelést igényel. Főleg a sok mudult, funkciót ellátó összekötő vezetékeléseknél, amelyeket leginkább csak hivatkozások jelölik a rajzokon, különben nagy pókháló lenne az egész.
Az általad leírt elvárások, és használhatóság okán így nézne ki a rendszer:
Minden egyes csatornának rendelkeznie kell egy bemeneti GAIN-el, egy 3 sávos EQ-val, PAN-orámával, PFL-el, MUTE-al, SUB-bal, két AUX-al, a LEVEL potival és egy VU méterrel, ami a PFL-nél a GAIN szintet mutatja. PHANTOM funkciót nem tennék, azaz elektret mikit nem használnál, de ki tudja? Ha akarod, legyen ez is.
Ezek után jön az összegző rész, ami tartalmazza a mono SUB, a sztereó MASTER potikat. Az AUX RETURN/FX , a CONTROLL, és mester sztereó VU métert.
Ezek a minimális kezelő, szabályozó egységek ahhoz, hogy rendes, használható keverőd legyen. Mindezt csövesben kell megtervezni. Persze az nincs kizárva, hogy a megépítés élesztés során némi módosítás is szükséges. Épp ezért modulonként, deszkán érdemes megépíteni, majd utánna a kész csatornát egybeönteni, s ha tökéletes, jöhet a többi csatorna legyártása is. Ez az egész egy komoly fejlesztő munka, ami komolyabb műszerezettséget is igényel (pl szkóp).
(#) MrBrown válasza Clavia hozzászólására (») Júl 28, 2010
Szia,
Nem tudom kihez-, milyen minőségi elvárásokkal és mennyiért mész kimenőt tekertetni, de itt a fórumon van egy fleta nevű trafómester aki sokunknak készített már kimenő és hálózati trafót is, és az összes "vádpontban" jelesre vizsgázott! Szerintem egy privit megér...
(#) sturbi válasza fuzzking hozzászólására (») Júl 28, 2010
Idézet:
„Egy profi audiofil házistúdió építését,összeállítását tervezem,amiben lehetőleg minden kézzel készített,analóg,és lehetőleg csöves!
Elsőként szeretnék tervezni egy nagyon alacsonyzajú előerősítővel rendelkező sztereó keverőpultot,ami úgyszintén CSÖVES
....egy kisebb keverőféle is elég lenne(úgy mondjuk 4 sztereó csati-ami tulajdonképpen 8 monó csati)akkor az hogy tudna felépülni?Mármint a kapcsolás?
Lenne külön vonalbemenetes és mikorfonbemenetes funkció equalizerrel,ki/be kapcsolható fantomtáppal(kondimiksik szóbajöhető használata esetén )és persze stereo pan-el-szóval egy elég profi és használható keverőről lenne szó,de mégse legyen olyan rohadtul bonyolult szerkezet.
Meg mondjuk az a megoldás is kéne még bele,hogy több aux kimenet van rajta,amire a kimenő jelet külön külön lehet szabályozni.

Szóval erre szeretnél egy egyszerű, bevált, csöves kapcsolást, nyáktervvel. Ez nem fog menni.
Amit itt leírtál az sokkal húzósabb mint a betett AEX650-es kapcsolás bemenete (egyébként kidolgozott és megépíthető), amitől (ha jól érzékeltem) kicsit megrettentél. Ilyen stúdiókeverőt itt szerintem csővel senki nem épített még, így kész, bevált konstrukciót sem tud mutatni senki. Csak kisérleti szinten tudsz elindulni, neked kell kikisérletezni egy összeállítást, amivel elérheted a kitűzött célokat. Rész kapcsolásokkal tudunk csak segíteni, ha pontosabban megfogalmazod mit akarsz építeni (gondolok itt arra, hogy mennyi bemenet összesen, ezek hány mV/hány kohm érzékrnységűek, hova és mennyi hangszínszabályozást akarsz, equalizerről is beszéltél, azt hova gondolod a jelútba és hány csatornásat, mennyi és milyen terhelhetőségű kimenetet gondolsz, azok szabályozhatók-e külön, kell-e phono bemenet, a nagyszintű bemeneteknek elég-e a passzív keverés (mint pl. a 650-esnél), vagy itt is pl. a csatornára vonatkozó hangszín igény miatt aktív fokozat kell stb.)
Nagy feladatról van szó, félvezetőkkel fiatal koromban csináltam már hasonlót (négy kevert bemenet, phonoval, 2*10 sávos girátorszűrős equalizer, sztereo panoráma, álkvadró két vonalkimenet, egyik szabályozott + fejhallgató kimenet, ledes kivezérlésjelző. Ebben legalább 100 tranzisztor (többnyire BC109C) és 30-40 IC volt. A végfokokkal együtt, a sok poti miatt és a cstlakozások rugalmassága miatt 5 vagy hat saját tápos dobozban volt toronyszerűen
összerakva (dobozszélességet az equalizer 20 db tolópotija szabta meg)). Ahhoz, hogy stúdió célzattal használhassam, még pár dolog kellett volna bele (pl. hangszínszabályozott mikrofoncsatornák), és a minőságe is hagyott némi kivánnivalót.
Ezt csak azért írtam le, hogy látható legyen milyen volumenű dolgot szeretnél egyszerű, bevált, csöves megoldással kivitelezni. Nem a rossz szándék miatt, hanem a feladat összetettdége, nagysága miatt nem tudunk kész rceptet adni. Próbálj meg keresni a neten gyári csöves stúdiókeverő kapcsolást, ami megfelel, és ha belefogsz, az építéskor felmerülő problémák kapcsán valószínűleg tudunk segíteni.
Elkerülhetetlen a stúdiótechnika, és gyári kapcsolások mélyreható tanulmányozása építés előtt, ha tényleg használható stúdiókeverőt szeretnél építeni.
(#) mark.budai hozzászólása Júl 28, 2010
Nincs valakinek képkimenőre (EI66) EL84 SE kimenőterve (5,2k Ra/4-8ohm)? Nekem van kettő is, de azokban nem jönnek ki egész sorok.
Előre is köszi!
(#) sturbi válasza mark.budai hozzászólására (») Júl 28, 2010
Micsoda problémáid vannak, számold át úgy, hogy egész sorok jöjjenek ki.
(#) Action2K válasza sturbi hozzászólására (») Júl 28, 2010
Idézet:
„hova és mennyi hangszínszabályozást akarsz, equalizerről is beszéltél, azt hova gondolod a jelútba...”

Erre, és ilyen kérdésekre összedobtam egy blokksémát az előző hsz-emben felvázolt kialakításhoz. Ez egy csatornáé, tetszőleges számú építhető belőle. Az összegző áramkörből (AUX, SUB, Master, Headphone...) már csak egy kell.

CH blokk.GIF
    
(#) fuzzking hozzászólása Júl 28, 2010
Na hallod!
Ez a kapcsolás nekem elég egyszerűnek tűnik kezdetnek!
Mit gondoltok?Még ha ezt megcsinálom kétszer,hogy sztereó legyen,és akkor még hozzá az EQt mondjuk?Meg még a kimenet több jelre való potival vezérelheető elosztását kéne valahogy megoldani(AUX)
És akkor még em beszélek arról hogy egyéb alkatrész specifikációs pontosítása?(pontosabb adatok-meg mondjuk ezeknek a csöveknek az európai megfelelője)

img51.gif
    
(#) Action2K válasza fuzzking hozzászólására (») Júl 28, 2010
Ezt felejtsd el. Egyszerű, de használhatatlan a Te számodra. A blokksémámat nézted?
Idézet:
„ha ezt megcsinálom kétszer,hogy sztereó legyen”

Nem! A csatornák monók! Persze, ha akarsz CD bemenetet is akkor építhetsz sztereót is, de két monó csatorna kipanorázva ugyanúgy alkalmas már. Ha többet ültél volna pult mögött, és volna "mestered", az ilyen megoldásokat tudnád.
Kérünk, előbb az alapokkal foglalkozzunk, aztán az egységek kapcsrajzai.
(#) Pioneer hozzászólása Júl 28, 2010
Sziasztok!
Megmutatom a már majdnem kész PCL86 PP-met. A majdnem kész azt jelenti, hogy a dobozolásnak van híja.
Viszont a hangja nagyon szép.
(#) Action2K válasza Pioneer hozzászólására (») Júl 28, 2010
Szép lesz, a belvilág is rendezett! Várjuk a fejleményeket.
(#) MrBrown válasza Pioneer hozzászólására (») Júl 28, 2010
Ááá, a jól bevált CHZ féle kapcsolás! Nagyon tetszik a "csomagolás" még a színe is! Mekkorák a kimenők?
(#) magitor válasza Pioneer hozzászólására (») Júl 28, 2010
Ez nagyon szép. Grat hozzá
(#) fuzzking válasza Action2K hozzászólására (») Júl 28, 2010
Szerintem meg nem kéne mindenkit így lenézni,akinek nincs 20-30 éves tapasztalata ebben,csak pár év! Különben is hangmesternek készülök,és már egy jó hosszú ideje csinálok gitár torzítópedálokat,csöves erősítőket,tanyós erősítőket,effektpedálokat,mint kompresszor,ekvalízer,oktáver,stb...szal nem vagyok kezdő.Csöveset építettem,és javítottam is.Régi cuccokkal is sokat foglalkozom.Rádiótechnikába is egy kicsit alapszinten.De valljuk be,hogy a csöves keverő nem épp a legmegszokottabb.és azért mert megpróbálom megcsinálni,és segítséget kérek,attól még nem vagyok holmi kissrác,aki kb az IC-s kiteknél leragadt
Következő: »»   1028 / 2208
Bejelentkezés

Belépés

Hirdetés
XDT.hu
Az oldalon sütiket használunk a helyes működéshez. Bővebb információt az adatvédelmi szabályzatban olvashatsz. Megértettem