Fórum témák
» Több friss téma |
Fórum » Csöves erősítő készítése
Ne feledd betartani a fórum viselkedési szabályait, és a topik megmaradásának feltételeit. [link]
A téma átmenetileg fagyasztva lett, hozzászólni nem tudsz!
A csöves diódák is úgy működnek, ahogy a Si vagy Ge diódák, csak kell nekik fűtés, meg persze egy kicsit más a karakterisztikájuk
A stabokat úgy kell bekötni, mint a Zénereket…
Sziasztok!
ECL 86-os és ECH 81-es csövekből miket lehetne szerkeszteni, kimondottan gitározás céljára?
Ez a PCL 86 ekvivalens? Írj már, vagy linkelj még valamit légyszi erről a piccolóról, érdekelne a dolog.
Köszönöm szépen!
Pontosan 8 oldallal ezelőtt ott a kapcsolása, jó kis kütyü!
Szia! Itt az erősítő rajza a táppal együtt. Ha neked ECL86-od van az is kompatibilis, csak annak a fűtőfesze 6,3v míg a PCL-é 14V
Üdv mindenkinek.Megépíteném ezt az erősítőt,de a C13-as kondit sehogy sem látom a kapcsolási rajzon.Tudtok erről mondani nekem valamit?
Szia!
Nincsen semmiféle C13-as, de van egy jó hírem feléd én éppen tegnap raktam ossze és királyul ment , igaz halk volt mert csak ECC82-m volt itthon, de majd nemsokára bömölni fog a gitár ![]() Ha kérdésed van nyugodtan kérdezz róla
Köszi.Egy pár néprádióból szedtem ki a csöveket,gondolom a trafó és a kimenő trafók jók lesznek hozzá.Van valami nyákterved hozzá vagy légszerelve raktad össze?
Biztosan
Néprádióban UBL21 a végcső, és a kimenő sem PP-hez való, hanem SE-hez, ami EL84-gyel 2-4W-ot ad.
Szia!
A fórumon olvashatsz erről az erősítőről, az adatai sok helyen rosszak,első a kimenő trafó, az általad említett kimenő SE- erősítőhöz jó ide nagyobb kell, mint amit írnak más adatokkal és nem kell légrés. De mindent megtalálsz róla,ha visszaolvasol.
Ne már Laci, megtizedelted a galériád? Elárulod, hogy melyik évkönyvben (gondolom abban) van az az STK6153 hibrid kapcsolás?
Szerintetek milyen lenne ez a füles erősítő kapcsolás, EC360 végcsővel? Vannak ilyen triódáim és hasznosítani szeretném őket.
Néztem én is a galériáját, szerintem inkább meg századolta mint tizedelte
Szia! A 6as7 és a 6080 csővel épitett kapcsolásokhoz csereszabatos a csőved.
Szevasztok!
Nem akarok senkit se zavarni,de lenne egy-két kérdésem,és segítségeteket kérném mindezen kívül! Egy profi audiofil házistúdió építését,összeállítását tervezem,amiben lehetőleg minden kézzel készített,analóg,és lehetőleg csöves! Elsőként szeretnék tervezni egy nagyon alacsonyzajú előerősítővel rendelkező sztereó keverőpultot,ami úgyszintén CSÖVES ![]() Stúdió megoldásokra használnám ugye,és ugyanakkor egy elég univerzális eszköz lenne mind a felvételek készítésekor,mind a lejátszához,vágáshoz,akármi. Mit gondoltok,ha egy kisebb keverőféle is elég lenne(úgy mondjuk 4 sztereó csati-ami tulajdonképpen 8 monó csati)akkor az hogy tudna felépülni?Mármint a kapcsolás? Lenne külön vonalbemenetes és mikorfonbemenetes funkció equalizerrel,ki/be kapcsolható fantomtáppal(kondimiksik szóbajöhető használata esetén )és persze stereo pan-el-szóval egy elég profi és használható keverőről lenne szó,de mégse legyen olyan rohadtul bonyolult szerkezet.Tudom ezek elég lehetetlen dolgok így együtt,de szerintem mindenképp megéri ilyet csinálni annak akár valaki zene vagy elektronikamániás.Egy stúdióba hasznos ha nem olcsó vacak tranyós kapcsolású zajos effektprocival megnyomott cuccal akarunk alacson zajú felvételt készíteniMeg mondjuk az a megoldás is kéne még bele,hogy több aux kimenet van rajta,amire a kimenő jelet külön külön lehet szabályozni. Szal egy praktikus kis eszközről lenne szó,ami tud pár dolgot,mégsem túlkomplikált. Mit gondoltok?Segítenétek a tervezésben? Előre is megköszönöm mindenkinek a hozzászólást!-ha túl sokat beszélek,akkor annak az az oka,hogy ne kelljen külön topicot nyitnom ezért! -Köszi
Az én keverőm ezen alapul, 4 csatornával, de még EQ-ra vár… Ha tetszik, itt egy csöves 3sávos is
Szia!
Min történne a vágás? Hol lenne a stúdió, milyen lenne?
köszi a segítséget ezzel sokat segítettél
De ebbe milyen csövek valók? és hány voltos ellenállások meg kondik kellenek?
a stúdió otthon lenne-elég csöndes hely,ráadásul valamikor szigetelést is tervezek
jaj,és várj
ez hol 3 csatis ha egy bemenete van? ezt rakjam ösze háromszor vagy hogy?-nem értem
Ezt most nem értem
Ellenállás-értékek oda vannak írva, kondenzátor-értékek szintén, csövek típusai is, még a táp is… Mi a kérdés?
Ja, hogy angolul nem tudsz! Így már világos
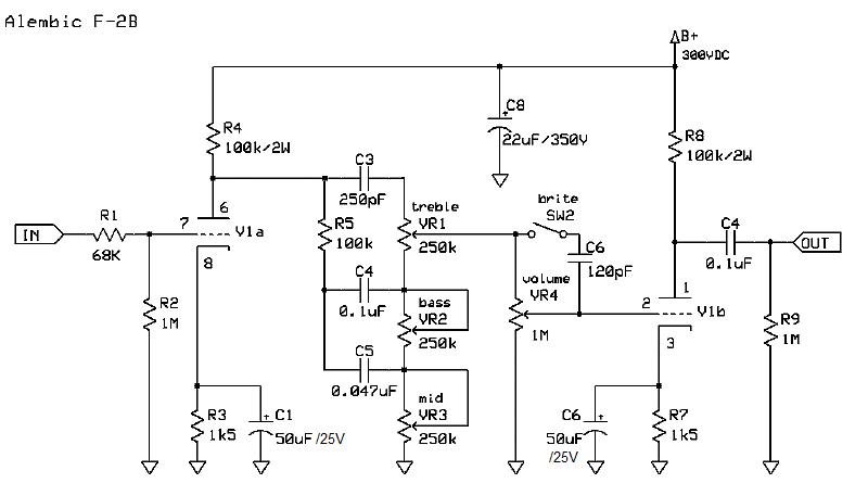
Az ellenállások Ω-ban vannak megadva, fél Wattosak, kivéve ahol máshogy van jelezve. A kondik μF-ban, és 400Voltosak, kivéve ha más van odaírva. A 4 bemeneted úgy lesz, hogy ebből a cuccból (az elejéből) 4-et építesz, és ahova az van írva, hogy "to all other preamp", oda kell a végeit kötni. Ez csak az egyik oldal. Itt az enyém, de már mutattam, még mindig így áll… Csövek és EQ nélkül, valami jó hangszín kéne rá, és már dobozolnám is be.
Ha ezt megépíted, 4 szetero bemeneted lesz, de a Master előtt ha építesz be Panorama potikat, akkor mind a 8 bemenetet variálhatod, hogy melyik oldalra keverd. De gondolom ezt nem kell magyarázni…
Ez szerintem kifejezetten gitáros cucc (pl. 4,7 nF csatolókondi széttolja a világból is a mélyeket), nem lesz jó stúdió keverőnek.
1μ-sra cserélgetve szerintem nem kéne, hogy különösebb baja legyen… Majd ráélesztek már valamikor a héten, azt megnézem szkóppal, mit csinál.
Triódákkal valami ECC808-as megoldás lenne jó neki inkább, ha mikrofon bemenetet is akar, mint pl. a BEAG AEX 650-ese, annak a keverője hangszínszabályozója sokkal inkább "stúdiósítható", mint gitáros kapcsolás átvariálása.
Tudok angolul nagyonis
Kelmo86 képén hol látsz te"to all other preamp"et?met ha látnám,akkor meg se kérdezném.Meg a csövek típusai mik? V1a,meg V1b?nem ECC akármi? nem vágom pontosan hogy meg mint.Vagy akkor linkeljetek valamit amin mindaz ottvan amit írtok,mert sehol se látom kérlek |
Bejelentkezés
Hirdetés |


A stabokat úgy kell bekötni, mint a Zénereket…
én éppen tegnap raktam ossze és királyul ment
, igaz halk volt mert csak ECC82-m volt itthon, de majd nemsokára bömölni fog a gitár




