Fórum témák
» Több friss téma |
Fórum » FM rádióvevő TDA7000-rel
Üdv!
Tudni éppenséggel le tudod hangolni, de ne nagyon hangolgasd (legalább is az adót) a szomszédos sávokba, mer allul is, és fellül is meglehetősen zavarérzékeny felhasználás működik. Allul nem polgári mozgószolgálat, felette pedig a légi mozgó szolgálat irányadói. Ezek megzavarása közüzem működésének veszélyeztetése.
Ahogyan pucuka is írta, lefelé könnyen le lehet húzni a vételi frekit, csak egy nagyobb tekercs és/vagy kondi kell hozzá, semmi más. Elvileg fölfelé is ilyen egyszerű lenne a dolog, de elvileg az IC felső határfrekvenciája 110 MHz. Tehát felfelé abszolút nem érdemes elindulni (már csak a légiforgalmi adók miatt sem)!!!
Lefelé elvileg valóban ilyen-olyan mozgó szolgálatok vannak hivatalosan. Gyakorlatilag azonban hetven egynéhány MHz-ig ilyen szempontból kihalt a sáv (OIRT sávon van még pár adó). Ettől függetlenül itt akkor sem illik -illetve illegális- adni. Arról nem is beszélve, hogy a TDA7021-nek ahhoz azért elég rossz az érzékenysége, hogy 1 km áthidalásához adó oldalon kelljen neked a 3 W körüli teljesítmény! Ami azért nem kis dolog már! Normálisabb vevővel 3W mellett akár 5-6 km-t is el lehet érni. És akkor még nem beszéltünk az igen érzékeny professzionális vevőkről... Csúnya dolog volt, de kísérlet képp kb 2 éve én egy 2 W-os FM adóval és pont a szóban forgó TDA7021-essel próbáltam meg átlőni 1,2 km-es távolságot, úgy hogy az 1200 méterből durván 500 méteres távon csak egy mező volt, tehát itt semmi sem csillapította a jelet. A maradék távon pedig családi házak voltak. Azt hiszem már sejtitek a végeredményt: az összeköttetés nem jött létre...
Üdv!
Pontosítanám. A mozgószolgálatok adásait igen nehéz 'észrevenni'! Ebből következik, hogy azt állítani, hogy kihalt a sáv, nagy merészség. Pl. egy szimplex pont- pont, vagy pont - hordozható hálózatban, (sok ilyen van a 80 MHz sávban, biztonsági szolgálatok, adatátviteli ök-k víz- csatorna közművek) igen alacsony a forgalom, többnyire készenlét van. Gondold meg, Te ott ülsz egy irodában, a telephelyen járőrőzik a kollégád, és a rádiótelefon zajzárja folyamatosan csattog, mert valamilyen közvetlen, harmónikus, vagy intermodulásiós zavar éri. Az Rt vevők érzékenysége 0,1 uV, Jól hangolt magas antennán (24 m)! ebből te 1 km -rel arrébb a 4 - 5 uV WBFM készülékkel szinte semmi antennával a munka asztalodon mit sem fogsz tudni venni, ettől azonban még ott van, és igen fel fogja izgatni a zavarást hallgató biztonsági őrt. Eredmény, zavarbejelentés. . . .
Akkor milyen lehetőségem van arra, hogy pl. egy nem nagyon használt frekvenciatartományban működtessek max 100m-ig rádióadót, ami pl. a PC-ből lejátszott zenét tudná fogni?
(természetesen előzetesen már rádiójellé alakítva)
Üdv!
A következő legális lehetőségek közül választhatsz: 87.5 - 108 MHz sáv, kisteljesítményű FM adó (fm transmitter), előnye, hogy normál műsorvevővel hallgathatod, legalább nm kell építened vevőt. 35 - 36, 40 - 41, 146 - 149, 216 - 219, 470 - 480, 863 - 865 MHz kisteljesítményű rádiósmikrofon alkalmazások. A kisugározható teljesítmények, sávonként eltérőek lehetnek. Ezekre a sávokra vevőt is kell építeni természetesen.
sony str-de475 5.1 es erositos radiom van mar 10eve es a radio nem jo rajta az antenna valoszinu,en mar a tv teto antennara is rakotottem de csak a danobius jon be rajt zugosan tud e segiteni valaki?
Márpedig én akkor is fogok egy TDA7088-TDA2822 párossal FM vevőt építeni
Csak azért is, mert kallódik itthon vagy 5 kis fülhallgatós ócsó rádió, ezzel az IC-vel (akárhányszor járok piacon vagy 100-asba, mindíg veszek egyet ) 300-500Ft között voltak, cserébe kaptam 5x: műanyag doboz elemtartóval, TDA7088-as IC, (jó, van amelyikben a 9088-as klón van), jack aljzat,LED, kapcsolós poti, fülhallgató, gombok, meg kettőhöz pici hangszóró.. nem megérte? 4 még egyben van.. egyet szedtem szét, kiforrasztva belőle az IC-t. Változatosak egyébként. Kettő borzasztóan primitív véggel rendelkezik: egy darab tranyó emitterkövetőben, rém vacak hanggal. Egy fülhallgatósban 3 tranzisztoros végfok van. Ugyanilyen volt a hangszórósban is, amit szétszedtem, és egy másik hangszórósban is, csak az AM-et is vesz, s forgókondis hangolású, bár a hangja pocsék (ez megelőző kettő hangja egész tűrhető). És a best: hangszórós, és bár automata hangolású, SMD tokos TDA2822M van benne hídba kötve. Az egész kulturáltan szólt jobbfajta fülessel, bár még sokat javítottam a hangján, amikor a végfok bemeneti 10nanós kondiját kicseréltem 470nanósra.
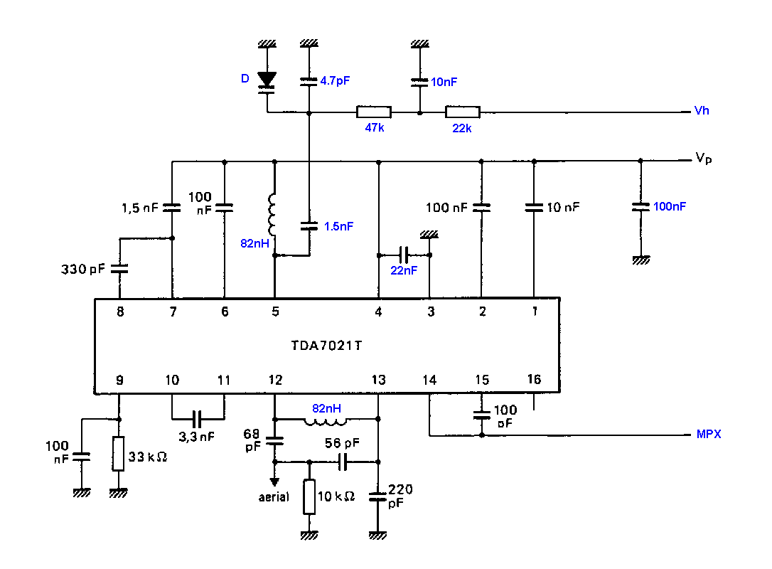
Hétvégén megépítettem a TDA7021-es alapkapcsolását SMD alkatrészekből, annyi kiegészítéssel, hogy a hangolást varikaposra alakítottam. A rajz a mellékletben látható, a kékkel jelölt alkatrészek módosítottak vagy újak az adatlapban szereplőhöz képest. A vevő működik is, még az érzékenységével sincs bajom, itt vannak képek róla: galéria.
Arra gondolván, hogy mindig a tekercsek a legnyűgösebbek egy ilyen készülékben, gyári SMD induktivitásokat használtam fel. Az elkészült példányba 82nH-s, 0805 méretű alkatrészek kerültek, ilyenek: 82nH SMD. A problémám az, hogy a hangoláshoz kiszámolt kapacitásoktól jelentősen el kellett térnem. Eredetileg nem is arra a varikapra számoltam, ami végül bekerült a panelba: jelenleg 2db, párhuzamosan kapcsolt BB833-as dióda van benne, így 1V és 4.5V között hangolható végig a 88-108MHz-es tartomány. Az adatlapból a varikap kapacitásait visszahelyettesítve a Thomson-képletbe az adódik, hogy a rezgőkörben 138nH-s tekercsnek kellene lennie! Úgy gondolom, hogy a rezgőkör párhuzamos kapacitása nagyjából rendben lehet, mert a tapasztalt varikap-feszültségekhez tartozó (adatlap alapján feltételezett) kapacitásokkal kiszámolva az összes hangolókapacitás alsó és felső értéke között kb. 1.5-szeres az arány. Ez pedig összhangban áll a (108/88)2=1.506 aránnyal, ami a sáv végighangolásához kell. A kérdésem az lenne, hogy használt-e már más is ilyen induktivitásokat RF készülékben és hogy reális-e ekkora eltérés a számított és a tapasztalt értékek között.
Nem hagyott nyugodni a problémád. Ezeket az induktivitásokat többnyire fojtó tekercsként használják. Hogy rezgőkörökbe mennyire válik be, azt nem tudom, én még nem találkoztam ilyennel (attól még lehet).
Nyilván adatlap nincs róla, de gondolom meg kellene vizsgálni. Szerintem, a mérete miatt nagy lehet az önkapacitása, a jósága meg nem is tudom. Az induktivitás mérő szerintem nem jó, mert a mérőfrekvencia jelentősen eltér az üzemitől. Szerintem csinálj belőle csak úgy kopaszon egy oszcillátort, a saját rezonanciafrekije lehet hogy többet mond.
Adatlap van róla, ott van linkelve a hozzászólásomban. Elvileg abból a típusból vettem 47, 68, 82, 150 és 220nH értékűeket, értékenként 10-10 darabot. Az adatlap szerint a 82nH-s változat saját rezonanciája minimum 600MHz (ha jól számolok, ez 0.8pF körüli önkapacitás) és 100MHz-es frekvencián 24-es Q-ra számíthatok. Az alkalmazások között mindenféle TV-s, VCR-es és mobiltelefonos alkalmazások vannak feltüntetve, nem említik az RF fojtó szerepet.
A különálló oszcillátorra én is gondoltam, bár a TDA-ban is önálló oszcillátorként működik. Inkább megpróbálok másik értékekből betenni egyet-egyet és meghatározni, hogy azokkal hol rezeg, csak elég macerás ezekre az alkatrészekre valami könnyen cserélgethető megoldást találni. Még az a sanda gyanúm támadt időközben, hogy nincsenek-e összekavarva az értékek, mivel magára az alkatrészre nincs semmi ráírva. Az eladó úgy csomagolta, hogy elvileg mindegyik csíkra ráírta filccel, hogy honnan vette el, melyik gurigáról.
Bocs, lehet hogy vak vagyok, de az adatlapot nem találom, ha lehet belinkelnéd. . . .
Ahogy mondod, úgy jónak kéne lennie, de a külön oszcit csak a vizsgálathoz (méréshez) gondoltam, nem a végleges helyére.
Kedves Fórumok!
Egy igen kis méretű de jó minőségű sztereó FM rádióra lenne szükségem (2 db). Elvárások: - 1 db 1,5 V AAA elemmel működjön - Erősítő legyen benne - Konzolon: Led, ami mutatja, hogy be van e kapcsolva, vagy nem; hangerőszabályzó; bekapcsoló - Egyetlen frekvencián elég, ha működik: 106,4 Mhz Amire kellene: Marokkóba indulunk a barátnőmmel, és nagy gondot okoz nekem, hogy navigáció hangját hogy juttassam el a bukósisakba úgy, ne kelljen a műszerfal mellett lévő PNA-t, a saját bukómat és a barátnőm bukóját összedrótozni, mert azt az első kútnál tépnénk el amikor megállunk tankolni (volt már ilyen próbálkozásom). Szeretném a PDA navigácót és zenét is hallgatni sztereóban. A PNA-m tud FM transmitterként működni, és van egy másik FM Transmitteres szivargyújtós MP3 lejátszóm. Az a nagyszerű ötletem támadt, hogy ha sikerülne egy megfelelően kis méretű FM rádiót beaplikálni a sisakba + két hangszórót, akkor minden meg lenne oldva. Az egyetlen problémája a dolognak, hogy a szakmám informatikus, és nem értek az ilyen dolgokhoz. Viszont ha valakinek van valami hasonló, látott már valahol hasonlót, tud esetleg nekem valami hasonlót készíteni (természetesen becsületesen megfizetném) annak nagyon örülnél. 2 hetem van az indulásig… Hangsúlyozom, nem értek hozzá, csak venni tudok vagy valakivel készíttetni.
Sziasztok!
Érdeklődni szeretnék, hogy a régebben említett(1 lappal vissza ebben a topicban) TDA7021-es IC-t tartalmazó rádiós kapcsolásban a vételi frekvencia hangolását hogyan tudnám úgy megoldani, hogy csak a kapacitásokon kelljen változtatni a sávkereséshez? Vagy az induktivitás változtatásához is van "potméter-szerű" megoldás, hogy ne csak a menetek szét- és összetologatásával tudjak induktivitást változtatni? Én arra gondoltam, hogy az 56pF vagy a 68pF-os kondival párhuzamosan kötök egy trimmert úgy, hogy a fix kondi és a trimmer közepes kapacitása adja a jelenleg meglevő értéket. (Felfele és lefele is lehessen hangolni) A másik kérdésem pedig az lenne, hogy ez az áramkör tartalmaz egy "szűrő-részt", amely a környezetből érkező, zavaró frekvenciákat hivatott kiiktatni, tehát, ahogy hangolom a vételi frekvenciát, úgy utána kell hangolnom a VCO rezgőkörét is, hogy mindig a megfelelő frekvenciatartományban szűrjön. Jól gondolom ? Link a kapcsolási rajzhoz
Szia!
Használj varikap-diódát hangolóelemnek. Így kényelmesen egy potenciométerrel hangolhatod a rádiód. Ebben az esetben gondoskodni kell varikapdióda tápfeszültségének stabilizálásáról. Egy példa: Bővebben: Link. A BB105-ös varikapdiódát felhasználhatod ehhez a kapcsoláshoz.
Nemrég megépítettem a 7021-es vevőt, SMD gyári induktivitásokkal és varikappal van kialakítva az oszcillátorkör, a bemeneti szűrő az adatlap szerinti kialakíású, szintén gyári, SMD induktivitással. Megépítettem mögé TDA7040-ből egy sztereo dekódert és LM4882-ből egy fejhallgató-erősítőt. Az egész cucc 3db AA elemről megy, a vevő (és talán a dekóder is) egy low-drop 3.3V-os stabilizátorról kapja a tápot. A vevő szerintem jól sikerült, az érzékenysége meg is lepett.
Egy bajom van vele, mégpedig az, hogy szerintem nagyon nagy a zaja az audiokimeneten, és ez monoban is hallatszik, tehát nem sztereo-zaj. Igen nagy bemenő jelnél is zajosnak hallom, tehát könnyen lehet, hogy ez az IC ennyit tud. Amit építettem vagy fél éve szuperheterodin vevőt, abban AN7224-es FM demodulátor és AN7410-es MPX dekóder van és sokkal kisebb a zaja. Szerk.: Ja és még egy észrevétel. Ha varikappal hangolunk, akkor lehet rá számítani, hogy el fog mászkálni hőmérsékletváltozás hatására. Igaz, hogy a 7021-ben van egy belső, frekvenciakövető mechanizmus (amolyan AFC-féle), ami egész jól tartja adáson a vevőt, de szabadtéri, hordozható kivitelnél még így is problémát jelenthet a varikapok hőfüggése.
Sajnos gyakorlati tapasztalatom nincs ezzel az IC-vel. Azt viszont bizton állíthatom, hogy az ilyen "full" integrált vevők nem ütnek meg semmilyen hi-fi mércét.
Pedig a katalógus adat szerinti 60 dB -nek, ha nem is túl sok, de elégnek kéne lenni. (vagy nem annyi az annyi) A VT vevők jó ha 45 dB -t tudtak.
Igen, katalógus szerint én is többet vártam tőle, és szerintem elrontani meg semmit nem lehet az alapkapcsoláson. Majd teszek fel pár képet a deszkamodellről, hátha lesz valami ötletetek.
Varicap nélkül van lehetőségem más megoldásra is, mert az most nincs itthon. Most vásároltam a minap alkatrészeket, például trimmer kondit erre a célra.
Egy 5.5-65pF-m és egy 2-15pF-m van. Azt pedig, ahogy az előző kommentemben írtam, jól gondolom, hogy a 2 rezgőkört egyszerre kell hangolnom, közel ugyanarra a frekire ? (Nem lenne rossz a varicapos megoldás sem, csak egyrészt nincs itthon ilyen, másrészt már kész a nyáktervem és eléggé kényelmetlen lenne áttervezni arra a formára, ami a linkelt kapcsoláson van)
Az antennaköri rezgőkört nem kell hangolnod. Az csak a sávon kívül tükörfrekis meg egyéb zavarok elnyomására szolgál. Neked a helyi oszcillátort kell hangolnod. Ahhoz egy URH forgókondenzátort vagy kapacitásdiódát (varikap) érdemes használni. A kerámia trimmerrel nagyon kényelmetlen az állomáskeresés, ráadásul a csavarhúzód közelsége el is hangolja a rezgőkört a hangolás alatt.
Vagy szerzel egy zsebrádió forgókondit, aminek van URH -s része is, mindjárt megvan a 2×60 pF + 2× 1 - 15 pF trimmerkondi is.
Rendben.
Ez akkor gyakorlatilag azt jelenti, hogy lehetnek fix alkatrészek is az antennaköri rezgőkörben, vagyis lehetőségem lenne adott induktivitású tekercset és kapacitású kondit használnom ? Az antennaköri rezgőkört milyen frekvenciára érdemes hangolnom, ha a rádiót a 80-90MHz-es tartományban szeretném üzemeltetni?
Az adatlapi példakapcsolásban is hangolatlan a bemenet. Nincs ezzel semmi gond. Sávközépre kell hangolni, ezt legegyszerűbb fülre megejteni. A legzajmentesebb vételre kell törekedni, egy gyengébb adó vételekor. A neten sok példakapcsolás van, és konkrét tekercs és kondenzátor adatokat-értékeket egy ilyen leírásból lehet szerezni.
Rendben, utána nézek.
Még annyit szeretnék kérdezni, hogy a helyi oszcillátor frekvenciáját a jelenlegi kapcsolás esetén is lehet számolnom a Thompson-képlettel? Gondolok itt arra, hogy összevonom a soros és párhuzamos kapacitásokat és úgy számolom a frekvencia értéket.
A rezgőkör önfrekvenciája itt is meghatározza az oszcillátor frekvenciáját. Az IC tömbvázlatában nem látok semmilyen szorzó vagy osztó részt.
Tehát egy gyors számolással az alábbi eredményt kaptam:
L=56nH C=22pF (összevonva a 39, 22 pF kondit és a trimmert, melyet 30pF-nak vettem mondjuk) az eredményem kb. 107MHz lett. Ez így jó számolás?
Most néztem azt a kapcsolást ami az orosz oldalon van, és csak tippelni tudok, hogy a piros karikánál a mellékelt rajzomon van-e összeköttetés, vagy nincs az L1 és a 4-es láb között. Szerintetek van ?
|
Bejelentkezés
Hirdetés |




Csak azért is, mert kallódik itthon vagy 5 kis fülhallgatós ócsó rádió, ezzel az IC-vel (akárhányszor járok piacon vagy 100-asba, mindíg veszek egyet






