Fórum témák
» Több friss téma |
Mielőtt kérdezel, a következő két dolgot ellenőrizd!
I. A helyes tápfeszültségek megléte.
II. A kimeneten van-e egyenfeszültség.
Élesztés.
A 4007es darabja 0,33V ot ejt az biztos már többször is mértem. Esetleg próbáljak 3mat berakni?
Kinéztem egy trafot: 38V egyenirányítva és 35-45W os lehet. Szerintem megfelel, hacsak nem lehet 56Vról járatni, mert arra lenne egy sokkal nagyobb, ami birna szereót is hajtani.
Hát akkor az nem olyan jó... legalább 1,2V kell össz, ha több akkor jobban fog melegeni, ha kevesebb akkor meg torzítani fog. Esetleg piros led... de az mar több mint 1,2V. A kisebb trafó is bőven elég sztereóra is, nem kell túlzásokba esni...
Szia!
Köszönöm szépen. Erre gondoltam. Bár én valamiért a tekercs visszarugása miatt gondoltam volna erre és nem azt feltételezve amit leírtál. Paraszt ésszel nem tudnám elképzelni előfordulha ilyen de akkor megint csak egyet tanultam ebből is. Ezek szerint egy határon túl nem lehet olcsó tranzisztorok mennyiségével pótolni egyes paramétereket pl Uce. Mégegyszer köszönöm.
Akkor bedobok 4et, nem baj ha melegszik, mert ugy is jön a tél...
Szerinted akkor nem lenne jobb 40V os (56V egyen) 115VAos trafó neki?
Tartsd meg a nagyobb trafót valami komolyabbhoz szerintem. De te tudod, csak szerintem felesleges akkora tápfesz. Ja és 4,7k helyett 10k-s ellenállásokat használj már a kisebb trafóhoz is! Nekem 4,7k-val 34V-on már nagyon fűtött. 30-40mA nyugalmi áram elég.
Rendben. Délutánra lehet összedobom légforrasztással. :yes:
Sziasztok. Kaptam egy megbízást erősítő rendszer építésére.
A megbízó kültér és beltér hangosítására szeretné használni alkalmakkor. Ehez keresnék valami jó, bevált kapcsolási rajzot. Hang minőség és az alacsony torzítás, nagyobb hangerőn is lényeges. Tulajdonképpen egy komplett rendszerre lenne szükségem. Ebbe beleértem az előerősítőket és korrekciót különböző hangforrásokhoz. Valamint a hangerő, a basszus stb. szabályozását. Szeretnék különféle védelmet is beépíteni. Erre várnák ötleteket, rész kapcsolási rajzokat esetleg teljeset is. Köszönöm szépen.
Udv,
Jo kis osszefoglalo. Par megjegyzest azert fuznek hozza: - Jo lett volna latni a tervezes veget is, azaz az elvart erosito parameterekhez vegulis mekkora tapfeszultseg kell, illetve milyen tranzisztorok, stb. - Nagyon jo, hogy megemlited a terheles induktiv es/vagy kapacitiv jelleget is mert a hangsugarzok szinte majdnem mind ilyen jellegu terhelest jelentenek az erositonek. Tervezesnel ezt is figyelembe kell venni. - Fontosnak tartom azt is megemliteni, hogy egy nevlegesen 8ohmos hangsugarzo minimum impedanciaja bizonyos frekvenciatartomanyokban siman 8ohm ala eshet (altalaban 6ohm korul szokott lenni, de lattam mar olyan 8ohmos hangsugarzot aminek a min. impedanciaja 4ohm korul volt!!!). Ezert en 8ohmos nevleges hangsugarzo eseteben a maximalis feszultseg, aram es teljesitmeny viszonyokat 6ohmmal szamolnam, 4ohmos hangsugarzo eseten pedig 2-3ohmmal. Ez ujabb tartalekot ad a felvezetoknek es biztonsagosabb lesz az erosito mukodese nagy kivezerlesek eseten.
Csak halkan mondom, hogy még régen az oktatóim mondtak egy okosságot az univerzális gépekkel kapcsolatban: Ami mindenre jó az semmire sem jó. Szerintem ilyen "jó" rendszer nem létezik, ami kültéren és beltéren is megállja a helyét. Vagy az igényeim eltérőek a megrendelőddel. Szerintem ilyen feltételekkel olyan "rendszert" lehet kialakítani ami csak szólni fog. Ugye egy hifi rendszerrel nem kezdünk el koncertet hangosítani (ez erős túlzás persze, csak a szemléltetés kedvéért írtam így), és kontrában a hangosítási cuccot sem hallgatjuk jó minőségű hifiként. Véleményem, hogy vegyen egy jó minőségű/hangú nagy teljesítményű végfokot, olyat aminek a hangja megfelel neki a szobában is, és ehhez vegyen két garnitúra valami zörgő egységet ami leadja a hangot. Vagy építsél neki egy jó hangú végfokot ami irdatlan teljesítményű, és azzal még tud szabad téren is szórakozni. Persze az irdatlant megint csak a szobára kell érteni.
Mondjuk megint egy érdekes gondolatom támadt a fejemben, talán rossz indulatú is, mégpedig az, hogy ez a hozzászólás egyáltalán miért kérdés, ha kivitelező vagy?
Éppen ez az, amit te is írtál, hogy univerzális nincsen. Nekem most főleg nincsennek ehez kész kapcsolások. De szerencsére már csak jövőnyárra lesz rá szükség. Addig meg összepakolok egy erőlködőt neki.Csak ugy eszembe jutott, hogy hátha valakinek van valami bevált cucc.
Nekem az a véleményem erről, hogy manapság olcsóbban jön ki a "megrendelő" ha vásárol egy gyári szettet, mintha egy olyas valakivel építteti, aki kapcsolási rajzokat sem talál a munkához. Ne érts félre, nem rosszindulatból mondom, sőt, inkább negóvlak a későbbi konfliktusoktól. Ha még azt sem tudod, hogy hol lehet megtalálni amit szeretnél, akkor hogyan akarsz egy megbízható, több éven keresztül használható, érintés védelmi szempontból is kifogástalan, jó minőségű, eléggé összetett rendszert felépíteni? Értelmesebb dolognak tartanám, ha megfogalmaznád, hogy egy vagy többutas rendszert szeretnél e, azaz top ládák és egy vagy több szub láda, illetve mekkora teljesítményről beszélünk? Az hogy kül és beltér elég tág fogalom, beltér a szoba és a hangár is, kültér a terasz melletti szalonna sütő és a mező , ahol koncertet lehet adni. De egy konkrét példát mondjak. Tegyük fel, van egy kisebb étterem, ami diszkóként üzemel télen, nyáron meg a kerthelységben van az esti buli, oda simán jó 4 topláda, és kettő sub láda, ehhez kell egy keverő, egy crossover, két kisebb és egy nagyobb végerősítő. Vagy manatság egyre divatosabbak az aktiv rendszerek, semmi más nem kell, 4 aktiv top és két aktiv mély, illetve ehhez egyetlen keverő aztán jónapot. De ha már itt vagyunk, mennyi a költségvetés? Gondolom nem 20.000Ft, mert abból talán össze lehet dobni két szobai dobozt....talán. Építeni, viszont egyáltalán nem olcsóbb, ez szinte 1000%.
Helló, elkészült a 2.1-es 3 darab TDA1562Q-ből álló erősítőm.
Sztereó bemenetet kapott, az egyik csatornáról a jel megy a subwoofer erősítőbe, amelynek a nyákján van az aktív alul-áteresztő szűrő, ezután van kötve mindkét bemenetre egy egyszerű passzív felül áteresztő (>120Hz) szűrő, és a jel megy a két monoblokkra. Mindegyik IC saját bordát és ventillátort kapott. Mivel igyekeztem itthon fellelhető alkatrészekből elkészíteni, ezért beleépítettem egy notebook alá való hűtést, amelynek az egyik ventillátora szerencsésen lekapott egy darabot az egyik mutatóujjamból, működés közben, az egyik lapátja le is törött, de, hogy továbbra akadálymentesen tudjon forogni, lekellett törnöm a vele szemben lévő lapátot is. Ez a dupla ventillátor kikapcsolható kívülről. A magas hangra való két csatorna továbbá kapott egy sztereo potmétert, amellyel a magasakat tudom szabályozni, mert ugye 2x50W magasban sokkal hangosabb az ember számára, mint 1x50W mélyben. Egy szatelitvevő dobozát használtam, amelybe épp, hogy befértek az alkatrészek. A kimenetekre a bennelévő 4 csatlakozójú terminált használtam, plusz az egyik scart helyére tettem mégegy négyeset, amelyből kettőt használok a subwoofer kimenetére. Tudom, hogy az eleje nemvalami szép, a kilógó kondenzátorok miatt, de majd igyekszem rá valami maszkod varázsolni ![]() Itt a videó : Bővebben: Link Link javítva..köb..
Az olcsó bizonytalan és viszonylagos fogalom. Kicsivel 5000Ft felett van egy tápmodul alkatrészeinek ára, amiben maga a panel még nincs benne.
PMA202-t csak labortápról tudtam hallgatni, amiről szól rendesen, de nincs benne semmi olyan, ami miatt érdekes lenne. Most már lesz olyat tápom, amivel "élesben" is ki tudom próbálni, hátha akkor jobban megérint.
Idézet: „Sztereó bemenetet kapott, az egyik csatornáról a jel megy a subwoofer erősítőbe, amelynek a nyákján van az aktív alul-áteresztő szűrő...” Sztereo bemenetnél a két csatornát összegezve illene a sub-ra vezetni. Ha mással nem, két ellenállással közösítsd és úgy kösd a sub előtt lévő aluláteresztő bemenetére.
Szia!
Igazad van lehetett volna részletesebb is, de nem igazán szeretek gépelni, ráadásul szerintem, ha minden részletbe belement volna az ember, kisregény lett volna belőle. Csak a tápfeszültség konkrét megválasztásához kellene a transzformátor adatai a megengedhető torzítás, a végfok topológiája stb.. A hangszórók impedanciája terén egyetértünk, csak a követhetőség miatt számoltam ohmos fogyasztóval(ezt hangsúlyoztam is), de a kiegészítés jogos.
Nekem ez tökéletes volt és nem győzöm köszönni
Szia!
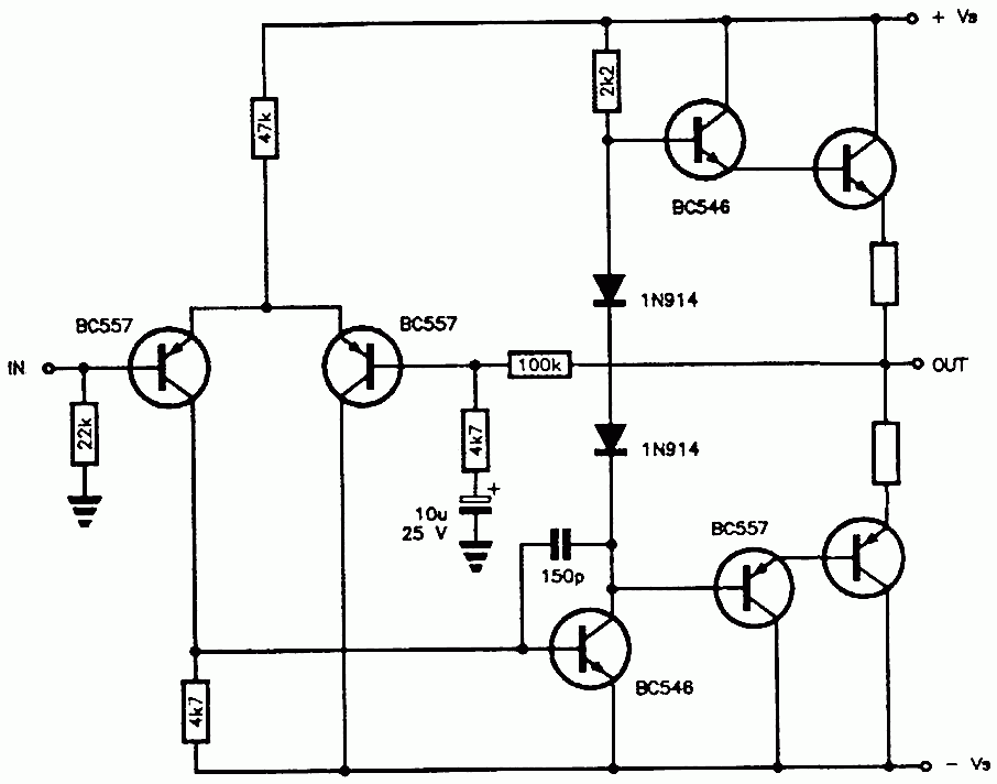
Igen kicsit zavaró tud lenni ez a +--os táp. Na egy kicsit részletesebben egy konkrét rajz alapján. A kapcsolásban a T1-T2 a bemeneti differenciál erősítő. A tranzisztorok bázisa föld potenciál körül vannak, az emitterek kb. +0,5-0,6V környékén vannak. A kollektorok pedig az R4-R5 ellenállásokon keresztül -Ut-re csatlakoznak, és ide csatlakozik a T4-T5 bázisa is. Mivel a T4-T5 emittere R9 100 ohmos ellenálláson keresztül -Ut-re csatlakozik, a bázisaik kb. 1V-al lesznek -Ut felett(Ube nyitófeszültség, plusz az R9-en eső feszültség). Ebből következik, hogy a T1-T2-őn kb. -Ut feszültség van. Ha a tápfeszültség +-50V, akkor a T1-T2-őt legalább 50V-ra kell méretezni, illetve ráhagyással 60V-ra. A BC556 az pont 60V-os, de az erősítőt +-85V-ig lehet üzemeltetni, ezért van egy kis csalás a kapcsolásban: A Z1-Z2 zener dióda 33V-ot elvesz a tápfeszültségből, így 85V esetén is csak kb. 52V jut a tranzisztorokra. A zenerek itt mint szinteltolók üzemelnek. A T3-T4-T5 tranzisztorok alkotják a nagyjelű feszültség erősítőt. Mivel a kimeneti tranzisztorok emitterkövetőnek vannak kötve, feszültséget nem erősítenek, ezért a nagyjelű feszültségerősítő fokozatnak kell előállítani a kb. -Ut-től +Ut-ig tartó meghajtó jelet. Emiatt viszont a tranzisztorokon a teljes feszültségtartomány előfordulhat, ezért -+Ut-re kell méretezni őket(-+50V esetén 100V-ra). A végtranzisztorok esetén is ugyanez a helyzet.
Szia!
Megint csak köszönni tudom a fáradalmaid.
Szívesen!
Idézet: „...ráadásul szerintem, ha minden részletbe belement volna az ember, kisregény lett volna belőle.” Jaja, ez igaz. A tema egyebkent boven megerdemelne akar egy cikket is.
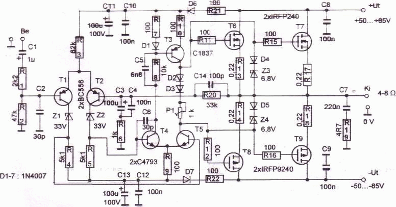
Lenne egy kérdésem. Ez itt egy Graham Dicker által tervezett, állítólag nagyon-nagyon jó hangú erősítő, a digi-125. A darlington végtranyóknál nem baj hogy nincs ellenállás a meghajtó tranyók emitterei közt ? Általában szokott lenni. Illetve a bemeneten itt nincs kondi. Nem is kell ? Köszi...
Ez az eredeti rajz, egy folyóiratban jelent meg.
Akkor nem gond az sem ha az ea6383-asomból kivettem (többek közt) ezt a két ellenállást (is) ? Csak érdekességképpen egyszerűsítgettem, és a hangja mintha javult is volna kicsit.
Húúú..ez egy nagyon kutya hangú erősítő. Volt szerencsém hozzá nekem is évekig.
Aztán quad-405 jött, és az a gondolat, hogy ez a csúcs kategória... Idézet: „...állítólag nagyon-nagyon jó hangú erősítő...” Hogy lehet nagyon-nagyon jo hangu erosito ha atfogo negativ visszacsatolast tartalmaz? Szerintem lehet jo atfogo negativ vcs.-vel is egy erosito, de mostanaban az a vesszoparipad, hogy az utolso, nagyaramu fokozatot ki kell hagyni a vcs-bol mert ugy jobb lesz a hang. Ezert nem ertem ezt a "nagyon-nagyon jo" jelzot ...
Mondom állítólag. Nem építettem meg, ezt írták róla itt-ott...
Hi köbzoli!
Igazán nem akarok a kákán is csomót keresni. Csak az okulás miatt adom elő az elképzelésem. Szóval az a darlington ha sima, ha nem sima én oda tennék a vég tranyó BE-re egy ellenállást. Gondoljunk bele, hogy a tranzisztort kinyitod mondjuk 10A-el. Aztán jön a szinusz másik fele, és ott áll a tranyó " szinte szakadt" bázissal. Segíteni kéne neki, hogy minél előbb le tudjon zárni. Mielőtt a másik is kinyit mondjuk 10 A-el. Szerintem emiatt kell oda az az ellenállás. Ha impulzussal hajtanád az erősítőt, szkópon biztos látható lenne a különbség.
De a tranzisztort árammal vezéreljük és nem feszültséggel. A kollektoráram azonnal követi a bázisáram változását. A FET-et kell lezárni (elvezetni a gate-kapacitás töltését).
Már visszatettem a kis 82 ohmos emitterellenállásokat mert aszimmetrikusan kezdett melegedni a két oldal, az egyik nyugalmi árama kétszeresére nőtt. Most megint jó. Lehet a miller kapacitásokat is visszateszem, + egy 10µF kondit a nyugalmi áram beállító tranyó C-E lábai közé. Eredetileg ott 100nF volt. Attól jobb lesz ? Láttam pl. naim erősítőkben oda 100µF-t tesznek.
Idézet: „De a tranzisztort árammal vezéreljük és nem feszültséggel.” Csak ahhoz, hogy az aram meginduljon egy aramkorben feszultsegkulonbseg szukseges ket pont kozott ![]() Van abba valami amit macera2 mond. En sem szednem ki azokat az ellenallasokat az erositobol! Nem veletlenul tesznek a teljesitmeny darlingtonokba (a tokon belulre!) 1-1 ellenallast a gyartok sem (lasd csatolt kep). A szimpla tranzisztorokbol osszerakott darlington jellegu meghajto + vegtranyo koze is illik ellenallasokat kotni. Ennek tobbfele modja letezik, merlegelni kell melyiket tervezi/hasznalja az ember. |
Bejelentkezés
Hirdetés |




Szerinted akkor nem lenne jobb 40V os (56V egyen) 115VAos trafó neki?





Aztán quad-405 jött, és az a gondolat, hogy ez a csúcs kategória...







