Fórum témák
» Több friss téma |
- Ez a felület kizárólag, az elektronikában kezdők kérdéseinek van fenntartva és nem elfelejtve, hogy hobbielektronika a fórumunk!
- Ami tehát azt jelenti, hogy a nagymama bevásárlását nem itt beszéljük meg, ill. ez nem üzenőfal! - Kerülendő az olyan kérdés, amit egy másik meglévő (több mint 17000 van), témában kellene kitárgyalni! - És végül büntetés terhe mellett kerülendő az MSN és egyéb szleng, a magyar helyesírás mellőzése, beleértve a mondateleji nagybetűket is!
Hali!
Rendes (stabil)tápot csak egyenirányítva tudsz.Természetesen veszítessz valamennyi feszt(ne kérdezd mennyit). Máté.
Szia!
Egy régebbi válasz: Bővebben: Link
Lehet hogy,működne. De,mi az a ,,aztsz M D(1)"?
Sziasztok!
Csak két gyors kérdés: CD4066-osokból lehet monitor átkapcsolót készíteni? Illetve Mi a különbség az IN/OUT és az OUT/IN lábak között? Adatlap itt: Bővebben: Link
Lehet monitor átkapcsolónak használni, de arra ügyelj, hogy az átkapcsolandó jelek szintjei beleférjenek az IC határadataiba. 5 V nál azért nagyobb tápfeszt kell használni. Az IN/OUT kifejezés a jelút kétirányú voltára utal, mindegy melyik a ki-, ill. bemenet.
Üdv!
Készítettem egy nyákrajzot traxmaker-ben, de nem tudom hogyan lehetne jpg formátumba átalakítani. Mert nyomtatni kéne, és csak olyan helyen tudom ahol nincs fent a traxmaker. Traxmaker-ben rámentem a nyomtatásra, utána nyomtatás fájlba, és elmentettem jpg fájlként, de hiába megnyitom nem jeleníti meg. Mit rontottam el, vagy hogyan oldható meg? Kösz előre is!!!
Azt a programot nem ismerem, de az ilyen problémát én "Bullzip PDF Printer" nevű programmal szoktam megoldani, így biztosan nem rontja el a méretet.
Ez létrehoz egy virtuális nyomtatót ami PDF et csinál
Sziasztok!
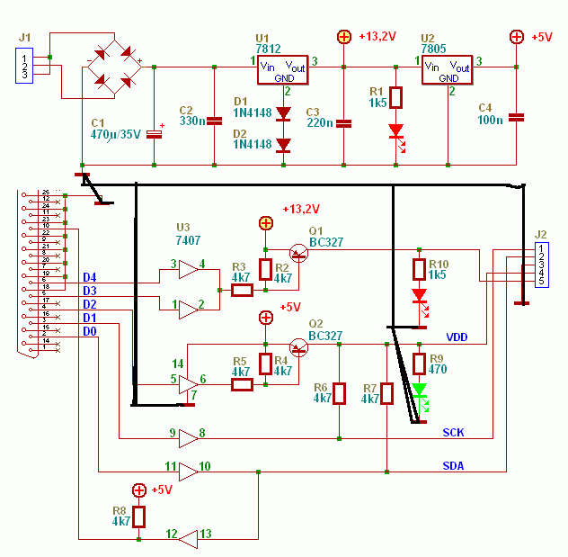
Építeni szeretnék egy PIC programozót, meg is vettem hozzá mindent viszont van két dolog amit nem tudok a kapcsoláson. 1. Szeretném dugasztápról működtetni az égetőt. Ezzel nem is lenne probléma. Van itthon egy 13v-os tápom azzal működne? Valamint az egyenirányításhoz milyen diódák kellenek? 1N4148 talán? 2. Az első rajzon berajzoltam a szerintem helyes GND-ket. A tápnak illetve az áramkörnek ugyan az a GND-je nem? Előre is köszi!
Sziasztok
Varta V6HR típusú gombelemhez (méret: D= 6.8mm; magasság= 2.15mm) milyen elemtartó kapható, amit be is lehet szerezni? SMD kivitelben lenne az igazi, de bármilyen ötletet szívesen fogadok! Jah és az a fajta nem jó, ahol csak pozitív része van a tartónak, és az alá kell csúsztatni, mert a nyákon van a negatív rész. Köszönöm
A GNDket jól rajzoltad be, igen minden GND közös.
Egyenirányításhoz inkább 1n4007. 13V dugasztáp gondolom DCt ad le, az nem lesz jó, a 12V os stab bemenetére kell legalább 13.25V ezenkíül a diódákon is esik, az már kb 14,45V. Egy 12V AC trafó lomexben 100ft és egyenirányítás, pufferelés után 12*gyök2 =16,9V ui: a 12es bementére 13,2+1.25V kell most látom...
Szia!
Köszi a gyors választ. Még egyszer majd körülnézek hátha találok valami nagyobb tápot,ha nem akkor holnap veszek egyet. köszi!
Kicsit érdekes kérdésem lenne. Szóval akarok venni egy 2.1 es logitech hangfalszettet de a 2 magassugárzót egymástól messze akarom rakni. Itt jön a bibi. Tudjátok h gyárilag a végén van a 3,5 mm-es jack. Ezt muszáj levágnom ha távolabbra akarom rakni vagy van más megoldás ?
Az csak egy hibalehetőség (kontakthiba) beépítését jelentené. Le kell vágni a csatit, és újat rakni rá. Sőt akkor már nem is toldani kellene a vezetéket, hanem venni megfelelő hosszúságút.
Amihez én használtam ilyet, az mégolcsóbb volt (TV-ből bontott TDA2040, meg valami 20W-os lemezjátszó hangfal), és ez a hosszabbító volt a gyengéje. Ha egy picit megmozdult, már recsegett/elhallgatott.
Az a baj a jack toldóval hogy attól nem tudom egymástól messzebb rakni a hangszórókat. A gyári jack nem engedi. Érted egyik hangszóró kábel legyen másfél méter meg a másik is, akkor csak 3 méterre lesznek egymástól. Nyilván levágás lesz.
![]() Pedig nem szerettem volna kókányolni. Idézet: „Pedig nem szerettem volna kókányolni.” Nem is mondta senki, hogy kókányolj. Csináld meg szakszerűen!
Na keresgéltem a neten és úgy néz ki hogy a 2 hangfalnak nem közös a jack-je hanem külön kábel van a 2 hangszóró közt, szóval nem lesz semmi gond. Egyébként home made házimozit csinálok. A hifi 2 hangfala a front, az LCD TV-men jön a center és ez a logitech szett lesz a hátsó hangfalpár, bár elgondolkoztam rajta, hogy a hátsó hangszóróknak minek sub de mostmár mind1.
![]() Szerintetek is érdemes lett volna inkább a mélynyomó nélküli 2.0-ás rendszert venni hátsó hangszóróknak?
Helló!!
Nem tudom, hogy pontosan hová írhatnám a kérdésem. Szóval engem az érdekelne, milyen tantárgy tanítja azt a tananyagot, amitől a számítógépmérnökök alaplapokat, processzorokat ilyesmiket terveznek és gyártanak. Szeretnék én is olyan pályára menni, ami azt tanítja, hogyan lehet megtervezni és kivitelezni egy alaplapot processzort, vagy az egész gépet. De nemcsak a gép, hanem minden ilyen szórakoztatóelektronikai dologról lenne szó. És, ha lehet akkor raknátok be oylan olvasnivalót, amiből ilyent lehet tanulni? Legalább az alapokat, hogy mire idáig eljutok, tudjak egyesmást. Remélem értitek és tudtok segíteni. Milyen tanagya tanítja, hol vannak ilyen szakok és tudtok belinkelni letölthető lehetőleg magyar tananyagokat.
Hali!
Pontosan milyenről? (azért teszek fel,nem saját) Máté.
a venti nem szorul..
Helló ! Kérdésem az lenne, hogy hogyan tudok kiforrasztani házilag egy DIP40-es IC-t egy furatgalván nyákból anélkül, hogy az IC és a nyák is megsérülne ? Mindkettőre szükségem van a művelet után is.
Sajnos, nincs sem ic kiforrasztó hegyem, sem ic kiforrasztó állomásom. Az olyan válaszok nem érdekelnek, hogy vegyek ezt vagy azt..." Otthoni barkácsmódszereket keresek. Minden segítséget megköszönök előre is. |
Bejelentkezés
Hirdetés |













