Fórum témák
» Több friss téma |
Fórum » VF2 végerősítő
Igen, sajnos, a szimulátorok csak a modellekben megadott adatok szerint tudnak számolni. Ha nem pontos a modell, akkor az eredmény sem jó. Eltudnád küldeni a modellek listáját? Tehát azt a text fájl-félét, amivel a TINA dolgozik. Megnézném, hogy mi a különbség, mert a Multisimben nem látok ilyen problémát. Ettől még lehet, mert van olyan alkatrész, aminek egy hónap alatt 3 különböző modellt kreált a MODPEX...
Ha most 4...5 mA a földelt bázisú tranyók árama, azt még lehetne növelni akár 20...30 mA-ig is, az ic kibírja. Annak elégnek kellene lennie. Ha nem elég, akkor kellene az ic kimenetére tenni egy dupla emmitterkövetőt. De majd megnézem szimulátorban, mert maga a kapcsolás nagyon jó, érdemes vele foglalkozni és a teljesítményre a csillagos ég lenne a határ, már ha valaki szereti az AB osztályú végfokokat. Igen, sajnos a gerjedékenységet is könnyű elérni... de azért ha növeled a földelt bázisú fokozatok Miller kapacitását, akkor azért el lehet azt tűntetni. A D osztályban inkább az áramkorlát a probléma, mert ezeket több száz W-ra építik. Itt meg már a sönt is melegszik. Én HALL cellát használtam, ezzel áramgenerátorba ment át a feszültséggenerátoros üzemből. De ki is lehet kappcsolni egy rövid időre. Egyébként meg ugyanolyan egyéb védelmek kellenek bele. Nem szeretem az ilyen előre megcsinált ic-ket, mint pl. az IRS. Ezt diszkrét áramkörökkel is meg lehet csinálni, legalább olyan jól és sokkal kevésbé érzékenyek, annak ellenére, hogy legalább olyan gyorsak. Nem kellenek annyira spéci FET-ek, legfeljebb egy kicsit jobban fognak melegedni a FET-ek, de nem számottevő. A másik, hogy ha jól van méretezve, akkor biztosan olcsóbb, mint egy analóg végfok. Az UcD ügyes kis kapcsolás, de valójában arra való, hogy megismertesse az építgetőkkel, hogy milyen egyszerű módszerekkel lehet nagyon jó minőséget elérni.
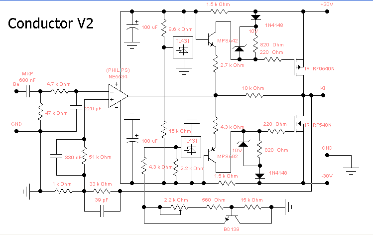
A tranyók áramát addig növeltem amíg lehetett, valamivel jobb volt de ez sem volt elég. Azért küzdöttem vele mert nekem is szimpatikus a Vf2, (egyszerű és olcsó, emellett a hangja is jó) de kellett volna belőle egy 500W-os verzió is. Ez eddig nem sikerült a teljes sávban, csak szuberősítőként használható.
Az utolsó mondatodon mit értesz szerinted nem jó? Nekem azért tetszett mert nem túl bonyolult és az alkatrészekre sem volt annyira kényes. A fetek meghajtásával és egy jó áramkorláttal viszont meggyűlt a bajom.
Sziasztok!
Köszi a választ. A conductor V2-est megépítettem 8ohm +/- 30v-on hallgatom tökéletesen működik. Tekercseltem egy Kb. 300w-os hipersil trafót ami +/- 40v leadására képes. Ezzel a feszültséggel ezt a kapcsolást 8 ohmon nyugodtan használhatom a FET-ek irf540/9540 bírni fogják? Ennek a kapcsolásnak is kell az 1volt bemenet? Köszi a segítséget. sopi
Az a probléma, hogy az UcD nem tartalmaz holtidőt. Ha egy FET-t gate-source-.t rövidrezárjuk, akkor az ki fog kapcsolni, de van neki egy kikapcsolási késleltetési ideje. Ez a kapcsolás ezt nem veszi figyelembe, tehát, az egyik tranyó kikapcsol ( vagyis elkezd kikapcsolni ) a másik meg gyakorlatilag azonnal bekapcsol. Egy darabig együtt vezetnek és rövidrezárják valamennyire a betápot. Ez plusz veszteség, még ha csak 50 ns-ig tart is. Persze, ezt is ki lehet küszöbölni, de akkor már nem ennyire egyszerű a kapcsolás. ( de nem is bonyolult )
A másik, hogy nincs igazi hibaerősítő, tehát, csak mint komparátor működik ( végül is az egész egy nagyteljesítményű komparátor ). Ha volna hibaerősítő, akkor azért a nagyjelű viselkedésben sokkal jobb paramétereket lehetne elérni. ( mindenféle kompenzáló hálózatok alkalmazása, meg ilyesmik. ) Végülis, ez alapján azért már ki lehet találni egy merőben más megoldást, ami sokkal jobb is lehet. Amit utoljára csináltam, az teljes kivezérlésnél, tehát, mielőtt vágásba futna a végfok, -0,5 dB-lel, még mindíg 0,005...0,007 % körüli torzítást produkált. Sajnos, a generátorom torzítása 0,0013 ... 0,0018 % között volt, tehát, azért ez már nagyon a határon van. Valójában olyan FET-ek kellenek bele, amiknek nagyon kicsik a klésleltetési idejük, nagyon jó a substrat diódájuk és nagyon kicsi a total gate töltésük. Van azért ilyen FET, még egész nagy teljesítményben is.
Ha 2 x 40 V lesz terheletlenül, akkor biztosan fog esni valamennyit a terhelés hatására. A tranyók biztosan kibírják, de nem lesz 85 W. Ha érzékenyebbre akarod csinálni, akkor a 33 K-os ellenállást növeld. Ha a duplájára növeled, akkor nagyjából 500 mV már kivezéréli. A 39 pF-os párhuzamos kondit az előbbi ellenállás növelésének arányában csökkentsd. ( a kettő időállandója nagyjából legyen konstans )
Köszi. Sajnos egyéb oldalalkon sem sikerült megtalálnom...
Sokan panaszkodnak, hogy nem tudják állítani a nyugalmi áramot! Nekik feltennék egy kérdést hol méritek?
Ez a kérdés itt szinte általános. Szögezzük le egyértelműen és kérem a nagyobb tudásúak erősítsenek meg vagy cáfoljanak ha kell. Tudomásom szerint a Nyugalmi áramot a drainok között kell mérni ehhez el kell vágni a fóliát vagy kiemelni a fetet. Sokan a tápágban mérik ott persze hogy nem változik! Második információ! A szigetelő (csillám) kérdése! A jó csillám furata 3.1-3.2mm ami ettől nagyobb az bizony kuka Sok esetben attól füstöl el a fet, hogy a szigetelő becsúszik a csavar menetárkába ezzel a furatánál egy félhold alakú nyílást kapunk.amit lehetetlen kicsipogtatni de attól még ott van egy mélybeütésre gyönyörűen áthúz aztán füst! Az IRFP-k tokozása ugyan elég jó védelemt ad de mégis találkoztam hasonló hibával. de más pl BD249 nél ez már elég hogy elég szép átütőfelületet adjon ami nagyobb hangerőn komolyabb áramoknál be is következik!
Üdv!
A szigeteléssel kapcsolatban tökéletesen egyetértek. Én sokszor jártam így és nem tudtam mi a baj. A csillám meg egyébként is olyan, hogy ha picit megcsúszik a szavar, már szét is töri egy kicsit, ami már veszélyes. Azonban azzal, hogy a tápágban nem változik a nyugalmi áram a trimmer csavargatásával, nem értek egyet. Én sokáig így állítottam be, igaz, ilyenkor rá kell számolni az, esetünkben IC, különböző más fogyasztókkal. Van egy ún. csomóponttörvény. Ezek szerint egy zárt áramkörben az egy csomópontba bejövő és kimenő áramok előjeles összege nulla (a bejövő pozitív, a kimenő negatív;attól függ hogy technikai, vagy "valóságos" áramirányt nézünk). Tehát a nyugalmi áram igen is mérhető a tápágban, csak (sajnos) pontosan nem lehet így beállítani a kívánt értékre. Azonban sokan fülre állítják be. Akkor meg édes mindegy .
Igazad van a csomóponti törvénnyel kapcsolatban.A tiszta megoldás mégis a drainok közötti mérés.
Mert ahogy a trimmert állítgatod úgy válozik a TL431 ek vezérlése ezáltal a feszültsége s vele együtt az árama is szóval a bonyolult számítgatás helyett inkább jobb a tiszta mérés szerintem egy fóliacsíkot kell átvágni mindössze és utána összeforrasztani! Természetesen egyetértek a fülre állítással én is hiszen példányonként eltérő árammal áll be jól az erősítő. Én is fülre véglegesítek! De robbantottam már el fetet azzal, hogy na még egy picit na még egy picit és füst! Azt is érdemes lenne jól definiálni mit jelent a fülre állítás? Nálam a következő eljárás állt be! nyugalmi áram állíthatóságának ellenőrzése a drainok között rövidrezárt bemenettel elvágott fóliával terhelés nélkül a tápágakban 1-1 220/60W izzóval ekkor 20-60mA lesz latahtó a műszeren kb a trimmer állítgatásával. Ekkor a kapcsolás valószínű jó ha egyik lámpa se izzik fel. Ezután lámpa ki táp direktben! I nyugi kb 60mA re majd otthagyom lássam a melegedő borda hatására nö -e az áram. Ha relativ stabil akkor árammérő ki,fólia összezár , generátor a bemenetre. Műterhelésen jól kihajtani kb fél egy órát járatni. Ekkor kiderül a hűtés giondja.Lekapcsolás! Meleg bordánál nyugalmi áram ellenőrzés!Újra. Azután Hsz és zene nagyon halkan. Ha a zene Suhog->kevés a nyugalmi áram emelni kell de csak a suhogás megszűntéig! Krákog recseg-> magas a nyugalmi áram csökkenteni kell ha a mélyek tiszták és a közepek is akkor jól van beállítva. Figyelem ekkor más piciket szabad mozdítani felfelé mert először az jön hogy hú de jó a mély bakker még jobb a mély még egy picit aztán füst! Amint a suhogás megszűnik és tiszta mély akkor jó!kicsit emelve ekkor még erőteljesebb lesz a mély de már figyelni kell a trimmerre nagyon. 1-1.5 hónap alatt 12 pédányt élesztettem és ezeknek a tapasztalatát gyűjtöttem be ha mások másképp csinálják itt a lehetőség leírni mind a 12 működik bár búcsút vettem pár fettől is ![]() Makacsul krákog mintha a tekercs a hsz ben riszálná a mágnest -> gerjed az 5534 Azt olvastam valahol, de nem tudom hol vagy egy keverős vagy aktív hangvéltós cikkben hogy az 5534 5 és 8 lába közé kell egy 22pF kondi és akor nem gerjed. ebben nem vagyok teljesen biztos ehhez megerősítés kellene. Továbbá ha a gerjedő példányt TL071 re cseréljük azonnal észrevehető a fülrebeállításkor. Ha a meghajtó nem mpsa hanem BD a gerjedéskor hozzáérünk kézzel a kollektorhoz a gerjedés megszűnik ez szerintem arra utal, hogy kéne még egy 100nF a 10µF el párhuzamosan az ic tápágaiba .Egyenlőre ennyi.
A nyugalmi áram abszolút jelentkezik a tápágban. Végtranyókat/Feteket nem illik kiszedni a nyugalmi áram beálíltásához. Ha van soros "szimmetrizáló" ellenállás (pl. több félvezetőnél), akkor az azon eső feszültségből is nagyon jól közelíthető a nyugalmi áram. A VF2-nél alapesetben éppen nincs. Ilyenkor én simán a tápágat mérném, és nagyjából, vagy akár pontosan kivonnám belőle a "vezérlő" fokozat(ok), áramát, ami egyébként elég kicsi általában.
De ne feledjük, a nyugalmi áram nem egy kőbe vésett alapaxioma, hanem csak ajánlás. A lényeg a végeredmény, az ízlésünknek megfelelő hangkép elérése. Komolyan mondod, hogy egy alapból "jónak mért" csillám, átüthet egy nagyobb zenei impulzustól? Én még ilyennel sosem találkoztam.
Bizony komolyan mondom! A furata ami épp nálam volt 4-4.2 mm es volt a csavar M3 a csillám becsúszik a csavar menetárkába rajzold fel cadban és meglátod. kimérni nem tudod mert a szigetelési távolság ott van de a nyílás is! Ami majd nagyobb áramnál fog áthúzni. Ne vásároljatok 3.1-3.2 nél nagyobb furatú csillámot!
Tolómérőt viszek ilyenkor magammal Ami a HE-store ban van az jó méretű
No, hát gondolkoztam egy kicsit. Ha előveszem a fizikatudásomat, akkor nem értem meg, hogy miért nem lehet kimérni, hogy a csillám szigetelés jó-e vagy sem. A levegő átütési szilárdsága elég magas érték, kb. (száraz laboratóriumi levegő) 10kV/cm. Amint látható itt feszültség szerepel, nem áramerősség. Te azt állítod, hogy addig nincs baj amíg kicsi az áram. Ez szerintem nem helytálló.
Az lehet, hogy egy VF2 már +-60VDC-ről is mehet. Talán előfordulhat, hogy kis kivezérlésnél kicsi a FET egyes lábai között a feszültség, míg nagyobb kivezérlésen már nagyobb. De ez is sántít szerintem. Az előfordulhat (mint velem), hogy leméri az ember, jó, és elcsúszik az egész, a csillám pedig rossz. Így már összeér és kész a baj. Valóban érdemes utánajárni, sok FET-et menthetünk meg, ha figyelünk ilyen "apróságokra". UI: Most olvasom, hogy 4mm-es csillámról beszélsz. Az valószínűleg nem jó, az talán M4-es csavarhoz van kitalálva. Így már logikus a baj. Elég egy kis nagyon aprócska sorja és ko. Azt mondod becsúszik a menetárokba. Hát a megfelelő méretű csillám is tud olyat, mivel a lyuk 3mm-nél egy picit nagyobb kell legyen. Egyébként véleményem szerint az M3-as csavarnak nem olyan "mély" a menetárka. Ha 4mm-es lyuk van egy 3mm-es csavarnak, akkor már régen rossz.
Drága barátom hogy lehetne kimérni? Egy csillám 0.2 mm vastag ha öszeszorítod akkor se lesz a vastagsága 0 mi a forgácsolóban papírral is szoktunk finomhézagolni felfogásnál pontosan 0.02mm t. akár tonnás alkatrésznél is. A multiméter neked fütyülni nem fog számára ez a távolság akkora mint ide japán. De tegyél egy 0.2mm es szikraközzel egy kb 4.5A es áramot szerintem Biztosan áthúz! A felület pedig nem is olyan kicsi amin ezt megteheti a mellékelt fényképről ez biztosan kiderül a magenta színű rész az amiről beszélek! 3 mm-a Tranyó furata 4mm a csillám furata, a 2.6mm pedig az az átmérő amibe elcsúszás esetén egy 0.2 vastag anyag 60°os profilszog esetén becsúszni képes a félhold legnagyobb mérete 1.2mm na most ha ez nem volna elég nagy akkor vegyél elő egy ekkora fúrót. Egyébklént nem azt mondtam, hogy csak az a jó amit én csinálok! Hanem csupán annyit hogy találkoztam ilyennel, Illetve egy hozzám eljuttatott példánynál egyértelműen ez volt a hiba. Kicsit felhúzott hangerőn azonnal kiolvadtak a próbára behelyezett biztosítékok. amik 1A esek voltak. Namost kicserélve a csillámot mert más gondját nem látam a kütyünek valamiért azonnal jó lett. De ahelyett hogy mindenáron fogást kerestek a leírtakon, inkább vigyetek sublert a vásárláshoz. Én ugyanis nem a fizikatudásomat keresgetem hanem csinálom
![]() Ne hogy megsértődj!
Nem, szó sincs itt sértődésről, csak hangosan gondolkozok, hogy tanuljak ma is valamit (szegény Schrödinger egyenletén kívül...).
Szóval megint csak azzal van bajom, hogy 4.5A áthúz. A levegő szigetelőnek mondható, DE minden szigetelő anyag előbb-utóbb, egy határfeszültség esetén átüt. Ez levegőnél kb. 10kV/cm, azaz 1kV/mm, Te 0.2mm-es szikraközt mondasz (nyilván ez sem egy állandó, pontos érték). Ez 0,2kV, azaz 200V. Tehát a hálózati feszültség átütne. Ez biztos, és az is, hogy az erősítőnél ez gondot okoz, hiszen ott már lehetnek ekkora feszültségek. Valóban: a rossz szigetelés FET-et öl. Én csak azt mondom, hogy a magyarázat nem jó, tehát nem áram, hanem feszültség. Az áram nem más, mint a töltéshordozók áramlása a vezetőben. Ahhoz, hogy áramoljanak kell a feszültség, ami a térerősség következménye, szóval ami rákényszeríti, esetünkben levegőről van szó, az ionokat, hogy áramoljanak a megfelelő irányba: kialakul az áram. Ha a feszültséget tovább növeljük a töltéshordozók sebessége, ezzel energiája annyira megnövekedik, hogy már képes lesz semleges atomokat ionokká formálni (rugalmatlan ütközések), esetleg ionizálni, így létrejöhetnek fényjelenségek. Szóval, igazad van, és örülök, hogy van aki megosztja tapasztalatait, és így talán mindenki munkája eredményesebb. De szerintem fontos az elmélet is, hogy a jövőben tervezéskor, vagy bármikor ne essünk csapdába. Ha pedig nem így van ahogy írom, tessék nekem is szólni, hogy még többet tudjak. Fizikából kell érettségiznem. Ha úgy érzed, hogy fogást próbálok keresni, akkor elnézést, nem ez a célom.
Szia!
Valóban igazad van, hogy a feszültség üt át, de hogy az milyen kicsi lehet, arra itt egy példa: Nemrégiben olyan elektronikus egységeket szereltem, aminek a kommunikációs vonala 12V-on üzemel. Az egyik egység nem kommunikált és a kontroll led is jelezte, hogy valahol zárlat van, de sem a végegységek, sem az adatkábelek nem mutattak zárlatot ellenőrzéskor. Végül kidobva az egyetlen nem általunk felszerelt egységet a hiba megszült. Ezt mérve 12V-al a hiba jelentkezett. A hibát pedig két egymáshoz közeli fémfelület jelentette, mely a hibás összerakás miatt túl közel került egymáshoz. A 12V-os jelfeszültségre átvezetett, de nem ragadt össze, a műszer vizsgálófeszültsége viszont kevés volt, hogy a hibát előidézze. Hűtőbordánál a fémtok és a borda közötti átütést én úgy akadályozom meg, hogy a csavar helyénél a bordát fúróval megsüllyesztem egy kicsit, így biztos nem lehet zárlat.
Akar veszekedni a nyavalya hidd el amit leítram megtörtént események pontos leírása és a tények bármilyen furák bizony makacs dolgok egyébként meg mi a fenéről beszélünk csináljuk meg szerelj egy conductort 4 es futarú csillámmal add rá a zenét add neki az erőt ha nem üt át jó ha átüt valóban tanultál valamit!
Ha a fet úgy van rögzítve ahogy annak lennie kell, nem történhet ilyen. A 400W-os verzióm tápja üresen 2x87V (terhelve 2x82V) volt és az sem csinált ilyet pedig nyúzzák azóta is. Hozzáteszem ha kapcsolóüzemű a táp az tud művelni érdekes dolgokat. Élesztés után rá szoktam tenni a műterhelést simán a tápra hogy mit bír. 50Hz-es táp esetén nincs is semmi gond. Kapcsolótáppal már ez nem olyan egyszerű, mert ahogy hozzáérinteném a vezetéket a terheléshez olyan ívet húz hogy na, és elcsöppen a kábel vége, a lecsöppent olvadék pedig szépen gurul az asztalon amíg valami meg nem állítja
Idézet: „a csavar helyénél a bordát fúróval megsüllyesztem” Bezony ez a helyes megoldás! :yes: És ráadásul meg is vezeti a menetfúrót, csavart.
Igen, ki kell süllyeszteni. Meg akkora luku csillámot kell használni, amibe annak a kis szigeteló, műanyaggyűrűnek belemegy a csövecskéje. Ez központosítja a csillámot, hogy ne tudjon bemenni a csavar menetei közé. Ez a megoldás egész jó, mondjuk 200 V-ig. Felette már csak az a tranyó jó, aminek van a lukja mellett egy jó nagy szigetelőgyűrű, tehát, nem az egész felülete van rézből. De még ez sem jó akárhova, pl: kapcsolóüzemű tápnál szabvány előírás, hogy a készük ház ( föld ) meg a hálózati betáp között 4 mm-es kűszóutat kell biztosítani! Ezt még ezek a tranyók sem tudják. Mi a megoldás? Én nem használok csillámot, egyébként, ha az 0,2 mm vastag, annak már nagyon nagy a hőellenállása, vékonyabb kell. Ha máshogy nem, hát, le kell szedni a gyári vastagságból. Ennél sokkal jobb megoldás a különböző műanyag fóliák, amik erre a célra lettek kitalálva. Ezt mondjuk A4-es ( meg kisebb, nagyobb ) méretekben lehet kapni. Ebből kell egy darab a tranyó alá és nem lukasztjuk ki, hanem egyszerűen csak a tranyó alá tesszük. A tranyót pedig nem felcsavarozzuk, hanem egy darab textikbakelit lemezzel rászorítjuk a hűtöre. Így garantáltan nem tud átütni sehova sem, még kilóvoltokon sem. A textilbakelit lehet valami egyébb rugalmas anyag is, vagy olyan lemez, ami garantáltan nem hajlik meg, hogy késöbb a szorítás ne gyengüljön. Lehet nyáklemezből is, akár több rétegben. És akár egyszerre 2...10 tranyót is oda lehet szorítani egy műanyag "léccel", csak az a lényeg, hogy tranyónként legyen egy összehúzó csavar. Egyébként, ilyen esetekben nem a levegő üt át, hanem az egymáshoz túl közel levő felületeken húz át a feszültség. ( semmi köze az áram nagyságához ) Vagyis kicsi a kúszóút. Pláne, ha még egy kicsit koszos is. ( mondjuk 15 év üzem után... )
A nyugalmi áramra pedig legjobb a szkóp... már ha van, ha nincs, akkor aki bizonytalankodik, inkább keressen egy lehetőséget, ahol segítenek beállítani, mert van szkópjuk. De, hangfrekire simán lehet számgépből is csinálni szkópot. Erre a célra tökéletesen megfelel, ha jó a szofver hozzá, akkor még frekiátvitel, torzítást, S/N, meg a fene tudja még mit lehet vele mérni, csak ajánlani tudom. Én a SpectraLab-ot használom, egy SoundBlaster Live kártyával.
Azt hiszem ezt kiveséztük.
Kérdésem / kérésem lenne, hogy valaki írjon egy kicsit a szkóppal való nyugalmi áram beállításra. Szkópom nemrégiben lett, de nem igazán használom (még).
Ezt már azért nem ebben a témában kellene.
Olvasom olvasom erre megelőztél, épp ezt akartam írni, érdekes eddig még nekem nem okozott gondot, talán munkahelyi ártalom de minden furatot alapból süllyesztek.
Ha a süllyesztő kopott kinyomja a sorját a süllyesztés tetejére, esetleg furatba! Érdemes ilyen esetbe egy kicsit csiszolópapírral meghúzni még, fiatalon szemmel, picit korosabban körömmel érezhető a sorja.
Bekapcsolod az erősítőt és ráteszed a szkópot. ( már úgy értem a mérőszinórt... ) Akkora 1 kHz-es jelet teszel a bemenetre, hogy egész kicsi jel legyen a kimeneten, vagyis a szkóp mondjuk 20 mV/kocka állásba mutasson mondjuk 100 mV-ot csúcstól, csúcsig. A jel legyen színusz, vagy háromszög. Ha teljesen letekered a nyugalmi áram potiját, akkor azt fogod látni, hogy a nullátmeneteknél van egy kis majdnem vízszintes szakasz. Tehát, mintha a szinusz pozitív és negatív félhullámai, ha egymásra tolnánk öket, akkor nem lennének egymás folytatásai. Mintha hiányozna belőle időben egy kis szakasz. Ha ezt látod, akkor már biztos, hogy maga a végfok működik. Most elkezded tekerni a nyugalmi áram potiját. Azt fogod látni, hogy ez a szakasz kezd csökkeni és egy adott potiállásnál a szinusz két félhulláma egymásba simul, tehát "lépcsős" átmenet nélküli lesz a kimeneten a szinusz. Elvileg, már kész is, de ilyenkor van az, hogy ugyanezt célszerű megnézni mondjuk 10 kHz-en is, ahol azt lehet látni, hogy még kell tekerni a potin. Ha ez van, akkor azért kell nézni a felvett áramot is, mert előfordul, hogy akkora áramok fognak folyni, hogy tényleg füst lesz. Azért ez nagyon kapcsolásfüggő. Ha nincs generátorod, akkor azt is lehet csinálni egy CD játszóból és a megfelelő szinuszokkal teleírt CD lemezzel. Vagy a pákatrafó váltófeszültségét megszűröd egy RC taggal és akkor már kapsz egy szinuszt, csak az a baj, hogy az csak 50 Hz-es. Az a baj, hogy ilyen kicsi frekin alig lehet látni ezt a keresztezési torzítást.
Annyi tévedés került elő a szigeteléssel kapcsolatban, hogy megnéztem a saját készletemen lévő tranyókat, csillámokat, és szigetelő gyűrűket.
Gyakorlatilag nálam semmi sem olyan mint amik itt elhangzottak. A tokozások mellékleten az 1-3 jelzésű tokok/típusok azt hiszem minden vitán felül állnak, mert ott egy mm nagyságrendű, eleve „beleöntött” szigetelő rész van kialakítva, tehát még szándékosan se lehet elrontani a felszerelésüket. A 4 jelzésű lehet egyedül érdekes, de ott sincs semmi gond. A pdf-mellékletben a bal felső kis kép az 1-3 jelű tokokat ábrázolja, a jobb felső és a kinagyított kép pedig a 4 jelűt. Beméreteztem mindent (a rajz pontosan arányos, és hiteles méreteket tartalmaz). Ha tényleg 4mm-es lyuk van a csillámon, akkor esetleg előfordulhat hogy nem takar alulról teljesen, de én még ekkor se aggódnék egyáltalán. Főleg azért nem, mert ha tényleg 4-es a lyuk, akkor az azért van, hogy a szigetelő gyűrű belelógjon, úgymond tájolja a csillámot is a furathoz. Az én csillámomon kisebb a lyukasztás mint 3mm. Ezt pontosan azért nem könnyű tolómérővel megmérni, de egy M3-as csavart is beledugtam, és bizony a menetek „reszelik” az a lyuk oldalát. Végül a szigetelő gyűrűket is megmértem ami itthon volt. A fekete külső-csatlakozó mérete D3,9; a fehér D3,75; és a törtfehér szintén D3,75. Egyéb méreteik eltérőek, de az itt most nem számít. Ezek alapján az én következtetésem: Semmi gond sincs, egyik fajta tokozás szigetelten történő bordára szerelésével se. Sokkal nehezebb elrontani, mint jól megcsinálni. Az kifejezetten zavar, hogy éppen a VF2 témában jött elő ez a probléma, amibe alapesetben IRFP240/9240 típusú fetek kellenek, aminek elve van egy beöntött 6,8mm átmérőjű szigetelő gyűrűcskéje, tehát akár még 5mm-es csillámfuratnál is jól működhet. Végül két köszörült lap közé tettem egy csillámot és megmértem a csomagot együtt, majd satuba szorítottam és újra megmértem. (Azt most ne vitassuk, hogy satuval sokkal nagyobb erőt ki tudok fejteni, mint egy M3-as csavarral). Gyakorlatilag a csillámot nem lehet összenyomni. Nem és kész!
Ezt kihagytam az előbb, rajz a sűlyesztett szigetelő gyűrűről.
Azt hiszem ma is tanultam valamit! Köszi mindenkinek!
Annyi még a kérdésem, hogy úgy emlékezem a Conduktrom kimenetén van némi egyenáram, "nem sok", pár száz mV. Ez gond? Orvoslás van rá?
Na akkor mert utálom a pontatlanságot s hála isten van is mivel mérni
1 a delikvens csillám vastagsága 0,05mm volt 0,2 az amit a helyére tettem Akkor hirtelen mennyire is esett le az átütési feszültség punkazzy barátom? a furata pedig 4,3mm volt. nem 4 de teljesen mindegy erről mit mondatok továbbra is állítom a történet valódiságát ha tetszik ha nem, ez történt, és úgy ahogy leirtam és az volt a hiba amit leírtam, de mivel nektek ilyen hibátok nem volt ezért ugye ilyen hiba nem is létezik, urak! Waret pl pont te aki tavaly novermberben szélmalomharcot vívtál mert beléd kötöttek a rövidzárvédelem miatt legalább te ne mondd hogy soha nem történhet ilyen hiba. Van s létezik ez a dolog. Oda kell figyelni ennyi az egész. én tapasztalatokat osztok meg. Honnét gondoljátok, hogy a sajátjaimat? Másnak segítettem kideríteni az x akta mibenlétét. Sikerrel! Mi a nyavalya kell ettől több. Attól vagytok többen szinte befordulva mert semmi másra nem vagytok -tisztelet a kivételnek nyitottak -mint amit tapasztaltatok !Nem akarok én se rangot se elismerést néhány kezdőben talán a gondolataim gyökeret eresztenek elmondom mert úgy érzem érdemes. Semmi mást nem mondtam, mint azt hogy mit ne vegyetek egy szóval se mondtam, hogy hol nem lehet mérni a nyugalmi áramot azt mondtam hol kellene! Egy fórumtársunknak adtátok a tanácsokat mint az atom de mégis én néztem meg a két ellenállásának a fordított helyzetét nem más. Lehet megrovást kapok ezért de tudjátok vállalom. Csak javasolni tudom nézzetek néha messzebb a saját panelotoknál. Idézet: „Azért ez nagyon kapcsolásfüggő.” Igen. Tranyós végfokoknál szinte tökéletes megoldás, de pl. a Vf2-nél nem elég ha eltüntetjük a keresztezési torzítást (ami egyébként már 15-20mA-nél sincs) mert ekkor a fetek még nem fognak a vezérlés hatására megfelelően kinyitni. Sajnos kell az a 40-60mA fetpáronként, de inkább több. Beszélgettem mrex-el, szóba került a nyugalmi áram vándorlásának kérdése is. Nekem a KD-féle megoldás nagyon nem tetszik, az eredeti (Király Tibi féle dióda ragasztós) pedig nem jó. Nem 30%-ot nő az áram a hő hatására hanem akár 200%-ot is. Erre egy megoldás van a borda intenzív hűtése. Arra gondoltam hogy az RD tagokat ki kéne váltani egy "szinteltoló" tranyóval aminek fixen beállított bázisosztója van és ezeket csavarozni a bordára, talán stabilabb lenne a nyugalmi áram. Mit szóltok hozzá?
Kérném hogy most már térjünk vissza a VF2 témakörbe.
Való igaz hogy ezek a dolgok közvetve szerepet játszanak a nevezett végfok építésénél, de szintúgy más típusoknál is.
Ez nagyon tetszik nekem. Így még sosem láttam leírva.
Viszont felvet egy kérdést. Mi a helyzet akkor, ha mondjuk 30mA nyugalmi áramnál már teljesen szép a jelalak minden vizsgált frekvencián, de nekem mégis sokkal jobban tetszik a hangja 60mA-nél? Illetve mint utaltál is rá, ez csak nagyon pici vezérlésnél van így, ahol a nyugalmi áram gyakorlatilag az "üzemi" is egyben. De ha kicsit odatekerünk neki, akkor a jelalak megnő, de az "elcsúszási" hiba nem. Tehát ha esetleg rosszul állítjuk be a nyugalmit, és marad egy icipici hiba a jelalakban, akkor sem biztos, hogy ebből bármi is észlelhető lesz 100-szoros áramok mellett. Ha ezt egy kicsit tovább gondolom magamban, akkor tulajdonképpen ez a nyugalmi áram csak a nagyon halk zenélésbe szól bele? |
Bejelentkezés
Hirdetés |





.









