Fórum témák
» Több friss téma |
Fórum » Motorgyújtás
nem
dehogy max a trafót kell kicserélni 12 voltosra csá
lenne egy kérdésem(nem kerestem rá)
kerámia kondikkal meglehet növelni a mociba a gyujtási szikrát?pl ha ilyenből 8db kapcsolok sorba:http://www.hqvideo.hu/info/hu/c__4n7_ac250_y2.html
Üdv mindenkinek!
Egy univerzális PIC-es gyújtást próbálok beüzemelni. A gondom az hogy a PIC-be beírt adatok közül nem tudom a jeladó pozícióját.A motor egy Honda XL 600-as (4PD) Tudna valaki segíteni.Hány fokkal felső holtpont előtt ad jelet a jeladó ?Vagy az is lehet hogy pontosan OT-nél ad jelet? A választ előre is köszönöm
Helo! Azért írok mert van itthon egy Simson S51 B motor, és egy ideje már nem működik. Jó lenne ha valaki fel tudna rakni teljeskörű leírást róla: motorblokkról, gyújtásról, beállításokról. Képek is jöhetnek nagy mennyiségben és persze minden magyarul. A legnagyobb baj az hogy mechanikus megszakítós gyujtás van rajta és sosem működött jól, és kellene hozzá elektronikus gyújtás, ami tökéletesen működik és megbízható /kapcs. rajzra stb. gondolok/ és hozzá beállítási leírásra. Ha valaki tudna segíteni az nagyon jó lenne! Előre is kőszi!!
csá
nézz fel ide: http://retrotuning.fw.hu/forum_viewtopic.php?18.301 meg ide is: http://www.simson.hu/index.php?regiovalt=1 S51 B motorokba még lehet, hogy találsz folytást.. szal azt nézd meg csá
Gondoltam csinálok magamnak 1 tartalék gyújtóelektronikát ETZ-m hez.Van rajta pár alkatrész ami nemigazán beazonosítható.Szerintem kondik, de az értékére meg a feszre semmi sem utal.Utóbbi még nem is lenne gond inkább az előbbi.A képen 1-2-3-al jelöltem őket.Valamint van rajta egy kissebb tranya is ami szintén nem kap6ó, SD339 van ráírva.HQVideo helyettesítő azt mondja rá, hogy BD139 a megfelelője viszont annak a frekije kicsit eltér az eredeti SD-hez képest.Kiforrasztani nemigazán szeretném mert elég vastagon be van kenve műgyantával.
Milyen értékűek lehetnek??????
Csá.Nem tekercs hiba volt.A megszakító nem akart megszakítani.be volt koszolódva az érintkező felület.
kössz a válaszokat
Hali! A 2es és a hármas jelölés az egyenirányító én most csináltam nyákrajzot erröl az áramkörröl mert hozzám is jutott ijen, de én ezt használom etzmen és jól müködik és minden alkatrészét be lehet szerezni :
http://e-gyujtas.freeweb.hu/index.htm Az oldal alján leírják az egyhengeres kapcsrajzot + a nyákrajz is ott van ehhz én úgy csináltam eg hogy a buy69ct külön bordára tettem úgy hogy csokiba vannak kötve a lábai így ha neaggyistren megál bármikor ki lehet cserélni ez is csak akkor fordul elő ha rajta hagyod áló helyzetbe a gyujtást.
Nekem ez még meg van fejelve eggy pic-es előgyujtásszabályzóval ami 4mp utánn leveszi a gyujtást ha nem jár a moci. Így nem tud leégni a rajta felejtett gyujtás miett se a trafó se az elektronika. és az aksi sem merül le.
Üdv! Az ETZ-men az elektronikám müxik fainul nem hibásodott meg még, de sajna rúgásra nem akar indulni. Nem tudna vki egy babetta transimo kapcsolási rajzot felrakni?? Engem az érdekelne mi van a transimoba és nem az hogy mit hova kell kötni mert még ilyen kapcsi rajzot nem találtam és a gerjesztő tekercsem terhelés nélkül egy rárúgásra 15-20V-ot ad le ami elég kevés hogy a tirisztoros elektronika működjön szerintem. Ebben a transimoban vmi tranyós cuccos van?? Vagy csak cseréljem ki a gerjesztőtekercsemet és akkor már rúgásra is 100-200V körül ad? De azt nem hinnem mert ha betolom utánna megy a motor csak kis fordulaton nincs szikra. Már vagy két hónapja bíbelődök ezzel a prolémával de nem tom mit csináljak, remélem vki tudna segíteni előre is köszönöm!!!
Akkor azt mondod azok diódák??? hmmm... nem gondoltam volna. Megnéztem a kapcsolást amit ajánlottál.Összevetem majd az eredetivel, biztos hasonló.Viszont én már hagytam rajta véletlenül a gyújtást.Semmi gáz nem lett se az elektronikával se a trafóval, igaz nem tapogattam meg, hogy milyen a hőfoka.
Lehet hogy tartalékba 3tranyóst csinálok akkor mert ugyebár az eredetiről még nem derült ki minden.Ha jól értem akkor ráadott gyújtásnál de álló motorrnál csak szivárgóáram folyik a végtranya kollektor-emitterén ami nemsok viszont arra elég hogy felfőzze a tranyát meg elküldje a trafót???
nem igazán csak szivárgóáram folyik rajta az attol is függ hogy a hall-ic előtt épp hogy ál a mágnesgyűrü. mert ha pont úgy ál meg hogy be adja a jelet akkor a végtranyón 1-2A folyik ami már sok neki tartósan + a trafón tolyást lehet pár perc utánn sütni.
Akkor nekem eddig csak mázlim volt.Mindíg úgy állt meg a mágnesem hogy nem vezetett a tranya.huhh
Sziasztok.Nekem van egy zselés 12voltos-7A aksim,
ezt be raktam az s51-es simsonomba.Ennek 6voltos töltőtekercse van.Valamien módon szeretnék egy komplett töltőt építeni az aksihoz... köszi a válaszokat előre is... ![]()
Peti.Janka
Azt esetleg el tudnád mondani hogyan is kell pontosan beállítani a gyújtást ha ez az elektronikus gyújtás van beépítve??Most ugyan jó a gyújtásom megcsinálta a szerelő egyéb más javításokkal együtt 27eFt-ot hagytam nálla. csak ha valami gáz lenne akkor meg tudjam oldani, ne kelljen utaztatni a motort.Valamint a kapcs rajzon jelölve van a 12V-os feszre az alkatrészmódosítás is, viszont amelyik értéket a duplájára kell emelni, az nembiztos hogy raszterértékre jön ki.Ezeket 2 darabból rakjam össze, vagy a hozzá közelebb lévő is megfelel???
Nah végre sikerült beszereznem egy tirisztoros sárga kivezetésű babetta alaplapot. Remélem rárakom és már rúgásra is fog indulni mert ha nem akkor sírok!!
Hali! úgy tudod beálítani hogy kiveszed a gyertyát és oda rakod a pipával a hengerhez. ráadod a gyujtást és lassan tekered a főtengelyt ahol adja a szikrát azt a pontot 2,5-3mm el a felső holtpont elé álítod. a kapcsolást meg úgy csináld meg hogy ahol pirossal más érték van oda a piros értéket tedd a többihez meg a feketét ez úgy ki van számolva és elhiheted hogy jó. nekem is megy. és nem is melegszik semmi.
Szia Mex! Tudnál nekem adni kapcsrajzot olyan gyujtáshoz aminél a gerjesztő és a jeladó tekercs ugyan az?
Igen. Használhatóságának feltétele, alkalmas módon kialakitott tekercselhelyezés(akkor is kell feszültséget adnia mikor a dugó a gyújtási helyzethez ér). Olasz motoron találkoztam ilyennel. Ha ilyen az alaplapod akkor irj pü-ben.
Szevasztok!
Van nálam javitáson sajnos egy négyütemü Quad tipusa ATV 150. A gyujtása tönkrement. A trafót cserélve egy hagyományosra akkor sem müködik, nincs szikra. A vezérlése induktiv ez megy is mert a lendkereket megforgatva adja az impulzusokat. A beöntött elektronikán pedig ez az adat szerepel:JP SMD060120. Már próbálkoztam keresni de eddig nem sok sikerrel. Kérdés: ki lehet-e valamelyik más motoréval váltani? Hol lehet beszerezni? Válaszotokat előre is megköszönöm.
ATv 150 GYUJTÁS című topik ide áthelyezve!
Szia, nézd meg ezt:
http://www.hobbielektronika.hu/forum/topic_hsz_47998.html#47998
Hi
Már régóta nyomon követem ezt a témát, és végre elérkezett az idő, hogy építsek egy fasza kis gyújtást. Remélem tudtok segíteni. Szóval a következő a helyzet: Adva van egy elég pörgős, 10-15e rpm, motor. (Tuning simo, de nem ez a lényeg ) Erre szertnék egy fordulatszámtűrő gyújtást. Lehetőleg tirisztorosat.Kiindulási alapnak van egy babetta lendkerekem. Arra gondoltam, hogy HALL-os jeladóval csinálnám, ugyanis a jeladótekercsem eléggé kakkukk. Szóval az a kérdésem, hogy a gyújtás akksiról menjen, vagy valamelyik világító (vagy a gerjesztő tekercsről)? Halottam olyat is, hogy bizonyos fordulatszám fölött a tekercsek vasmagja telítődik, és nem tudja feltölteni a kondit. Ennek van valami valóságalapja? (Sztem ezt ki lehetne küszöbölni akkumlátoros működtetéssel.) Várom az ötletetke, esetlek kapcsolási rajzokat. Valamelyik előzőleg belinkelt esetleg jó lenne nekem? Köszi
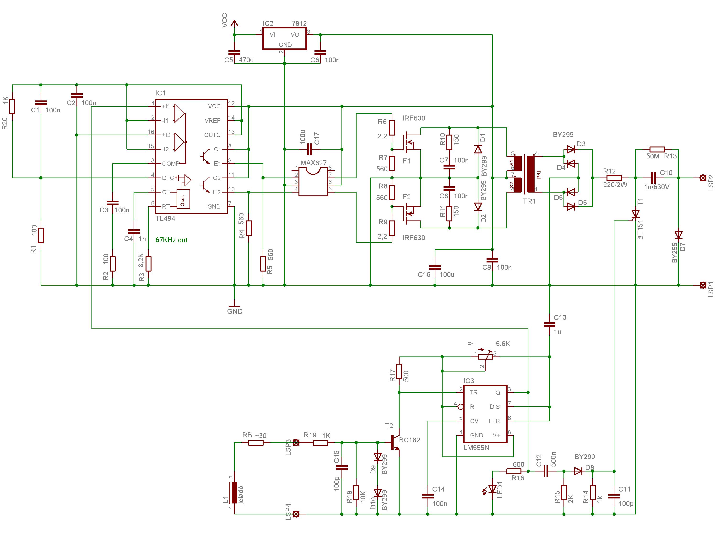
ajánlom az én tuningsimómra kifejlesztett CDI met,
nekem is babszi lendkerék van fenn, egyenlőre töltés nélül, csak akkuról megy (5Ah) előbb kimotorozok 15 Liter nyálat, mint az akku merüli kezdene..(ha merülne is, akkors se áll meg, csak a fordulatszám nem megy az egekbe... hazavisz a határból... végső esetben egy 9 voltos elemről is elmegy XD) kapcsüzemű cucckera tölti a kondit, szal itt a generátormag telítősése nem számít (babszi is forog 10 et minimum ) jaaa hall jeladót most dobd ki a kukába!!!!!(gynege a mágnes hozzá, és túl nagy fordulaton menne ... egyszóval nem bírná, meg szívás van vele állíndóan.. bedöglik, ha olyan kedve van) induktívnál jobbat nem találsz, nekem is azzal megy sőtt az induktív elintéz egy kisebb előgyusziállítást is.. hagyományos induktív enegiatárolós gyuszit semmiképp ne csinálj, mer az nem bírja ezt a fordulatot, mellesleg sokat is eszik, 2A minimum (CDI 5,5 700mA körül ehet... gyors, 4cm es ívet húz full feltöltött kondival (320V + CDI trafóval ) ![]() )pár képet találsz itt a vasról XD http://kep.tar.hu/gulyi88/50270666#2 csá
Már nézegettem ezt a kapcsit, látom kicsit módosítottál rajta. Az 555-nek mi a szerepe? Leállítja a kapcsitápot mikor a tirisztor nyitva van?
A FET-ek vezérléséhez feltétlenül kell az a MAX... IC? Nem lehet megoldani tranyókkal? Viszont a jeladóval gondban leszek, ugyanis eléggé kakk... :no: Ha jól látom a tied is javítva van. Esetleg ha a HALL IC-t közelebb viszem a lendkerékhez működhet szerintetek? Ha nem muszály nem használnám a jeladótekercset, mert ugye ebban is vasmag van. Bár azt nem terheljük le tulságosan... Hogy értetted az előgyújtásállítást?
A hall IC nem olyan rossz dolog, ha megfelelően van felszerelve. meg megfelelő a mágnes
Én adnék neki egy lehetőséget.... Nekem jó...[off] Na jó más rendszerű a gyújtásom, de az más kédés hogy CDI vagy TCI (inkább nálam FCI)
Hmm, nem értek valamit: az 555 honnan kap tápot?
Valamint nem gond, hogy a kapcsitáp nincs visszacsatolva? Mármint a kimeneti feszültséget így csak a trafó áttételével tudod megváltoztatni. Nem "szalad" meg a töltőfesz? A gyújtókondi előtti 220 ohmos ellenállásnak mi a szerepe? A töltőáramot korlátozza? Jah még valami: úgy tudom, hogy a 7812-nek kb 1-2 V feszültségkülönbség kell a rendes működéshez. Az akksi névleges feszültsége meg ugye 12V, bár normális akksinál ugye ez akár 13V fölés is mehet üresen. Szóval ez nem gáz? Bocsi, ha sokat kérdezek...
a képeken még hall jeladós cumóka van ..
sok szopás után induktívra álltam rá hall ic nem olyan szar ha, nem a TLExxxx sorozatot használod.. nekem volt valami ismeretlen, azzal ment, de mikor kinyiffant beraktam egy TLE t azt nemsokááig bírta.... 555nek pontosan az a szerepe amit mondasz , hogy "kikapcsolja" a kapcsitápot amíg a tiri vezet, mer az 220 ohmon R en keresztül beterhelné, az meg csak a feteknek lenne szar... potival lehet állítani a kikapcsolási időt (5 vagy 10 mSec időt lehet asszem belőni, má nemtom) jeladót énis csináltam: 500-800 menet egy M4 es csavaron 0,2mm huzalból és ennyi (persze csévetest nemárt, a csavar fejét megköszörültem...) MAXim ic nélül is mehet csak akkor megint nől az ák. fizikai mérete (mintadarabrendeléssel megoldható) vagy ey IR21xx valami fetmeghajtót is berakhatsz előgyújtást azt úgy, hogy minnél nagyobb a fordulat annál gyosabb a dfluxus/dt szal ahogy nől a fordulat úgy csúszik előre az elgyújtás, mert még a mágnes csak a tekercs elött van de már van annyi kakaó a tekercsben, hogy a tranyót kinyissa... ja a gyuszit én fejlesztettem elejétől .. most ez van a gépben és nagyon bírja XD, ezt fogom kisebbre tervezni... (DC/DC részét, a többi marad, 2 oldalas felületszerelt nyákra.. ) lehetett volna egy kókány verziós gyuszit is összerakni, de nem az volt a célom, hogy menjen, hanem, hogy atomjól menjen és megbízható is legyen pögős géphez semmiképp nem javaslom a hall-t mert fordulatszám növekedésével egyra szarabb jelet ad, ellentétben az induktívval ami egyenesarányban változik no én tekercses üzemre terveztem.. akkor kellett bele 7812 amúgy most nincs benne, mert akkuval megy ott nem lesz nagyobb a fesz csak kisebb ![]() a kapcsitápot nem csatoltam vissza (bár volt olyan verzió is de fölösleges.. tény, hogy ha visszalenne, akkor gyorsabban töltené a kondit de így meg megy majdnem full kitöltéssel és a fesz nemszámít, minnél nagyobb annál jobb 1µF / 630V os kondi van benne(1/2*C*U^2 a kondi energiája) kell a kakaó bele)... így nekem most 320V dc körülire áll be... a 220 ohm a töltőáramot korlátozza, meg hát ha nem lenne ott és mégis a tiri vezetési ideje alatt visszajönne a konverterbe a lélek, akkor lehet, hogy beragadna a tiri (I tartó)
wáááh most, hogy mondod télleg el van rajzolva...
555nek a 4,8 lába a tápon van....(kéne legyen) http://img1.tar.hu/gulyi88/img/29493983.jpg#3 bocs THX
Köszi a választ.
A jeladóról kérdeznék még ha nem gond: Nem telítődik a vasmag? A meneteket egymás mellé tekerted, vagy mindegy neki? A képeken úgy látom, hogy 4 láb megy bele abba a kis nyákba, ami a jeladón van. Miért? Esetleg nincs róla képed félkész állípotban? A lendkeréktől mért távolságot hogy lőtted be? A FET-ek meghajtására nem elég a 494-ből kijövő "kakaó"? (Vagy olyan maxim IC-t hol lehet venni? Mert ahol én néztem ott nincs.)A kapcsitáp kikapcsolási idejét mi alapján állítod be? Amúgy nekem is az a célöm, hogy egy üzembiztos gyújtást csináljak, és ne csak éppenhogy működőt. Ezért kérdezgetek ennyit. Remélem nem gond. Köszi |
Bejelentkezés
Hirdetés |






csak ha valami gáz lenne akkor meg tudjam oldani, ne kelljen utaztatni a motort.
) Erre szertnék egy fordulatszámtűrő gyújtást. Lehetőleg tirisztorosat.






