Fórum témák
» Több friss téma |
Szia!
Szerintem meg ne fogd rövidre! Nagyon hasznos ez így.. :yes:
Én hosszan szeretek kérdezni, te meg válaszolni.
Szeretem leírni egy hsz-ba az összes kérdésemet, de ez nem mindig sikerül. (egyébként az 1/4-e csak idézet volt. )6. Melléklet: Sedra Smith, Mikroelektronikai áramkörök könyvéből van. (a jobb oldalon a képlet). Azt írtad, hogy ha a két bemenet ugyanazt a +14V-ot kapja meg, akkor a közös módusú fesz 28V. Mi ezt nem így tanultuk, hanem a két fesz. átlagaként. Egyébként én a 0-t szoktam viszonyítási alapnak venni, számomra az logikusabb. 4. Akkor pl. a Common-mode input voltage range = +/-13V--on belül lesz a CMRR 90dB, 13V feletti bemenet esetén is működhet, de akkor csökken a CMRR dB-es értéke. Utolsó mondat: Elméleti számításokban elszoktuk hanyagolni a CMRR-t a nagy értéke miatt. --> ideálisnak tekinthető, nem okoz nagy pontatlanságot a számolásban. Az erősítőt is úgy csinálják meg, hogy nagy legyen a közös módusú jel elnyomás, vagyis csak a diff. jeleket erősítse. "egyik bemenet 0-án van" = erősítő alapkapcsolás. Gondolom itt a virtuális rövidzárra gondoltál, ezzel tisztában vagyok, csak én úgy gondoltam, hogy az ellenállásokon keresztül adom neki a 0-t, a másikra meg pl. 14V-ot. Jah, a bemenet sem lépheti túl? Én úgy értettem, hogy pl. a közös módusú jel max. pl. +13V, és ha egy pl. invertáló erősítőt használok, akkor az invertáló bemenetre adhatok +26V-ot, mert a másik meg a földön van. Így (26+0)/2 = 13V. Persze erősíteni ezen már nem lehet a táp miatt, de csillapítani lehetne... De közben megtaláltam én is, hogy miért nem lehet 26V!: Kicsit fentebb az adatlapon az Input Voltage-nél: "The magnitude of the input voltage must never exceed the magnitude of the supply voltage or 15 V, whichever is less." Az apróbetűs részt megint nem olvastam el Akkor a 0-hoz képest nem lépheti túl a 13V-ot/tápot. De ha szerintem ez a tápos korlát mondjuk 30V-nál lenne a bemeneten, a közös módusú meg maradna 13-nál, akkor szerintem lehetne 26 is az egyik bemeneten. Nem?Ha rábólintasz akkor már megis köszöntem a türelmedet és a segítségedet. Nagy ötlet: nyitni kellene egy adatlapok értelmezése c. topikot. De lehet már van ilyen. Remélem most rövidebb voltam én is.
Hello!
Itt nem tudok tételesen válaszolni, mert az okfejtésedet írtad le. Most, hogy látom a könyvet, kezdem érteni mi a gond.. Más az értelmezésünk, amit számolunk. Ez alapvetően a két bemeneti feszültség vezérlését modellezi, a 2.4 ábrán. Hogy jobban érthető legyen a közösmódusú jel és a vezérlés elválasztása.. Az ábra csak azt mutatja, hogy a v1 és v2 vezérlő feszültség a közömódusú jelből és a differenciális jelekből áll. (Ha van differencia, akkor egyik hozzáadódik a közösmódusú jelhez, a másik meg levonódik. Az átlag a közösmódusú hibát generálja,a A különbség, meg maga a differencia, tehát a vezérlő jel.) Ezért van a képletben a két bemeneti jel átlagolása a közösmódusú jelhez. De ez az egész, csak a vezérlés megértéséhez szükséges. A könyv egy konstans közösmódusú jelről beszél, én meg a közösmódusú jel tartományáról. Mert a valóságban a közösmódusú feszültség nem állandó, az pld. változhat a vezérléssel. (Míg az invertálókapcsolású műveletierősítő közös módusú jele nulla, addig egy neminertáló műveletierősítő kapcsolásánál, a közösmódusú jel nagysága változik a vezérléssel. Ezért, egy invertáló kapcsolás, mindig precizebb eredményt hoz, hiszen nem kell "megküzdenie" a közösmódusú jellel. Tehát az nem okozhat hibát.) Az erősítő kimenetén, a közösmódusú jel, hibafeszültségként jelenik meg. Ennek enyomása a dB érték. Tehát ha a két bemenet között nincs differencia jel, (v1=v2 tehát differenciális vezérlés nincs, csak közösmódusú jel) de a két bemeneti feszültség egy tartományban változik, akkor a kimenetnek "nullán" kellene maradnia. De nem marad ott, mert a közösmódusú jelet (vIcm) a bemeneti differenciál erősítő teljesen el nem tudja nyomni. Tehát a példa alapján nem lehet úgy számolni hogy a két bemeneti jelet átlagoljuk, és megkapjuk a közösmódusú feszültséget, mert részben erősítő üzemmódban a két bemenet szinte mV-ra azonos feszültségen van, részben pedig egyik bemenet sem lépheti túl a bemenet működési feszültség határát. Tehát lehet, hogy a számított közösmódusú jel 13V, de a bemenet nem lehet 26V-on még sem, ha a tápfeszültség kisebb. A műveleti erősítőt (a példában ideális erősítőről beszélnek, tehát ott parametrikus határok nincsenek) nem lehet egy fekete doboznak tekinteni. Annak bemenetén, elég valóságos differenciál erősítő van. És ha az elveszti a munkapontját, mert kilép a működési határaiból, akkor a CMRR értéke közel sem fog arányosan csökkenni, hanem durván, valamilyen hatványon, mikor túllépjük a bement működési határát. Tehát erre nem lehet alapozni. (Mint írtam, a CMRR-ről pont azért beszéltünk csak, mert annak meghatározott bemeneti feszültség tartományában, biztos a bementek biztonságos működési tartmányán belül vagyunk.) - Ha a táp 30V, akkor a CMRR tartománya is arányosan nő. Ezért nincs értelme az okfejtegetésnek.. - Az nem egy normál állapot, mikor az egyik bemenet 0V-on, a másik 14V-on van. Az már együzemen kívüli helyzet. (Vagy komparátor üzem van, de akkor meg már mindegy, hogy a közös módisú jel mit tesz.) Egyébként meg az mindegy, hogy ellenálláson vagy ellenállás nélkül adod be a bemeneti 0V feszültséget. Mert a műveleti erősítő bemeneti impedanciája szinte végtelen, így a tényleges bemeneti feszültség is 0V lesz. De nem szabad össze keverni, egy erősítő fokozat bementét, a műveleti erősítő bemeneteivel. Mert egy erősítő fokozat bemeneti feszültsége lehet akár 300V is, miközben a tápfeszültség 15V. Gondolj csak bele, egy invertáló erősítő hogyan dolgozik. Az IC bemenete a virtuális nulla ponton van, míg a bementi feszültsége lehet akár a 300V is. Csak éppen az erősítése a fokozatnak, nem lehet 0,05-nél nagyobb. Különben a kimenet bele ütközik a tápba, és egyből megemelkedik az IC invertáló lábának feszültsége. Megszűnik a virtuális földpont.. üdv! proli007
Én sem mondtam egy szóval sem a példáimban, hogy változna a vezérlés.
Mondjuk ezek nagy részével én is tisztában voltam. Lényegében majdnem leírtad mégegyszer ugyanazt amit egyszer már én is. Na mindegy szerintem jegeljük a témát, mert nem hiszem, hogy érted a kérdésem. Valamit szerintem félreérthettél, jobban pedig már nem tudom kifejezni magam. (pl. Csatolt fájl: "az egyik bemenet 0V-on, a másik 14V-on van" És mégsem üzemen kívüli állapot.) Ezt csak személyesen lehetne megvitatni, mert neked is mást jelent a bemenet, vezérlőjel stb., meg nekem is. Én meg lusta vagyok mindenhez berajzolni egy áramkört, hogy, hogy értettem. Az eddigi külön órákat meg köszi szépen! Üdv: maestro
Hello!
"De nem szabad össze keverni, egy erősítő fokozat bementét, a műveleti erősítő bemeneteivel." A TINA-ban amit lerajzoltál, mérd meg, a műveleti ersítő bementein a feszültséget.. Ott mind két bemeneten "nulla" feszültség lesz. A CMRR nem a teljes erősítő kapcsolásra vonatkozik, hanem a műveleti erősítő invertáló és nem invertáló bemenetein mért feszültségre! De a jegeléssel egyetértek.. üdv! proli007
Sziasztok!
Nincs túl nagy jártasságom a műveleti erősítők terén. Van egy kapcsolás amiben szeretném kiváltani a meglévő műveleti erősítőt és ebben szeretném a tanácsotokat kérni vagy megerősíteni a gondolataimat. http://www.hobbycnc.hu/Magyar.html?Cache-Control=no-cache Van ez a kapcsolás. 5V-ról szeretném használni. Az LM324 helyett egy MCP601-est szeretnék berakni a Rail to Rail miatt. Elég ha az R2-es ellenállást méretezem a tápfeszültségnek megfelelően, hogy meglegyen a kívánt áramerősség. A többi maradhat? Köszönöm. Üdv.
Hello!
Ebből a link-ből, én nem tudom mit építesz.. Nem lehetne valami közelebbi? Mondjuk a kapcsolási rajzról.. üdv! proli007
Hello!
Ha kb. +-0,5°C (@0..100°C) pontosság számodra megfelelő, akkor jó a kapcsolás, és a választott IC is. üdv! proli007
Sziasztok!
Csináltam egy frekvenciamérő kapcsolást, és az a problémám lenne, hogy LF357 -el nem, de sima LM741 el rendesen megy. Mondjuk próbapanelon sem sikerült rendesen beüzemelni az előző IC-t. Mit ronthattam el? Rossz lenne az IC? Az baromi jó mert 800ft volt és csak 1et vettem... Kapcsolás mellékelve.
Az LF357 nagyon könnyen gerjed. Ha egy szkóppal ránézel a kimenetére erről meg is győződhetsz. (vagy az ellenkezőjéről)
Már csak szkóp kéne
Azt próbáltam, hogy egy ledet raktam a kimenetre, majd hangfalról alacsony frekvencián meghajtottam 10szeres erősítéssel, de gyakorlatilag maxra csavarva annyi látszott ami átment a két ellenálláson tápfesz rárakva/nem nincs változás.
Hát éppenséggel lehet rossz az IC is. Gondolom az offset állító trimmert is tekergetted már. (1-5 láb)
Igen az is megvolt...
akkor kuka.Esetleg nemtudsz véletlenül valami jobbat helyette? A nagy sávszélesség lenne a fontos. Bár ez gondolom egyértelmű
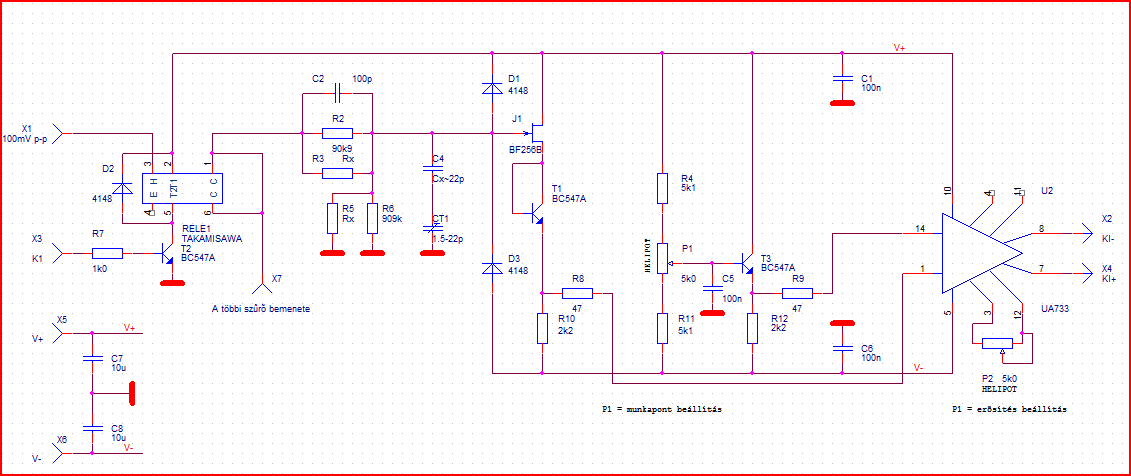
A RET-nél lehet kapni UA733-at(NE592) esetleg az LM7171. Csatoltam két alkalmazási példát az UA733-hoz. Szerintem tedd félre az LM357-et egyelőre, ne dobd ki.
Nincs mit. Az LF357 úgyis csak 2MHz-ig müködik.
Sziasztok!
A következő kapcsolással kapcsolatban kérném a segítségeteket. Össze állítottam a csatolt mérési elrendezést, de nem azt mérem amire számítottam illetve szeretnék. A cél az lenne, hogy a kimeneten a dU diferenciális bemeneti feszültséget mérjem. Ez a része működik is, de a probléma, hogy a CMU közösmodusu feszültség változásának hatására változik a kimenet is. 32V változás hatására a kimenet 80mV-ot változik. Figyelembe véve, hogy kb. 0.1-es az erősításe a kapcsolásnak ezt nagyon sokanak tartom. Valakinek esetleg valami javaslet, hogy hol rontom el?
Ebben a formában az erősítés nagyjából 1.13, mert a második fokozat nem invertáló alapkapcsolás.
szerk.: Az 1.13- at a második fokozat erősítésére írtam (a félreértések elkerülése végett).
Így van. A teljes erősítés:
Uki=0.1*Ube*1.13=Ube*0.113
Megcsináltam ismét a fentebb említett mérést a csatolt képen látható elrendezésben. (a változás, hogy mostmár ugyan azt a feszütséget kapják, tehát a differenciális feszültség biztos 0) Szóval most már a tápegységek sem zavarhatnak be. A hiba ugyan az.
CMU=0mV -nál Uki=40mV Ez jó. Még jobb is mint amit az adatlap garantál. Viszont CMU=36V -nál Uki=120mV Ez viszont nagyon nem jó! A bemeneti közösmódusú feszültség 36V-os változásásnak hatására a kimenet 80mV-ot változik, holott CMR elvileg 80dB.
Két dolog jutott eszembe. Az egyik, hogy a műszered okozza a hibát (nem tudom milyen műszered van és milyen méréshatárban mértél). A másik ötletem, hogy a 8- as lábon szed össze valami zavart. A többi része a kapcsolásnak jónak tűnik, az adatlap és a jelek értékei alapján 1-2 mV- nak kellene lennie a közös módusú jelből származó kimeneti feszültség változásnak.
(Az előző hozzászólásban még nem tudatosult bennem, hogy egy tokba van integrálva a két műveleti erősítő, ezért nem tudtam, hogy 10- es osztás van a különbségképzőben)
Sikerült megtalálnom a problémát. A gond, hogy asszimetrikus tápot használok (+12V és GND) ezért képtelen elmenni a kimenete az IC-nek teljes földig. Mivel én mégis oda akartam kényszeríteni abban az állapotban valószínű a CMR is teljesen elromlott. Egy kis negatív táppal (+12V és -2V) már gyöny9rűen működik, sőt messze túl teljesít. A hibák uV-os tartományban vannak.
Azt azért köszönöm, hogy próbáltál segíteni. Üdv.
Szia!
Ezért kell néha megnézni a katalógust.
Hali
Egy olyan erősítő kapcsolást keresek, amivel a számítógépből kijövő audio jelet fel tudom erősíteni és egyenirányítani úgy, hogy egy LM 3915 IC bemeneti jelszintjének megfeleljen. Azért kell erősítés, mert egyenirányításkor a diódákon eső feszültség miatt nem elég nagy a feszültség, hogy normálisan kijelezze az ic.
Hello!
Ennek a bemenőfokozatát megépíted, és akkor az egyenirányítás is kész van. (A követő erősítő, el is hagyható.) üdv! proli007
Üdv!
Egy egyszerű feszültség komparátort szeretnék építeni, ami a feszültség tartományt szétosztja három részre. Azaz lesz három kimenetem, az első akkor kapcsol be pl. ha 0-3v között mozog az érték és így tovább. .(a kimenet előtt majd kapuzgatni kell, hogy egyszerre, csak egy kimenet adjon + tápfeszt...) Ehhez 3 ellenállásos feszültségosztót készítek és innen vezetem el a három értéket, amit összehasonlítok a bemenő jellel egy-egy műveleti erősítő segítségével. Összehasonlításra egy TL074C IC-t használnék. Az adatlapon tápfeszültségnek +-18volt adtak meg, az lenne a kérdésem, hogy ha gnd-re kötöm a mínuszt, akkor a plusz eltolódik 36voltig? 24 voltot szeretnék egyébként bekötni a Vcc pontra. Kipróbáltam próbapanelen és kapok is "L" és "H" kimenetet. A magas az majdnem 24v, viszont az alacsony szint 1,5 volt körül mozog. Elég kezdő vagyok a témában, de szerintem nem jó valami. Ezt az IC-t úgy kaptam, viszont kipróbáltam egy másik egy kimenetes IC-vel, ott kereken 0-t adott... Ebben kérnék egy kis segítséget, hogy mi lehet a probléma, illetve a 0-24v tartomány használható e a 074-es IC esetén. Előre is köszönöm! |
Bejelentkezés
Hirdetés |




Szeretem leírni egy hsz-ba az összes kérdésemet, de ez nem mindig sikerül. (egyébként az 1/4-e csak idézet volt.
)
Akkor a 0-hoz képest nem lépheti túl a 13V-ot/tápot. De ha szerintem ez a tápos korlát mondjuk 30V-nál lenne a bemeneten, a közös módusú meg maradna 13-nál, akkor szerintem lehetne 26 is az egyik bemeneten. Nem?











