Fórum témák
» Több friss téma |
Fórum » Inverteres hegesztőtrafó
Igen kapható, csak éppen nem akarok minden helyen otthagyni plusz egy ezrest szállítási költség gyanánt.
Mivel ezen kívül van minden a lomexben és szeretném onnan egyben megvenni a többi hiányzó alkatrészt, ezért kellene valami helyette.
Az előbb linkelt lap alján ott a helyettesítője: MUR1560. Vagy esetleg a HFA25TB60 jöhet még számításba, vagy a 30A-es RURG3060.
Szia! Köszönöm.
A szalag a mit használtam festékboltban kapható maszkolószalag 10 mm széles, hosszában 5mm csíkot vágtam és azt fűztem át a gyűrűn, amennyire tudtam egyenletesen. A piros varnish csövet meg ragasztópisztollyal fogattam meg és egy kis szalag a tetejére.
Esetleg a MUR1660-as jó lehet, hogy a benne lévő két diódát párhuzamosítom? Vagy esetleg sima 8A-es nem elég? Olyat találtam nem is egyet.
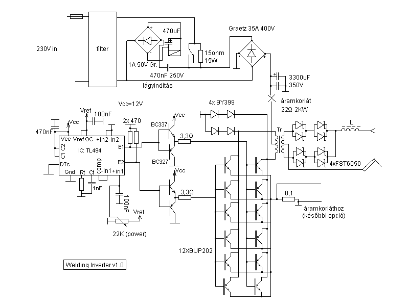
Egyébként elkészült a vezérlőpanel, UC3845 híján kipróbáltam a többi dolgot, szépen működik minden rajta.
Még a 4 A-es dióda is elég, hiszen csak a trafó mágnesezőárama fog rajta folyni azokban az időszakokban, amikor a FET-ek nem vezetnek. Ha axiális kivezetésű a dióda, akkor használj jó vastag fóliát, hogy a mégis keletkező meleget legyen valami, ami elviszi a diódáról.
Akkor jó, szétnézek a lomexben, hogy milyenek vannak.
Itt a Colt 1300 kapcsi rajz, de egy két dolog megvan változtatva rajta, hogy jó legyen! Igazából a vezérlése jó! Amihez jó a mi általunk prezentált végfok!
A segédtápot trafóval csináltam meg és a végfokon is változtattam, erősebbre, no meg a fő trafón is erősebbre! Kiválóan működik így!
Colt 1300 !A leírás hozzá!
T kolegák! A Colt 1300-as magyar változatát pdf csomagban nem tudnátok föltenni a dok-ot képtelen kibontani a VISTA.
Köszönöm.
Tessék, csak kérni kell!
www.download.com/doPDF-Free-PDF-Converter/3000-10743_4-10648880.html?tag=
Itt egy konvertáló progi. Magyar
A primer szálaknak elég a saját lakkozása,de a meneteket lakkozd le.Az áramváltónál a kezdetet megjelölhetted volna,de így is jó,a lényeg,hogy Te tudd melyik melyik szál,.............. még évek múlva is.
De hát megjelölte! Ott a csomó az egyik kivezetésen!
Melyik szemüveg van rajtad? Vagy nekem kell szemüveget cserélnem?
Szia! Kicsit egyszerű megoldás a csomó , de hirtelen ez jutott eszembe.
A héten talán elkészül a főtrafó is. És jöhet az elektronika.
Nagyon jó megoldás a csomó! Én is ezt használom, van amikor három is van egy kivezetésen, mert több tekercs van.
A kérdés csak az, hogy tudod e a csomóból, hogy az a kivezetés melyik irányból megy bele a vasmagba? Vagyis, tudod e, hogy a primer telercset melyik irányból kell befűzni?
Pont ezen agyaltam, hogy melyik irányból kell átfűzni, mert gondolom nem mindegy!? Azt nem jegyeztem meg, de visszabontom a szalagot és megnézem. Megjelölöm egy nyíllal. Köszönöm, hogy figyelmeztettél rá, később meg keresgéltem volna, mitől nem működik úgy ahogy kell.
Hát, ez az! Látom jól látod! Én vegytollal szoktam tenni egy nagy pontot a tekercselésre, ahonan kijön a csomós vég. ( vagy valami ilyesmi... ) Most már ne szedd szét, csak amikor először bekapcsolod és elkezded terhelni, akkor ne rövidzárral kezd, hanem mondjuk 10...20 % ohmos terheléssel. Aztán szkópon megnézheted, hogy helyes e a bekötés. Szóval, ne akarjál vele rögtön hegeszteni, mert ha ez a tekercs fordítva van bekötve, akkor nem megy az áramkorlát, aztán elszállnak a FET-ek.
Köszönöm a leírást és a segédprogramot.
Sziasztok
Nem ide tartozik a kérdés, de azért felteszem. Lehet, hogy hülye kérdés, de hogy lehet megmérni egy MOSFET-et, hogy jó e vagy nem? Multiméter segítségével. Mert én csak szakadást mértem. A típusa: H8NB90FI Bővebben: Link
Köszi
Ez szerint csináltam meg, de minden láb között szakadást mérek. Azt hittem, hogy rosszul csináltam valamit. Ezek szerint rossz. Köszönöm azért.
Vagy még ez: IGBT teszter
Ezt így megcsináltam és 2.8 ohm mértem
ohm mérő D-S közé. G-S közé pl egy 9V-os elem, a gate a pozitiv. Ekkor D-S között mindkét irányban vezetnie kell (1...2 ohm alattit kell mérni). Ha nem így van akkor -> kuka. Egyébként jó eséllyel hibátlan, de mindenképpen használható.
Igazad volt, a trafó fordítva volt bekötve. Miután olvastam a hozzászólásodat, egyből rámértem szkóppal a trafóra. (a gépet 24V-os trafóról működtetve). Egyik csatorna a primerre a másik pedig a szekunderre. És láttam, hogy a két oldal ellenkező fázisú. Megfordítottam, az áramváltót is ellenőriztem, majd ismét próbáltam. Össze sem lehetett hasonlítani a korábbi eredményekkel, nagyon erős volt az ív. Az áramváltó jele is normálisnak tűnik. (azt még trafóról járatva mértem). Köszönöm a segítséget!
sziasztok!
Jo apam unszolasara, hogy epitsunk Inverteres hegeszto keszuleket, vetodttem ide, hozzatok. 1; itt tenyleg baratsagosabb a hangulket, mint a Terminal foruman, koszonet az itt levoknek erte 2; atolvastam jo par oldalt, jelenleg a 86.oldalon jarok im hol itt a bizonyitek is, egy par kapcsolasio rajzot osszetalloztam toletek. mellekletkent lathatjatok50es hsz osztasokkal. ne oruljetek a vegerol kezdtem szoval kerdeseim lennenek :$ kernem szepen megtisztelo valaszotokat, ha lehetseges. en sik hu..e vagyok az elektonikahoz, sajnos soha nem tanitottak nekem a kapcsolasi rajzon meg nagyabol kiigazodok, de hogy mi mit csinal, es foleg miert, na az mar a himalaja magasaga nekem. szoval, illetve betuvel kerdesek (a MACI neven elhiresult kapcsolasrol erdeklodnek) a; a frekvenciat hogy lehet valtoztatni, illetve mi hatarozza meg azt a keszulekekben? b; Hol lehet a MAX aramot beallitani, hogy az IGBT-ket ne kuldjem el a vadaszmezokre. azt hiszem ez a kitoltesi tenyezovel van osszefuggesben ami nem mehet 45-48% fole. c; hogy lehet ezt a kitoltesi tenyezot Skop nelkul belonni? a kerdeseim jelen pillanatbna elvi kerdesek, mert meg nem tortent elhatarozas a megepitendo keszuleg voltarol. Varom megtisztelo valaszotok: Ghoost ui: megeyk s olvasom a visszamaradt 88 oldalt
Melyik-melyik,egyik sem,szüret után valék
és bocsánat a tévedésért.
Ezek szerint elkészült egy újabb gép (?),ha igen akkor gratulálok
Igen, elkészült. Illetve a doboza még készül, de hamarosan kész lesz. Már tervezem hozzá a mikrovezérlős kártyát.
Mindenki segítségét köszönöm!
Sziasztok!
Szeretném kérdezni, hogy találkozott-e már valaki a következő géppel?
Awelco a gyártó cég. UC3845 ic + L6386D a lelke a gépnek. 100 A -os
A gép működött, de egyszer csak gondolt egyet és meghalt. Az L6386 ic bekapcsolás után melegedett meg nem volt az UC ic- n sem mérhető négyszögjel. Ebben nincs trafós segédtáp, a 320V-ból egy 16kohm-on és egy 12V-os zeneren kapja a tápot. Meg van egy 16V-os zener egyéb áramköröknek. Ezek a zenerek voltak rosszak és kb 150 V-ot kapott az L6386 ic. Kicseréltem a rossz alkatrészeket , a tápok rendben, új ic-k de csak egyik igbt ágon van négyszögjel. Rajzot nem találtam róla, de a GYS mi 131 inverternek hasonló a meghajtása, megpróbálom csatolni. |
Bejelentkezés
Hirdetés |




Mivel ezen kívül van minden a lomexben és szeretném onnan egyben megvenni a többi hiányzó alkatrészt, ezért kellene valami helyette.
A héten talán elkészül a főtrafó is. És jöhet az elektronika.
















