Fórum témák
» Több friss téma |
Fórum » LM1036 sztereo hangszínszabályzó áramkör
Témaindító: Krajcsooo, idő: Máj 29, 2006
Témakörök:
Énis megépítettem ezt és szerintem jó kis ic és olcsó is.
A hangja szép és cseppet sem torzít. Viszont basszus az van rendesen. 2 db 70W os LM3886 ot hajd de alig adok hangferőt már úgy bömböl mint a korság. Gondolkoztam a TDA 1524 en de szerintem azt ne vegye meg senki mert magas a kimeneti zaj, ehhez képest. A régi erősítőmbe pedig egy uP 1892 ha jól emlékszem. Na az, mégjobb minőségű. Igaz drágább is volt mint ez, meg az Pro logic I decoder is van benne.
Szia!
Tesztelésem úgy zajlott hogy a hangkártyáról lehúztam mindenféle hangszínt alapra. Úgy hallgattam negyedóráig hogy az előerősítő nem volt bekötve. Utánna beköttem és úgy hallgattam. Hallgasd meg és dönts. Rengeteg a basszus... Nekem 2db Marantz típusú hangfal van igaz Magnat hangszórókkal de előfok nélkül jobban bírja nem torzít olyan hamar. De teszteljétek Ti mit hallotok. Én mélyet és basszust kevés részletet a zenéből és pici magas. Ja meg eredetileg utánna azért kötöttem ki mert valami oknál fogva magától adja a hangerőt és nem áll meg maximumig. Gyanakodtam paneltörésre de a panel 1 hónapos. Zsír új. Sajnálom az 5000 Ft-ot amit adtam érte... Szabolcs
Üdvözlett!
Na megint kedvem akadt az LM1036N-hez... Közben a trafómat és átalakítottam egy kicsit hogy ne zúgjon egy cseppet sem. Az előfokon minden kábelt kicseréltem újakra mivel, feszültségvezérelt így sima vezetéket kaptak a potméterek. Miután beépítettem akadt egy nagy problémám: Az egyik oldal ténylegesen a bal oldal rendesen dolgozik. Míg a másik jobb oldalnak nincs meg rendesen a hangereje körübelül egynegyede szól a bal oldalhoz képest. Mi okozhatja ezt? Esetlegesen javítható-e? Vagy elszállt volna az IC jobb oldala? Szabi
Hi!
Esetleg tekergesd meg a balansz potit (középállásban kell lennie, akkor azonos a két csatorna erősítése)! Ha ez nem segít akkor a jobb csatorna kondijait ellenőrizd/cseréld. Lehet KH is. Ha ezek nem akkor IC csere! Meghajtással nincs gond?
Üdv!
A balansz poti középállásban van és akármelyik irányba tekerem a feszültségvezérlés megjelenik a műszeren 5,6V. Tehát elvileg a műszer szerint dolgozik. Mi az KH? Erről még nem hallottam. A meghajtás az megfelelő. Egyenirányítva 14V-ot kap. Rendesen meg van szűrve meg minden ami kell. Szerintem is IC csere kell... De ezek után nem biztos hogy még fektetek bele több pénzt. Azért köszi a segítséget. Szabi
KH: KontaktHiba
ha pcről nyomod a jelet, pcn középállásban van a balance?
Tsá. Szerintem a 12V tökkéletesen megfelel mert nekem is igy működik 7812-es ic előtte 3db 4700 mikrofarádos kondi
utána eggy 10 mikrós és eggy 470 nanaofarádos szerintem sok aza a14V neki 12V-on is melegszik eggyébként. Ha olvastad volna a 14.5 volt a max gondolkodjál már.
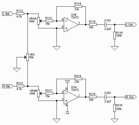
A nyákrajzot megtaláljátok a HOBBIelektronika 2003.februári kiadásában.
Helló, tudom bocs, nem olvastam végig, semmi időm nincsrá, csak annyi a kérdésem, ami nagyon fontos, hogy az lm1036N egyben előerősítő is, nem? Csakmert nem tudom, hogy rakjak-e elé preampot vagy sem.
Nem, a jelen nem erősít, maximális kimeneti szintje ugyanakkora mint a bemeneti szint.
Erősíteni csak a hangszínszab. frekvenciáin tud (40Hz, 16kHz).
Hali!
Már kétszer megépítettem ezt az lm1036-os áramkört, de még egyszer sem működött. Az első változat próbanyákra készült, a másokdiknak már martam nyákot is. A nyáktervet itt a fórumban adta valaki (mellékelve). A próbanyákra készült veruió elég zagyi lett, nem is lepődtem meg azon hogy nem müxik. Viszont az utóbbi eléggé zavar. Három dolog jutott eszembe amiért nem működhet: 1- nem kaptam 0,39µF kondit ezért csak 0,34µF van a 6 és 15 lábra kötve 2- 47k ellenállásokat kértem, de a szinkód alapján csak 42k és utána is mértem 3- esetleg nem lehet hogy kinyírtam egy rossz bekötéssel az ic-t? A nyákot nagyjából 5x átnéztem, elvileg minden bekötés jó és rövidzár sincs. Nem tudjátok mi lehet a baja, vagy a fentiek közül nem okozhatta-e valami a gondot? A kimeneten jóformán semmit sem lehet hallani, csak egy reccsenést amikor rádugom a fülest meg amikor lehuzom. De szerintem akkor is kellen hallanom valami recsgést, amikor nincs is bemenő jel. De sajnos a csenden kívül mást nem hallok. Segítségeteket előre is köszönöm!
Sziasztok!
Megépített én is az áramkört, szépen dolgozik meg minden, de van egy nagyon szörnyű alapzaja, még akkor is, ha nincs bemenőjel. Az lehet hiba, hogy a nyákrajz eredetileg teletestes, de nekem épp nem volt kéznél kétrétegű nyák, és átrajzoltam egyoldalra?
Sziasztok! én is megépítettem, de nagyon nem jól működik, nagyobb hangerőnél recseg, ropog, ha a mély nem 0-n van akkor is, de mint az állat!, lehet az baj hogy 100n-os kondikat raktam a 2 10n-os helyére, és a kimeneti kondik is 100n-osak? az nem baj ha hosszúak a potikhoz a vezetékek(kb.:30cm), tom, feszvezérelt, de hátha..
Igen, nem viccbol vannak megadva az alkatreszertekek.
Csereld oket a jeloltre
a 10n sztem a magas ért felelős
![]() 390n meg a mély ![]() szal magassal is a mélyet szabályzod elvileg ![]() vagy mi
köszi szépen a gyors segítséget! jah észre vétel: kapcsüzemű tápot nem szereti, nagyon gerjed ha mellette van..
Tegyuk fel hogy a kovetkezo fokozat 10kOhm-os bemeneti impedanciaval rendekezik. Ebben az esetben 100nF-os csatlokondi eseten 160Hz a toresponti freki. Ez meg tobbszoros frekin, vagyis mondjuk 500Hz-en is jeltorzulast okoz.
Akkor meg min csodalkoztok? 10µF kell oda.
Sziasztok! kicserélgettem a kondikat, de az eredmény változatlan... panelt már rengetegszer átnéztem és az jó.
Hello mindenki, én is megépítettem ezt a csodát de nekem zajosnak tűnik, esetleg nem tudna valaki felrakni egy jól megkomponált nyákrajzot beültetésekkel, ami nem zajos és esetleg mellékelhetné a táp szűrését is, hogy hogyan is néz ki. Probalkoztam már a tda1524 el is de az is zajod de sztem jobban szól. Esetleg jó lenne valami alternatíva ami tényleg nem zajos.
Segítsetek. Köszi
Sziasztok! A zaj az nálam is nagyon égető probléma. Az lehet baj, hogy külön tápról és trafóról megy a végfok meg a hangszinszabályzó? A testeket ekkor is össze kell húzni egy pontba? Esetleg kell valami speckó szűrő a tápba?
Én már próbáltam külön tápról és 1 tápról, próbáltam több 100nF kondikkal is szűrni a tápot és semmi javulás. Ráraktam fúróaksira, arról javult a zaj de ezt sehogyan sem tom reprodukálni a toroid trafómmal. pedig ebben jobbak a zajviszonyok mint a TDA1524. Esetleg próbálkozzak a TDA1526-al. Segítsen már valaki aki ért is hozzá vagy már látot olyat aki látta hogy valakinek sikerült leküzdenie ezt a zajos akadályt. Köszi.
Hogy zajos?
Akkor, ha a bemenetre nincs kötve semmi (ilyenkor természetes) vagy akkor is ha van meghajtás rákötve?? Lehet az előfokkal van gond! Próbáljátok a bemeneteket 1k-s ellenállattal lezárni, ha még mindig zajos akkor ez az IC nektek nem jött be...
Sziasztok!
Olvastam hogy az az IC a kapcsüzemű tápot nem szereti. Pontosan miért is, mivel énnekem is ez a problémám hogy kapcsitáppal megy és azt veszem észre hogy mikor tekerem a hangerőt akkor hirtelen elkezd kattognni meg sercegni mint az állat. Ha kikötöm az előerősítőt akkor megy a redszer szépen. Tudtok adni valami tippet hogy a kapcsitáp és az előserősítő megférjen egymásmellet? Most úgy van megcsinálva, hogy az egyik tápágról van leosztva a feszültség egy 7812 es stabilizátorral. Minden segítő választ nagyon megköszönnék.
sztem a 7812 elé tegyél vasmagos induktivitást :yes:
Ahh gondolom minél nagyobb annál jobb nem?
Jelen esetben a kis áramfelvétel miatt nem kell nagynak lennie (fizikailag). Induktivitásban legyen néhány száz uH-s.
|
Bejelentkezés
Hirdetés |




Erről még nem hallottam. A meghajtás az megfelelő. Egyenirányítva 14V-ot kap. Rendesen meg van szűrve meg minden ami kell. Szerintem is IC csere kell...








