Fórum témák
» Több friss téma |
Fórum » Propeller Clock
Szia!
Gratula nagyon szuper lett ez a verzió! Nekem is van már négy órám.Smd-s verzió még nincs ha lennél olyan kedves akkor felrakhatnád ennek a verziónak a terveit/nyák, hex/ Köszi!
Szia!
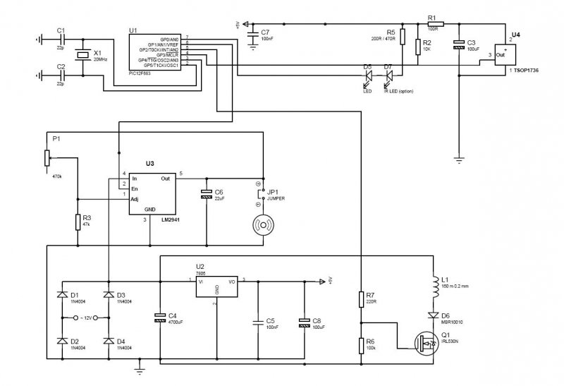
Összegyűjtöttem (innen a topicból) az SMD_f690 minden szükséges elemét, csatolom.
Sziasztok!
Ma hajnalban arra ébredtem, hogy az óra magától átváltott Propeller Clock szöveg kijelzésére, és a fényerő is maximumra állt. Nem tudom mitől lehetett, visszaállítottam, azóta jó. Lehet Hp41C titkos programja aktiválta magát
Szia! Szerintem volt egy kis áramszünet lehet az zavarta meg.
Van egy nagy szünetmentesem, (1KW) arról megy majdnem minden, ezért áramszünet kizárva.
Szia! (Ami kimaradt a csomagból de hozzá tartozik, és csak saját használatra készült.)
- Ha van URC22B távirányítód, (amely a csatolt képen kicsit kuszán össze-vissza vonalazva látható), akkor tudod kezelni az előző rar csomagban lévő állományhoz is, a megfelelő "URC-s" hex beégetésével. A számoknál nem írtam a parancsokhoz kódokat, azok egyértelműek. Ezzel 32 parancsot tudsz küldeni az f690 SMD propellerének.
Szia!
Emlékszel még a "Szomszéd nője mindig zöldebb" filmre. Ott az egyik azzal megy a másik agyára, hogy az ablakon kezesztül átállítja a TV-t. Itt is előfordulhat, hogy más készülék távirányítójára is reagál a rotor...
Igen akartam mondani én is
Nem árt végigpróbálni (886 bázis,Wand) tudja a kiosztás ellenőrzéseit ha van használt parancs valamelyik készüléken akkor azt át kell írni az órában másra..
Sejtem mi lehetett: A mobilom éjszaka a propeller távirányító mellett volt, és amikor a mobil a periodikus regisztráció miatt bejelentkezett a bázisállomásra, olyankor mindig zavarta a távirányítót. Szoktam is látni néha, hogy villog rajta a zöld led. Ilyenkor aztán küldött mindenféle parancsot.
Sziasztok!
A 886-hoz elfelejtettem írni, hogy a mentés/visszaállítás parancsok kódjaiból szedi ki a mentés sorszámát a program. Csak az egész blokkot lehet (de minek) áttenni más kódterületke (az alap a 0x30..0x3F). Ha más parancshoz rendelünk ebbe a területre eső kódot, az a mentési lehetőség "elvész"...
Helló.
Összejött a 2 capstan motor (Km3509f) mindkettő megy nem melegszik semmi. (Sztem mindkettő jó lesz az órához majd egyszer, a kisebbiek elég gyors, a másik kicsit nagyobb, de talán az erősebb. Igaz az egy kicsit lassabb, de még elmegy.) Most még van 2db Km3512-es videofej motor. Most azokat próbálgatom majd.
Szia C27!
Ez igazán jó hír, a sikeres bekötéshez gratulálok, nem egyszerű művelet azokat a motorokat elindítani.
Helló.
Hát tegnap este 10-től 10:30-ig próbálgattam áramméréssel és 10:30-ra már tökéletesen működött csak 12V kell meg 5V és 2 vezeték össze van kötve és a földre húzva. (van valami lassú forgású funkció is, de ha az egyik vezetéket amit a földre kötöttem ráteszem egy potira szépen lehet szabályozni a fordulatot.) Most már van 4db működő darab. Hát most már lassan ahogy haladok az eszközeim építésével nemoskára az óra következik talán még az idén.
Szia C27!
Azt hiszem, egy darabig el leszek látva hosszútengelyű Capstan motorhoz megfelelő méretű fazékmagokkal. Ebből lehet a legideálisabb forgótrafókat készíteni igen kevés veszteséggel. Magasság 17mm, átmérő 23mm, belső lukátmérő a tengelyhez 5mm. Elkészítve "Ilyen" is lehet.
Helló.
Hol lehet ilyen magokat találni? Vagy inkább miben? (Én eddig egy elég kicsit találtam valami gázkazán elektronikán.)
Szia! Ezeket most mind kaptam, de fogalmam nincs miből kerültek ki. (Talán olyan régi elektronikákban fordul elő, ahol tirisztorokat, vagy különböző segédáramkörökkel gáztöltésű csöveket gyújtottak be ilyen fazékmagos trafókkal.)
Hát munka az lehetett vele de szerintem nagyon durván néz ki főleg ami a másik videón van. Azt összehozni már nem semmi.
Szia! Ezeket már láttam valahol régebben is..Más... Ma vettem a Lidl-ben 2000Ft-ért egy távirányítót (most van akcióban) nagyon király! Ez valóban tanítható! Bármelyik gombra bármilyen parancs más címzéssel is megtanítható neki pillanatok alatt! Szóval nagyon megéri mert kegyetlen sokat tud mást is..
Szia!
H2opok megcsinálta a "gyári" SMD_f886 NYÁK kivitelezését profi módon, a Te terveid alapján. (Hamarosan meg is kapod tőlem mindkét részét.) Egy fotó erről.
Üdv
Nos beszálltam én is ebbe a projektbe. Patexati tervei alapján és Janocsi segítségével, megtettem az első lépéseket, mégpedig a nyomtatottáramkör elkészétésével. "Belevittem" 1 kis "nagyüzemi" teknológiát, furatgalván, sötétkék lakk, ónozás, stb. Ez már a V5-ös verzió. A wand kar is elkészült. Ime a képek:
Szia! Gyönyörűek lettek!
Mihelyt lesz időm be is ültetem! Ezt élvezet lesz forrasztani
Remélem is hogy jó lesz, nem lesz benne zárlat, vagy szakadás. A bázis áramkör tök 1x-ű, de sajna a lay-filet nem tükröztük meg, ezért mind a 10db fordítva lett legyártva.
De hétfőn kijavítom! Már csak az alkatrészek kellenének!!!
Valószínű most kicsit bebuzdítom magamat és elkészítem a 886-os órához a PIC16F690 kontrolleres bázist mi már kicsi lesz csak még a félvezetőket kéne kitalálnom melyek el is bírják a PWM-et..
Szia!
Van már egy 12F683 -as bázis is... Ennél kisebb, egyszerűbb már nem is lehet...
Szia! Azt is megcsinálom akkor bemelegítésnek jó lesz meg a 690-es órának tökéletesen megfelel..Talán ezt nem is SMD-ben hanem sima DIP és furatszerelten kéne elkészíteni hiszen amúgy is kicsi lesz és jól jön a többi órához az utánépítőknek!
Hát őszintén szólva, az elektronikában nem vagyok a toppon, inkább a rádió táviráyítós rc dolgokban vagyok otthon, (de arra sajna sok idő kell)(lehet erre is) de soha nem késő váltani.
A nyákok elkészítését vállalom, lagalább olyan szinten, mint a képeken is látni. Viszont ez az alkatrészbeszerzés idegesít. Nem is gondoltam hogy ilyen nehéz beszerezni. Én már nem bánnám ha itt "ketyegne" az óra. Mind a 2. Na majd Janocsi és Petaxati segít! Elég "türelmetlen"vagyok, ezt a nyákot is 10óra alatt csináltam meg. |
Bejelentkezés
Hirdetés |





Nem árt végigpróbálni (886 bázis,Wand) tudja a kiosztás ellenőrzéseit ha van használt parancs valamelyik készüléken akkor azt át kell írni az órában másra..
Hát most már lassan ahogy haladok az eszközeim építésével nemoskára az óra következik talán még az idén.







Mihelyt lesz időm be is ültetem! Ezt élvezet lesz forrasztani






